基于STM32的智能鸡舍环境检测系统(程序源码+实物+原理图+PCB+论文+答辩稿)
免费提供大量选题、开题报告、任务书指导、中期检查、程序代码设计开发、论文编写与辅导、论文降重、腾讯会议一对一答辩答疑辅导、超长售后服务
博主介绍
💗CSDN从事毕设辅导第一人,本着诚信、靠谱、质量在业界获得优秀口碑,在此非常希望和行业内的前辈交流学习,欢迎成考学历咨询老师、大学老师前来合作交流💗
我们可以做什么?
🌟拥有的技术栈:Java全栈开发、SpringBoot2、SpringBoot3、SSM、Vue.js(2、3版本)、Node.js开发、Python Web、PHP、ASP.NET、C、C#、小程序开发、安卓APP开发、鸿蒙APP开发、大数据、机器学习、深度学习、人工智能、目标检测任务、STM32单片机/51系列单片机、PLC设计、Cisico思科/eNSP华为 网络拓扑规划设计等等。
🌟免费提供大量选题、开题报告、任务书指导、中期检查、程序代码设计开发、论文编写与辅导、论文降重、腾讯会议一对一答辩答疑辅导、超长售后服务!
获取源码
文末名片dd,获取项目详细演示视频
优秀论文展示
论文仅供参考,不同题目不同项目会有差异!




功能介绍
功能模块功能描述环境温湿度实时采集通过SHT30传感器实时采集鸡舍内的温度和湿度数据。环境温湿度报警与控制当温湿度超出设定阈值时,通过蜂鸣器报警,并控制继电器启动排风扇进行降温和通风。空气质量监测与控制使用MQ135传感器监测空气质量,空气质量低于阈值时,自动控制风扇换气。数据显示模块通过OLED显示屏实时显示环境温湿度、空气质量和光照强度等数据。数据上传至云端利用ESP8266-WIFI模块,通过MQTT协议将数据上传至华为云物联网平台。远程监控与控制通过Android手机APP和Windows电脑APP,用户可远程查看数据并控制排风扇、照明灯和消毒喷雾器。自动与手动模式切换支持自动模式和手动模式的切换,自动模式下系统根据阈值自动响应,手动模式下用户可手动控制设备。环境光照强度检测通过BH1750光敏传感器检测环境光照强度,并在显示屏和手机APP中实时显示。照明灯控制支持本地按键和远程控制照明灯的开关,实现灵活的照明管理。消毒喷雾控制通过继电器和雾化模块控制消毒喷雾的开关,用户可本地或远程控制消毒功能。功能模块图
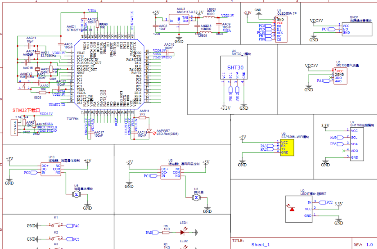
实物原理图展示


代码示例
//查询设备属性
void Widget::Get_device_properties()
{
//label_time
QDateTime current_date_time =QDateTime::currentDateTime();
QString current_date =current_date_time.toString("yyyy/MM/dd hh:mm:ss");
ui->label_time->setAlignment(Qt::AlignHCenter|Qt::AlignVCenter);
ui->label_time->setText(current_date);
function_select=0;
QString requestUrl;
QNetworkRequest request;
//设置请求地址
QUrl url;
//获取token请求地址
requestUrl = QString("https://%1:443/v5/iot/%2/devices/%3/shadow")
.arg(IP_ADDR)
.arg(PROJECT_ID)
.arg(device_id);
//设置数据提交格式
request.setHeader(QNetworkRequest::ContentTypeHeader, QVariant("application/json"));
//设置token
request.setRawHeader("X-Auth-Token",Token);
//构造请求
url.setUrl(requestUrl);
request.setUrl(url);
//发送请求
manager->get(request);
}
框架说明
一般系统前端Vue、React开发,后端如果是Java语言采用SpringBoot居多,因为SpringBoot是Java语言比较流行的框架,如果是Python语言,采用Flask、Django居多,微信小程序可以原生,同时也支持Uniapp框架开发、安卓APP支持原生(支持Uniapp开发)、鸿蒙ArkTS等、大数据采用Hadoop、Spark等。
定做亮点功能、创新点功能
算法推荐、DES加密算法、AES加密算法、MD5算法、标签算法、机器学习之决策树算法、机器学习之随机森林算法分类算法、深度学习之LSTM算法、随机组卷算法、脱敏算法、竞拍、爬虫、地图定位、商城优惠券、积分、客服聊天、AI接入、DeepSeek接入、大数据、垃圾识别、百度识别、摄像头调用、文字识别、车牌识别、菜品识别、Redis缓存等


获取源码
大家点赞、收藏、关注、评论 啦
查看👇🏻文章下方名片联系我即可~👇🏻
查看👇🏻专栏内也可联系我~👇🏻
精彩专栏推荐订阅:在下方专栏
Python精品毕设案例《2000套》
PHP精品毕设案例《1000套》
Java精品实战案例《3000套》
微信小程序项目精品案例《3000套》
基于大数据、数据分析大屏、爬虫精品毕设案例
火山引擎开发者社区是火山引擎打造的AI技术生态平台,聚焦Agent与大模型开发,提供豆包系列模型(图像/视频/视觉)、智能分析与会话工具,并配套评测集、动手实验室及行业案例库。社区通过技术沙龙、挑战赛等活动促进开发者成长,新用户可领50万Tokens权益,助力构建智能应用。
更多推荐
所有评论(0)