基于51单片机音乐播放器设计
基于51单片机的音乐播放器设计采用低成本方案,实现多曲目播放控制。系统包含MP3播放模块、5个功能按键(播放/暂停、上下曲切换、音量调节、循环模式)、LCD显示屏和语音识别扩展模块。通过PWM技术驱动蜂鸣器发声,支持单曲/全部循环播放、音量调节等功能。显示屏实时显示播放状态,系统还可通过语音模块实现声控操作,提升了人机交互体验。该设计结构简单,功能完善,适合教学演示和DIY项目开发。
文章目录
一、系统介绍
基于51单片机的音乐播放器设计介绍
基于51单片机的音乐播放器是一种低成本、易实现的嵌入式音频播放系统,通过单片机控制音频解码、按键交互和显示模块,能够播放预设的简单音乐或自定义旋律。该设计结合了定时器中断、PWM输出、外部存储扩展等技术,适合电子爱好者、学生实验及简单音频应用场景。以下从系统组成、工作原理、核心功能及技术实现四个方面展开介绍:
一、系统核心组成
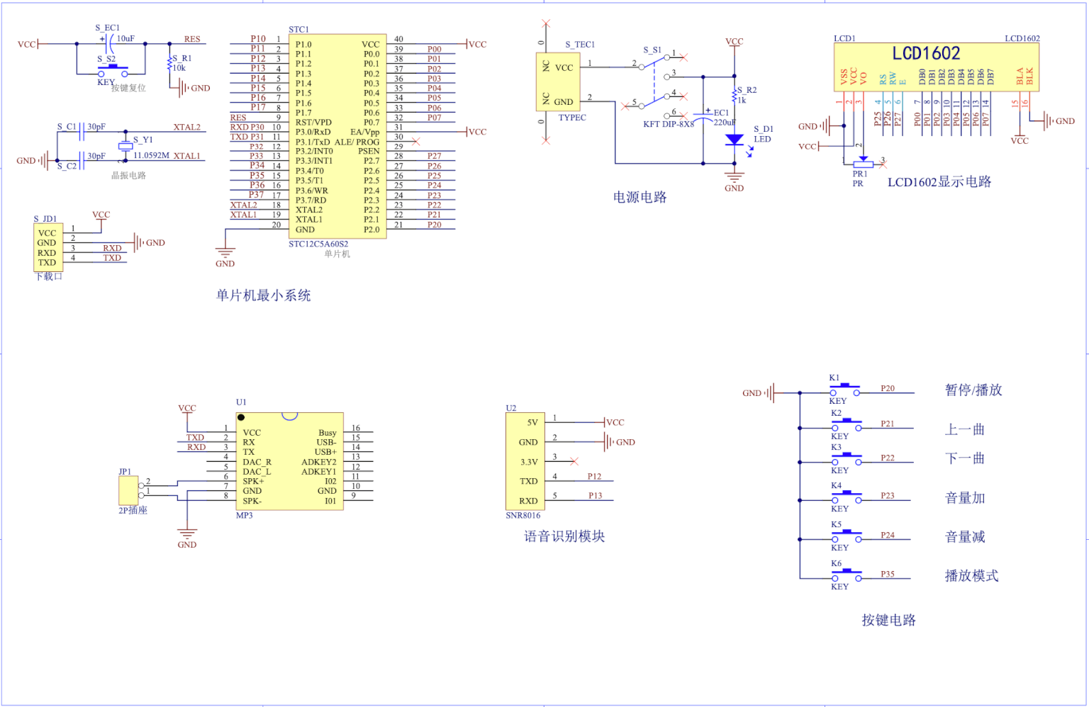
主控单元
51单片机:选用STC89C52RC或AT89S52等型号,其丰富的I/O口和定时器资源可满足音频播放、按键检测和显示控制的需求。
时钟电路:通过12MHz晶振为单片机提供稳定时钟,确保音频播放的时序准确性。
音频输出模块
蜂鸣器/无源扬声器:利用PWM(脉宽调制)技术驱动蜂鸣器或无源扬声器,通过调节占空比模拟不同频率的方波,从而产生不同音高的声音。
DAC扩展(可选):若需更高音质,可外接DAC芯片(如PCF8591)将数字信号转换为模拟信号,驱动有源扬声器。
存储模块
内部ROM:存储预设的简短音乐数据(如《小星星》《生日快乐歌》的音符频率和节拍)。
外部EEPROM(可选):通过I2C接口扩展AT24C02等EEPROM芯片,存储更多音乐数据或自定义旋律。
SD卡模块(进阶):结合FATFS文件系统,实现从SD卡读取WAV或MIDI格式音频文件(需更高性能单片机支持)。
人机交互模块
按键输入:设置“播放/暂停”“上一曲”“下一曲”“模式切换”等按键,支持用户控制音乐播放流程。
显示单元:采用LCD1602液晶屏或数码管,实时显示当前播放曲目、音符频率及播放状态(如“Playing: Song 1”)。
电源管理模块
使用5V直流电源(如USB供电或电池组),通过7805稳压芯片为单片机及外围电路提供稳定电压。
二、工作原理
音频生成原理
PWM输出:单片机通过定时器中断产生固定频率的方波,驱动蜂鸣器发声。例如:
中音C(261.6Hz)对应周期为3820μs,通过调节定时器重装载值控制方波频率。
节拍控制通过延时函数或定时器中断实现,如四分音符对应500ms延时。
音符与频率映射:将音乐简谱中的音符(如1=C4)转换为对应的频率值,存储为数组供单片机调用。
播放流程
系统初始化后,读取存储模块中的音乐数据(音符频率和节拍数组)。
依次解析每个音符,通过PWM输出对应频率的方波,并延时指定节拍时间。
播放过程中实时更新显示信息,并检测按键输入以响应控制指令。
三、核心功能实现
预设音乐播放
将多首简短音乐(如《欢乐颂》《茉莉花》)的音符频率和节拍数据以数组形式存储在单片机ROM中。
用户通过按键选择曲目,单片机按顺序播放音符数组,实现完整音乐播放。
自定义旋律录制(进阶)
通过按键输入实时记录用户按下的音符频率和节拍,存储至EEPROM或内部RAM。
支持回放录制的旋律,实现简单音乐创作功能。
多模式控制
单曲循环:播放当前曲目后自动重播。
顺序播放:依次播放存储的所有曲目。
随机播放:通过随机数算法选择下一首曲目。
节拍与音量调节
节拍调整:通过按键加快或减慢整体播放速度(如原速的50%~200%)。
音量控制:若使用DAC芯片,可通过调节输出电压幅值改变音量;若使用蜂鸣器,则通过PWM占空比模拟音量变化(效果有限)。
四、技术实现细节
硬件设计
电路连接:
蜂鸣器连接至单片机P1.0引脚,通过三极管(如S8050)驱动以增大电流。
LCD1602的RS、RW、EN引脚分别连接至P2.0~P2.2,数据引脚连接至P0口(需上拉电阻)。
按键采用独立按键或矩阵键盘设计,减少I/O口占用。
抗干扰设计:在电源输入端添加滤波电容,减少电机启停或按键抖动对音频输出的干扰。
软件编程
主程序框架:
c
void main() {
Init_System(); // 初始化定时器、LCD、按键等
while(1) {
Key_Scan(); // 检测按键输入
Play_Music(); // 播放音乐
Update_Display(); // 更新显示信息
}
}
定时器中断服务函数:
c
void Timer0_ISR() interrupt 1 {
static unsigned int count = 0;
TH0 = 0xFF; TL0 = 0x9C; // 重装载值,控制PWM频率
count++;
if(count >= 500) { // 节拍控制
count = 0;
TR0 = 0; // 停止定时器,切换下一音符
}
}
音符频率表:
c
const unsigned int Note_Freq[] = {
0, // 休止符
262, // C4
294, // D4
330, // E4
// ...其他音符
};
五、系统优势与扩展方向
优势
低成本:51单片机及外围元件成本不足30元,适合学生实验或DIY项目。
易实现:基于PWM的音频生成无需复杂解码电路,开发周期短。
可定制化:支持预设音乐修改和自定义旋律录制,满足个性化需求。
扩展方向
音质提升:外接DAC芯片和功放电路,支持播放WAV格式音频。
无线控制:集成蓝牙模块(如HC-05),实现手机APP远程控制播放。
存储扩展:通过SPI接口连接SD卡,存储更多音乐文件。
图形化界面:替换LCD1602为TFT彩屏,实现歌词同步显示。
二、项目内容和功能介绍
1.通过MP3播放音乐
2.通过一个按键控制暂停/播放
3.通过一个按键控制上一曲,另一个按键控制下一曲
4.通过一个按键控制音量+,另一个按键控制音量-
5.通过一个按键播放模式:单曲循环还是全部循环
6.通过显示屏显示数据
7.拓展功能:通过语音识别模块可语音控制所有操作
三、效果图


四 、资料获取
文章下方名片联系博主即可~
精彩专栏推荐订阅:在下方专栏👇🏻
火山引擎开发者社区是火山引擎打造的AI技术生态平台,聚焦Agent与大模型开发,提供豆包系列模型(图像/视频/视觉)、智能分析与会话工具,并配套评测集、动手实验室及行业案例库。社区通过技术沙龙、挑战赛等活动促进开发者成长,新用户可领50万Tokens权益,助力构建智能应用。
更多推荐
所有评论(0)