【单片机毕业设计】【mcugc-mcu934】基于单片机的语音消毒分类打包智能环保垃圾桶
摘要:本项目设计了一款智能垃圾桶系统,基于STM32F103C8T6单片机控制,具备语音识别垃圾分类、自动开盖、重量检测、满溢报警等功能。系统通过压力传感器和红外对射管双重检测垃圾容量,满溢时自动打包(继电器模拟)并蜂鸣报警,支持手动按键操作。定时紫外线消毒和OLED数据显示功能完善了系统实用性。硬件采用两层PCB设计,软件使用Keil5开发,实现了垃圾重量监测、自动打包、消毒杀菌等智能化管理,为
一、基本介绍
功能简介:
1、通过语音识别模块可识别出不同种类的垃圾,并能自动打开对应的垃圾桶 (可回收垃圾、其它垃圾)
2、通过按键可手动打开对应的垃圾桶
3、通过薄片式压力传感器测量垃圾桶内重量,配合分离式红外对射管,判断垃圾桶是否已满,任意一个条件满足会认定已满,最大重量值可通过按键设置
4、垃圾桶装满后做出相应打包(继电器模拟),以及蜂鸣器预警,提示工作人员丢垃圾,当垃圾桶装满时只能靠按键打开,清理完成后,正常运行
5、通过定时间隔多长时间利用紫外线进行消毒杀菌
6、通过OLED显示各测量数据
二、32实物图
单片机型号:STM32F103C8T6
板子为绿色PCB板,两层板,厚度1.2,上下覆铜接地。元器件基本上为插针式,个别降压芯片会使用贴片式。
供电接口:TYPE-C

三、资料预览

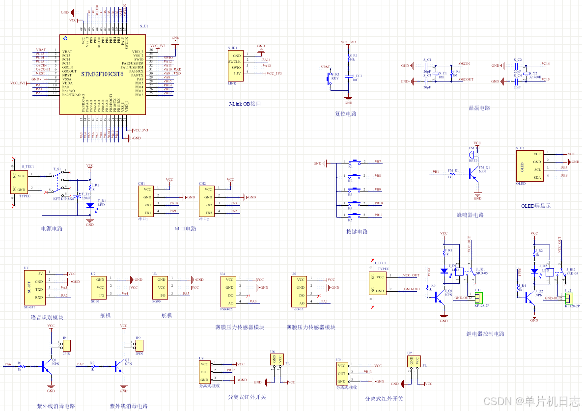
四、原理图

软件版本:AD2013
电路连线方式:网络标号连线方式
注意:原理图只是画出了模块的引脚图,而并不是模块的内部结构原理图
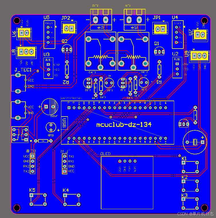
五、PCB图
由原理图导出,封装很大一部分都是作者自己绘制,不提供封装库,只提供连接好的源文件。中间有一个项目编号,隐藏在单片机底座下,插入单片机后不会看到。
两层板,上下覆铜接地。

六、系统框图
本设计以单片机为核心控制器,加上其他模块一起组成此次设计垃圾桶的整个系统,其中包括中控部分、输入部分和输出部分。中控部分采用了单片机控制器,其主要作用是获取输入部分的数据,经过内部处理,逻辑判断,最终控制输出部分。输入由五部分组成,第一部分是语音识别模块,通过该模块控制不同的垃圾桶的开关;第二部分是薄膜式压力传感器,通过该模块监测当前垃圾的重量;第三部分是分离式红外模块,通过该模块监测垃圾桶垃圾是否满;第四部分是按键模块,通过该模块可以控制垃圾桶的开关等;第五部分是供电模块,通过该模块可给整个系统进行供电。输出由五部分组成,第一部分是显示模块,通过该模块可以显示监测的数据;第二部分是继电器模块,通过两个继电器分别控制垃圾桶打包;第三部分是舵机模块,两个舵机控制垃圾桶盖的打开或者关闭;;第四部分是消毒灯模块,可以定时对垃圾桶内垃圾进行消毒;第五部分是报警模块,垃圾打包完成进行蜂鸣器提醒,具体系统框图如图3.1所示。

七、软件设计流程

八、部分程序展示
软件版本:keil5逻辑程序和驱动程序分开,分布于main.c和其他.c文件
/****
*******处理函数
*****/if(weight_qt > weight_qt_max) //其它垃圾桶重量大于设置最大值,启动继电器打包,并蜂鸣器报警
{
if(flag_qt == 0)
{
RELAY_1 = 1;
Delay_ms(1000);
RELAY_1 = 0;
BEEP = 1;
Delay_ms(1000);
Delay_ms(1000);
BEEP = 0;
flag_qt = 1;
}
火山引擎开发者社区是火山引擎打造的AI技术生态平台,聚焦Agent与大模型开发,提供豆包系列模型(图像/视频/视觉)、智能分析与会话工具,并配套评测集、动手实验室及行业案例库。社区通过技术沙龙、挑战赛等活动促进开发者成长,新用户可领50万Tokens权益,助力构建智能应用。
更多推荐
所有评论(0)