【单片机毕业设计】【mcugc-mcu925】基于单片机的多功能灯控与远程监控系统
本文介绍了一种基于STM32F103C8T6单片机的智能照明控制系统。系统采用SNR8016语音模块、物理按键和ESP8266 WiFi模块三种控制方式,可分别调节厨房、浴室、客厅和卧室四个区域的灯光开关及亮度(微亮、中亮、高亮三档)。系统通过OLED显示屏实时显示灯光状态,并支持通过阿里云平台实现远程控制。硬件设计采用两层PCB板,软件使用Keil5开发,实现了逻辑程序与驱动程序的分离。该系统集
一、基本介绍
功能简介:
1、通过SNR8016语音识别模块分别控制四个灯的开关和亮度调节(厨房灯、浴室灯、客厅灯、卧室灯)(亮度三个挡位:微亮、中亮、高亮)
2、通过四个按键分别控制四个灯的开关和亮度调节(厨房灯、浴室灯、客厅灯、卧室灯)(亮度三个挡位:微亮、中亮、高亮)
3、通过ESP8266连接阿里云,可远程控制控制四个灯的开关和亮度
4、通过OLED显示四个灯的状态
二、32实物图
单片机型号:STM32F103C8T6
板子为绿色PCB板,两层板,厚度1.2,上下覆铜接地。元器件基本上为插针式,个别降压芯片会使用贴片式。
供电接口:TYPE-C

三、资料预览

四、原理图

软件版本:AD2013
电路连线方式:网络标号连线方式
注意:原理图只是画出了模块的引脚图,而并不是模块的内部结构原理图
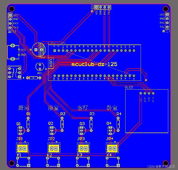
五、PCB图
由原理图导出,封装很大一部分都是作者自己绘制,不提供封装库,只提供连接好的源文件。中间有一个项目编号,隐藏在单片机底座下,插入单片机后不会看到。
两层板,上下覆铜接地。

六、系统框图
本设计以单片机为核心控制器,加上其他模块一起组成此次设计的整个系统,其中包括中控部分、输入部分和输出部分。中控部分采用了单片机控制器,其主要作用是获取输入部分的数据,经过内部处理,逻辑判断,最终控制输出部分。输入由三部分组成,第一部分是语音识别模块,通过该模块控制照明灯的开关;第二部分是按键模块,通过该模块可以控制照明灯的开关等;第三部分是供电模块,通过该模块可给整个系统进行供电。输出由两部分组成,第一部分是显示模块,通过该模块可以显示当前照明的状态等信息;第二部分是照明模块。除此之外,WiFi模块既作为输入又作为输出,WiFi模块和手机进行连接,可以通过手机连接设备,手机查看当前灯的状态和控制等的开关。具体系统框图如图3.1所示。

七、软件设计流程

八、部分程序展示
软件版本:keil5逻辑程序和驱动程序分开,分布于main.c和其他.c文件
/****
*******处理函数
*****/if(flag_2s == 1) //定时2S到达,发送数据
{
flag_timer_begin_2s = 0;
flag_2s = 0;
Aliyun_Send_Data();
flag_timer_begin_2s = 1;
}
1、通过SNR8016语音识别模块分别控制四个灯的开关和亮度调节(厨房灯、浴室灯、客厅灯、卧室灯)(亮度三个挡位:微亮、中亮、高亮)
2、通过四个按键分别控制四个灯的开关和亮度调节(厨房灯、浴室灯、客厅灯、卧室灯)(亮度三个挡位:微亮、中亮、高亮)
3、通过ESP8266连接阿里云,可远程控制控制四个灯的开关和亮度
4、通过OLED显示四个灯的状态
火山引擎开发者社区是火山引擎打造的AI技术生态平台,聚焦Agent与大模型开发,提供豆包系列模型(图像/视频/视觉)、智能分析与会话工具,并配套评测集、动手实验室及行业案例库。社区通过技术沙龙、挑战赛等活动促进开发者成长,新用户可领50万Tokens权益,助力构建智能应用。
更多推荐
所有评论(0)