计算机毕业设计springboot个人知识管理系统 基于SpringBoot的私人知识库构建平台 轻量级SpringBoot个人智慧笔记与资源整合系统
信息洪流时代,碎片化的文章、笔记、链接、代码片段四处飘散,大脑常被“收藏即拥有”的幻觉欺骗。毕业设计决定把“个人知识管理”从口号变成可落地的系统:用SpringBoot做骨架,MySQL当仓库,Vue渲染交互,B/S架构让浏览器秒开即用。系统只回答三个问题——“我看过什么、我想到什么、我怎样快速再找到它”。核心功能全景:用户中心:注册/登录、头像昵称、喜好标签、密码找回网站分类:增删改查分类、上传
计算机毕业设计springboot个人知识管理系统962785d2 (配套有源码 程序 mysql数据库 论文)
本套源码可以在文本联xi,先看具体系统功能演示视频领取,可分享源码参考。
信息洪流时代,碎片化的文章、笔记、链接、代码片段四处飘散,大脑常被“收藏即拥有”的幻觉欺骗。毕业设计决定把“个人知识管理”从口号变成可落地的系统:用SpringBoot做骨架,MySQL当仓库,Vue渲染交互,B/S架构让浏览器秒开即用。系统只回答三个问题——“我看过什么、我想到什么、我怎样快速再找到它”。
核心功能全景:
-
用户中心:注册/登录、头像昵称、喜好标签、密码找回
-
网站分类:增删改查分类、上传分类图标、拖拽排序
-
优秀网站:录入网址、自动抓取图标与简介、点赞/收藏/评论/点击排行
-
笔记信息:创建笔记、富文本+Markdown双编辑器、封面图、关键词标签、难度星级、复习进度条、点赞/收藏/评论/浏览次数
-
笔记类型:自定义类型图标、颜色主题、快速筛选
-
排行榜:按点赞、收藏、评论、浏览四维动态榜单,实时刷新
-
复习提醒:为任意笔记设置闹钟式提醒,支持一次性/循环提醒,到点弹窗+邮件双通道
-
公告系统:分类公告、轮播图、已读未读状态
-
收藏夹:跨模块收藏(网站、笔记、公告),私有/公开切换,快速全文检索
-
全局搜索:一键横扫网站标题、笔记正文、标签、关键词,结果高亮、秒级响应
-
数据导出:选中或全量导出为PDF、Markdown压缩包,一键备份
-
系统配置:LOGO、页脚、SEO、SMTP邮箱、限速参数、敏感词过滤
一句话总结:把“看见→收藏→整理→回顾→分享”的整条知识闭环搬到线上,让大脑专注思考,系统替记忆。
注:以上是纯课题毕业设计功能介绍,并非实际开发完成,最终开发完成的毕业设计程序以下面的的环境软件、功能图和界面为准。
系统所需要的环境软件:idea、eclipse+mysql5.7、8.0+Navicat+JDK1.8+tomcat7.0
管理员需求分析
管理员的功能主要是开放给系统的管理人员使用,能够对用户的进行管理,包括对他们的账号管理、对网站分类管理、用户管理、笔记类型管理 、笔记信息管理、优秀网站管理、排行榜管理、复习提醒管理、系统管理、用户信息进行查看,修改和删除等,对系统整体运行情况进行了解。
管理员用例分析图,如图3-1所示。

图3-1管理员用例分析图
3.3.2用户需求分析
用户的功能主要是对个人账号和密码进行更新管理,对首页、笔记信息、优秀网站、排行榜、公告信息、个人中心、后台管理等信息进行查询、评论或收藏等;对我的收藏进行查看操作。
用户用例分析图,如图3-2所示。

图3-2用户用例分析图
3.4系统流程分析
在本系统,非本系统的用户要想进行个人知识管理就要注册本系统,登录时需要填写相应的资料,如有使用者,则会显示使用者名称已经存在,请再次键入使用者名称的提示框,若使用者不存在,则填写密码、确认密码等资料,并由系统判定密码与确认密码相符,确认无误后,填写使用者所填写的资料,即可进行登记。而且,为了保证系统的安全,只有在登录了本系统以后,才能进入系统后台操作。该系统的工作流程见图3-3。

图3-3程序流程图
4系统设计
4.1功能模块设计
对本系统进行全面的系统功能的分析,可以得出个人知识平台的功能模块图,如图4-1所示。

图4-1 系统功能模块图
4.2数据库设计
4.2.1数据库设计原则
要学习程序设计,如果你想了解数据库管理系统或根据要求开发的系统接口,你必须创建一个数据库管理系统模型来存储数据。这样,当您在应用程序编程过程中,就不需要将信息加载到操作系统页面,从而提高整个系统的工作效率。信息库管理系统中存储着许多数据,应该说是管理信息系统建设的中心和基础。信息库管理系统还为管理信息系统的建设提供了添加、删除、更改和搜索的操作功能,使管理信息系统建设能够快速查询所需的数据,而不是直接从程序代码中查找。信息库管理系统通过按照特定的方法将信息表的各个组成部分组合起来,准确地组合、分类并构成信息库管理体系。
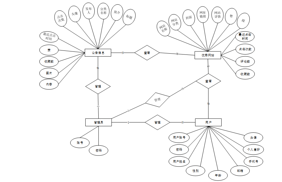
4.2.2系统E-R图
本毕业设计的E-R图描述了在系统中各个实体之间的联系,以下是对部分主要的关键实体:将“管理员、用户、公告信息、优秀网站”等作为实体,它们的局部E-R图,如图4-2所示:

图4-2局部E-R图
系统实现
5.1前台功能实现
5.1.1系统首页页面
当人们打开系统的网址后,首先看到的就是首页界面。在这里,人们能够看到系统的导航条,通过导航条导航进入各功能展示页面进行操作。系统首页界面如图5-1所示:

图5-1 系统首页界面
笔记信息:在笔记信息页面的输入栏中输入标题、发布人、笔记类型、标签、关键词、复习进度、笔记难度、创建日期、点击次数进行查询,可以查看到笔记详细信息,并进行评论或收藏操作;笔记信息页面如图5-2所示:

图5-2笔记信息详细页面
优秀网站:在优秀网站页面的输入栏中输入标题、网站分类、网址链接、点击次数进行查询,可以查看到优秀网站详细信息,并进行评论或收藏操作;优秀网站页面如图5-3所示:

图5-3优秀网站详细页面
5.1.2个人中心
个人中心:在个人中心页面可以对个人中心、修改密码、我的收藏进行详细操作;如图5-4所示:

图5-4个人中心界面
5.2后台模块实现
在登录流程中,用户首先在Vue前端界面输入用户名和密码。这些信息通过HTTP请求发送到Java后端。后端接收请求,通过与MySQL数据库交互验证用户凭证。如果认证成功,后端返回给前端,允许用户访问系统。这个过程涵盖了从用户输入到系统验证和响应的全过程。后台登录界面图5-5所示。

图5-5后台登录界面
5.2.1管理员功能实现
管理员进入主页面,主要功能包括对系统首页、网站分类管理、用户管理、笔记类型管理 、笔记信息管理、优秀网站管理、排行榜管理、复习提醒管理、系统管理、用户信息等进行操作。管理员主页面如图5-6所示:

图5-6管理员主界面
用户功能在视图层(view层)进行交互,比如点击“查询、新增或删除”按钮或填写用户信息表单。这些用户表单动作被视图层捕获并作为请求发送给相应的控制器层(controller层)。控制器接收到这些请求后,调用服务层(service层)以执行相关的业务逻辑,例如验证输入数据的有效性和与数据库的交互。服务层处理完这些逻辑后,进一步与数据访问对象层(DAO层)交互,后者负责具体的数据操作如详情、更改或移除用户信息,并将操作结果返回给控制器。最终,控制器根据这些结果更新视图层,以便用户功能可以看到最新的信息或相应的操作反馈。用户管理界面如图5-7所示:

图5-7用户管理界面
笔记类型功能在视图层(view层)进行交互,比如点击“搜索、新增或删除笔记类型”按钮或填写笔记类型信息表单。这些笔记类型表单动作被视图层捕获并作为请求发送给相应的控制器层(controller层)。控制器接收到这些请求后,调用服务层(service层)以执行相关的业务逻辑,例如验证输入数据的有效性和与数据库的交互。服务层处理完这些逻辑后,进一步与数据访问对象层(DAO层)交互,后者负责具体的数据操作如更改或移除笔记类型信息,并将操作结果返回给控制器。最终,控制器根据这些结果更新视图层,以便笔记类型功能可以看到最新的信息或相应的操作反馈。笔记类型界面如图5-8所示:

图5-8笔记类型管理界面
管理员点击笔记信息管理。在笔记信息页面输入笔记名称、标签、关键词、复习进度、笔记难度进行查询、新增、导出或删除笔记信息列表,并根据需要对笔记信息详情信息进行详情、修改、排行榜、复习提醒、更改、查看评论操作;如图5-9所示:

图5-9笔记信息管理界面
管理员点击优秀网站管理。在优秀网站页面输入网站名称进行查询、新增或删除优秀网站列表,并根据需要对优秀网站详情信息进行详情、修改、添加排行榜、查看评论或删除操作;如图5-10所示:

图5-10优秀网站管理界面
管理员点击排行榜管理。在排行榜页面输入类型进行查询或删除排行榜列表,并根据需要对排行榜详情信息进行详情、更改或移除操作;如图5-11所示:

图5-11排行榜管理界面
管理员点击复习提醒管理。在复习提醒页面输入笔记名称、标签、关键词、复习进度、笔记难度进行查询或删除复习提醒列表,并根据需要对复习提醒详情信息进行详情、更改或移除操作;如图5-12所示:

图5-12复习提醒管理界面
管理员点击系统管理。在公告信息分类页面输入分类名称进行查询、新增或删除公告信息分类列表,并根据需要对公告信息分类详情信息进行详情、更改或移除操作;还可以对轮播图管理、公告信息进行相应操作;如图5-13所示:

图5-13系统管理界面
5.2.2用户功能实现
用户进入主页面,主要功能包括对系统首页、笔记信息管理、、复习提醒管理、用户信息等进行操作。用户主页面如图5-14所示:

图5-14用户主界面
用户点击复习提醒管理。在复习提醒页面输入笔记名称、标签、关键词、复习进度、笔记难度进行查询或删除复习提醒列表,并根据需要对复习提醒详情信息进行详情、移除操作;如图5-15所示:

图5-15复习提醒管理界面
源码无偿分享,文未领取
火山引擎开发者社区是火山引擎打造的AI技术生态平台,聚焦Agent与大模型开发,提供豆包系列模型(图像/视频/视觉)、智能分析与会话工具,并配套评测集、动手实验室及行业案例库。社区通过技术沙龙、挑战赛等活动促进开发者成长,新用户可领50万Tokens权益,助力构建智能应用。
更多推荐
所有评论(0)