大模型智能体架构:单智能体vs多智能体选择与实战指南
随着大模型性能提升边际递减,智能体应用成为新焦点。本文系统分析了从单智能体到多智能体的架构演进,重点探讨了中心化与去中心化架构的选择。文章提出专家Agent的设计思路(通才vs专才)和跨Agent路由机制,并通过案例展示高效多智能体系统的构建方法。强调在模型能力范围内选择合适场景、建立稳定输出机制和闭环反馈系统的重要性,为智能体应用开发提供实践指导。
随着大模型性能提升边际效益递减,智能体应用成为新焦点。文章系统探讨了从单智能体到多智能体的架构演进,分析了中心化与去中心化多智能体架构选择,详细介绍了专家Agent设计思路(通才vs专才)和跨Agent路由机制。通过实际案例展示了如何构建高效多智能体系统,强调了在模型能力范围内选择合适业务场景、建立稳定输出机制和闭环反馈系统的重要性。
本文目录:
- 选择:单智能体vs多智能体
- 多智能体架构:中心化or去中心化
- 专家agent:通才还是专才(含案例讲解)
- 跨agent路由机制:有点套路 (含案例讲解)
过去三年间,技术范式、产品范式和商业模式都发生了关键转变。
一个是技术范式的转移。过去以“预训练+SFT(监督微调)”为主,强调高质量数据标注与人工指令优化,让模型学习并模仿人类提供的标准答案。而现在,新范式开始转向“预训练+RL(强化学习)”的闭环方式,基于预训练构建的模型世界观为其注入价值观和方法论,通过人类反馈或自动化的奖励信号来实现自我优化。
一个是产品范式的切换。AI应用从早期的对话交互,转向具备主动执行力和上下文记忆的Agent(智能体)。过去产品形态的核心是问答与聊天,用户输入提示,模型生成文本,价值点在于信息的组织与呈现。但现在以及更长远的未来,产品形态的核心是感知-决策-执行,价值点不再局限于说了什么,而是做了什么。 Agent(智能体)成了AI行业新的叙事主体。
一个是商业模式的转变。过去很多AI企业的商业模式以API服务计费为主,通过API打造生态,拓展模型能力的使用边界。现在越来越多的模型厂商会直接下场做“一方产品”,一方面便于测试与验证底层模型的通用性,一方面能直接掌握用户与数据反馈,打造品牌与商业闭环,进而增强生态议价权,比如 ChatGPT Plus、Claude Pro、Kimi Pro 等订阅业务都能直接带来现金流。

而这些变化的背后,都离不开一个核心问题:单模型性能的边际提升正在快速递减,单一模型的性能天花板开始显现。与之对应的是,把模型用好用巧,在AI系统工程架构上的创新,尤其是基于大模型建构的智能体应用,成了新的市场焦点。
一、单智能体vs多智能体?
AI 智能体是一个以语言模型为“大脑”,通过“规划”来拆解目标,利用“记忆”来保存经验,借助“工具”来突破边界,并通过“行动”来影响环境的自主任务执行系统。
AI 智能体的基本运作原理是:目标——>观察——>行动,行动会影响环境,继而产生新的观察。循环往复,直到达成目标。
基于上述核心循环,可以将AI Agent用如下公式表示:
AI Agent=LM x(规划+记忆+工具+行动)。
「LM」,是智能体的大脑,可以是任何大小的小型/大型语言模型,一般会根据特定agent架构的需求进行微调,具备强大的语言理解、生成、逻辑推理和知识库能力;
「规划」,是智能体的策略制定能力。本质是将复杂目标分解成子目标,将复杂任务分解成一系列可执行的子任务或步骤;
「记忆」,一般分为短期记忆和长期记忆,是智能体的经验储存库。短期记忆,适用于当前对话的上下文学习,也特指工作记忆或上下文窗口,能保证智能体进行连贯的对话,一般受限于模型的上下文窗口,对话一旦超出该长度,最早的信息就会被挤出去。长期记忆,通常是一个外部的、可存储和检索的数据库,用于存储跨不同对话的关键信息,能让智能体了解你、记住你的偏好并积累经验。在后续的任何一次对话中,系统可以通过RAG(检索增强)从中搜索与当前问题相关的记忆,并将其作为上下文的一部分注入给模型;
「工具」,是能力边界和行动范围的扩展,是agent的手脚。任何可以被定义接口、能被调用的能力,都可以被视为“工具”。而使用工具=调用函数(function calling),这就要求开发者搭建桥梁,将工具指令转化为实际的函数调用。比如,通过联网搜索和数据库查询,Agent能获取实时与专有信息,打破模型固有的知识截止限制;再比如,Agent可以通过API调用操作各类软件,从发送邮件、更新CRM,到在飞书中发布消息,真正融入企业的工作流。
「行动」,是智能体执行任务的过程,它根据模型的推理和规划,具体调用工具或生成回应,并负责最终把结果以语言/操作的形式输出给用户。
简言之,「规划」和「记忆」是认知层,「工具」和「行动」是执行层,认知层和执行层的闭环互动,构成了智能体自主应对复杂挑战的核心循环。

而当单个agent具备了强大的行动与规划能力后,产业的想象力便自然延伸到下个阶段——多智能体(Multi-Agent)系统。
的确,单agent可以很好地服务于目标明确、责任集中、决策流相对简单的任务,架构部署简单,无需处理智能体间的通信协议,且决策更高效,响应延迟低。但结合前文提到的公式,单智能体的能力受限于核心大脑(主模型)的知识,即便你在认知层和执行层有充分的支持,核心模型的任何错误都会直接导致任务失败。且即使你可以调用多个工具,你核心的规划和推理过程是串行的,很难并行处理多个需要深度思考的子任务。
而通过有效的协同机制,构建多智能体系统,让多个具备不同能力的小模型或专有模型分工合作,往往能以更低的成本、更高的鲁棒性,解决那些远超单体模型能力范围的复杂问题。
顾名思义,多智能体是由多个具备自主性的智能体组成的系统,智能体之间通过特定的通信机制进行交互,彼此可能是协作、竞争或是混合的关系,最终完成各自或共同的目标。
比如,在工业制造领域,多机器人团队能协同完成装配、搬运和检测任务,每个机器人都作为一个智能体独立执行任务,再与其他机器人协同合作,确保生产线的高效运行。
再比如,在软件开发中,AI智能体们可以组成一个集项目经理、架构师、程序员和测试员于一体的数字员工团队,自动化完成从需求到代码的生产流程。
可见,针对高度专业化且需要不同底层模型(独立意志)的领域,多智能体能从多角度分析问题,由不同智能体并行执行不同的子任务。尤其是在垂直行业领域里,多智能体也成了很多公司尝试的方向。
注:区分单智能体和多智能体系统的根本标准,不在于模型/组件的数量,而在于决策权的分布。
单智能体拥有一个单一且中心的决策核心,所有规划、推理和协调都是由这个自我去完成,其他组件(包括被调用的模型)都是被动的且没有自主性的工具/程序。
多智能体则是存在多个决策核心。即便是中心化调度的多智能架构,其下属的智能体也会保有最低限度的自主性,能根据自己的感知、状态和目标进行独立推理和决策。
与其做出更聪明的模型,不如让模型们协作,这种范式的转变不仅是技术架构的升级,更是思维方式的转变。
二、多智能体架构:中心化or去中心化?
先说一个伪多智能体的架构。
表面上模拟了多角色协作,但底层决策权完全集中于一个单一逻辑实体(一般是主LLM)。即:整个系统只有一个真正的大脑,所有的规划、路由和最终决策都由这个大脑完成。
而所谓的中心化调度,其实是基于条件的内部函数调用或提示词路由,系统中的其他智能体本身没有独立的目标和持续的记忆。每次被调用时,这些智能体会被赋予一个特定的角色提示词,处理一段输入,生成输出,然后状态消失。且智能体之间不能直接通信,所有信息都必须通过中央主控智能体中转。
这种系统本质上还是单智能体的内核,并不是多智能体架构。
与之一线之隔的是多智能体架构中的轻量级的中央调度模式。中央调度模式的多智能体架构同样不允许专家智能体之间直接通信,通常会由一个中央控制器(Supervisor/Controller)接收请求→分派到若干专家智能体→收集并整合信息输出。

这条分界线,就是决策自主性的边界划分。
打个比方,伪多智能体架构像是开启了「编剧模式」,通过复杂的、动态的提示词工程技巧给专家智能体设定角色,所有专家智能体的智慧,都受制于同一个主模型的知识和推理模式;而中央调度的多智能体架构是一种「邮差模式」,由controller/Supervisor中央调度器负责意图识别、分配任务和消息路由,再由每个专家智能体基于自己的大脑处理接收到的信息并生成响应。
该模式的多智能体架构适用于业务线清晰、需强监管的企业级场景(IT客服、财务助手)等,但随着专家智能体种类和任务复杂度的增加,controller需要编排的任务策略和路由规则会愈加复杂。此外,如果controller本身是LLM的架构,那么它对于每个用户请求进行的任务规划推理,都会产生显著的延迟和API成本。且在高并发场景下,controller本身会成为吞吐量的上限。
基于上述背景,滋生了另一种多智能体架构——分层与模块化调度。无独有偶,该架构依然存在一个中央调度器,但只负责粗粒度的任务分解,再将子任务交给专家智能体进行更细粒度的分配。姑且称之为「CEO模式」吧。
第一层是CEO,负责设定战略目标,将宏大目标分解成几个战略性的子目标,再决定将这些子目标分配给哪个部门,并设定好各部门之间的分工边界;
第二层是部门总监,负责一个特定的领域,在接收战略子目标后将其细化成具体可执行的工作界面,再交由下级执行;
第三层是一线工程师,也就是直接执行具体任务的对象。ta可以调用自身专业领域的工具和能力完成任务,再将任务执行结果返回给上层。

严格意义上来说,这种分层架构也同样受中心调度器的控制,但相比前者,在解决复杂任务编排,需要长链决策和多步骤执行的业务中,会更有优势。
除此之外,市面上也有一些去中心化的多智能体架构,比如网状结构,专家agent 之间允许点对点通信和多向协作,不依赖中央决策点。还有一些无中心的架构,比如群体结构,多个 agent以自治/协作方式运行,系统中的整体行为呈现出“涌现特性”,即:通过很多弱规则实现agent 的局部交互,以达成全局目标,也因此更容易失控。
多智能体架构在不同维度上的评估,可以参考下表。更多细节可以自行搜索学习,在此不再赘述。
| 维度 /架构 | 中央调度 | 分层 | 网络 | 流水线 | 混合 | 群体 |
| P0 可控性 | 高 | 高 | 低 | 高 | 中 | 低 |
| P1 拓展性 | 中 | 高 | 高 | 低 | 高 | 高 |
| P2 协同复杂性 | 低 | 中 | 高 | 低 | 高 | 高 |
| P3 并发效率 | 中 | 中 | 高 | 中 | 中 | 高 |
| P4 易实现 | 高 | 中 | 中 | 高 | 低 | 低 |
五花八门的架构和命名不是关键,记不住也没关系。一个更符合现状的论断是,对于大多数已落地的、解决明确领域问题的AI应用,轻量级的中央调度架构是目前使用最广泛的架构,即:
一个中央调度器(可能是一个轻量级模型+规则引擎,或是一个高效的controller)负责理解意图、规划任务并路由到专家智能体去完成任务。该架构在复杂任务的处理和开发难度&成本之间取得了平衡。
下文我们以中央调度的多智能体架构为主,结合案例说明实际的规划工作。
三、专家agent:是通才还是专才?
前文已明确了轻量化中央调度的架构,以及中央调度器的能力要求,那么与之紧密协作的另一个角色——专家agent,要如何定义和区分?
定义任何一款产品的功能之前,都要先找准产品的服务目标和场景。
以某行业的商家智能助手为例,在没有AI赋能前,你的商户日常高频咨询的是什么问题?
如果你发现,咨询的问题主要来自专业程度极高的某个领域,那么按业务领域划分为不同的业务专家智能体(比如营销、订单、库存等)更合适。尤其是,按照公司运营的关键业务领域搭建agent,能和现有的组织心智模型相匹配,便于各agent内部的协作。
如果商户日常的咨询已经是高度碎片化了,甚至有大量问询是跨业务交叉讨论的,那么你的目标优先是打造一个能应对前台80%碎片化问询的“全能型前台员工”,以agent的能力划分专家智能体的边界更有把握。一开始就按业务域划分,可能会容易陷入“答非所问”或“能力覆盖不全”的被动局面。
比如,你识别到商户的所有query基本绕不开「查询——>诊断——>操作」的能力范畴,那么你完全可以由中央调度器识别意图后判断其核心意图是哪一项,再路由给对应的专家智能体。
1)「查询」:核心是 “精准” ,目标是快速、准确地找到用户问题的答案。支持RAG检索静态知识库,也支持通过function call查询商户的动态个性化数据,但不做过多的分析和扩展;
2)「诊断」:核心是 “洞察” ,目标是提供诊断结论和建议。可以利用查询Agent的结果或直接调用数据查询能力作为输入,优先覆盖核心经营业绩诊断、流量与转化漏斗诊断、价格与收益优化、客源与竞争诊断、运营与服务质量诊断等,通过分析、推理、对比得出诊断建议。
3)「操作」:核心是 “执行” ,目标是准确、安全地完成用户指令,在执行前应有明确的确认机制(尤其是高风险操作),优先覆盖商户最高频的操作行为,比如库存管理、订单管理、信息维护等操作。
综上,你可以按用户意图所涉及的「能力」划分专家agent,包括查询agent,诊断agent,操作agent。在轻量化中心调度的架构下,由controller作为中心调度器,负责识别意图并编排任务,路由到对应专家智能体后,由对应智能体进一步细化为具体的、可执行的计划并完成任务。
注意,上述各专家智能体的能力并不单独存在,比如RAG、function calling等能力会下沉为所有专家agent都可直接调用的通用能力层,避免各专家agent重复建设,或是因为要强依赖某一个专家agent的知识检索/数据查询导致系统的延迟。
但不可否认,纯能力划分必然会缺乏业务深度。为解决这个问题,短期内你完全可以为每个专家智能体注入业务的上下文。
1)在知识层面:既然是垂直行业的智能体,外挂业务知识库,通过RAG检索行业/平台相关知识是必须的,避免大模型直接生成内容时泛泛而谈。相反,以RAG为基石,用大模型提升其智能,是垂直领域AI应用时最常用且有效的方法。关于这一点,详情可查阅AI系列(三)
2)在工具层面:前文提到,目前使用工具=调用函数(function calling),你需要理出商户在平台侧的相关数据API或插件,便于调用函数时返回实时真实的业务数据;
3)在提示词层面:如果有一些涉及到内容生成的场景,可以在提示词中明确其角色是“xx行业的xx文案助手”,并要求其风格必须符合该行业的品牌调性,也会让智能助手的答复更贴商户诉求。
此外,随着时间的推移,长远来看,如果后续某专家智能体在特定业务领域复杂过重或效果不佳时,可以再从中孵化出该能力智能体下的业务域智能体。先通才,再专才,最终演进成一个混合架构。
四、跨agent协作:向前走or向后退?
接着上述的案例,我们已经按用户意图所涉及的「能力」划分专家agent,由controller负责识别意图并编排任务,路由到对应专家智能体进一步细化为具体的、可执行的计划并完成任务。
那么,具体的路由规则怎么定?
这里有三个关键点:
1)主意图判断:在复合意图中,controller 必须能准确识别用户的核心目标(查询or诊断or操作);
2)始终坚持单agent闭环优先,只有当任务超出单agent能力边界时,才启动多agent编排,并且流程链路尽量简化;
3)当意图均未命中时,再由controller调用大模型对用户意图进行澄清,或是直接生成内容。
注意,每个专家agent都有各自的主目标,即:
- 查询agent的主目标是检索知识和查询数据;
- 诊断agent的主目标是诊断;
- 操作agent的主目标是操作。
其中,诊断agent和操作agent也同样具备查询能力,查询是所有agent的前提。
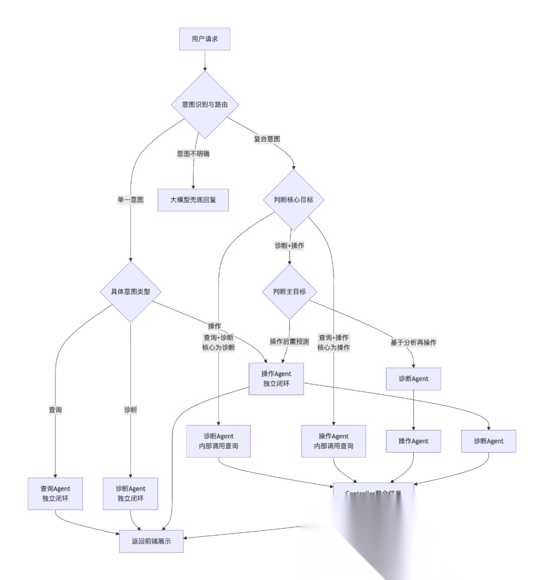
具体路由规则如下图所示:

举个例子,商户query:“结合平台规则,给出商品价格的调整建议”。
商家智能助手执行逻辑:
controller判断商户意图为【查询+诊断】,查询仅为前提,核心是给出诊断,因为诊断agent本身含查询功能,可以直接路由给诊断agent闭环完成。于是:
- 诊断agent首先通过RAG获取平台规则知识,通过function calling获取当前商品的价格;
- 诊断agent接受数据后进行下一步的诊断,给出价格的调整建议,返回给controller再给到前端会话层进行展示。
再举个复合型的例子,用户query:“我的商品最近一周的预订量下降了不少,但同期平台的流量是上涨的。帮我查一下是怎么回事,如果是价格问题,就帮我参考竞对调整一下价格。”
还记得吗,谁能直接完成任务,就由谁直接调用公共能力。Controller只负责初始路由和最终汇总,不干涉过程中的数据传递。
于是,智能助手执行逻辑:
1)controller识别用户的复合意图为「查询+诊断+操作」意图,核心意图是诊断,并附带一个条件性操作。于是初始路由到诊断agent;
2)诊断agent:查询自身业绩数据、竞争圈价格数据,再调用公共function calling服务,获取预订量、流量和竞品价格;
3)诊断agent:基于数据进行分析推理,得出价格调整建议再返回给controller;
4)controller接收到诊断建议后识别到是个价格问题,再将操作建议作为明确指令二次路由给操作agent;
5)操作agent:根据策略执行调价操作。执行完毕后由controller整合信息并返回前端进行结果展示。

上述的例子不一定适用于你当下的业务情况,但思考路由规则的过程,期待对你有所帮助。
五、小结:接受不确定性
恭喜你看到这了。
任何AI产品都是概率型产品,产品的竞争力主要依托于模型的性能和高质量的数据飞轮。你最大的挑战不是架构设计,而是接受任何架构带来的不确定结果,为此你只能通过建立一套完善的机制来管理概率、处理错误,并在这个过程中持续学习和进化。
如何结合大模型本身的能力边界,适用场景和工程手段,整合成一个解决方案,让系统相对稳定地输出,是个需要持续钻研的命题。
今天我主要跟你分享了最近在多智能体架构上的思考,但我并不推荐你一上来就想解决所有问题的一个万能智能体,单智能体能满足的话自然是最好不过。
在模型的能力范围之内,选一个刚需、可控又能衡量ROI的业务场景,先把这个点打穿;然后再靠一些工程的手段,把大模型变得尽量的稳定,比如加入一些规则引擎套用模板,RAG,知识图谱,function calling 以及审核和兜底机制,确保大模型的输出是可控的。
最后是一些闭环反馈的机制,智能体上线后,不是模型本身的数据可贵,而是用户使用后真实的反馈数据值得关注。你需要基于这些数据不断微调和优化,形成一个可持续迭代的闭环系统。把机制跑起来,系统才能变得越来越准,越来越聪明。
话说回来,今天我们虽然还在聊基于大模型能力的产品化智能体,但以Deep Research为代表的智能体化的大模型,内置自主思考、规划、反思、决策、工具调用与执行能力的大模型,也逐渐成为下一代 AI 助手发展方向的代表。
模型即产品,模型即服务。也许到时候还有一些新的发现呢,可以拭目以待。
最后
我在一线科技企业深耕十二载,见证过太多因技术卡位而跃迁的案例。那些率先拥抱 AI 的同事,早已在效率与薪资上形成代际优势,我意识到有很多经验和知识值得分享给大家,也可以通过我们的能力和经验解答大家在大模型的学习中的很多困惑。
我整理出这套 AI 大模型突围资料包:
- ✅AI大模型学习路线图
- ✅Agent行业报告
- ✅100集大模型视频教程
- ✅大模型书籍PDF
- ✅DeepSeek教程
- ✅AI产品经理入门资料
完整的大模型学习和面试资料已经上传带到CSDN的官方了,有需要的朋友可以扫描下方二维码免费领取【保证100%免费】👇👇

为什么说现在普通人就业/升职加薪的首选是AI大模型?
人工智能技术的爆发式增长,正以不可逆转之势重塑就业市场版图。从DeepSeek等国产大模型引发的科技圈热议,到全国两会关于AI产业发展的政策聚焦,再到招聘会上排起的长队,AI的热度已从技术领域渗透到就业市场的每一个角落。

智联招聘的最新数据给出了最直观的印证:2025年2月,AI领域求职人数同比增幅突破200% ,远超其他行业平均水平;整个人工智能行业的求职增速达到33.4%,位居各行业榜首,其中人工智能工程师岗位的求职热度更是飙升69.6%。
AI产业的快速扩张,也让人才供需矛盾愈发突出。麦肯锡报告明确预测,到2030年中国AI专业人才需求将达600万人,人才缺口可能高达400万人,这一缺口不仅存在于核心技术领域,更蔓延至产业应用的各个环节。


资料包有什么?
①从入门到精通的全套视频教程⑤⑥
包含提示词工程、RAG、Agent等技术点
② AI大模型学习路线图(还有视频解说)
全过程AI大模型学习路线

③学习电子书籍和技术文档
市面上的大模型书籍确实太多了,这些是我精选出来的

④各大厂大模型面试题目详解

⑤ 这些资料真的有用吗?
这份资料由我和鲁为民博士共同整理,鲁为民博士先后获得了北京清华大学学士和美国加州理工学院博士学位,在包括IEEE Transactions等学术期刊和诸多国际会议上发表了超过50篇学术论文、取得了多项美国和中国发明专利,同时还斩获了吴文俊人工智能科学技术奖。目前我正在和鲁博士共同进行人工智能的研究。
所有的视频教程由智泊AI老师录制,且资料与智泊AI共享,相互补充。这份学习大礼包应该算是现在最全面的大模型学习资料了。
资料内容涵盖了从入门到进阶的各类视频教程和实战项目,无论你是小白还是有些技术基础的,这份资料都绝对能帮助你提升薪资待遇,转行大模型岗位。


智泊AI始终秉持着“让每个人平等享受到优质教育资源”的育人理念,通过动态追踪大模型开发、数据标注伦理等前沿技术趋势,构建起"前沿课程+智能实训+精准就业"的高效培养体系。
课堂上不光教理论,还带着学员做了十多个真实项目。学员要亲自上手搞数据清洗、模型调优这些硬核操作,把课本知识变成真本事!


如果说你是以下人群中的其中一类,都可以来智泊AI学习人工智能,找到高薪工作,一次小小的“投资”换来的是终身受益!
应届毕业生:无工作经验但想要系统学习AI大模型技术,期待通过实战项目掌握核心技术。
零基础转型:非技术背景但关注AI应用场景,计划通过低代码工具实现“AI+行业”跨界。
业务赋能 突破瓶颈:传统开发者(Java/前端等)学习Transformer架构与LangChain框架,向AI全栈工程师转型。
👉获取方式:
😝有需要的小伙伴,可以保存图片到wx扫描二v码免费领取【保证100%免费】🆓**

火山引擎开发者社区是火山引擎打造的AI技术生态平台,聚焦Agent与大模型开发,提供豆包系列模型(图像/视频/视觉)、智能分析与会话工具,并配套评测集、动手实验室及行业案例库。社区通过技术沙龙、挑战赛等活动促进开发者成长,新用户可领50万Tokens权益,助力构建智能应用。
更多推荐
所有评论(0)