manus对比ChatGPT-Deep reaserch进行研究类论文数据分析!谁更胜一筹?
白天还没有切换语言的选项,晚上就加上了。简单看了看团队够成,使用很长实践的Monica创始人也在其中。逐渐可以理解,重心放在海外产品上也无可厚非。好了废话不多说了。小编弄不到邀请码,只能通过例子分析了解产品,我们选取的案例就是AR/AI眼镜研究分析这块。在官网有案例,宝子们可以自行查阅。
目录
没有账号,只能挑选一个案例
一夜之间被这个用全英文介绍全华班出品的新爆款国产AI产品的小胖刷频。白天还没有切换语言的选项,晚上就加上了。简单看了看团队够成,使用很长实践的Monica创始人也在其中。逐渐可以理解,重心放在海外产品上也无可厚非。
好了废话不多说了。小编弄不到邀请码,只能通过例子分析了解产品,我们选取的案例就是AR/AI眼镜研究分析这块。在官网有案例,宝子们可以自行查阅。

核心提示词-当manus开始跑案例的时候我们就可以看到,一个提示词,manus就开始疯狂输出:
Research articles and industry reports to compile a comprehensive list of AR/AI glasses set to launch in 2024–2025. Organize the data into a detailed table, including brands, product specifications, pricing, core component configurations along with their suppliers, and projected sales volumes.
研究文章和行业报告,编制一份将于 2024 年至 2025 年推出的 AR/AI 眼镜综合清单。将数据组织成一个详细的表格,包括品牌、产品规格、定价、核心组件配置及其供应商和预计的销量。
后续我们使用ChatGPT-Deep reaserch跑一遍这个提示词然后总结区别以及各自的优势和劣势。
1.manus的效果
案例-AR/AI眼镜研究

Step-1:直接看结果
左侧的整体流程其实已经并不陌生了,ChatGPT-o1、DeepSeek-R1都具备这样的流程思考过程。
其实主要的结果不止右侧的文档,最重要的是过程中的所有文件!本来小编非常看好manus这个流程,但是ChatGPT一上来的交互也让我眼前一亮,先卖个关子,后续章节可以看到ChatGPT的反馈!

这里面包含很多文件,跟昨天分享的不同,这里面没有代码也没有图片,全是数据以及基于数据生成的单项报告。

最终要的其实是这个todo!里面大致是这次任务编排的一个大纲!类似我们AIWritePaper论文的大纲生成!我们看看这个大纲:
AR/AI 眼镜研究项目 (2024-2025)
Research Tasks
-
1. 创建 todo 文件
-
2. 搜索将于 2024-2025 年推出的 AR/AI 眼镜
-
识别开发 AR/AI 眼镜的主要科技公司和初创公司
-
查找有关即将推出的 AR/AI 眼镜的最新技术新闻文章
-
搜索行业报告和市场分析
-
编制一份所有已识别的 AR/AI 眼镜商品清单
-
-
3. 收集产品规格
-
显示技术(分辨率、视野等)
-
处理能力(CPU、GPU、NPU)
-
电池寿命和充电规格
-
重量和外形尺寸
-
连接选项
-
作系统和软件功能
-
相机和传感器规格
-
-
4. 研究定价信息
-
公布零售价
-
未发布产品的预计价格
-
不同的定价层/型号(如果适用)
-
-
5. 调查组件配置和供应商
-
显示面板制造商
-
处理器供应商
-
电池供应商
-
相机和传感器供应商
-
其他关键零部件供应商
-
-
6. 收集预计的销售量
-
查找分析师对商品销量的预测
-
研究公司预测(如有)
-
市场份额估计
-
-
7. 将数据编译成明细表
-
创建包含所有收集数据的综合表
-
确保所有商品的格式一致
-
包括所有必需的数据类别
-
-
8. 审阅并完成报告
-
检查数据的准确性和完整性
-
确保格式一致
-
添加任何其他相关信息
-
-
9. 向用户发送报告
-
准备带有表格的最终文件
-
将完成的研究发送给用户
-
Step-2:看看其他文件的细节
其实基本上从流程中我们可以判断出剩余的过程文件中包含哪些内容。看图!
比如这个apple_vision_pro公布了苹果产品的参数、定价等参数信息。

比如这个pricing_information包含了所有市面上眼镜的价格信息,包括一份即将发布的产品价格信息!

比如这个component_suppliers文件提供了AR/AI眼睛相关供应商信息

其他几份文件就不贴图了,其他文件大部分是已有产品类似apple_vision_pro中的产品参数信息,还有一份产品预计销售估计报告以及最终产生的表格。不过这个表格确实挺庞大。图片在下一节全部展示一下。宝子们也可以去官网看一下这个案例。
Step-3:看最终报告




内容部分,分为一张数据大表,一份供应商信息一个市场预期销售额!基本就是一个小的报告,作文论文的数据支撑可能还需要很多工作。
接下来那我们来看看
用Deep reaserch完成AR/AI眼镜研究报告
2.Deep reaserch
OpenAI Deep Research 是一款强大的 AI 研究工具,能够显著提升研究效率。它基于 OpenAI 的 o3 模型,专为复杂研究任务设计,能够自动搜索、解读和整合海量在线信息,生成专业级研究报告。
核心能力
-
多步骤研究任务:Deep Research 能够规划并执行多步骤研究任务,实时搜索、解读和分析互联网上的文本、图像和 PDF 文件。它能够根据遇到的信息自主调整研究方向;
-
专业级报告生成:该工具能够生成相当于研究分析师水平的综合报告,包含清晰的引用和数据可视化内容,确保信息的准确性和可验证性;
-
强化学习训练:Deep Research 通过端到端强化学习进行训练,具备多步骤推理和回溯调整能力,使其在处理复杂任务时表现出色。
应用场景
-
专业人士:适用于金融、科学、政策和工程等领域的专业人士,提供精准、可靠的研究支持;
-
消费者:对于需要进行深度调研的消费者,如购买汽车、家电等,Deep Research 能够提供个性化的购买决策支持;
-
小众信息搜索:能够自动化获取通常需要手动查找的小众、非直观信息。
使用方式
-
ChatGPT 集成:用户可以在 ChatGPT 中选择 “Deep Research” 模式,输入研究问题,并可上传文件或表格以提供更多上下文;
-
任务时间:研究任务通常需要 5-30 分钟完成,用户可以在任务完成后收到通知。
技术表现
-
人类终极考试:在 “人类终极考试” 中,Deep Research 的准确率达到 26.6%,远超其他模型,如 GPT-4o;
-
GAIA 评估:在 GAIA 评估中,Deep Research 达到了新的行业最佳水平,展示了其在处理现实问题上的强大能力。
未来展望
-
移动与桌面支持:未来 1 个月内,Deep Research 将支持移动和桌面端;
-
资源连接:计划连接订阅数据库和企业内部资源,进一步提升研究能力。
Deep Research 作为 OpenAI 的第二个 Agent,不仅展示了 AI 在复杂任务处理上的潜力,还为未来更广泛的 Agent 发展奠定了基础。
3.Deep reaserch进行行业分析
提示词部分直接使用manus结果开头的提示词。
提示词:
研究文章和行业报告,编制一份将于 2024 年至 2025 年推出的 AR/AI 眼镜综合清单。将数据组织成一个详细的表格,包括品牌、产品规格、定价、核心组件配置及其供应商和预计的销量。
ChatGPT-Deep Reaserch:

交互提示词:常规操作,需要将上述内容明确。
1.关注消费级产品即可
2.需要包括尚未发布但是已有消息的产品
3.不需要包含预估价格,这一块可以更开放一些
4.全球范围
5.先整理一份Markdown格式,但是最终能整理成一份excel更好。
ChatGPT-Deep Reaserch:




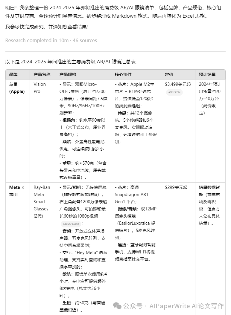
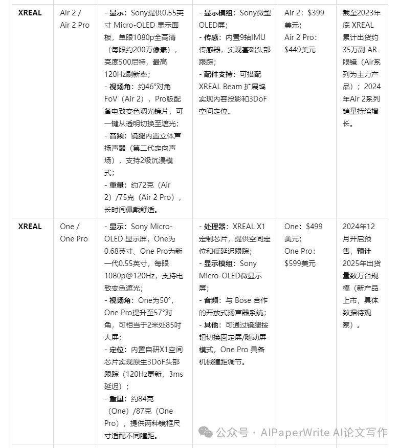
从最终结果来看,Deep reaserch相对简单,直接给出了一个表格。但是仔细以看,manus最终的内容有用的也就是那个表格。
总结一下:
1.从过程数据来看,manus将过程中需要的内容总结成了文档形式。这个作为论文研究数据来说可用性更高,但是缺乏了可操作性。而Deep reaserch在资源蓝将所有检索资源全部展现出来,数据形式更原始,但是可操作性更强。
2.从操作过程来看,manus更炫酷,昨天的分享中图表功能也很炫酷。
所以,两款能力极强的产品个人感觉在学术论文数据分析方面能有很强的助力能力。如果有账号,我可能更倾向manus,毕竟产出的内容优化更好,可以直接使用。动手能力强的宝子们可能Deep reaserch更加合适!
火山引擎开发者社区是火山引擎打造的AI技术生态平台,聚焦Agent与大模型开发,提供豆包系列模型(图像/视频/视觉)、智能分析与会话工具,并配套评测集、动手实验室及行业案例库。社区通过技术沙龙、挑战赛等活动促进开发者成长,新用户可领50万Tokens权益,助力构建智能应用。
更多推荐
所有评论(0)