人工智能大模型,让你的召回模型更强大
召回模型是数字化营销业务中的核心组件,它可以根据用户的行为和偏好,从海量的候选物品中,筛选出最有可能吸引用户的物品,从而提高用户的满意度和转化率。然而,传统的召回模型面临着数据稀疏、泛化能力差、难以捕捉复杂的用户和物品特征等挑战。人工智能大模型,是一种基于深度学习的模型,它可以利用海量的数据,学习到丰富的语义和知识,从而提高模型的表达能力和推理能力。本文将从产品经理的视角,介绍如何使用人工智能大模
摘要
召回模型是数字化营销业务中的核心组件,它可以根据用户的行为和偏好,从海量的候选物品中,筛选出最有可能吸引用户的物品,从而提高用户的满意度和转化率。然而,传统的召回模型面临着数据稀疏、泛化能力差、难以捕捉复杂的用户和物品特征等挑战。人工智能大模型,是一种基于深度学习的模型,它可以利用海量的数据,学习到丰富的语义和知识,从而提高模型的表达能力和推理能力。本文将从产品经理的视角,介绍如何使用人工智能大模型优化召回模型的步骤,以及在电商、广告营销和用户增长等数字化营销业务上的应用。


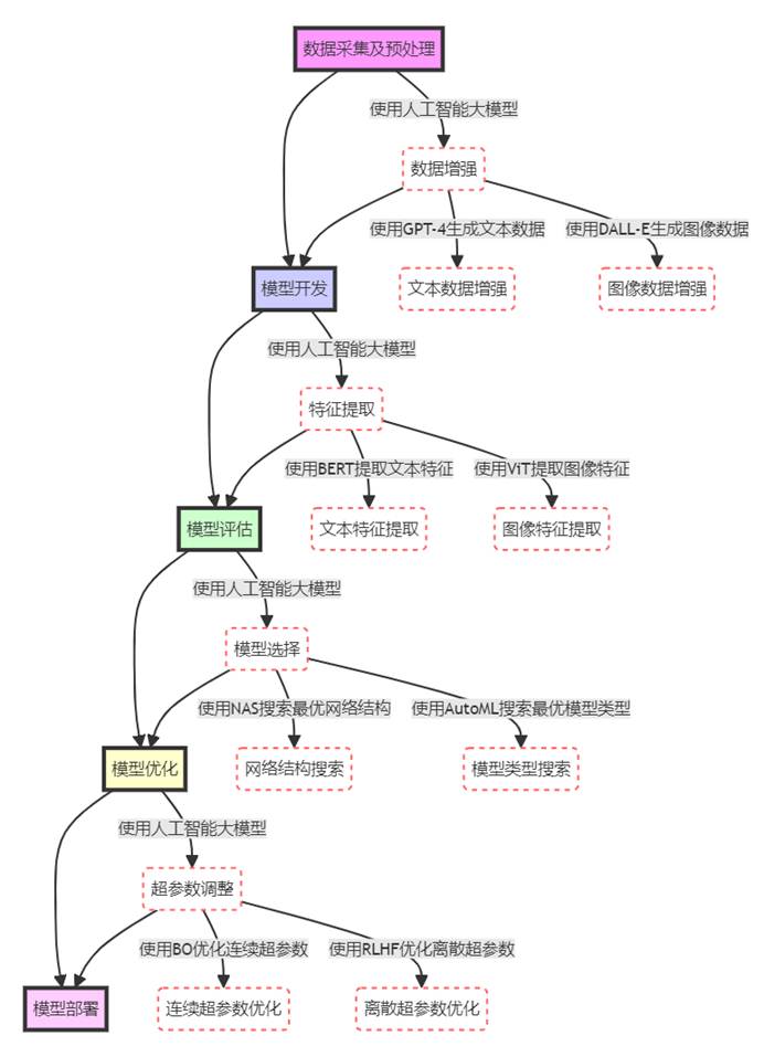
步骤1:人工智能大模型优化召回模型的数据采集及预处理
数据是人工智能大模型的基础,没有足够的数据,模型就无法发挥其潜力。因此,第一步是要采集和预处理好数据,为模型训练做好准备。数据采集和预处理的主要内容包括:
- 召回模型数据采集:召回模型的数据主要包括用户的行为数据和物品的属性数据。用户的行为数据指的是用户对物品的点击、浏览、收藏、购买等行为,以及用户的基本信息,如年龄、性别、地域等。物品的属性数据指的是物品的名称、类别、价格、描述、图片等信息,以及物品的相关性,如同类物品、相似物品、替代物品等。数据采集的方法有多种,如日志记录、问卷调查、爬虫抓取等,具体的方法要根据业务场景和数据来源来选择。数据采集的目标是要尽可能多地获取用户和物品的信息,以及用户和物品之间的关系,从而为模型提供更多的输入特征。
- 数据清洗:数据清洗的目的是要去除数据中的噪声和异常值,提高数据的质量。数据清洗的方法有多种,如删除重复数据、缺失数据、错误数据等,或者用合理的值来填充缺失数据,或者用统计方法来检测和处理异常值等。数据清洗的原则是要保证数据的完整性和一致性,避免数据的偏差和误导。
- 数据归一化:数据归一化的目的是要消除数据的量纲和尺度的影响,使数据在同一范围内,便于模型的处理和比较。数据归一化的方法有多种,如最大最小归一化、均值方差归一化、对数变换等,具体的方法要根据数据的分布和特点来选择。数据归一化的效果是要使数据的均值接近于0,方差接近于1,或者使数据的最大值和最小值在一个固定的区间内。
- 数据分词:数据分词的目的是要将文本数据切分成有意义的最小单元,便于模型的理解和表示。数据分词的方法有多种,如基于规则的分词、基于统计的分词、基于深度学习的分词等,具体的方法要根据文本的语言和领域来选择。数据分词的结果是要尽可能准确地划分出文本中的词汇,避免切分错误和歧义。
- 数据标注:数据标注的目的是要给数据添加标签,表示数据的类别或者属性,为模型的监督学习提供标准。数据标注的方法有多种,如人工标注、半自动标注、自动标注等,具体的方法要根据数据的规模和复杂度来选择。数据标注的要求是要保证标签的准确性和一致性,避免标签的错误和冲突。
- 构建训练集、验证集、测试集,保证模型训练效果:构建训练集、验证集、测试集的目的是要将数据划分成不同的子集,用于模型的训练、验证和测试,从而评估模型的性能和泛化能力。构建训练集、验证集、测试集的方法有多种,如随机划分、分层划分、交叉验证等,具体的方法要根据数据的数量和分布来选择。构建训练集、验证集、测试集的比例是要根据数据的规模和模型的复杂度来确定,一般来说,训练集占数据的60%-80%,验证集占数据的10%-20%,测试集占数据的10%-20%。
延伸阅读:使用人工智能大模型优化召回模型的步骤1:数据预处理
步骤2:人工智能大模型优化召回模型的模型开发
模型开发是人工智能大模型优化召回模型的核心步骤,它涉及到模型的选择、训练和组装等环节。模型开发的主要内容包括:
- 选择合适的人工智能大模型:人工智能大模型是一种基于深度学习的模型,它可以利用海量的数据,学习到丰富的语义和知识,从而提高模型的表达能力和推理能力。人工智能大模型有多种类型,如自然语言处理(NLP)的BERT、GPT等,计算机视觉(CV)的ResNet、YOLO等,推荐系统(RS)的DeepFM、DIN等,以及跨领域的Mixture of Experts(MoE)等。选择合适的人工智能大模型要根据业务场景和数据特征来决定,一般来说,要选择能够充分利用数据的多模态信息,能够捕捉用户和物品的复杂特征,能够适应不同的任务和场景,能够提供可解释性和可信度的模型。例如,如果我们的业务场景是电商推荐,我们的数据特征是包含了文本、图片、视频等多种形式的物品信息,以及用户的行为和偏好等多种维度的用户信息,我们的任务是要从海量的物品中,为每个用户推荐最合适的物品,我们的场景是要考虑到用户的实时反馈和多样性需求,我们的模型是要能够给出推荐的理由和置信度,那么我们可以选择一个基于Mixture of Experts(MoE)的人工智能大模型,它可以将不同的模态和特征的信息,分配给不同的专家模型,如BERT、ResNet等,然后通过一个门控网络,综合各个专家模型的输出,得到最终的推荐结果。这样的模型可以充分利用数据的多模态信息,捕捉用户和物品的复杂特征,适应不同的任务和场景,提供可解释性和可信度。
- 准备训练数据:准备训练数据的目的是要将数据转换成模型可以接受的输入格式,为模型的训练提供数据支持。准备训练数据的方法有多种,如数据编码、数据嵌入、数据增强等,具体的方法要根据模型的输入要求和数据的特点来选择。数据编码的目的是要将数据转换成数值或者符号,便于模型的处理。数据编码的方法有多种,如独热编码、哈希编码、标签编码等,具体的方法要根据数据的类型和维度来选择。数据嵌入的目的是要将数据映射到一个低维的向量空间,便于模型的表示和计算。数据嵌入的方法有多种,如词嵌入、图嵌入、多模态嵌入等,具体的方法要根据数据的结构和语义来选择。数据增强的目的是要通过对数据进行一些变换或者扩充,增加数据的多样性和稳健性,提高模型的泛化能力。数据增强的方法有多种,如旋转、裁剪、翻转、平移、缩放等,具体的方法要根据数据的特征和任务来选择。
- 开发模型:开发模型的目的是要根据业务需求和数据特征,设计和实现一个合适的人工智能大模型,为模型的训练和应用提供技术支持。开发模型的方法有多种,如使用现有的开源模型、基于现有的开源模型进行改进、从零开始构建自己的模型等,具体的方法要根据业务的复杂度和创新性来选择。开发模型的原则是要保证模型的有效性和高效性,避免模型的过拟合和欠拟合,提高模型的准确性和速度。
- 组装模型:组装模型的目的是要将不同的模型或者模型的部分,按照一定的逻辑和结构,组合成一个完整的人工智能大模型,为模型的训练和应用提供完善的功能。组装模型的方法有多种,如串联、并联、级联、融合等,具体的方法要根据模型的功能和效果来选择。组装模型的效果是要使模型的功能更加丰富和强大,提高模型的性能和稳定性。
- 训练模型:训练模型的目的是要通过给模型提供训练数据,使模型能够学习到数据中的规律和知识,从而提高模型的预测能力和推理能力。训练模型的方法有多种,如监督学习、无监督学习、半监督学习、强化学习等,具体的方法要根据模型的类型和任务来选择。训练模型的过程是要通过不断地调整模型的参数,使模型的输出和期望的输出之间的差距越来越小,从而使模型的损失函数达到最小,或者使模型的评估指标达到最优。训练模型的技巧是要选择合适的优化算法、学习率、批次大小、迭代次数、正则化方法、早停策略等,以提高模型的训练效率和效果。
延伸阅读: 使用人工智能大模型优化召回模型的步骤2:模型构建
步骤3:人工智能大模型优化召回模型的模型评估
模型评估是人工智能大模型优化召回模型的重要步骤,它可以通过给模型提供测试数据,检验模型的预测能力和推理能力,从而评估模型的性能和泛化能力。模型评估的主要内容包括:
- 评估指标:评估指标是用来衡量模型的好坏的标准,不同的任务和场景可能需要不同的评估指标。评估指标有多种,如准确率、召回率、精确率、F1值、AUC值、NDCG值、MRR值等,具体的指标要根据模型的目标和输出来选择。评估指标的意义是要反映模型的优劣,越高的指标值表示模型越好,越低的指标值表示模型越差。
- 评估方法:评估方法是用来实施模型评估的具体步骤,不同的模型和数据可能需要不同的评估方法。评估方法有多种,如留出法、交叉验证法、自助法、在线评估法等,具体的方法要根据模型的类型和数据的规模来选择。评估方法的目的是要尽可能公平和准确地评估模型的性能和泛化能力,避免过拟合和欠拟合的影响。
- 评估结果分析:评估结果分析是用来解读模型评估的结果,找出模型的优点和缺点,为模型的优化提供依据。评估结果分析的方法有多种,如可视化、统计分析、错误分析、对比分析等,具体的方法要根据模型的输出和评估指标来选择。评估结果分析的结果是要清晰地展示模型的性能和泛化能力,以及模型的不足和改进方向。
步骤4:人工智能大模型优化召回模型的模型优化
模型优化是人工智能大模型优化召回模型的持续步骤,它可以通过对模型进行一些调整和改进,提升模型的性能和泛化能力,从而满足业务的需求和变化。模型优化的主要内容包括:
- 选择合适的模型优化方法:模型优化方法是用来改善模型的好坏的手段,不同的模型和问题可能需要不同的模型优化方法。模型优化方法有多种,如特征工程、模型蒸馏、模型剪枝、模型量化、模型融合等,具体的方法要根据模型的结构和性能来选择。模型优化方法的作用是要提高模型的准确性、速度、稳定性、可扩展性等,使模型更加适应业务的需求和变化。
- 评估模型性能:评估模型性能的目的是要通过给模型提供测试数据,检验模型优化的效果,从而评估模型优化的必要性和有效性。评估模型性能的方法和步骤3中的模型评估相同,只是要在模型优化前后进行对比,观察模型优化对模型性能的影响。
- 分析模型不足,如过拟合、欠拟合等:分析模型不足的目的是要通过对模型评估的结果进行深入的分析,找出模型的问题和原因,为模型优化提供方向。分析模型不足的方法有多种,如学习曲线、混淆矩阵、ROC曲线、PR曲线等,具体的方法要根据模型的输出和评估指标来选择。分析模型不足的结果是要明确地指出模型的问题和原因,如过拟合、欠拟合、偏差、方差、噪声等,以及模型优化的目标和策略。
- 调整模型结构:调整模型结构的目的是要通过对模型的层数、节点数、激活函数、损失函数、正则化项等进行修改,改变模型的复杂度和灵活度,从而提高模型的性能和泛化能力。调整模型结构的方法有多种,如增加或减少层数、节点数、激活函数、损失函数、正则化项等,具体的方法要根据模型的问题和原因来选择。调整模型结构的效果是要使模型更加适合数据的分布和任务的目标,避免过拟合和欠拟合的问题。
步骤5:人工智能大模型优化召回模型的模型部署
模型部署是人工智能大模型优化召回模型的最终步骤,它可以通过将模型从开发环境转移到生产环境,使模型能够在真实的业务场景中发挥作用,为用户提供服务。模型部署的主要内容包括:
- 选择合适的部署方式,如云服务、本地部署等:部署方式是指将模型运行在哪种平台或者设备上,不同的部署方式可能有不同的优缺点。部署方式有多种,如云服务、本地部署、边缘计算等,具体的方式要根据业务的需求和条件来选择。部署方式的影响因素有多种,如成本、性能、安全、可扩展性等,要根据业务的优先级来权衡。例如,如果我们的业务需求是要实时地为用户提供推荐服务,我们的条件是有足够的预算和资源,我们的优先级是要保证服务的稳定性和速度,那么我们可以选择云服务的部署方式,它可以提供强大的计算能力和存储空间,以及高效的网络传输和负载均衡,从而保证服务的稳定性和速度。
- 进行模型部署前的准备工作:进行模型部署前的准备工作的目的是要确保模型能够在部署环境中正常运行,无需进行额外的修改或者调试。进行模型部署前的准备工作的方法有多种,如模型压缩、模型转换、模型测试等,具体的方法要根据部署方式和部署环境来选择。模型压缩的目的是要减少模型的大小和复杂度,提高模型的运行效率和节省资源。模型压缩的方法有多种,如模型剪枝、模型量化、模型蒸馏等,具体的方法要根据模型的结构和性能来选择。模型转换的目的是要将模型从一种格式转换成另一种格式,使模型能够在不同的平台或者设备上运行。模型转换的方法有多种,如TensorFlow Lite、ONNX、Core ML等,具体的方法要根据部署平台或者设备的支持和要求来选择。模型测试的目的是要在部署环境中对模型进行一些基本的功能和性能的检验,确保模型能够正常工作,无需进行额外的修改或者调试。模型测试的方法有多种,如单元测试、集成测试、压力测试等,具体的方法要根据部署环境的特点和条件来选择。
- 进行模型部署:进行模型部署的目的是要将模型从开发环境转移到生产环境,使模型能够在真实的业务场景中发挥作用,为用户提供服务。进行模型部署的方法有多种,如使用云服务平台、使用本地服务器、使用边缘设备等,具体的方法要根据部署方式和部署环境来选择。进行模型部署的步骤有多种,如上传模型文件、配置模型参数、启动模型服务、监控模型状态等,具体的步骤要根据部署平台或者设备的操作和指南来执行。进行模型部署的结果是要使模型能够在生产环境中稳定、高效、安全地运行,为用户提供满意的服务。
- 持续优化和维护模型:持续优化和维护模型的目的是要根据业务的变化和用户的反馈,对模型进行一些必要的更新和改进,使模型能够适应业务的需求和变化,提高用户的满意度和转化率。持续优化和维护模型的方法有多种,如收集和分析用户数据、收集和分析用户反馈、收集和分析模型性能、收集和分析模型错误等,具体的方法要根据业务的特点和目标来选择。持续优化和维护模型的步骤有多种,如重新训练模型、重新评估模型、重新优化模型、重新部署模型等,具体的步骤要根据模型的问题和改进来执行。持续优化和维护模型的结果是要使模型能够不断地提升其性能和泛化能力,为用户提供更好的服务。
以上就是本文的全部内容,希望对你有所帮助。如果你想了解更多关于人工智能大模型在数字化营销领域的知识和案例,欢迎关注我的个人号“产品经理独孤虾”(全网同号),在我的专栏《智能营销—大模型如何为运营与产品经理赋能》中,你可以找到更多的精彩内容。感谢你的阅读,期待你的反馈和建议。

火山引擎开发者社区是火山引擎打造的AI技术生态平台,聚焦Agent与大模型开发,提供豆包系列模型(图像/视频/视觉)、智能分析与会话工具,并配套评测集、动手实验室及行业案例库。社区通过技术沙龙、挑战赛等活动促进开发者成长,新用户可领50万Tokens权益,助力构建智能应用。
更多推荐
所有评论(0)