2025软工k班 03组-选题与需求分析报告
本次组件团队中,大家所擅长的领域不同,所以负责的模块也各有侧重,主要如下表所示姓名擅长技术任务分工刘成羽pytorch,熟悉prompt engineeringAI agent苏仲涛pytorchAI agent李炜彬Python fastapi 数据库后端游文升Python数据库后端石诚宇后端林俊明前端王志宸js vue3前端姜奥对于测试、 部署经验丰厚部署及测试本团队的选题聚焦于医院预诊环节的

https://www.learnerhub.net/resources/5084
一、团队集结
1.1 组员介绍、拟完成的任务分工
本次组件团队中,大家所擅长的领域不同,所以负责的模块也各有侧重,主要如下表所示
| 姓名 | 擅长技术 | 任务分工 |
| 刘成羽 | pytorch,熟悉prompt engineering | AI agent |
| 苏仲涛 | pytorch | AI agent |
| 李炜彬 | Python fastapi 数据库 | 后端 |
| 游文升 | Python 数据库 | 后端 |
| 石诚宇 | Python fastapi | 后端 |
| 林俊明 | css js vue3 | 前端 |
| 王志宸 | js vue3 | 前端 |
| 姜奥 | 对于测试、 部署经验丰厚 | 部署及测试 |
1.2 团队的特色描述
经过这段时间的磨合,逐渐发现我们团队具有以下的特征:
- 我们团队成员都具有较高的自律性和自主性。可以挖掘出项目中主要的问题。
- 同时成员热情较高,会经常性尝试讨论和思维碰撞,易于项目的推进和完善。
- 团队中具备高张远瞩的成员,能够进行项目框架的整体构思,同时存在较细心成员,可以把控项目实现细节。
由此,我们的项目推进进程较为顺利,能够在有限的时间内,完成任务所需。
1.3 团队的Logo

上述即是我们团队项目的logo,其设计理念如下:
- 核心元素:以可爱风机器人为视觉核心,代表预诊AI智能体,左眼 “J”、右眼 “M” 的字母设计,既强化了队伍标识,又通过拟人化的面部细节(微笑表情)传递出亲切、可靠的品牌性格。背景医院场景铺陈:背景铺满了医疗设备、医院建筑和,构建出完整的医疗生态场景,直观体现 “医疗科技” 的行业属性,让背景与主体机器人形成紧密的场景关联。
- 色彩与风格,绿白色调:绿色象征生命、健康与科技活力,白色代表医疗的纯净、专业,两者搭配既符合医院的视觉联想,又通过清新的配色强化了 “科技医疗” 的现代感。
- 理念传达,整体设计旨在打造一个 “有温度的AI预诊系统”:既通过机器人和医疗设备的组合凸显 “科技赋能医疗” 的专业属性,又以可爱的视觉语言和温馨的色彩,打破传统医疗的冰冷感,传递出队伍在医疗科技领域 “专业且关怀备至” 的价值主张。
1.4 团队合照

二、开始行动
2.1 概述本团队将要完成的选题背景、应用价值、社会价值、预期目标
选题背景
本团队的选题聚焦于医院预诊环节的效率瓶颈与就医体验痛点:在社会老龄化和健康意识提升的背景下,大型医院就诊需求持续攀升,挂号、候诊时间长,而医生对每位患者的有效诊疗时间却被压缩,长期处于高负荷状态,影响诊疗质量。
传统门诊中,医生需要反复采集患者基础信息、既往史、过敏史等,预诊信息收集效率低,挤占了宝贵的诊疗时间
应用价值
- 对医生端的应用价值自动完成患者病史、症状要点等基础信息的采集与结构化整理,减少重复问询和录入工作。让医生从“信息录入者”转变为“诊疗决策者”,可以直接在结构化预诊记录基础上做判断和补充,提高单位时间诊疗效率。
- 对患者端的应用价值患者可以用自然语言自由描述症状,由系统引导完成必要信息填写,降低表达门槛,避免关键病史遗漏。候诊期间即可在移动端完成预诊信息填写,缩短就诊整体耗时,提升就医体验。
社会价值
- 缓解医疗资源紧张与就医矛盾:通过智能预诊系统对就诊流程的前段进行“数字化分流”和效率提升,有助于减少无效等待、缩短平均就诊耗时,从系统层面缓解“看病难、排队久”的社会问题。
- 提升整体医疗服务质量与患者获得感:在尊重医生最终决策权的前提下,为患者提供更顺畅的就医体验和更完整的病情表达渠道,增强患者对智慧医疗和公立医院服务的信任度与满意度。
预期目标
- 系统层面目标构建一个基于 LLM 智能体的医院预诊系统,实现“患者端自然语言描述 + 智能追问 + 自动生成结构化预诊记录”的完整流程。完成患者端、医生端双角色界面的设计与实现,使患者可便捷填写,医生可高效查看、修订并导出预诊记录。
- 功能与效果目标显著降低医生在问诊前期的重复信息采集时间,让医生能够把更多精力放在病情分析和治疗方案制定上。让患者在 线上/候诊阶段 完成大部分信息填写,缩短线下就诊流程;通过智能引导减少信息遗漏。在项目验收时,能够稳定完成预诊记录生成、结构化展示、医生端修订与导出等核心功能,并通过测试与评测,验证系统在真实场景下的可用性和可靠性。
2.2 个人贡献分的计算问题
我们采用分组管理的职责基础分加上额外追加分
首先我们将小组继续拆分成四个子小组
- 前端
- 后端
- agent
- 运维测试
其中每个子小组的小组长评估各人每周分数,满分1分
偶尔例如PPT、报告书写、博客书写等不定期任务进行按劳分配,按照任务难度给与分数(0.1分~0.2分)。
注意: 各个部分小组长每周分数乘比例系数105%,小组长要给出本周每个人完成的具体任务
三、点滴记录
3.1 画出整个项目思维导图和燃尽图(时间范围:从团队创建的第1天至本次作业提交时间)(2+1分)
项目思维导图(不懂为什么被压缩了画质,可以看报告中该图):


3.2 根据项目中自己所负责的部分画出UML,其中用例图、类图、活动图、状态图、实体关系图不可缺少。(8分)
患者用户部分:
- 负责人:石诚宇
- 描述:面向患者群体,健康档案查询、AI预诊、检查预约等健康服务场景。
- 该部分面临的问题:预诊信息难以收集,健康信息展示碎片化,用户难以快速获取关键健康状况。
- 解决的问题:简化用户操作流程,能够快速进行AI预诊信息填写,获取自身信息
- 应用人性化交互设计与信息可视化设计,解决用户界面不友好和健康信息展示碎片化的问题。
类图:
用例图:

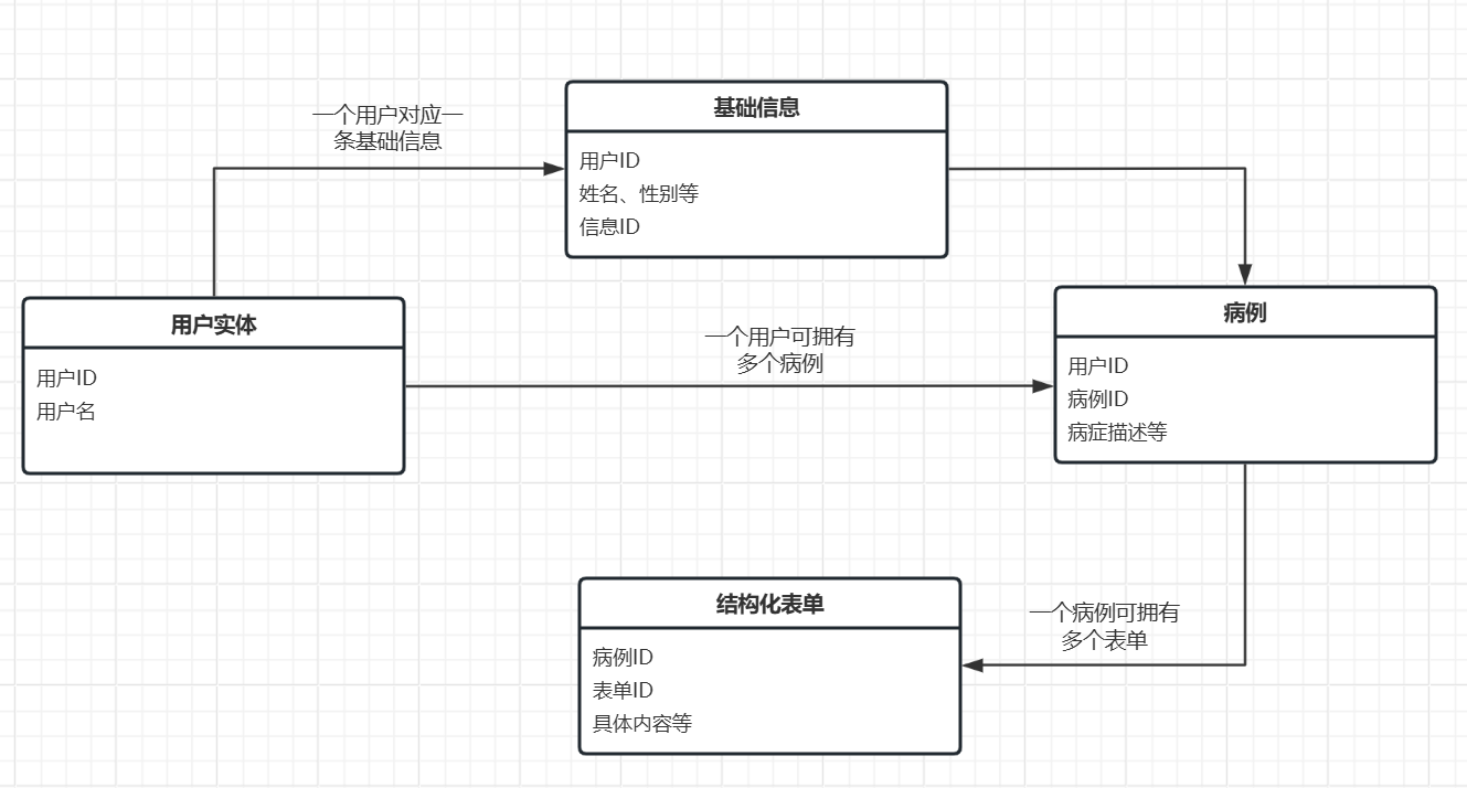
用户实体关系图

用户活动图

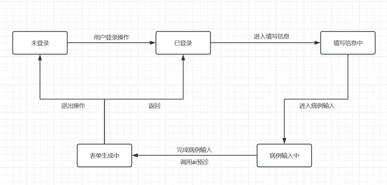
用户状态图

医生部分:
- 负责人:游文升
- 描述:供医护人员使用,涵盖患者信息查看、诊疗流程管理等核心诊疗工作场景。
- 该部分面临的问题:医生无法快速获取预诊信息。
- 解决的问题:优化医生诊疗全流程,提升工作效率;。
- 应用模块化设计与数据中台架构,解决医生操作繁琐和数据孤立的问题。
医生类图
图

医生实体关系图:

医生状态图:

医生活动图:

医生用例图:

调用AI模块:
- 负责人:李炜彬
- 描述:连接智能医疗 AI 模型,提供智能问诊、辅助诊断等 AI 能力的对接与服务支撑。
- 该部分面临的问题:AI 模型调用响应时间长,影响业务体验;接口兼容性差,难以适配不同 AI 模型和业务系统的集成需求。
- 解决的问题:提升 AI 模型调用效率,保障服务响应的及时性;增强接口兼容性,实现AI模型与业务系统的灵活对接。
- 应用标准化接口协议设计,解决 AI 模型调用效率低和接口兼容性差的问题。
调用AI类图:

调用AI用例图:

调用AI实体关系图:

调用AI状态图:

调用AI活动图:

AI agent模块:
- 负责人:刘成羽
- 描述:调用大模型接口,进行提示词微调,根据输入给出对应输出,最终生成结构化表单。
- 该部分面临的问题:普通大语言模型输出可能难以符合预诊断所需,因此需要进行微调使得更适应项目结构。
- 解决的问题:使得大模型更为贴近此智能预诊项目,智能响应传入信息。
- 应用模块化设计,解决调用AI agent存在复杂性的问题。
AI agent类图:

用例图

活动图

状态图:

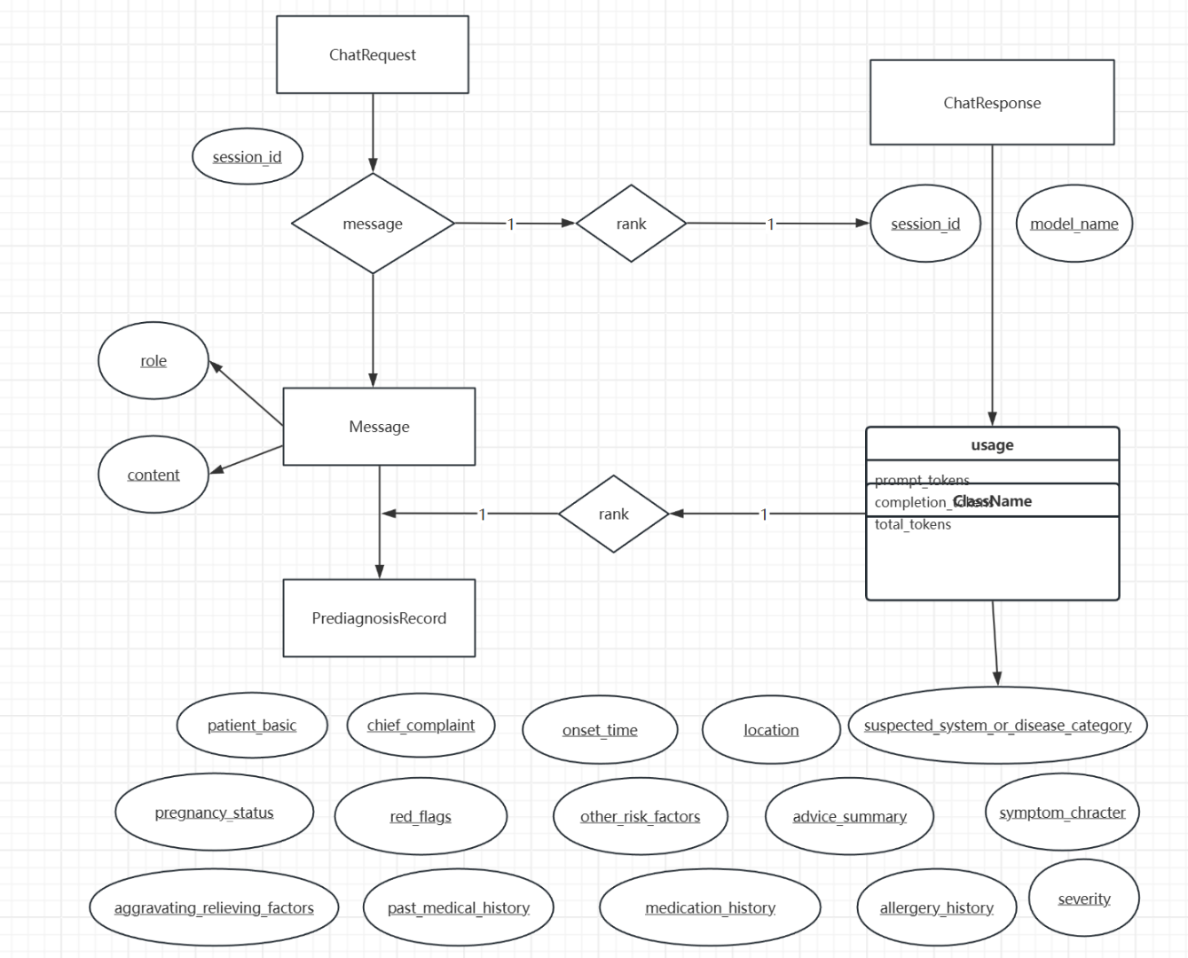
ER图

3.3 团队进度(每周追加)(1分)
第N周 新增代码(行) 累计代码(行) 本周小组学习总耗时(小时) 累计小组学习总耗时(小时) 重要进度 1 238 238 6 6 各个组员各自熟悉部分的知识 2 324 562 10 16 尝试导入AI智能体 3 890 1452 18 34 前、后端、UI分别进行初步搭建测试 3.4 心得体会(4分)
UML设计工具的选择、理由和评价
UML文件主要采用在线工具ProssOn进行各种UML图进行绘制
选择理由主要如下:
1. 能够绘制多种UML图

如上图所示,其中有很多不同UML的组件,所以可以轻松的绘制各种所需UML图
同时导出比较方便,能够导出对应png格式
本次任务遇到的困难及解决方法(例:困难描述/做过哪些尝试/是否解决/有何收获)
1. llm引用、部署类难题
首先是llm模型的部署上遇到的困难,最初我们打算选用一个较为专业的医疗llm进行本地部署,但是由于先进模型消耗极大,同时不方便测试,因此就得放弃本地部署,然后我们采用调用api的方式,调用一些大公司部署好的ai模型。
第二个是模型选择的困难,刚开始选用的是deepseek ,但是这个模型天生喜好思考,然而我们只是一个收集简单信息的预诊系统,并不是推导数学公式,其实不太需要过分的推理思考。因此我们后面选用了 ,不仅加快了速度,也降低了成本,同时也能保证预诊的质量
2. 后端开发问题:
在数据中台建设阶段,面临多业务系统数据格式异构、的难题,致使数据初期无法高效提供统一数据支撑。团队尝试制定标准化数据接入规范,针对不同数据源采用增量同步与定时批处理相结合的策略,同时引入数据校验与清洗组件,保障数据的一致性与可用性。最终实现多源医疗数据的高效整合与统一管理,这不仅解决了数据孤岛问题,还为后续数据分析与业务决策奠定了坚实基础,让团队在数据治理与中台建设方面积累了可复用的方法论。
3.5 以表格形式记录每位成员周贡献(每周追加)(1分)
-
四、视频短片(给出在线视频连接或现场离线演示)视频链接为::https://www.bilibili.com/video/BV14UULB1EUV/?vd_source=d33a099f1cc73ef2eff9fe0bc5c09411第N周 学号 姓名 完成的核心任务 耗时(小时) 贡献分 1 102301429 刘成羽 报告整合,任务分配,项目初步搭建 1 1 1 102301414 游文升 部分报告书写 0.6 1 1 102301425 石诚宇 部分报告书写 0.7 1 1 102301434 李炜彬 部分报告书写 0.8 1 1 102301435 姜奥 部分报告书写 0.9 1 1 102301424 苏仲涛 部分报告书写 0.55 1 1 102301431 林俊明 制作ppt 1 1 1 052301239 王志宸 修缮ppt 0.5 1 2 102301429 刘成羽 搭建AI agent,任务分配 2 1.2 2 102301414 游文升 数据库搭建 1.8 1 2 102301425 石诚宇 用户端搭建 1.7 1 2 102301434 李炜彬 后端类设计,任务分配 2 1.2 2 102301435 姜奥 测试 1 1 2 102301424 苏仲涛 AI agent相关类设计 1.5 1 2 102301431 林俊明 UI设计 2 1 2 052301239 王志宸 前端搭建,任务分配 2 1.2 3 102301429 刘成羽 AI agent搭建,博客书写,报告书写整合 1.8 1.2 3 102301414 游文升 医生端搭建 2.8 1 3 102301425 石诚宇 用户端、调用AI端模块设计 2.3 1 3 102301434 李炜彬 后端代码整合 1.2 1.2 3 102301435 姜奥 测试 1 1 3 102301424 苏仲涛 AI agent代码修改,绘制类图 1.3 1 3 102301431 林俊明 继续UI设计,制作ppt 2.1 1.2 3 052301239 王志宸 继续前端搭建 2.2 1.2
火山引擎开发者社区是火山引擎打造的AI技术生态平台,聚焦Agent与大模型开发,提供豆包系列模型(图像/视频/视觉)、智能分析与会话工具,并配套评测集、动手实验室及行业案例库。社区通过技术沙龙、挑战赛等活动促进开发者成长,新用户可领50万Tokens权益,助力构建智能应用。
更多推荐
所有评论(0)