用 MCP 扩展 Cursor 能力:解锁 Sentry 服务数据新玩法
服务的另一个核心组件,专门用于获取应用的会话统计数据,包括崩溃率、用户数量、会话持续时间等关键指标。问题的详细信息,包括问题标题、状态、级别、首次和最后出现时间、事件数量,以及最关键的堆栈跟踪信息。能够帮助我们监控和分析应用的稳定性表现,及时发现潜在问题,提供数据支持以优化用户体验和应用质量。可直接查询到更为全面、丰富的应用信息,全方位提升了数据的可获取性与利用价值。- 分组和排序:支持对数据进行
01
MCP 简介
MCP(Model Context Protocol,模型上下文协议)是由 Anthropic 推出的一种开放标准,旨在统一大型语言模型(LLM)与外部数据源和工具之间的通信协议。
使用模型上下文协议(MCP)可以构建服务器,向LLM应用程序公开数据和功能。MCP 服务器可以完成的功能如下:
-
通过资源(
Resources)暴露数据(类似GET请求的执行接口;它们用于将信息加载到LLM的上下文中); -
通过工具(
Tools)提供功能(类似POST请求的执行接口;它们用于执行代码或者产生其他附带影响); -
通过提示(
Prompts)定义交互模式(类似一个服务列表;可以用来查询服务器提供哪些服务,需要哪些参数等)。
MCP 的主要目的在于解决当前 AI模型因数据孤岛限制而无法充分发挥潜力的难题。通过 MCP,AI应用能够安全地访问和操作本地及远程数据,为 AI 应用提供了连接万物的接口。
在当前 AI应用开发中,我们经常需要让 AI模型与现有的业务系统进行交互。例如,查询数据库、调用监控系统 API 、分析日志等。MCP 提供了一种标准化的方式来构建这种交互,使 AI 模型能够"看见"外部世界的数据。
02
MCP 的核心优势
-
能力扩展:使
AI模型能够超越其训练数据的限制,获取实时外部信息; -
标准化接口:提供统一的接口规范,简化服务集成过程;
-
安全可控:通过明确的权限管理和访问控制,保障数据安全;
-
低代码集成:减少编写胶水代码的需求,降低开发成本;
-
实时数据访问:让
AI能够基于最新数据做出决策和回复。
03
MCP可以实现的功能举例
以下服务是官方提供或者第三方通过MCP协议实现的一些服务工具。由TypeScript或者 Python SDK实现,详细说明以及更多例子可以参见官方文档:官方文档(https://github.com/modelcontextprotocol/servers)
-
AWS知识库检索 - 使用Bedrock Agent Runtime从AWS知识库中检索信息; -
Brave搜索 - 使用Brave的搜索API进行网络和本地搜索; -
EverArt- 使用各种模型进行AI图像生成; -
Everything- 参考/测试服务器,包含提示、资源和工具; -
Fetch- 网络内容获取和转换,提高LLM使用效率; -
文件系统 - 具有可配置访问控制的安全文件操作;
-
Git- 用于读取、搜索和操作Git仓库的工具; -
GitHub- 仓库管理、文件操作和GitHub API集成; -
GitLab-GitLab API,支持项目管理; -
Google Drive-Google Drive文件访问和搜索功能; -
Google地图 - 位置服务、路线指引和地点详情; -
记忆系统 - 基于知识图谱的持久化记忆系统;
-
PostgreSQL- 具有架构检查功能的只读数据库访问; -
Puppeteer- 浏览器自动化和网页抓取; -
Redis- 与Redis键值存储交互; -
Sentry- 从Sentry.io检索和分析问题; -
Sequential Thinking- 通过思维序列进行动态和反思性问题解决; -
Slack- 频道管理和消息发送功能; -
SQLite- 数据库交互和商业智能功能。
04
以 Sentry 服务为例的 MCP 实践
4.1 背景与实现的功能
在我们的项目中,我们使用Sentry 作为 bug上报平台。数据可以通过接口获取,其与 MCP服务结合,能够便捷地将数据接入 AI,可以更方便地分析 crash原因和查询崩溃率等数据。官方提供的 demo 程序,更是为我们进一步扩展 Sentry工具功能提供了很好的参考示例。 借助 Sentry接入 MCP协议,我们可以只将 bug ID或问题链接提交给 cursor,便能迅速获取详细的 bug 信息以及可能的解决方案,这可以显著提升问题排查与解决的效率。
同时,我们把 Sentry统计信息也接入系统,赋予了 cursor访问各版本崩溃率数据以及全版本综合崩溃率数据的权限。AI能够据此输出直观的对比图表或者数据。
不仅如此,为进一步丰富 Sentry MCP 工具的功能,我们还将后端应用性能监控(APM)数据整合至该服务中。如此一来,cursor可直接查询到更为全面、丰富的应用信息,全方位提升了数据的可获取性与利用价值。
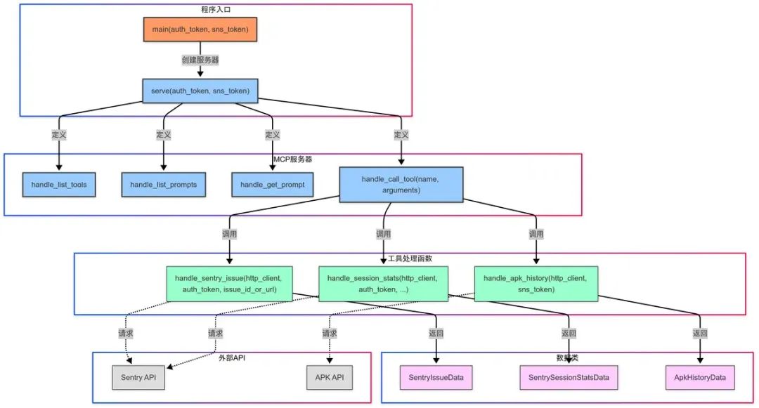
4.2 Sentry MCP服务组件功能结构
Sentry MCP服务组件功能结构图如下:
-
程序流程
- 程序入口:通过
main函数启动程序,接收Sentry和SNS身份验证令牌;- 服务器创建:
serve函数创建MCP服务器并注册各种处理程序;- 请求处理:当
AI助手发起工具调用请求时,handle_call_tool函数依据工具名称进行请求的路由分发;- 数据获取:专门的处理函数通过外部
API获取数据,并将其封装在相应的数据类中;- 响应生成:数据类提供方法将数据转换为所需的格式,返回给AI助手。
-
主要组件
数据类:
-
SentryIssueData:存储Sentry错误和crash信息,包括标题、ID、状态和堆栈跟踪;-
SentrySessionStatsData:存储Sentry会话统计数据,如崩溃率、用户数等;-
ApkHistoryData:存储APK检测历史数据,包括版本、大小和各组件信息。处理函数:
-
handle_sentry_issue:获取特定Sentry问题详情;-
handle_session_stats:获取会话统计数据,如崩溃率和稳定性指标;-
handle_apk_history:获取APK历史数据,包括大小和组件分析。服务器配置:
-
serve:配置MCP服务器,注册工具、提示和处理程序;-
handle_call_tool:分发工具调用请求到相应的处理函数。
4.3 功能实现
MCP协议有Python、Java、Kotlin等语言的SDK,由于Python使用最为普遍,我们这里使用PythonSDK来实现。
4.3.1 安装MCP
pip install mcp
4.3.2 功能入口
创建server.py文件作为服务程序的代码文件,以下所列代码都是在这个代码文件中。下面main函数是程序入口函数:
#server.py
def main(auth_token: str, sns_token: str = None):
async def _run():
async with mcp.server.stdio.stdio_server() as (read_stream, write_stream):
server = await serve(auth_token, sns_token)
await server.run(
read_stream,
write_stream,
InitializationOptions(
server_name="sentry",
server_version="0.4.1",
capabilities=server.get_capabilities(
notification_options=NotificationOptions(),
experimental_capabilities={},
),
),
)
asyncio.run(_run())
if __name__ == "__main__":
# 直接调用main函数
main()
main函数的功能如下:
-
创建基于
stdio的服务器通信通道; -
serve函数初始化MCP服务器实例; -
配置服务器初始化选项;
-
启动服务器运行循环。
4.3.3 服务器实例创建
下面是简化版的serve函数:
#server.py
async def serve(auth_token: str, sns_token: str = None) -> Server:
server = Server("sentry")
http_client = httpx.AsyncClient(base_url=SENTRY_API_BASE)
apk_http_client = httpx.AsyncClient(base_url=APK_API_BASE)
@server.list_prompts()
async def handle_list_prompts() -> list[types.Prompt]:
prompts = [
types.Prompt(
name="sentry-issue",
description="通过ID或URL获取Sentry问题详情",
arguments=[
],
),
types.Prompt(
name="session-stats",
description="获取Sentry会话统计数据和崩溃率",
arguments=[
],
),
types.Prompt(
name="apk-history",
description="获取APK检测历史数据",
arguments=[]
)
]
return prompts
@server.get_prompt()
async def handle_get_prompt(
name: str, arguments: dict[str, str] | None
) -> types.GetPromptResult:
if name == "sentry-issue":
...
return issue_data.to_prompt_result()
elif name == "session-stats":
...
return stats_data.to_prompt_result()
elif name == "apk-history":
...
return history_data.to_prompt_result()
else:
raise ValueError(f"Unknown prompt: {name}")
@server.list_tools()
async def handle_list_tools() -> list[types.Tool]:
tools = [
types.Tool(
name="get_sentry_issue",
),
types.Tool(
name="get_sentry_session_stats",
) ,
types.Tool(
name="get_apk_history",
)
]
return tools
@server.call_tool()
async def handle_call_tool(
name: str, arguments: dict | None
) -> list[types.TextContent | types.ImageContent | types.EmbeddedResource]:
if name == "get_sentry_issue":
return issue_data.to_tool_result()
elif name == "get_sentry_session_stats":
return stats_data.to_tool_result()
elif name == "get_apk_history":
return history_data.to_tool_result()
else:
raise ValueError(f"Unknown tool: {name}")
return server
serve函数是这个MCP Sentry服务的核心组件,负责创建、配置和返回一个完整的MCP服务器实例。它通过四个主要组件构建了完整服务:
-
提示列表:定义可用的查询服务(问题详情、崩溃率统计、
APK历史); -
提示处理器:执行查询逻辑并返回结果;
-
工具列表:注册可调用的工具集合;
-
工具调用处理器:处理具体工具调用并获取数据 整体功能是将
Sentry和APK监控系统的复杂API调用封装成结构化接口,方便AI助手获取崩溃报告、稳定性数据和APK分析信息。
4.4 三个查询功能的实现
4.4.1 Sentry问题详情获取功能实现
handle_sentry_issue函数是MCP Sentry服务的核心组件之一,它通过问题ID或URL获取Sentry问题的详细信息,包括问题标题、状态、级别、首次和最后出现时间、事件数量,以及最关键的堆栈跟踪信息。下面的问题详情的获取主函数功能:
#server.py
asyncdef handle_sentry_issue(
http_client: httpx.AsyncClient, auth_token: str, issue_id_or_url: str
) -> SentryIssueData:
try:
# 提取问题ID
issue_id = extract_issue_id(issue_id_or_url)
# 获取问题详情
response = await http_client.get(
f"organizations/xxx/issues/{issue_id}/",
headers={"Authorization": f"Bearer {auth_token}"}
)
if response.status_code == 401:
raise McpError(
"Error: Unauthorized. Please check your MCP_SENTRY_AUTH_TOKEN token."
)
response.raise_for_status()
issue_data = response.json()
# 获取问题哈希值
hashes_response = await http_client.get(
f"organizations/xxx/issues/{issue_id}/hashes/",
headers={"Authorization": f"Bearer {auth_token}"},
)
hashes_response.raise_for_status()
hashes = hashes_response.json()
ifnot hashes:
raise McpError("No Sentry events found for this issue")
# 获取最新事件并生成堆栈跟踪
latest_event = hashes[0]["latestEvent"]
stacktrace = create_stacktrace(latest_event)
# 返回格式化的问题数据
return SentryIssueData(
title=issue_data["title"],
issue_id=issue_id,
status=issue_data["status"],
level=issue_data["level"],
first_seen=issue_data["firstSeen"],
last_seen=issue_data["lastSeen"],
count=issue_data["count"],
stacktrace=stacktrace
)
except SentryError as e:
raise McpError(str(e))
except httpx.HTTPStatusError as e:
raise McpError(f"Error fetching Sentry issue: {str(e)}")
except Exception as e:
raise McpError(f"An error occurred: {str(e)}")
为了简化使用并确保数据一致性,我们在最新版本中对环境和项目做了固定配置:
-
环境(environment):固定为
["flavorsOnline_arm64"] -
项目 ID(project):固定为
[6]
这样用户在查询时不需要每次都指定这些参数。
4.4.2 Sentry会话统计数据获取功能实现
handle_session_stats函数是Sentry MCP服务的另一个核心组件,专门用于获取应用的会话统计数据,包括崩溃率、用户数量、会话持续时间等关键指标。这些数据对于监控应用稳定性、分析版本质量和追踪用户体验至关重要。
#server.py
asyncdef handle_session_stats(
http_client: httpx.AsyncClient,
auth_token: str,
organization: str,
field: list[str],
start: str = None,
end: str = None,
environment: list[str] = None,
stats_period: str = None,
project: list[int] = None,
per_page: int = None,
interval: str = None,
group_by: list[str] = None,
order_by: str = None,
include_totals: int = 1,
include_series: int = 1,
query: str = None
) -> SentrySessionStatsData:
try:
# 构建查询参数
params = {"field": field}
if start:
params["start"] = start
if end:
params["end"] = end
if environment:
params["environment"] = environment
if stats_period:
params["statsPeriod"] = stats_period
if project:
params["project"] = project
if per_page:
params["per_page"] = per_page
if interval:
params["interval"] = interval
if group_by:
params["groupBy"] = group_by
if order_by:
params["orderBy"] = order_by
if include_totals isnotNone:
params["includeTotals"] = include_totals
if include_series isnotNone:
params["includeSeries"] = include_series
if query:
params["query"] = query
# 发送请求
response = await http_client.get(
f"organizations/{organization}/sessions/",
headers={"Authorization": f"Bearer {auth_token}"},
params=params
)
if response.status_code == 401:
raise McpError(
"Error: Unauthorized. Please check your MCP_SENTRY_AUTH_TOKEN token."
)
response.raise_for_status()
data = response.json()
stats_data = SentrySessionStatsData(
organization=organization,
start_time=data.get("start", ""),
end_time=data.get("end", ""),
intervals=data.get("intervals", []),
groups=data.get("groups", []),
query=data.get("query", "")
)
report_file_path = generate_crash_rate_html_report(
data=stats_data,
params=params
)
stats_data.report_file_path = report_file_path
return stats_data
except httpx.HTTPStatusError as e:
raise McpError(f"Error fetching Sentry session statistics: {str(e)}")
except Exception as e:
raise McpError(f"An error occurred: {str(e)}")
-
功能亮点
- 灵活的查询参数:支持多种筛选条件,如时间范围、环境、项目
ID、查询表达式等;- 丰富的统计指标:提供多种会话相关指标,如:
会话总数
( sum(session))独立用户数
(count_unique(user))平均会话时长
(avg(session.duration))会话时长分位数
(p50/p75/p90/p95/p99/max(session.duration))用户崩溃率
(crash_rate(user))会话崩溃率
(crash_rate(session))用户崩溃免除率
(crash_free_rate(user))会话崩溃免除率
(crash_free_rate(session))- 数据系列和汇总:同时支持时间序列数据和汇总数据,生成
html文件,便于趋势分析和整体评估;- 分组和排序:支持对数据进行分组和排序,便于比较分析不同维度的数据。
通过这一功能,使用cursor能够帮助我们监控和分析应用的稳定性表现,及时发现潜在问题,提供数据支持以优化用户体验和应用质量。
4.4.3 APK检测历史数据获取功能实现
handle_apk_history函数是Sentry MCP服务中专门用于获取和分析APK检测历史数据的组件。它能够追踪应用各版本的体积变化、组件大小分布和版本迭代情况。
#server.py
asyncdef handle_apk_history(
http_client: httpx.AsyncClient,
sns_token: str
) -> ApkHistoryData:
try:
response = await http_client.get(
"getHistory/0",
headers={"sns_token": sns_token}
)
if response.status_code == 401:
raise McpError(
"Error: Unauthorized. Please check your SNS token."
)
response.raise_for_status()
data = response.json()
# 从新的API响应结构中获取数据
apkData = ApkHistoryData(
apk_list=data.get("data", {}).get("apkList", []),
total_count=data.get("data", {}).get("totalCount", 0)
)
report_file_path = generate_apk_history_html_report(
data=apkData
)
apkData.report_file_path = report_file_path
return apkData
except httpx.HTTPStatusError as e:
raise McpError(f"Error fetching APK history data: {str(e)}")
except Exception as e:
raise McpError(f"An error occurred: {str(e)}")
这些信息源自我们内部 应用性能监控(APM)接口,它详细呈现了 APK的相关内容,具体涵盖:
-
基本信息:
APK的版本、版本号以及名称; -
大小详情:
APK的总大小,以及实际下载大小; -
组件分析:对
APK各组件,即Assets、Dex、Lib以及资源部分的大小进行剖析; -
元数据:包含时间戳、文件路径、备注信息,以及特性描述等。 此外,这些数据以结构化形式整合,输出到
html文件中,将复杂信息有序组织,方便后续进行深入分析与直观展示。
4.4.4 在cursor中集成
在cursor的设置中添加MCP服务,Type选择command,然后在Command中输入python执行程序,保存后,可以在cursor对话框中使用,添加的界面如图所示:
选择Type时,还有另一种Type是sse,sse是服务器发送事件(Server-Sent Events,SSE)它是一种允许服务器向客户端实时推送数据的 Web API。SSE建立了一个单向的HTTP连接,服务器可以在有新数据时随时向客户端发送消息,而客户端只需监听服务器的推送。我们Sentry MCP这里只使用了主动获取数据的方式,因此这里选择了command命令行的方式。command完整的命令如下所示:
python3 /Users/xxx/server.py --auth-token xxx sns-token xxx
其中xxx是我们sentry平台和应用性能监控(APM)的接口token
4.5 效果展示
4.5.1 查询崩溃率数据
使用handle_session_stats函数可以轻松获取应用的崩溃率数据,例如在cursor中输入:帮我查询6.6.0版本和6.5.0版本最近14天的崩溃率详情,输出html结果如下:



4.5.2 查询bug详情
在cursor中输入:帮我查询这个bug的详细信息644,请求cursor结果如下:
Sentry问题分析报告
我已经查询到关于您提供的Sentry问题的详细信息。这是一个发生在flavorsOnline_arm64环境中的项目6的错误:
错误概览
错误类型:RemoteServiceException$CannotDeliverBroadcastException
错误描述:can't deliver broadcast
问题ID:644
状态:未解决
严重级别:致命(fatal)
首次出现:2024-10-03 04:36:33
最近出现:2025-03-21 10:44:02
事件计数:18次
堆栈跟踪
错误发生在Android系统的广播传递机制中,堆栈跟踪显示:
ZygoteInit.java:954 in main
RuntimeInit.java:559 in run
Method.java:None in invoke
ActivityThread.java:8395 in main
Looper.java:300 in loop
Looper.java:211 in loopOnce
Handler.java:106 in dispatchMessage
ActivityThread.java:2349 in handleMessage
None:0 in -$$Nest$mthrowRemoteServiceException
ActivityThread.java:2087 in throwRemoteServiceException
崩溃率分析
根据过去7天的会话统计:
崩溃率:约0.0001 (0.01%)
无崩溃率:约0.9999 (99.99%)
总会话数:1,239,555
虽然崩溃率较低,但由于这是一个致命错误,且在近期(3月21日)仍有发生,应该引起关注。
问题分析
错误性质:这是一个与Android广播机制相关的RemoteServiceException,表明应用尝试发送一个广播,但系统无法传递。
可能原因:
广播接收器不存在或已被卸载
目标组件权限问题
系统资源限制导致广播传递失败
特定于arm64架构的问题
影响范围:
错误发生在flavorsOnline_arm64环境
相对较低的崩溃率(0.01%)表明这可能是特定设备或特定条件下才会触发的问题
建议解决方案
防御性编程:
在发送广播前检查接收器是否存在
使用try-catch块包装广播发送代码
错误位置定位:
检查ActivityThread.java:2087处的throwRemoteServiceException方法调用点
找出应用中哪些地方发送了可能触发此异常的广播
设备/版本针对性修复:
由于这个问题仅在arm64架构出现,可以考虑为该架构添加特定的兼容性代码
监控计划:
虽然崩溃率低,但应继续监控,特别是在新版本发布后
由于这个错误是与Android系统广播机制相关的,建议查看应用中所有发送广播的代码,尤其是在6.6.0版本中新增或修改的部分,确保它们都有适当的错误处理机制。
需要我进一步分析这个问题的特定方面吗?
4.5.3 查询应用性能监控(APM)中数据
在cursor中输入:帮我查询6.6.0的性能数据,并和6.5.0版本对比。请求cursor后生成的html结果如下:


通过结果,我们可以看出,通过 MCP协议,本地数据得以充分供给给 AI,成功赋予了AI访问本地数据的能力。这使得 AI能够深度挖掘并高效利用这些数据。
05
总结
本文对 MCP 进行了简要介绍。MCP是一种高效且通用的协议,它能让AI安全、高效地访问本地数据。我们以 Sentry接入MCP为例,成功实现了Sentry监控服务与cursor助手的集成,达成了应用崩溃率的智能分析以及crash问题的详细查询,助力大家更好地理解 MCP 的工作模式。
希望本文能帮助读者更好地认识 MCP 协议,熟练掌握将本地数据接入AI的方法。期待这篇技术分享能对您了解和运用 MCP有所助益。
火山引擎开发者社区是火山引擎打造的AI技术生态平台,聚焦Agent与大模型开发,提供豆包系列模型(图像/视频/视觉)、智能分析与会话工具,并配套评测集、动手实验室及行业案例库。社区通过技术沙龙、挑战赛等活动促进开发者成长,新用户可领50万Tokens权益,助力构建智能应用。
更多推荐
所有评论(0)