【单片机毕业设计】【mcugc-mcu862】基于单片机的蓝牙语音寻物器系统设计
本文介绍了一个基于STC89C52单片机的蓝牙主从机系统设计方案。系统采用两层PCB板设计,通过蓝牙模块实现主从机通信。主机具备按键和语音识别两种控制方式,可触发从机蜂鸣器报警5秒。当主从机配对成功时,双方蜂鸣器鸣响并伴随LED闪烁。系统包含供电模块、输入模块(语音识别和按键)、中控模块(单片机)和输出模块(声光报警和蓝牙通信)。软件采用Keil5开发,逻辑程序与驱动程序分离设计。方案提供了完整的
一、基本介绍
功能:
1、通过蓝牙连接主从机,当主从机配对成功后,主从机的蜂鸣器都响一下,主从机的LED灯一直闪烁
2、主机中,有一个单独按键,可通过按键按下后,寻找`从机,从机接收指令,蜂鸣器响5s
3、主机中,加入语音识别模块,可通过语音寻找从机,从机接收指令,蜂鸣器响5s
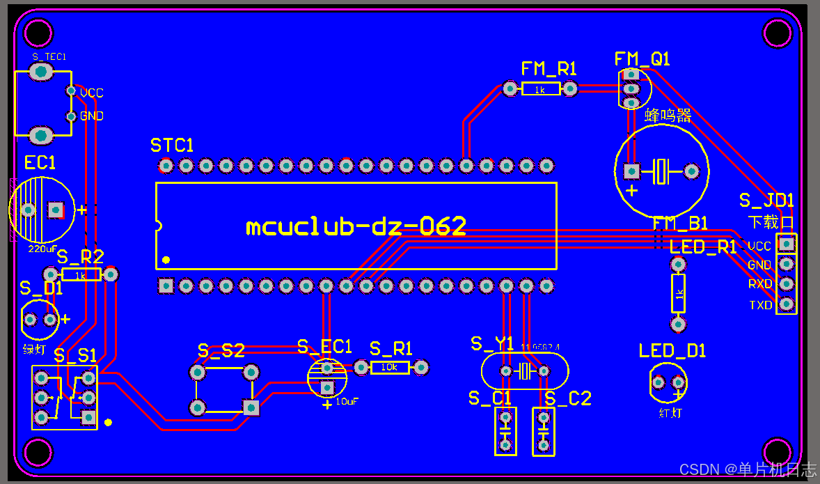
二、51实物图
单片机型号:STC89C52
板子为绿色PCB板,两层板,厚度1.2,上下覆铜接地。元器件基本上为插针式,个别降压芯片会使用贴片式。
供电接口:TYPE-C

四、资料预览

五、原理图


软件版本:AD2013
电路连线方式:网络标号连线方式
注意:原理图只是画出了模块的引脚图,而并不是模块的内部结构原理图
六、PCB图
由原理图导出,封装很大一部分都是作者自己绘制,不提供封装库,只提供连接好的源文件。中间有一个项目编号,隐藏在单片机底座下,插入单片机后不会看到。
两层板,上下覆铜接地。


七、系统框图
本设计以单片机为核心控制器,加上其他模块一起组成此次设计的整个系统,此次设计可以分为上位机和下位机,上位机可以分为输入输出中控三部分,中控采用STC89C52单片机作为此次设计的主控芯片,对输入进行处理,控制输出,输入包括三部分第一部分是语音识别模块,用户可以通过该模块寻找物品,第二部分是按键模块,按下按键之后,寻找从机,从机接收指令,蜂鸣器鸣响5S,第三部分是供电模块,给整体系统进行供电;输出包括两部分组成,第一部分是声光报警,主从机配对成功之后,蜂鸣器鸣响以下,第二部分是蓝牙模块,当用户语音识别或者按键按下时,将指令发送到从机;从机部分也包括三部分,第一部分是供电模块,通过该模块给系统供电,第二部分是蓝牙模块,将主机发送的数据传输到从机,输出由声光报警组成,当接收到寻找从机的指令时,进行声光报警提醒用户,具体系统框图如图3.1所示。

八、软件设计流程

九、部分程序展示
软件版本:keil5逻辑程序和驱动程序分开,分布于main.c和其他.c文件
/****
*******处理函数
*****/
if(flag_receive == 1) //接收到语音指令,给从机发送报警指令
{
Uart1_Sent_Str("B\r\n");
flag_receive = 0;
}
火山引擎开发者社区是火山引擎打造的AI技术生态平台,聚焦Agent与大模型开发,提供豆包系列模型(图像/视频/视觉)、智能分析与会话工具,并配套评测集、动手实验室及行业案例库。社区通过技术沙龙、挑战赛等活动促进开发者成长,新用户可领50万Tokens权益,助力构建智能应用。
更多推荐
所有评论(0)