AI 生产力悖论:在 80% 效率提升宣称与 95% 零回报现实之间
【摘要】AI 巨头宣称生产力大幅提升,而学术研究揭示多数企业投资回报为零。本文深度剖析这一悖论,揭示数据背后的真相、应用鸿沟的成因,以及制约 AI 规模化的物理世界瓶颈。
【摘要】AI 巨头宣称生产力大幅提升,而学术研究揭示多数企业投资回报为零。本文深度剖析这一悖论,揭示数据背后的真相、应用鸿沟的成因,以及制约 AI 规模化的物理世界瓶颈。
引言
人工智能,特别是生成式 AI,正处在一个奇特的十字路口。一方面,以 OpenAI 和 Anthropic 为代表的行业巨头,正通过一系列精心设计的报告,向市场描绘一幅生产力革命的宏伟蓝图。这些报告中的数字,如“日均节省一小时”、“效率提升 80%”,无疑为焦虑于技术浪潮的企业管理者注入了一剂强心针。
另一方面,来自 MIT、哈佛等顶尖学术机构的冷静观察,却给出了截然相反的结论。研究显示,高达 95% 的企业 AI 投资未能产生可衡量的回报。大量试点项目停滞不前,AI 在许多场景下沦为一种看似高效、实则增加无效劳动的“工作外衣”。
这种巨大的反差,构成了我们今天面临的 “AI 生产力悖论”。技术潜力与商业现实之间,存在一道深不见底的鸿沟。本文将剥开层层叙事,从厂商报告的数据解读入手,深入分析 AI 应用在企业中“水土不服”的根源,探讨正在加剧的“AI 鸿沟”,并最终将视野投向制约其无限扩张的物理世界——那些关于铜、电、水的现实瓶颈。这不仅是一场关于效率的讨论,更是一场关乎技术、商业与现实资源三者如何共存的深度思考。
一、📈 厂商的乐观叙事:效率提升的数据画像

AI 巨头们近期密集发布的生产力报告,并非空穴来风。它们是行业在面临外界普遍质疑时,一次主动构建话语权、证明自身商业价值的集体行动。这些报告的核心目标非常明确,用量化数据回应市场对 AI 投资回报率(ROI)的疑虑。
1.1 OpenAI 的报告解读:时间节省与使用鸿沟
OpenAI 发布的《企业 AI 现状》报告,是这场叙事构建中的关键一环。其数据主要来源于对 100 家企业、约 9000 名员工的调查和使用行为分析。
1.1.1 核心数据提炼
报告呈现了两个极具吸引力的核心结论。
-
时间节省的自我报告。受访员工普遍认为,使用 ChatGPT 后,在处理专业任务时,每天能节省 40 到 60 分钟。这个数字直观且易于理解,迅速成为各大媒体引用的焦点。
-
主观满意度高企。约 75% 的受访者表示,AI 提升了他们的工作速度或质量。这一比例强化了 AI 工具在用户体验层面的积极反馈。
1.1.2 “超级用户”现象的揭示
报告还揭示了一个重要现象,即 AI 应用的深度存在巨大差异。
-
使用频率的悬殊。“前沿公司”或“领袖企业”向 ChatGPT 发送的提示词数量,是中位数使用企业的 6 倍。
-
AI 鸿沟的雏形。这组数据清晰地表明,少数“AI 高熟练度”的个人和数字化基础扎实的企业,正在以远超同行的强度和深度使用 AI。一个明显的 “AI 鸿沟” 正在形成。
1.1.3 报告的方法论边界
作为一份技术报告,其严谨性值得推敲。
-
营销导向明显。报告的呈现方式更接近一份市场白皮书,而非经过同行评审的学术论文。许多关键数据,如 75% 满意度的具体构成、不同岗位和任务类型的效率差异,都缺乏更细颗粒度的披露。
-
自我报告的偏差。依赖用户自我报告的时间节省数据,容易受到多种心理因素影响,例如霍桑效应(被观察者改变行为的倾向)或确认偏误(倾向于证实自己先前信念的倾向)。
-
过程指标与结果指标的脱节。报告集中于“时间节省”、“提示词频次”等过程指标,但并未建立这些指标与营收、利润、成本节约等核心业务结果指标之间的直接因果联系。节省下来的时间是否被用于更高价值的创造性工作,报告并未给出答案。
1.2 Anthropic 的效率分析:坦诚局限的 80% 提升
Anthropic 的报告则采取了另一种策略。它基于对 10 万条真实 Claude 对话数据的内部分析,得出了一个更为惊人的数字。
1.2.1 惊人的效率数据
报告指出,在 Claude 的辅助下,完成一项典型工作任务的平均时间,可以从 90 分钟大幅缩短至 18 分钟,效率提升高达 80%。这个数字主要来源于对特定任务,如信息总结、草稿撰写、代码生成等场景的分析。
1.2.2 值得称道的透明度
与 OpenAI 报告相比,Anthropic 在方法论的局限性上表现得更为坦诚。
-
主动承认高估可能。公司在官方说明中明确指出,该估算未计入用户在 Claude 对话之外花费的时间,例如前期资料查找、后期事实核查与修改润色等。
-
承认估算偏差。报告坦言,“我们认为这些估算在一定程度上可能高估了当前的生产力提升”。这种自我反思,在一定程度上增加了报告的可信度,但也从侧面印证了精确衡量 AI 生产力贡献的难度。
1.3 报告背后的共同动机:一场针对质疑的防御战
无论是 OpenAI 还是 Anthropic,发布报告的时间点和内容都具有高度的战略性。它们共同指向一个核心目的,即对冲学术界和市场的悲观论调。当“AI 投入巨大,回报寥寥”的观点开始流行时,厂商必须拿出自己的数据来稳定军心,为企业客户继续投资提供理由,也为自身高昂的估值提供支撑。这本质上是一场争夺行业话语权的舆论战。
二、🔬 学术界的冷静审视:“零回报”的现实困境
与厂商的热情宣讲形成鲜明对比,学术界和第三方研究机构的观察则要冷静和严苛得多。它们的研究揭示了 AI 在企业落地过程中普遍存在的结构性难题,这些难题是导致“95% 零回报”现实的关键。
2.1 MIT 的“95% 零回报”研究
麻省理工学院(MIT)的一项研究,为 AI 投资的现实困境提供了最直接的数据注脚。研究发现,尽管全球企业在生成式 AI 商业产品上的投入已达 300-400 亿美元,但高达 95% 的组织“没有任何可衡量的回报”。
2.1.1 试点项目的“成功陷阱”
研究指出,大量 AI 项目都陷入了“试点成功,推广失败”的怪圈。
-
小范围验证容易。在特定部门、针对特定任务的试点项目中,AI 往往能展现出不错的效果。
-
规模化落地困难。一旦试图将试点经验推广到整个组织,就会遭遇数据孤岛、系统兼容性、部门壁垒、员工技能差异等一系列复杂挑战,导致最初的投资回报被迅速稀释。
2.1.2 对利润贡献的“归零”效应
最终,这些停滞不前的项目对企业利润的实际贡献几乎为零。AI 带来的局部效率提升,未能转化为企业整体的成本降低或收入增长。
2.2 哈佛的“工作外衣”现象
哈佛商业评论的研究则从另一个角度揭示了 AI 应用的虚假繁荣。他们提出了一个生动的概念——“工作外衣”(Workslop)。
这个词描述的是一种利用 AI 生成大量看似专业、精美但缺乏实质内容或深度思考的产出的现象。例如,用 AI 快速生成一份装饰华丽的 PPT、一篇四平八稳的报告或一封措辞完美的邮件。这些产出让使用者“看上去很忙”、“显得很专业”,但并未真正推动任务的核心进展,甚至因为需要花费额外时间去验证和修改,反而增加了无效劳动。AI 在这里扮演的不是生产力工具,而是一种效率表演的道具。
2.3 投资回报率(ROI)为何难以兑现
综合多方研究,AI 项目 ROI 难以兑现的根本原因,在于其应用大多停留在浅层,未能触及企业运营的核心。
2.3.1 工具层应用与业务流程脱节
目前绝大多数 AI 应用仍是“外挂式”的。员工将其作为独立的辅助工具使用,但它并未深度嵌入企业的核心业务流程。
|
核心业务系统 |
AI 集成现状 |
理想集成状态 |
|---|---|---|
|
CRM (客户关系管理) |
员工手动复制客户信息给 AI,请求生成邮件 |
AI 自动分析客户历史数据,在 CRM 内直接生成个性化沟通策略和邮件草稿 |
|
ERP (企业资源计划) |
导出报表数据,让 AI 进行分析总结 |
AI 实时监控 ERP 数据流,自动预警供应链风险、预测库存需求 |
|
研发流水线 (CI/CD) |
开发者复制代码片段,让 AI 检查或优化 |
AI 作为流水线的一部分,自动进行代码审查、生成单元测试、定位性能瓶颈 |
如上表所示,缺乏与核心系统的深度集成,使得 AI 无法直接作用于价值创造的关键环节。它更像一个在业务流程外围打转的“高级助手”,而非深度参与者。
2.3.2 数据治理与安全壁垒
企业数据的复杂性是 AI 落地的另一大障碍。
-
数据质量问题。数据不一致、不完整、格式混乱,导致 AI 模型无法获取高质量的“燃料”。
-
数据权限与安全。核心业务数据涉及商业机密和用户隐私,如何确保在调用 AI 服务时不泄露敏感信息,是一个巨大的技术和合规挑战。
-
责任边界模糊。如果 AI 的决策或生成内容导致了业务损失或法律风险,责任该如何界定?这一问题悬而未决。
2.3.3 组织惯性与文化阻力
技术工具的引入,最终需要人的接受和流程的变革。
-
流程未重构。企业没有重新设计工作流程,以最大化利用 AI 节省出的时间。员工可能只是用节省的时间处理更多同质化的低价值任务,或者干脆将其用于非工作事宜。
-
绩效机制滞后。如果绩效考核依然侧重于工作时长或任务完成量,而非产出质量和创新价值,员工就没有动力去利用 AI 探索更高价值的工作。
-
技能培训不足。多数员工缺乏有效的提示词工程(Prompt Engineering)能力和批判性思维,无法充分发挥 AI 的潜力,也无法有效甄别 AI 生成内容的谬误。
三、🌐 AI 鸿沟:谁在真正享受红利?

厂商报告和学术研究虽然结论迥异,却共同指向了一个不容忽视的现实,AI 带来的收益并非均匀分布。一个由技能、资源和认知构成的“AI 鸿沟”正在迅速扩大,将使用者清晰地划分为受益者和旁观者。
3.1 “超级用户”与普通员工的分化
鸿沟首先体现在个体层面。
-
技能差异决定效果。少数掌握了高级提示词技巧、具备领域知识、懂得如何与 AI 协作的“超级用户”,能够将 AI 的能力发挥到极致,实现数倍的效率提升。OpenAI 报告中“6 倍”的使用频率差异,正是这一现象的体现。
-
浅层应用的普遍性。大多数普通员工对 AI 的使用仍停留在浅层,例如内容润色、简单问答、文案生成等。这些应用虽然方便,但难以对核心工作产出带来颠覆性改变。
-
收入差距的潜在扩大。随着时间推移,这种能力差异很可能直接转化为收入差距。“会用 AI”与“不会用 AI”将成为未来职场区分核心人才与边缘角色的重要标准。
3.2 “前沿公司”与“落后企业”的差距
鸿沟同样存在于企业之间。
-
数字化基础是前提。那些已经完成了数字化转型、拥有高质量数据资产和敏捷开发文化的企业,能够更快地将 AI 技术与自身业务结合,构建竞争壁垒。
-
数据驱动决策文化。前沿公司习惯于用数据说话,它们能够更科学地评估 AI 项目的成效,并快速迭代。而传统企业则可能因为缺乏数据基础设施和分析能力,无法有效衡量 AI 的价值。
-
资源投入能力。部署和维护高质量的 AI 应用,尤其是在私有化部署场景下,需要巨大的算力、人才和资金投入。这进一步拉大了头部企业与中小企业之间的差距。
3.3 结构性不平等的加剧
从更宏观的视角看,AI 并未像早期互联网那样,成为普惠和拉平差距的工具。相反,在当前阶段,它更像一个**“放大器”**。它放大了个人之间的技能差异,放大了企业之间的数字化鸿沟,可能在客观上加剧了社会和经济的结构性不平等。那些已经占据优势地位的个体和组织,能够更好地利用 AI 来巩固和扩大自己的优势。
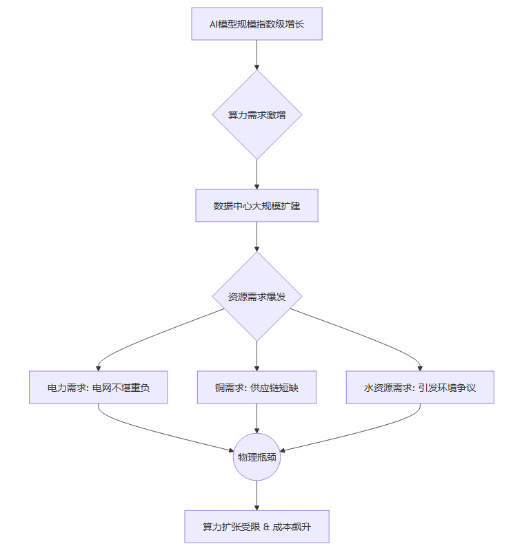
四、🔌 物理世界的硬约束:算力扩张的极限
如果说应用层面的鸿沟和 ROI 困境是 AI 面临的“软挑战”,那么来自物理世界的资源约束,则是悬在整个行业头顶的“硬天花板”。AI 模型对算力的贪婪需求,正以前所未有的速度消耗着地球的有限资源,其扩张之路开始触碰到现实的边界。
4.1 铜资源瓶颈:新时代的“石油”危机
数据中心的本质是能量和信息的转换器,而铜是这一切的物理载体。
-
需求激增。无论是用于电力传输的电缆、变压器,还是用于数据传输的网线,都离不开铜。一个大型 AI 数据中心的建设,需要消耗数千吨铜。AI、新能源汽车、可再生能源三大领域的爆发,共同将全球铜需求推向了历史高点。
-
供应增长乏力。新的大型铜矿开采周期长、环保要求高、资本投入巨大,导致铜的供应增长远跟不上需求的脚步。
-
未来十年的短缺预警。多家行业分析机构预测,未来十年,全球性的铜资源短缺将不可避免。这将直接导致数据中心建设成本飙升、工期延长,成为制约算力扩张的核心瓶颈之一。
4.2 电力与水资源的挑战:能源的“无底洞”
AI 数据中心是名副其实的“电老虎”和“水老虎”。
-
惊人的电力消耗。据估计,OpenAI 的一个大型数据中心集群,其电力需求可能相当于整个印度国家的用电量。随着模型规模的持续扩大,AI 产业对全球电网的压力将是空前的。电网的扩容速度,远无法匹配数据中心的建设速度。
-
社区的反对情绪。数据中心选址往往引发当地社区的强烈反对。居民担心高压输电线带来的健康风险、持续的噪音污染,以及本地电价因需求激增而上涨。
-
水资源消耗。数据中心需要消耗大量水资源进行冷却。在全球许多地区面临水资源短缺的背景下,这种高耗水模式的可持续性备受质疑。
4.3 基础设施的天花板效应
从 AI 模型到物理资源的传导路径清晰可见,每一个环节都可能成为瓶颈。

这个流程图清晰地展示了,AI 的“无限智能”梦想,最终必须面对物理世界有限资源的“硬约束”。技术叙事中的指数级增长,正在撞上现实世界的基础设施天花板。
五、🧭 破局之路:从叙事博弈到价值回归

面对生产力悖论、应用鸿沟和物理约束这三重挑战,AI 行业和应用企业都需要从当前的叙事博弈中走出来,回归商业价值的本质,寻找一条更务实、更可持续的发展路径。
5.1 超越过程指标,聚焦核心业务价值
企业管理者必须建立对 AI 价值的理性认知,警惕厂商报告中的“幸存者偏差”和过程指标陷阱。评估 AI 项目的成功与否,需要一把更精准的尺子。
-
从“节省时间”到“创造价值”。关注点应从员工自报的“每天节省 X 分钟”,转移到这些时间是否被用来完成更高价值的任务,例如客户开发、产品创新、战略规划等。
-
建立可量化的业务指标。将 AI 项目的考核与核心业务指标直接挂钩,例如客户流失率降低、销售转化率提升、单位产品成本下降、研发周期缩短等。只有能体现在财务报表上的改变,才是真实的生产力提升。
5.2 深度集成是兑现价值的关键
让 AI 从一个“外挂工具”变成企业运营的“内置引擎”,是破局的核心。
-
流程再造先行。在引入 AI 工具之前或同时,必须对相关业务流程进行彻底的梳理和再造,明确 AI 在其中的角色、输入和输出,确保技术与流程无缝衔接。
-
系统集成投入。加大在 API 接口、数据中间件、低代码平台等方面的投入,打通 AI 应用与企业现有核心系统(CRM、ERP 等)之间的数据和指令流。
-
构建人机协同新范式。未来的工作模式不是 AI 替代人,而是人与 AI 的高效协同。企业需要投入资源培训员工,让他们成为能够驾驭 AI 的“指挥家”,而非被动的“使用者”。
5.3 理性预期管理与全面风险评估
在拥抱 AI 的同时,必须保持清醒的头脑,进行全面的风险评估。
-
管理预期。向管理层和业务部门传达一个现实的预期,AI 不是解决所有问题的“银弹”,其价值释放是一个长期、复杂且需要持续投入的过程。
-
评估总体拥有成本(TCO)。除了软件采购成本,还必须将数据治理、系统集成、员工培训、合规审计以及未来可能上涨的能源成本等,全部纳入 AI 项目的总体成本考量。
-
关注可持续性。在进行数据中心建设或选择云服务商时,将能源效率(PUE)、可再生能源使用比例、水资源利用效率(WUE)等可持续性指标,作为重要的决策依据。
结论
“AI 生产力悖论”并非否定 AI 的巨大潜力,而是揭示了从技术潜力到商业价值的转化之路上,布满了多少被忽视的障碍。厂商报告中的乐观数据,更像是实验室条件下测出的“峰值性能”,而学术研究揭示的“零回报”现实,则是其在复杂企业环境中遭遇重重阻力后的“实际路况”。
当前,AI 的发展正同时被两种力量拉扯。一种是来自算法和模型的强大驱动力,它推动着能力的边界不断向外扩张。另一种则是来自应用场景、组织流程和物理资源的强大约束力,它将虚高的期望拉回地面。
未来,谁能率先跨越这道鸿沟,谁就能真正掌握下一时代的竞争主动权。这要求企业不再满足于浅层的工具应用,而是进行一场深入骨髓的业务流程、组织架构和文化变革。同时,整个 AI 行业也必须回答三个根本性问题。
-
效率提升给了谁? 如何让技术红利更普惠,而非加剧不平等?
-
回报能否覆盖成本? 商业价值的增长,是否足以抵消其对能源、资源和环境的巨大消耗?
-
如何证明自己? 何时能用透明、严谨、可复现的业务成果,来取代“自证式”的乐观叙事?
对这些问题的回答,将决定 AI 最终是成为一场真正的生产力革命,还是一场绚烂但昂贵的泡沫。
📢💻 【省心锐评】
AI 的生产力承诺,正卡在营销的 PowerPoint 和物理的 Power Plant 之间。真正的投资回报,源于深度嵌入业务的流程重构,而非仅仅停留在表层的提示词游戏。
火山引擎开发者社区是火山引擎打造的AI技术生态平台,聚焦Agent与大模型开发,提供豆包系列模型(图像/视频/视觉)、智能分析与会话工具,并配套评测集、动手实验室及行业案例库。社区通过技术沙龙、挑战赛等活动促进开发者成长,新用户可领50万Tokens权益,助力构建智能应用。
更多推荐


所有评论(0)