计算机毕业设计java康乃馨心理评测综合平台 基于Java的“心晴驿站”心理测评与咨询一体化平台 SpringBoot+SSM实现的“心灵港湾”在线心理健康管理系统
【摘要】"康乃馨心理评测综合平台"是基于Java语言的毕业设计项目,采用SSM框架+B/S架构+MySQL数据库,打造集测评、咨询、管理于一体的心理健康服务平台。系统包含三大角色功能:管理员(用户/咨询师管理、测试题库维护、系统配置)、咨询师(在线排班、咨询回复)、用户(心理测试、在线咨询)。平台创新性地整合了WebSocket即时通讯、自动测评分析、可视化数据展示等功能模块,
计算机毕业设计java康乃馨心理评测综合平台ret62 (配套有源码 程序 mysql数据库 论文)
本套源码可以在文本联xi,先看具体系统功能演示视频领取,可分享源码参考。
随着生活节奏加快和社会竞争加剧,心理健康问题日益突出,传统线下测评和咨询方式已难以满足大众便捷、私密、高效的需求。借助互联网与信息技术的力量,将心理服务搬上云端,不仅能突破时空限制,还能通过数据化手段实现个性化干预与持续跟踪,成为高校、企业及社区心理健康工作的必然选择。
本平台采用Java语言与SSM框架,结合B/S架构与MySQL数据库,围绕“测评—咨询—管理”三大核心场景进行一体化设计。前端以轻量级浏览器为载体,后端依托Spring、SpringMVC、MyBatis完成业务解耦与数据持久化,实现高并发、低耦合、易扩展的目标。系统主要功能如下:
-
个人信息维护:头像、联系方式、密码、邮箱等字段的增删改查
-
用户管理:账号生命周期管理、批量导入导出、状态启用/禁用
-
咨询师管理:资质证书上传、咨询费用设置、排班时段维护
-
心理测试试卷管理:题库维护(单选、多选、量表)、试卷组装、限时规则、自动算分
-
试卷管理:发布/下线、难度系数标注、使用次数统计
-
心理测试管理:测试记录查询、得分可视化、压力描述生成、历史对比
-
心理辅导咨询管理:在线预约、时段冲突检测、取消/改期、咨询费用支付状态跟踪
-
咨询回复管理:图文回复、语音留言、方案附件上传、满意度星级评价
-
留言板管理:主题发布、楼层回复、敏感词过滤、置顶与加精
-
心理资讯推送:文章栏目管理、图文混排、阅读量统计、首页轮播推荐
-
系统管理:角色权限配置、操作日志审计、数据备份与恢复、系统公告发布
-
收藏与点赞:对咨询师、文章、测试进行收藏、点赞、踩、关注
-
客服即时聊天:WebSocket长连接、未读消息提醒、历史记录分页加载
-
关于我们:机构简介、联系方式、地图导航、多图轮播展示
-
首页门户:导航栏、快捷入口、热门测试推荐、咨询师榜单、滚动公告
通过上述功能,平台将心理测评、在线咨询、运营管理与内容运营无缝整合,形成“用户-咨询师-运营方”闭环服务体系,既提升了心理服务的可及性,也为后续数据挖掘与精准干预奠定了坚实基础。
注:以上是纯课题毕业设计功能介绍,并非实际开发完成,最终开发完成的毕业设计程序以下面的的环境软件、功能图和界面为准。
系统所需要的环境软件:idea、eclipse+mysql5.7、8.0+Navicat+JDK1.8+tomcat7.0
3.3 系统用例分析
心理评测综合平台综合网络空间开发设计要求。目的是将心理评测综合平台将传统管理方式转换为在网上管理,完成心理评测综合的方便快捷、安全性高、交易规范做了保障,目标明确。心理评测综合平台可以将功能划分为管理员功能,咨询师功能和用户功能。
(1)、管理员关键功能包含首页,个人中心,用户管理,心理辅导咨询管理,咨询回复管理,咨询师管理,心理测试试卷管理,试卷管理,咨询回复管理,系统管理,心理测试管理等进行管理。管理员用例如下:

图3-1 管理员用例图
(2)、咨询师关键功能包含首页,个人中心,心理辅导咨询管理,咨询回复管理等进行管理。咨询师用例如下:

图3-2 咨询师用例图
(3)、用户关键功能包含首页,个人中心,心理辅导咨询管理,咨询回复管理等进行管理。用户用例如下:

图3-3 用户用例图
3.4系统流程的分析
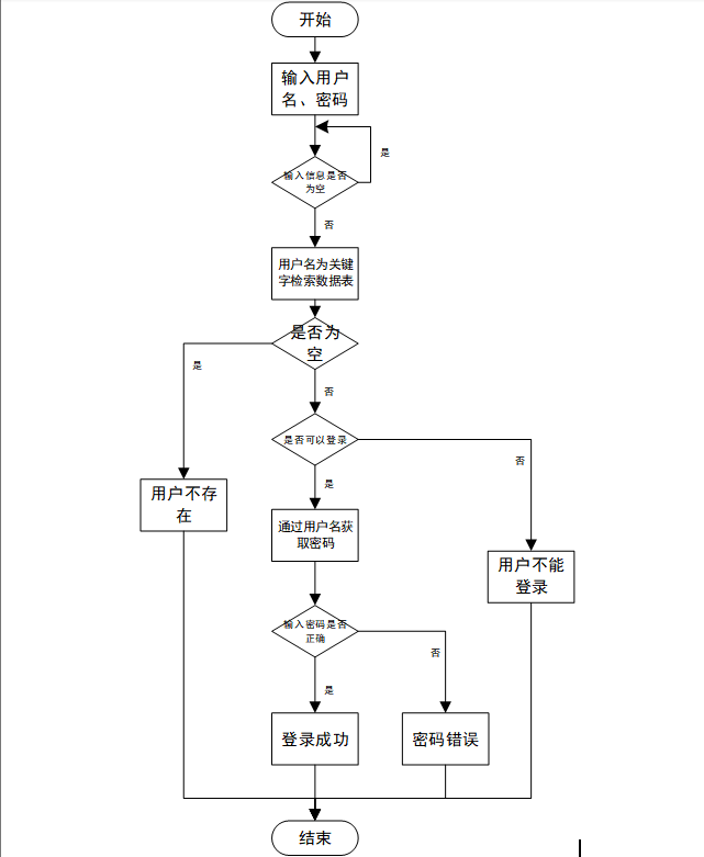
3.4.1 登录流程
登录流程如图3-4所示:

图3-4 登录流程
3.4.2系统操作流程
系统操作流程如图3-5所示:

图3-5 系统操作流程图
第四章 系统设计
4.1总体功能设计
根据上文中对用户需求的一系列综合细致的分析,针对本文心理评测综合平台,得到一个如图4-1所示的宏观的总体功能结构图。

图4-1 系统功能结构图
4.2数据库E-R图设计
ER图是由实体及其关系构成的图,通过E/R图可以清楚地描述系统涉及到的实体之间的相互关系。在系统中对一些主要的几个关键实体如下图:
1、心理评测实体图如图4-2所示:

图4-2心理评测实体图
- 评测结果实体图如图4-3所示:

图4-3评测结果实体图
3、咨询师实体图如图4-4所示:

图4-4咨询师实体图
4、咨询回复实体图如图4-5所示:

图4-5咨询回复实体图
5、用户实体图如图4-6所示:

图4-6用户实体图
5.1前台功能实现
5.1.1系统首页功能
当人们打开系统的网址后,首先看到的就是首页界面。在这里,人们能够看到系统的导航条,通过导航条导航进入各功能展示页面进行操作。系统首页界面如图5-1所示:

图5-1 系统首页界面
用户注册:在用户注册页面的输入栏中输入用户注册信息进行注册操作,用户注册页面如图5-2所示:

图5-2用户注册页面
咨询师:在咨询师页面的输入栏中输入咨询师姓名进行查询,可以查看到咨询师详细信息,并根据需要进行点赞、在线咨询等操作;咨询师页面如图5-3所示:

图5-3咨询师详细页面
个人中心:在个人中心页面通过填写个人详细信息进行信息更新操作,还可以对心理测试记录,错题本进行详细操作;如图5-4所示:

图5-4个人中心界面
5.2.2用户后台管理实现
用户登录进入系统,点击后台管理,主要功能包括对首页,个人中心,心理辅导咨询管理,咨询回复管理等进行操作。用户后台管理主页面如图5-5所示:

图5-5 用户后台管理主界面
5.2后台模块实现
后台用户登录,在登录页面选择需要登录的角色,在正确输入用户名和密码后,进入操作系统进行操作;如图5-6所示。

图5-6 后台登录界面
5.2.1管理员模块实现
管理员进入主页面,主要功能包括对首页,个人中心,用户管理,心理辅导咨询管理,咨询回复管理,咨询师管理,心理测试试卷管理,试卷管理,咨询回复管理,系统管理,心理测试管理等进行操作。管理员主页面如图5-7所示:

图5-7 管理员主界面
管理员点击用户管理。在用户页面输入用户姓名进行查询或删除用户列表,并根据需要对用户详情信息进行详情、修改或删除操作;如图5-8所示:

图5-8用户管理界面
管理员点击咨询师管理。在咨询师页面输入咨询师姓名进行查询、新增或删除咨询师列表,并根据需要对咨询师详情信息进行详情、修改或删除操作;如图5-9所示:

图5-9咨询师管理界面
管理员点击心理辅导咨询管理。在心理辅导咨询页面输入用户姓名进行查询或删除心理辅导咨询列表,并根据需要对心理辅导咨询详情信息进行详情、修改或删除操作;如图5-10所示:

图5-10心理辅导咨询管理界面
管理员点击咨询回复管理。在咨询回复页面输入用户账号进行查询或删除咨询回复列表,并根据需要对咨询回复详情信息进行详情、修改或删除操作;如图5-11所示:

图5-11咨询回复管理界面
管理员点击系统管理。在心理资讯页面输入标题进行查询、新增或删除心理资讯列表,并根据需要对心理资讯详情信息进行详情、修改或删除操作;还可以对系统简介,轮播图管理,客服管理,关于我们进行详细操作;如图5-12所示:

图5-12系统管理界面
5.2.2咨询师模块实现
咨询师进入系统可以对首页,个人中心,心理辅导咨询管理,咨询回复管理等功能进行操作。咨询师主页面如图5-13所示:

图5-13咨询师主界面
源码无偿分享,文未领取
火山引擎开发者社区是火山引擎打造的AI技术生态平台,聚焦Agent与大模型开发,提供豆包系列模型(图像/视频/视觉)、智能分析与会话工具,并配套评测集、动手实验室及行业案例库。社区通过技术沙龙、挑战赛等活动促进开发者成长,新用户可领50万Tokens权益,助力构建智能应用。
更多推荐
所有评论(0)