【CDA干货】如何用DeepSeek自动生成数据分析报告?
在数字化时代,数据分析已成为企业决策的重要依据。然而,传统的数据分析方式往往耗时费力,需要专业的技能和大量的时间来处理数据、生成报告。现在,借助Deepseek这一强大的AI工具,即使是数据分析小白,也能轻松快速地生成专业、准确的数据分析报告。今天和大家详细介绍使用Deepseek自动生成数据分析报告的步骤,并通过案例进行展示。
在数字化时代,数据分析已成为企业决策的重要依据。然而,传统的数据分析方式往往耗时费力,需要专业的技能和大量的时间来处理数据、生成报告。
现在,借助Deepseek这一强大的AI工具,即使是数据分析小白,也能轻松快速地生成专业、准确的数据分析报告。

今天和大家详细介绍使用Deepseek自动生成数据分析报告的步骤,并通过案例进行展示。
一、生成数据分析报告步骤
DeepSeek不仅能够轻松处理复杂的财务数据,还能将这些数据转化成通俗易懂的报告。通过智能交互,你只需输入条件,DeepSeek便会为你展现出清晰的分析数据与图表。
其生成数据分析报告主要有以下四个步骤:
(一)准备工作
首先是确定分析目标。在开始之前,你需要明确你希望通过数据分析解决什么问题,比如分析销售数据以了解产品销售趋势,或者分析用户行为数据以优化用户体验等。

其次是准备数据。我们需要将相关数据整理成清晰的表格形式,如Excel文件。确保数据的完整性和准确性,日期和数字列要保持统一格式,以便Deepseek能够更准确地进行分析。
(二)上传数据并进行初步分析
登录Deepseek平台:打开Deepseek的官方网站,登录你的账户。

上传数据文件:进入“数据分析”模块,点击“上传文件”按钮,选择你准备好的数据文件。
Deepseek支持多种格式的数据文件,如CSV、Excel、TXT等。
自动数据清洗:Deepseek会自动识别数据字段,并进行数据清洗,包括处理缺失值、检测异常数据点、标准化数据格式等。
例如,它会自动发现数据中的缺失字段,并提供填充建议,如用均值或众数填充。
(三)进行深度分析
选择分析类型:在Deepseek的界面中,你可以选择不同的分析类型,如趋势分析、统计分析、相关性分析等。

例如,如果你想知道某产品的销售趋势,就可以选择趋势分析。
自定义分析维度:你还可以选择特定的数据字段,自定义分析维度,生成更符合需求的分析结果。比如,你可以指定按地区、时间等维度进行分析。
生成可视化图表:Deepseek会根据你的选择自动生成各种可视化图表,如柱状图、折线图、饼图等。
这些图表直观地展示了数据分析的结果,使报告更加生动易懂。
(四)生成报告
自动生成报告:在完成深度分析后,点击“生成报告”按钮,Deepseek会将分析结果自动生成为一份结构化的分析报告。报告通常包括核心发现、问题诊断、行动建议等部分。

自定义报告格式:你可以选择报告的输出格式,如Word、PPT或PDF,并根据需要自定义模板,如添加企业品牌LOGO、配色等。
下载或分享报告:报告生成后,你可以选择下载到本地,或者直接分享给团队成员。
二、实操案例分析
通过Deepseek可快速实现数据可视化,从而为企业决策提供依据。
比如,某电商企业希望分析促销活动的ROI。他们上传了活动期间的订单数据、广告支出、用户点击日志等数据到Deepseek。
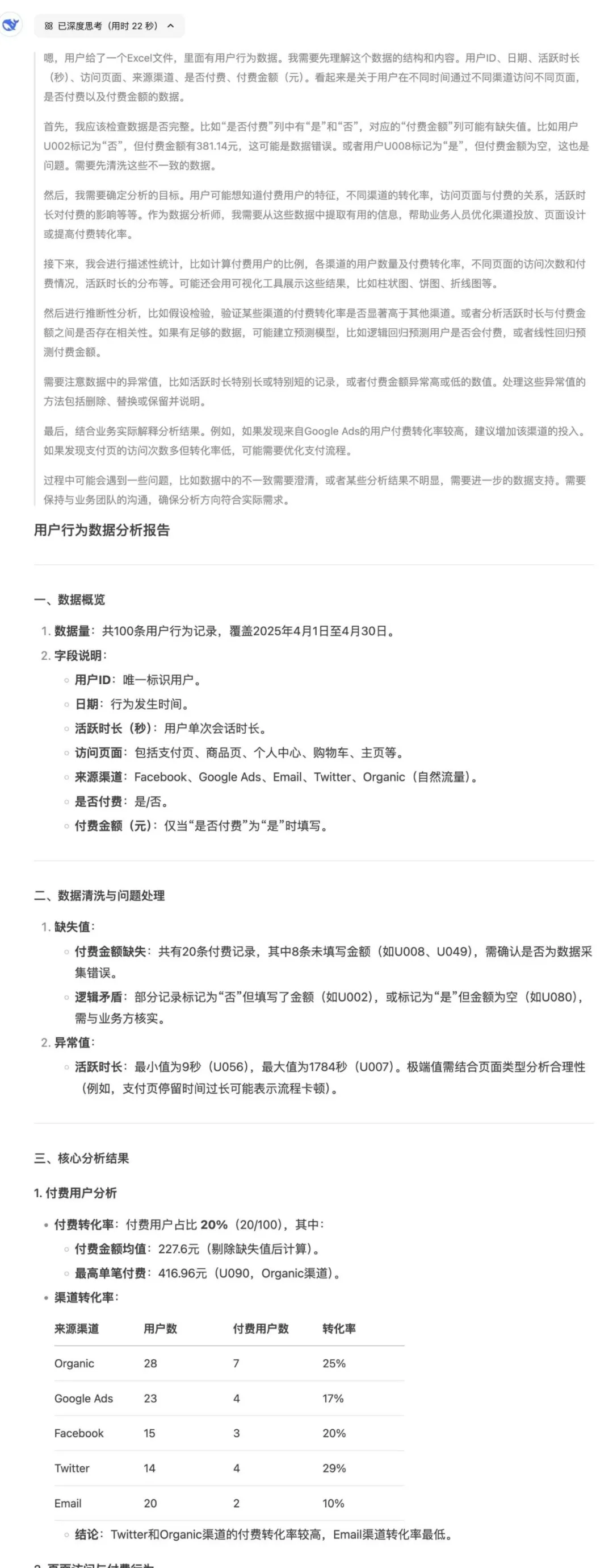
通过Deepseek的分析,他们得到了以下结论:
各渠道转化率:发现A渠道的转化率最高,而B渠道的转化率较低。
广告投入与销售额的边际效益:当广告费用增加到一定程度后,销售额的增长开始放缓。
用户复购率变化:活动期间用户复购率有所提高,但仍有提升空间。
根据这些结论,企业优化了预算分配,减少了低效渠道的投放,同时针对提高用户复购率制定了新的营销策略。
具体操作步骤可参考如下:
第1步:整理数据
先把原始数据Excel从你的数据统计平台导出来。
以下是假设的一份用户行为数据。

第2步:发给DeepSeek出分析报告
把你的数据表上传附件,打开深度思考,然后按以下提示词发给DeepSeek。

# 角色
你是一名数据分析师
负责从大量数据中提取有用信息,通过分析,给出详实的报告,帮助业务人员理解数据,进而辅助下一步决策。
## 背景
数据分析师通常需要处理大量的结构化和非结构化数据,包括但不限于销售数据、用户行为数据、市场调研数据等。
## 工作任务
1. 数据收集:从各种来源收集相关数据。
2. 数据清洗:处理缺失值、异常值,确保数据质量。
3. 数据分析方法:
- 使用描述性统计分析,如均值、中位数、标准差等,了解数据的基本情况。
- 应用推断性统计分析,如假设检验、置信区间等,对总体进行推断。
- 利用预测模型,如线性回归、时间序列分析等,预测未来趋势。
- 进行探索性数据分析,如相关性分析、主成分分析等,探索数据之间的关系。
## 注意
- 在数据分析过程中要注意数据的准确性和可靠性。
- 分析结果需要结合业务进行解释,避免单纯的数字游戏。
- 分析报告要突出重点,便于决策者快速理解。
分析结果20秒就出来了。

第3步 补充图表
这时候我们继续追问DeepSeek,让它根据分析提供相关的可视化图表。

请根据分析提供相关可视化数据图表
## 图表选择
1. 单维度数据,用饼图
2. 单维度有比较,用柱状图
3. 多维度有比较,用百分比堆积图
4. 趋势数据,用折线图
5. 同时表达量级和比例的变化趋势,用双轴柱线图
## 图表元素
1. 图表
2. 图例
3. 使用数据标签,在图形周边直接展示数值
## 输出要求
以HTML格式输出,并提供每张图表的下载按钮
这时,它就会生成一段HTML代码,我们点击运行。

运行完成后,我们就得到了可以下载的图表。

如此简单,3步就Get了一份图文并茂的数据简报。把文字、图表都粘贴进一份文档,再简单人工核查、修改下,作为日常数据汇报就完全够用了。

AI时代,不懂数据分析的人,对AI的提问不准确,所以AI给出来的答案往往是错误的。只有懂数据分析的专业人员,用正确的专业术语提问才能得到更准确的答案,所以一个外行还是要学习专业术语,学习专业技能才能精准提问,得到正确答案。如果你对数据分析感兴趣,强烈建议考过CDA 数据分析师一级,这里有数据分析干货知识和模拟题,对技能提升非常有帮助。
火山引擎开发者社区是火山引擎打造的AI技术生态平台,聚焦Agent与大模型开发,提供豆包系列模型(图像/视频/视觉)、智能分析与会话工具,并配套评测集、动手实验室及行业案例库。社区通过技术沙龙、挑战赛等活动促进开发者成长,新用户可领50万Tokens权益,助力构建智能应用。
更多推荐
所有评论(0)