AI智能体进化论:从Agent 1.0到Agent 2.0,深度智能体架构详解(建议收藏)
文章探讨了AI智能体从Agent 1.0(浅层循环)到Agent 2.0(深度智能体)的演进。浅层智能体依赖LLM上下文窗口,面临上下文溢出、目标丢失等问题。深度智能体通过四大支柱解决复杂任务:显式规划、分层委托子智能体、持久化内存管理和极致的上下文工程。这一转变使AI智能体从反应式循环进化为主动式架构,能够处理需要数小时甚至数天的复杂任务。
Agent 2.0:从浅层循环到深度智能体
在过去的一年里,构建一个 AI 智能体通常意味着一件事:设置一个 while 循环,接收用户提示,将其发送给 LLM,解析工具调用,执行工具,将结果发送回去,然后重复。这就是我们所说的浅层智能体或 Agent 1.0。
这种架构对于像“东京的天气怎么样,我该穿什么?”这样的事务性任务来说非常简单,但是当被要求执行一个需要三天50个步骤的任务时,它们总是会分心、丢失上下文、进入无限循环,或者因为任务需要太多步骤而超出单个上下文窗口的限制而产生幻觉。
我们正在目睹向深度智能体(Deep Agents)或 Agent 2.0 的架构转变。这些系统不仅仅是在循环中做出反应。它们结合了智能体模式(agentic patterns)来进行规划、管理持久化内存/状态,并将工作委托给专门的子智能体(sub-agents)来解决多步骤的复杂问题。

Agent 1.0:“浅层”循环的局限性
要理解我们要去向何方,我们必须首先了解我们现在的位置。今天的大多数智能体都是“浅层”的。这意味着它们完全依赖 LLM 的上下文窗口(对话历史)作为其状态。
-
用户提示:
“查找苹果股票的价格,并告诉我是否值得购买。”
-
LLM 推理:
“我需要使用搜索工具。”
-
工具调用:
search("AAPL stock price") -
观察:
工具返回数据。
-
LLM 回答:
根据观察生成响应或调用另一个工具。
-
重复:
循环直到完成。
这种架构是无状态和短暂的。智能体的整个“大脑”都在上下文窗口之内。当任务变得复杂时,例如“研究10个竞争对手,分析他们的定价模型,制作一个比较电子表格,并撰写一份战略摘要”,它将会失败,原因如下:
-
上下文溢出:
历史记录被工具输出(HTML、杂乱的数据)填满,将指令推出了上下文窗口。
-
目标丢失:
在中间步骤的噪音中,智能体忘记了最初的目标。
-
没有恢复机制:
如果它钻进了一个死胡同,它很少有远见去停止、回溯并尝试一种新方法。
浅层智能体擅长处理需要5-15个步骤的任务。它们在处理需要500个步骤的任务时则表现糟糕。
Agent 2.0(深度智能体)的架构
深度智能体将规划与执行解耦,并在上下文窗口之外管理内存。该架构包含四大支柱。
支柱 1:显式规划
浅层智能体通过思维链(“我应该先做 X,然后做 Y”)进行隐式规划。深度智能体使用工具来创建和维护一个显式计划,这可以是一个 Markdown 文档中的待办事项列表。
在每一步之间,智能体会审查和更新这个计划,将步骤标记为待处理、进行中或已完成,或添加备注。如果一个步骤失败了,它不会只是盲目重试,它会更新计划以适应这个失败。这使智能体能够专注于高级别任务。
支柱 2:分层委托(子智能体)
复杂的任务需要专业化。浅层智能体试图在一个提示中成为万事通。深度智能体利用“编排器 → 子智能体”的模式。
编排器将任务委托给具有干净上下文的子智能体。子智能体(例如,“研究员”、“程序员”、“写作者”)执行其工具调用循环(搜索、出错、重试),编制最终答案,并且只将综合后的答案返回给编排器。
支柱 3:持久化内存
为了防止上下文窗口溢出,深度智能体利用外部内存源,如文件系统或向量数据库,作为其事实的来源。像 Claude Code 和 Manus 这样的框架给予智能体对它们的读/写访问权限。一个智能体写入中间结果(代码、草稿文本、原始数据)。后续的智能体通过引用文件路径或查询来仅检索必要的内容。这将范式从“记住一切”转变为“知道在哪里找到信息”。
支柱 4:极致的上下文工程
更智能的模型并不需要更少的提示,它们需要更好的上下文。你无法用“你是一个有用的 AI”这样的提示来获得 Agent 2.0 的行为。深度智能体依赖于有时长达数千个 token 的高度详细的指令。这些指令定义了:
- 识别何时应该在行动前停止并规划。
- 何时生成子智能体 vs. 自己完成工作的协议。
- 工具定义以及如何和何时使用的示例。
- 文件命名和目录结构的标准。
- 用于人机协作的严格格式。
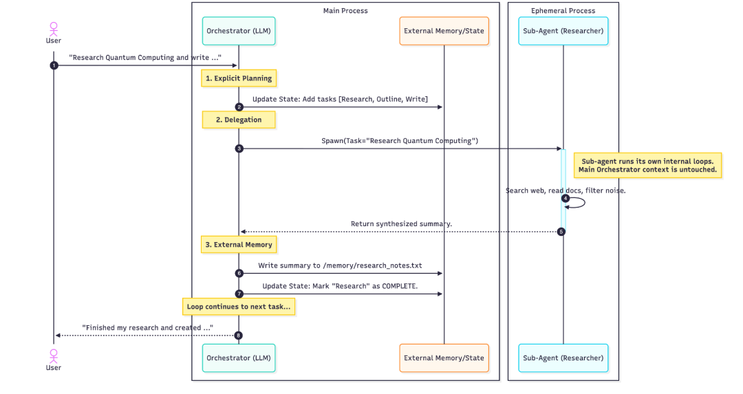
可视化深度智能体流程
这些支柱是如何结合在一起的?让我们来看一个深度智能体处理复杂请求的序列图:“研究量子计算并撰写一份摘要到文件中。”

结论
从浅层智能体到深度智能体(Agent 1.0 到 Agent 2.0)的转变,不仅仅是把 LLM 连接到更多的工具上。这是从反应式循环到主动式架构的转变。这是关于围绕模型进行更好的工程设计。
通过实施显式规划、通过子智能体进行分层委托以及使用持久化内存,我们得以控制上下文,而通过控制上下文,我们就控制了复杂性,从而解锁了解决需要数小时或数天,而不仅仅是数秒钟的问题的能力。
如何系统的学习大模型 AI ?
由于新岗位的生产效率,要优于被取代岗位的生产效率,所以实际上整个社会的生产效率是提升的。
但是具体到个人,只能说是:
“最先掌握AI的人,将会比较晚掌握AI的人有竞争优势”。
这句话,放在计算机、互联网、移动互联网的开局时期,都是一样的道理。
我在一线互联网企业工作十余年里,指导过不少同行后辈。帮助很多人得到了学习和成长。
我意识到有很多经验和知识值得分享给大家,也可以通过我们的能力和经验解答大家在人工智能学习中的很多困惑,所以在工作繁忙的情况下还是坚持各种整理和分享。但苦于知识传播途径有限,很多互联网行业朋友无法获得正确的资料得到学习提升,故此将并将重要的AI大模型资料包括AI大模型入门学习思维导图、精品AI大模型学习书籍手册、视频教程、实战学习等录播视频免费分享出来。
一直在更新,更多的大模型学习和面试资料已经上传带到CSDN的官方了,有需要的朋友可以扫描下方二维码免费领取【保证100%免费】👇👇

01.大模型风口已至:月薪30K+的AI岗正在批量诞生

2025年大模型应用呈现爆发式增长,根据工信部最新数据:
国内大模型相关岗位缺口达47万
初级工程师平均薪资28K(数据来源:BOSS直聘报告)
70%企业存在"能用模型不会调优"的痛点
真实案例:某二本机械专业学员,通过4个月系统学习,成功拿到某AI医疗公司大模型优化岗offer,薪资直接翻3倍!
02.大模型 AI 学习和面试资料
1️⃣ 提示词工程:把ChatGPT从玩具变成生产工具
2️⃣ RAG系统:让大模型精准输出行业知识
3️⃣ 智能体开发:用AutoGPT打造24小时数字员工
📦熬了三个大夜整理的《AI进化工具包》送你:
✔️ 大厂内部LLM落地手册(含58个真实案例)
✔️ 提示词设计模板库(覆盖12大应用场景)
✔️ 私藏学习路径图(0基础到项目实战仅需90天)






第一阶段(10天):初阶应用
该阶段让大家对大模型 AI有一个最前沿的认识,对大模型 AI 的理解超过 95% 的人,可以在相关讨论时发表高级、不跟风、又接地气的见解,别人只会和 AI 聊天,而你能调教 AI,并能用代码将大模型和业务衔接。
- 大模型 AI 能干什么?
- 大模型是怎样获得「智能」的?
- 用好 AI 的核心心法
- 大模型应用业务架构
- 大模型应用技术架构
- 代码示例:向 GPT-3.5 灌入新知识
- 提示工程的意义和核心思想
- Prompt 典型构成
- 指令调优方法论
- 思维链和思维树
- Prompt 攻击和防范
- …
第二阶段(30天):高阶应用
该阶段我们正式进入大模型 AI 进阶实战学习,学会构造私有知识库,扩展 AI 的能力。快速开发一个完整的基于 agent 对话机器人。掌握功能最强的大模型开发框架,抓住最新的技术进展,适合 Python 和 JavaScript 程序员。
- 为什么要做 RAG
- 搭建一个简单的 ChatPDF
- 检索的基础概念
- 什么是向量表示(Embeddings)
- 向量数据库与向量检索
- 基于向量检索的 RAG
- 搭建 RAG 系统的扩展知识
- 混合检索与 RAG-Fusion 简介
- 向量模型本地部署
- …
第三阶段(30天):模型训练
恭喜你,如果学到这里,你基本可以找到一份大模型 AI相关的工作,自己也能训练 GPT 了!通过微调,训练自己的垂直大模型,能独立训练开源多模态大模型,掌握更多技术方案。
到此为止,大概2个月的时间。你已经成为了一名“AI小子”。那么你还想往下探索吗?
- 为什么要做 RAG
- 什么是模型
- 什么是模型训练
- 求解器 & 损失函数简介
- 小实验2:手写一个简单的神经网络并训练它
- 什么是训练/预训练/微调/轻量化微调
- Transformer结构简介
- 轻量化微调
- 实验数据集的构建
- …
第四阶段(20天):商业闭环
对全球大模型从性能、吞吐量、成本等方面有一定的认知,可以在云端和本地等多种环境下部署大模型,找到适合自己的项目/创业方向,做一名被 AI 武装的产品经理。
- 硬件选型
- 带你了解全球大模型
- 使用国产大模型服务
- 搭建 OpenAI 代理
- 热身:基于阿里云 PAI 部署 Stable Diffusion
- 在本地计算机运行大模型
- 大模型的私有化部署
- 基于 vLLM 部署大模型
- 案例:如何优雅地在阿里云私有部署开源大模型
- 部署一套开源 LLM 项目
- 内容安全
- 互联网信息服务算法备案
- …
学习是一个过程,只要学习就会有挑战。天道酬勤,你越努力,就会成为越优秀的自己。
如果你能在15天内完成所有的任务,那你堪称天才。然而,如果你能完成 60-70% 的内容,你就已经开始具备成为一名大模型 AI 的正确特征了。
这份完整版的大模型 AI 学习资料已经上传CSDN,朋友们如果需要可以微信扫描下方CSDN官方认证二维码免费领取【保证100%免费】

火山引擎开发者社区是火山引擎打造的AI技术生态平台,聚焦Agent与大模型开发,提供豆包系列模型(图像/视频/视觉)、智能分析与会话工具,并配套评测集、动手实验室及行业案例库。社区通过技术沙龙、挑战赛等活动促进开发者成长,新用户可领50万Tokens权益,助力构建智能应用。
更多推荐
所有评论(0)