AI Agent Reflexion模式:AI自我反思与迭代优化框架|多轮评估改进机制深度解析(设计篇)
Reflexion框架通过"生成→评估→改进"的闭环机制,解决传统AI单轮问答在准确性、完整性和实用性方面的局限。本文完整解析其工作代理、反射代理、备用LLM的三角色协作架构,通过RAG技术详解的实际案例,展示从初稿到最终答案的完整多轮迭代过程。涵盖模板系统、解析器机制、控制流逻辑等核心技术细节,帮助构建具备自我修正能力的高质量AI问答系统。

肖哥弹架构 跟大家“弹弹” 大模型Agent 设计与实战应用,需要代码关注
欢迎 关注,点赞,留言。
关注公号Solomon肖哥弹架构获取更多精彩内容
历史热点文章
- 解锁大语言模型参数:零基础掌握大型语言模型参数奥秘与实践指南
- 6张图掌握提示词工程师工作范围与工作技巧(提示词原理篇)
- 一个项目代码讲清楚DO/PO/BO/AO/E/DTO/DAO/ POJO/VO
- 写代码总被Dis:5个项目案例带你掌握SOLID技巧,代码有架构风格
- 里氏替换原则在金融交易系统中的实践,再不懂你咬我
⚠️ 原创不易 搬运必究
Reflexion框架通过"生成→评估→改进"的闭环机制,解决传统AI单轮问答在准确性、完整性和实用性方面的局限。本文完整解析其工作代理、反射代理、备用LLM的三角色协作架构,通过RAG技术详解的实际案例,展示从初稿到最终答案的完整多轮迭代过程。涵盖模板系统、解析器机制、控制流逻辑等核心技术细节,帮助构建具备自我修正能力的高质量AI问答系统。
一、 Reflexion技术背景
- 单轮问答的局限:一次生成常出现事实偏差、覆盖不全、表达不清等问题,且难以自我修正。
- 人类审稿的启发:先产出,再按标准审视与修改,逐轮趋近高质量答案。
- 工程化需求:需要可控的轮次上限、结构化的评估/改进回路、可观测与可恢复。
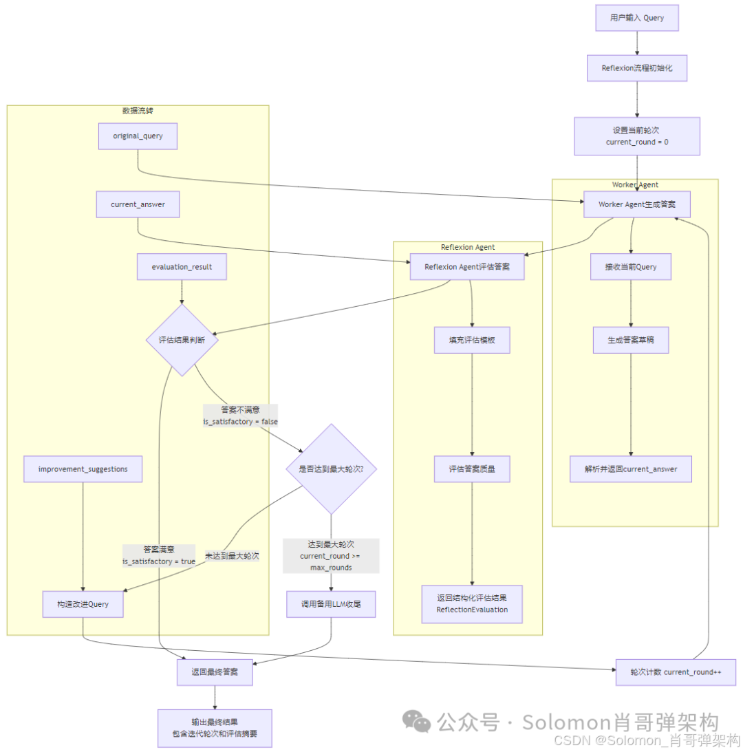
Reflexion 通过“工作代理 → 反射代理 → 改进”的闭环,让答案在若干轮内可预测地提升质量,同时与 OxyGent 的权限、追踪、SSE、断点等机制协同。
1. Reflexion设计思路

二、 业务数据快照:从输入到最终答案(含多轮反射)
0) 用户输入
{
"oxy_request": {
"caller": "user",
"callee": "reflexion_flow",
"arguments": {
"query": "解释 RAG 的核心流程,并给出一个简短示例"
}
}
}
1) 第1轮:工作代理 → 反射代理 → (可能)改进
{
"worker_call": { "callee": "worker_agent", "arguments": { "query": "解释 RAG..." } },
"worker_response": { "output": "RAG 是... (初稿)" },
"evaluation_query": {
"template": "评估模板(准确性/完整性/清晰度/相关性/实用性)...",
"filled": "原始问题: 解释 RAG...\n答案: RAG 是..."
},
"reflexion_call": { "callee": "reflexion_agent", "arguments": { "query": "[filled]" } },
"reflexion_response": {
"output": {
"is_satisfactory": false,
"evaluation_reason": "缺少检索-重写-生成的细节",
"improvement_suggestions": "补充检索召回与重写步骤,并提供代码示例"
}
},
"improvement_query": {
"template": "改进模板",
"filled": "[加入改进建议及上一轮答案]"
}
}
2) 第2轮:根据改进建议再次生成与评估
{
"worker_response": { "output": "RAG 流程:检索->重写->生成;示例: ... (改进稿)" },
"reflexion_response": {
"output": {
"is_satisfactory": true,
"evaluation_reason": "覆盖要点且示例清晰",
"improvement_suggestions": ""
}
},
"final_oxy_response": {
"state": "COMPLETED",
"output": "通过 2 轮反射优化后的最终答案:\n\nRAG 流程...",
"extra": { "reflexion_rounds": 2, "final_evaluation": { "is_satisfactory": true } }
}
}
若达到 max_reflexion_rounds 仍不满意,将汇总最后一次答案与评估理由,请备用 LLM 收尾。
三、 Reflexion 思路与步骤
- 核心思想:生成→评估→改进的闭环迭代,用结构化评估信号指导后续改写。
- 参与角色:
- worker_agent:给出当前答案草稿;
- reflexion_agent:按模板评估答案(结构化输出
ReflectionEvaluation); - 备用 LLM:在轮次用尽时做“结合反馈的最终回答”。
- 数据与状态:
- original_query/current_query:原始/当前用于生成的提示;
- current_answer:最新草稿;
- evaluation:
is_satisfactory/evaluation_reason/improvement_suggestions。
- 流程:
- 调用 worker 生成答案并解析;
- 按评估模板调用 reflexion 得到
ReflectionEvaluation; - 若满意则完成;否则根据建议构造改进提示进入下一轮;
- 超过
max_reflexion_rounds用备用 LLM 收尾。
四、 Reflexion流程
五、Reflexion架构与落地
1. 公开 API 与配置
- 入口:
Reflexion._execute(oxy_request) -> OxyResponse - 关键字段:
max_reflexion_rounds、worker_agent、reflexion_agent、llm_model - 解析扩展:
func_parse_worker_response、func_parse_reflexion_response、pydantic_parser_reflexion - 模板:
evaluation_template、improvement_template
2. 角色契约
- Worker:输入
query,输出可读答案文本;解析器可归一化。 - Reflexion:输入
evaluation_query,输出ReflectionEvaluation(结构化)。 - LLM 收尾:输入“原问题+最新答案+评估理由”,输出最终总结。
3. 错误与超时策略
OxyRequest.call统一处理:超时→FAILED,异常→FAILED,权限不足→SKIPPED。- 可选重试:参考
OxyRequest.retry_execute的语义。
4. 可观测性与恢复
- 建议记录:每轮的
current_answer摘要与evaluation;trace/node 消息写 ES。 - 断点恢复:可基于
from_trace_id/restart_node_id与历史节点输出,恢复到上一轮继续。
5. 性能与安全
- 控制轮次与模板长度,避免提示过长;
current_answer做摘要。 - 权限隔离评估代理,评估模板避免泄露敏感上下文。
6. 端到端最小示例
flow = Reflexion(worker_agent="worker_agent", reflexion_agent="reflexion_agent", max_reflexion_rounds=3)
resp = await flow.execute(OxyRequest(caller="user", callee="reflexion_flow", arguments={"query": "解释 RAG"}))
7. 测试清单
- 工作代理多样输出能被解析;
- 评估解析文本/Pydantic 两条路径;
- 满意/不满意/上限收尾三分支覆盖;
- 超时/异常/权限;SSE 流与取消;多会话并发不串线。
六、Reflexion与LLM 交互详解
详细展示 Reflexion 流程中每一步与大模型交互的完整请求与响应内容,分解其工作原理。
1. 场景示例
用户输入问题:
"解释 RAG 的核心流程,并给出一个简短示例"
配置参数:
max_reflexion_rounds = 3(最多迭代 3 轮)worker_agent = "worker_agent"(负责生成答案)reflexion_agent = "reflexion_agent"(负责评估答案)llm_model = "gpt-4"(备用 LLM 用于最终收尾)
第 1 轮迭代
1.1 Worker Agent 调用(生成初稿)
请求构造:
# 代码位置:_execute 方法中
worker_response = await oxy_request.call(
callee=self.worker_agent, # "worker_agent"
arguments={"query": current_query}
)
完整请求内容:
{
"callee": "worker_agent",
"caller": "reflexion_flow",
"arguments": {
"query": "解释 RAG 的核心流程,并给出一个简短示例"
},
"trace_id": "trace_abc123",
"node_id": "node_worker_1"
}
LLM 实际收到的 Prompt(由 worker_agent 内部构造):
System: You are a helpful AI assistant.
User: 解释 RAG 的核心流程,并给出一个简短示例
完整响应内容:
{
"state": "COMPLETED",
"output": "RAG(Retrieval-Augmented Generation)是一种结合检索和生成的技术。它的核心流程包括:\n\n1. 用户提出问题\n2. 系统从知识库中检索相关文档\n3. 将检索到的文档和问题一起输入到生成模型\n4. 生成最终答案\n\n这种方法可以让模型基于外部知识生成更准确的答案。",
"extra": {
"model": "gpt-4",
"tokens": 156
}
}
解析后的答案(通过 func_parse_worker_response):
current_answer = """RAG(Retrieval-Augmented Generation)是一种结合检索和生成的技术。它的核心流程包括:
1. 用户提出问题
2. 系统从知识库中检索相关文档
3. 将检索到的文档和问题一起输入到生成模型
4. 生成最终答案
这种方法可以让模型基于外部知识生成更准确的答案。"""
1.2 Reflexion Agent 调用(评估答案)
请求构造:
# 步骤1: 填充评估模板
evaluation_query = self.evaluation_template.format(
query=original_query,
answer=current_answer
)
# 步骤2: 如果使用 Pydantic 解析器,加上格式指令
if self.pydantic_parser_reflexion:
evaluation_query = self.pydantic_parser_reflexion.format(evaluation_query)
# 步骤3: 调用反射代理
reflexion_response = await oxy_request.call(
callee=self.reflexion_agent,
arguments={"query": evaluation_query}
)
完整请求内容:
{
"callee": "reflexion_agent",
"caller": "reflexion_flow",
"arguments": {
"query": "Please evaluate the quality of the following answer:\n\nOriginal Question: 解释 RAG 的核心流程,并给出一个简短示例\n\nAnswer: RAG(Retrieval-Augmented Generation)是一种结合检索和生成的技术。它的核心流程包括:\n\n1. 用户提出问题\n2. 系统从知识库中检索相关文档\n3. 将检索到的文档和问题一起输入到生成模型\n4. 生成最终答案\n\n这种方法可以让模型基于外部知识生成更准确的答案。\n\nPlease evaluate based on these criteria:\n1. Accuracy: Is the information correct and factual?\n2. Completeness: Does it fully address the user's question?\n3. Clarity: Is it well-structured and easy to understand?\n4. Relevance: Does it stay focused on the user's needs?\n5. Helpfulness: Does it provide practical value to the user?\n\nReturn your evaluation in the following format:\n{\n \"is_satisfactory\": boolean,\n \"evaluation_reason\": \"string\",\n \"improvement_suggestions\": \"string\"\n}\n\nYour response must be valid JSON matching the schema above."
},
"trace_id": "trace_abc123",
"node_id": "node_reflexion_1"
}
LLM 实际收到的 Prompt(由 reflexion_agent 内部构造):
System: You are an expert evaluator responsible for assessing answer quality.
User: Please evaluate the quality of the following answer:
Original Question: 解释 RAG 的核心流程,并给出一个简短示例
Answer: RAG(Retrieval-Augmented Generation)是一种结合检索和生成的技术。它的核心流程包括:
1. 用户提出问题
2. 系统从知识库中检索相关文档
3. 将检索到的文档和问题一起输入到生成模型
4. 生成最终答案
这种方法可以让模型基于外部知识生成更准确的答案。
Please evaluate based on these criteria:
1. Accuracy: Is the information correct and factual?
2. Completeness: Does it fully address the user's question?
3. Clarity: Is it well-structured and easy to understand?
4. Relevance: Does it stay focused on the user's needs?
5. Helpfulness: Does it provide practical value to the user?
Return your evaluation in the following format:
{
"is_satisfactory": boolean,
"evaluation_reason": "string",
"improvement_suggestions": "string"
}
Your response must be valid JSON matching the schema above.
完整响应内容:
{
"state": "COMPLETED",
"output": "{\n \"is_satisfactory\": false,\n \"evaluation_reason\": \"答案解释了 RAG 的基本概念,但缺少关键技术细节。流程过于简化,没有说明检索的具体方法(如向量检索、BM25等),也没有提供用户要求的代码示例。完整性和实用性不足。\",\n \"improvement_suggestions\": \"1. 详细说明检索步骤,包括向量化、相似度计算等技术细节\\n2. 补充一个具体的代码示例,展示如何实现简单的 RAG 系统\\n3. 说明检索到的文档如何与 prompt 结合输入到 LLM\"\n}",
"extra": {
"model": "gpt-4",
"tokens": 203
}
}
解析后的评估结果(通过 func_parse_reflexion_response):
evaluation = ReflectionEvaluation(
is_satisfactory=False,
evaluation_reason="答案解释了 RAG 的基本概念,但缺少关键技术细节。流程过于简化,没有说明检索的具体方法(如向量检索、BM25等),也没有提供用户要求的代码示例。完整性和实用性不足。",
improvement_suggestions="1. 详细说明检索步骤,包括向量化、相似度计算等技术细节\n2. 补充一个具体的代码示例,展示如何实现简单的 RAG 系统\n3. 说明检索到的文档如何与 prompt 结合输入到 LLM"
)
判断结果:is_satisfactory = False,需要进入第 2 轮改进。
1.3 构造改进 Query(准备第 2 轮)
代码逻辑:
if evaluation.improvement_suggestions:
current_query = self.improvement_template.format(
original_query=original_query,
improvement_suggestions=evaluation.improvement_suggestions,
previous_answer=current_answer
)
改进后的 Query:
解释 RAG 的核心流程,并给出一个简短示例
Please improve your previous answer based on the following feedback:
1. 详细说明检索步骤,包括向量化、相似度计算等技术细节
2. 补充一个具体的代码示例,展示如何实现简单的 RAG 系统
3. 说明检索到的文档如何与 prompt 结合输入到 LLM
Previous answer: RAG(Retrieval-Augmented Generation)是一种结合检索和生成的技术。它的核心流程包括:
1. 用户提出问题
2. 系统从知识库中检索相关文档
3. 将检索到的文档和问题一起输入到生成模型
4. 生成最终答案
这种方法可以让模型基于外部知识生成更准确的答案。
第 2 轮迭代
2.1 Worker Agent 调用(生成改进稿)
完整请求内容:
{
"callee": "worker_agent",
"caller": "reflexion_flow",
"arguments": {
"query": "解释 RAG 的核心流程,并给出一个简短示例\n\nPlease improve your previous answer based on the following feedback:\n1. 详细说明检索步骤,包括向量化、相似度计算等技术细节\n2. 补充一个具体的代码示例,展示如何实现简单的 RAG 系统\n3. 说明检索到的文档如何与 prompt 结合输入到 LLM\n\nPrevious answer: RAG(Retrieval-Augmented Generation)是一种结合检索和生成的技术。它的核心流程包括:\n\n1. 用户提出问题\n2. 系统从知识库中检索相关文档\n3. 将检索到的文档和问题一起输入到生成模型\n4. 生成最终答案\n\n这种方法可以让模型基于外部知识生成更准确的答案。"
},
"trace_id": "trace_abc123",
"node_id": "node_worker_2"
}
完整响应内容:
{
"state": "COMPLETED",
"output": "# RAG 核心流程详解\n\nRAG(Retrieval-Augmented Generation)结合了信息检索与生成模型的优势,核心流程如下:\n\n## 1. 文档预处理与索引\n- 将知识库文档分块(chunking)\n- 使用 Embedding 模型(如 OpenAI embeddings)将文档向量化\n- 存储到向量数据库(如 FAISS、Pinecone)\n\n## 2. 用户查询处理\n- 用户提出问题\n- 将问题向量化(使用相同的 embedding 模型)\n- 通过余弦相似度或其他距离度量在向量库中检索 Top-K 相关文档\n\n## 3. 上下文组装与生成\n- 将检索到的文档片段与用户问题组合成 prompt\n- 输入到 LLM(如 GPT-4)生成答案\n- LLM 基于检索到的上下文生成准确回答\n\n## 简短代码示例\n\n```python\nfrom langchain.embeddings import OpenAIEmbeddings\nfrom langchain.vectorstores import FAISS\nfrom langchain.llms import OpenAI\n\n# 1. 构建向量库\nembeddings = OpenAIEmbeddings()\ndocs = [\"文档1内容\", \"文档2内容\", \"文档3内容\"]\nvectorstore = FAISS.from_texts(docs, embeddings)\n\n# 2. 检索相关文档\nquery = \"用户的问题\"\nrelevant_docs = vectorstore.similarity_search(query, k=3)\n\n# 3. 组装 prompt 并生成\ncontext = \"\\n\".join([doc.page_content for doc in relevant_docs])\nprompt = f\"基于以下上下文回答问题:\\n{context}\\n\\n问题:{query}\"\n\nllm = OpenAI()\nanswer = llm(prompt)\nprint(answer)\n```\n\n这个示例展示了 RAG 的完整流程:向量化存储、相似度检索、上下文注入生成。",
"extra": {
"model": "gpt-4",
"tokens": 487
}
}
解析后的答案:
current_answer = """# RAG 核心流程详解
RAG(Retrieval-Augmented Generation)结合了信息检索与生成模型的优势,核心流程如下:
## 1. 文档预处理与索引
- 将知识库文档分块(chunking)
- 使用 Embedding 模型(如 OpenAI embeddings)将文档向量化
- 存储到向量数据库(如 FAISS、Pinecone)
## 2. 用户查询处理
- 用户提出问题
- 将问题向量化(使用相同的 embedding 模型)
- 通过余弦相似度或其他距离度量在向量库中检索 Top-K 相关文档
## 3. 上下文组装与生成
- 将检索到的文档片段与用户问题组合成 prompt
- 输入到 LLM(如 GPT-4)生成答案
- LLM 基于检索到的上下文生成准确回答
from langchain.embeddings import OpenAIEmbeddings
from langchain.vectorstores import FAISS
from langchain.llms import OpenAI
# 1. 构建向量库
embeddings = OpenAIEmbeddings()
docs = ["文档1内容", "文档2内容", "文档3内容"]
vectorstore = FAISS.from_texts(docs, embeddings)
# 2. 检索相关文档
query = "用户的问题"
relevant_docs = vectorstore.similarity_search(query, k=3)
# 3. 组装 prompt 并生成
context = "\\n".join([doc.page_content for doc in relevant_docs])
prompt = f"基于以下上下文回答问题:\\n{context}\\n\\n问题:{query}"
llm = OpenAI()
answer = llm(prompt)
print(answer)
这个示例展示了 RAG 的完整流程:向量化存储、相似度检索、上下文注入生成。
2.2 Reflexion Agent 调用(再次评估)
完整请求内容:
{
"callee": "reflexion_agent",
"caller": "reflexion_flow",
"arguments": {
"query": "Please evaluate the quality of the following answer:\n\nOriginal Question: 解释 RAG 的核心流程,并给出一个简短示例\n\nAnswer: # RAG 核心流程详解\n\nRAG(Retrieval-Augmented Generation)结合了信息检索与生成模型的优势,核心流程如下:\n\n## 1. 文档预处理与索引\n- 将知识库文档分块(chunking)\n- 使用 Embedding 模型(如 OpenAI embeddings)将文档向量化\n- 存储到向量数据库(如 FAISS、Pinecone)\n\n## 2. 用户查询处理\n- 用户提出问题\n- 将问题向量化(使用相同的 embedding 模型)\n- 通过余弦相似度或其他距离度量在向量库中检索 Top-K 相关文档\n\n## 3. 上下文组装与生成\n- 将检索到的文档片段与用户问题组合成 prompt\n- 输入到 LLM(如 GPT-4)生成答案\n- LLM 基于检索到的上下文生成准确回答\n\n## 简短代码示例\n\n```python\nfrom langchain.embeddings import OpenAIEmbeddings\nfrom langchain.vectorstores import FAISS\nfrom langchain.llms import OpenAI\n\n# 1. 构建向量库\nembeddings = OpenAIEmbeddings()\ndocs = [\"文档1内容\", \"文档2内容\", \"文档3内容\"]\nvectorstore = FAISS.from_texts(docs, embeddings)\n\n# 2. 检索相关文档\nquery = \"用户的问题\"\nrelevant_docs = vectorstore.similarity_search(query, k=3)\n\n# 3. 组装 prompt 并生成\ncontext = \"\\n\".join([doc.page_content for doc in relevant_docs])\nprompt = f\"基于以下上下文回答问题:\\n{context}\\n\\n问题:{query}\"\n\nllm = OpenAI()\nanswer = llm(prompt)\nprint(answer)\n```\n\n这个示例展示了 RAG 的完整流程:向量化存储、相似度检索、上下文注入生成。\n\nPlease evaluate based on these criteria:\n1. Accuracy: Is the information correct and factual?\n2. Completeness: Does it fully address the user's question?\n3. Clarity: Is it well-structured and easy to understand?\n4. Relevance: Does it stay focused on the user's needs?\n5. Helpfulness: Does it provide practical value to the user?\n\nReturn your evaluation in the following format:\n{\n \"is_satisfactory\": boolean,\n \"evaluation_reason\": \"string\",\n \"improvement_suggestions\": \"string\"\n}\n\nYour response must be valid JSON matching the schema above."
},
"trace_id": "trace_abc123",
"node_id": "node_reflexion_2"
}
完整响应内容:
{
"state": "COMPLETED",
"output": "{\n \"is_satisfactory\": true,\n \"evaluation_reason\": \"答案全面覆盖了 RAG 的核心流程,包括文档预处理、向量化、检索和生成四个关键步骤。技术细节充分(embedding、向量数据库、相似度计算),并提供了一个清晰完整的代码示例。结构清晰,使用 Markdown 格式易于阅读。完全满足用户需求。\",\n \"improvement_suggestions\": \"\"\n}",
"extra": {
"model": "gpt-4",
"tokens": 178
}
}
解析后的评估结果:
evaluation = ReflectionEvaluation(
is_satisfactory=True,
evaluation_reason="答案全面覆盖了 RAG 的核心流程,包括文档预处理、向量化、检索和生成四个关键步骤。技术细节充分(embedding、向量数据库、相似度计算),并提供了一个清晰完整的代码示例。结构清晰,使用 Markdown 格式易于阅读。完全满足用户需求。",
improvement_suggestions=""
)
判断结果:is_satisfactory = True,答案满意,流程结束!
2.3 返回最终结果
代码逻辑:
if evaluation.is_satisfactory:
logger.info(f"Answer satisfactory after {current_round + 1} rounds")
return OxyResponse(
state=OxyState.COMPLETED,
output=f"Final answer optimized through {current_round + 1} rounds of reflexion:\n\n{current_answer}",
extra={
"reflexion_rounds": current_round + 1,
"final_evaluation": evaluation.dict(),
},
)
完整返回内容:
{
"state": "COMPLETED",
"output": "Final answer optimized through 2 rounds of reflexion:\n\n# RAG 核心流程详解\n\nRAG(Retrieval-Augmented Generation)结合了信息检索与生成模型的优势,核心流程如下:\n\n## 1. 文档预处理与索引\n- 将知识库文档分块(chunking)\n- 使用 Embedding 模型(如 OpenAI embeddings)将文档向量化\n- 存储到向量数据库(如 FAISS、Pinecone)\n\n## 2. 用户查询处理\n- 用户提出问题\n- 将问题向量化(使用相同的 embedding 模型)\n- 通过余弦相似度或其他距离度量在向量库中检索 Top-K 相关文档\n\n## 3. 上下文组装与生成\n- 将检索到的文档片段与用户问题组合成 prompt\n- 输入到 LLM(如 GPT-4)生成答案\n- LLM 基于检索到的上下文生成准确回答\n\n## 简短代码示例\n\n```python\nfrom langchain.embeddings import OpenAIEmbeddings\nfrom langchain.vectorstores import FAISS\nfrom langchain.llms import OpenAI\n\n# 1. 构建向量库\nembeddings = OpenAIEmbeddings()\ndocs = [\"文档1内容\", \"文档2内容\", \"文档3内容\"]\nvectorstore = FAISS.from_texts(docs, embeddings)\n\n# 2. 检索相关文档\nquery = \"用户的问题\"\nrelevant_docs = vectorstore.similarity_search(query, k=3)\n\n# 3. 组装 prompt 并生成\ncontext = \"\\n\".join([doc.page_content for doc in relevant_docs])\nprompt = f\"基于以下上下文回答问题:\\n{context}\\n\\n问题:{query}\"\n\nllm = OpenAI()\nanswer = llm(prompt)\nprint(answer)\n```\n\n这个示例展示了 RAG 的完整流程:向量化存储、相似度检索、上下文注入生成。",
"extra": {
"reflexion_rounds": 2,
"final_evaluation": {
"is_satisfactory": true,
"evaluation_reason": "答案全面覆盖了 RAG 的核心流程,包括文档预处理、向量化、检索和生成四个关键步骤。技术细节充分(embedding、向量数据库、相似度计算),并提供了一个清晰完整的代码示例。结构清晰,使用 Markdown 格式易于阅读。完全满足用户需求。",
"improvement_suggestions": ""
}
}
}
2. 特殊情况:达到最大轮次仍不满意
假设经过 3 轮迭代后,is_satisfactory 仍然是 False,则会触发备用 LLM 收尾机制。
2.1 备用 LLM 调用
代码逻辑:
# 构造最终汇总 prompt
final_query = f"""
Original user question: {original_query}
Latest answer attempt: {current_answer}
Latest evaluation feedback: {evaluation.evaluation_reason}
Please provide the best possible final answer considering all the feedback above.
"""
final_messages = [
Message.system_message(
"You are tasked with providing the best possible answer based on previous attempts and feedback."
),
Message.user_message(final_query),
]
final_response = await oxy_request.call(
callee=self.llm_model, # "gpt-4"
arguments={"messages": [msg.to_dict() for msg in final_messages]},
)
完整请求内容:
{
"callee": "gpt-4",
"caller": "reflexion_flow",
"arguments": {
"messages": [
{
"role": "system",
"content": "You are tasked with providing the best possible answer based on previous attempts and feedback."
},
{
"role": "user",
"content": "\nOriginal user question: 解释 RAG 的核心流程,并给出一个简短示例\n\nLatest answer attempt: [第3轮的答案内容]\n\nLatest evaluation feedback: 答案虽然详细,但代码示例过于依赖特定框架,缺乏通用性。\n\nPlease provide the best possible final answer considering all the feedback above.\n"
}
]
},
"trace_id": "trace_abc123",
"node_id": "node_finalizer"
}
完整响应内容:
{
"state": "COMPLETED",
"output": "# RAG(检索增强生成)完整指南\n\n## 核心流程\n\nRAG 是一种将外部知识检索与大语言模型生成能力结合的技术架构:\n\n### 1. 离线准备阶段\n- **文档分割**:将知识库切分为适当大小的文本块\n- **向量化**:使用 embedding 模型转换为向量表示\n- **索引构建**:存储到向量数据库便于快速检索\n\n### 2. 在线查询阶段\n- **查询向量化**:将用户问题转为向量\n- **相似度检索**:找出最相关的 Top-K 文档片段\n- **上下文增强**:将检索结果与问题组合\n- **LLM 生成**:基于增强上下文生成准确答案\n\n## 通用实现示例(不依赖特定框架)\n\n```python\nimport numpy as np\nfrom openai import OpenAI\n\nclient = OpenAI()\n\n# 1. 构建知识库向量索引\ndef build_index(documents):\n embeddings = []\n for doc in documents:\n response = client.embeddings.create(\n input=doc,\n model=\"text-embedding-ada-002\"\n )\n embeddings.append(response.data[0].embedding)\n return np.array(embeddings), documents\n\n# 2. 检索相关文档\ndef retrieve(query, embeddings, documents, top_k=3):\n query_response = client.embeddings.create(\n input=query,\n model=\"text-embedding-ada-002\"\n )\n query_vec = np.array(query_response.data[0].embedding)\n \n # 计算余弦相似度\n similarities = np.dot(embeddings, query_vec)\n top_indices = np.argsort(similarities)[-top_k:][::-1]\n \n return [documents[i] for i in top_indices]\n\n# 3. RAG 生成\ndef rag_generate(query, knowledge_base):\n embeddings, documents = build_index(knowledge_base)\n relevant_docs = retrieve(query, embeddings, documents)\n \n context = \"\\n---\\n\".join(relevant_docs)\n prompt = f\"\"\"根据以下参考资料回答问题:\n\n{context}\n\n问题:{query}\n\n请基于上述资料提供准确答案。\"\"\"\n \n response = client.chat.completions.create(\n model=\"gpt-4\",\n messages=[\n {\"role\": \"system\", \"content\": \"你是一个基于提供资料回答问题的助手。\"},\n {\"role\": \"user\", \"content\": prompt}\n ]\n )\n \n return response.choices[0].message.content\n\n# 使用示例\nknowledge = [\n \"Python 是一种高级编程语言\",\n \"RAG 结合了检索和生成技术\",\n \"向量数据库用于高效相似度搜索\"\n]\n\nanswer = rag_generate(\"什么是 RAG?\", knowledge)\nprint(answer)\n```\n\n这个示例使用原生 API 实现,展示了 RAG 的完整数据流:文档向量化 → 查询检索 → 上下文注入 → 生成答案。",
"extra": {
"model": "gpt-4",
"tokens": 612
}
}
最终返回:
{
"state": "COMPLETED",
"output": "Answer after 4 rounds of reflexion attempts:\n\n[备用 LLM 生成的最终答案]",
"extra": {
"reflexion_rounds": 4,
"final_evaluation": {
"is_satisfactory": false,
"evaluation_reason": "答案虽然详细,但代码示例过于依赖特定框架,缺乏通用性。",
"improvement_suggestions": "使用更通用的实现方式"
},
"reached_max_rounds": true
}
}
3. 关键技术点总结
3.1. Worker Agent 的作用
- 负责生成答案草稿
- 接收
query参数(第一轮是原始问题,后续轮是改进 query) - 输出可读的答案文本
- 可通过
func_parse_worker_response自定义解析逻辑
3.2. Reflexion Agent 的作用
- 负责评估答案质量
- 接收填充好的
evaluation_template(包含问题和答案) - 输出结构化的
ReflectionEvaluation对象 - 关键字段:
is_satisfactory:布尔值,决定是否继续迭代evaluation_reason:评估理由improvement_suggestions:改进建议(用于下一轮)
3.3. 模板系统
evaluation_template:
- 用途:评估答案质量
- 变量:
{query},{answer} - 输出:指导 reflexion agent 返回结构化评估
improvement_template:
- 用途:构造改进 query
- 变量:
{original_query},{improvement_suggestions},{previous_answer} - 输出:让 worker agent 理解需要改进的方向
3.4. 解析器系统
Pydantic Parser:
- 自动在 prompt 中添加 JSON schema 说明
- 自动解析 LLM 返回的 JSON 字符串
- 提供类型验证和错误处理
自定义解析器:
func_parse_worker_response:处理 worker 返回(如提取特定格式)func_parse_reflexion_response:处理 reflexion 返回(如文本格式评估)
3.5. 控制流逻辑
for round in range(max_rounds + 1):
# 1. Worker 生成答案
answer = worker_agent(current_query)
# 2. Reflexion 评估答案
evaluation = reflexion_agent(evaluation_template.format(query, answer))
# 3. 判断是否满意
if evaluation.is_satisfactory:
return answer # 提前结束
# 4. 构造改进 query
if round < max_rounds:
current_query = improvement_template.format(...)
else:
# 达到上限,调用备用 LLM
return finalizer_llm(original_query, answer, evaluation)
3.6. 数据流转
用户问题
↓
[Round 1]
↓ current_query (原始问题)
Worker Agent → answer_1
↓
Reflexion Agent → evaluation_1 (不满意)
↓ 生成 improvement_query_1
[Round 2]
↓ current_query (包含改进建议)
Worker Agent → answer_2
↓
Reflexion Agent → evaluation_2 (满意)
↓
返回最终答案
4. 可观测性建议
为了更好地理解和调试 Reflexion 流程,建议记录以下内容:
# 每一轮的完整追踪
{
"round": 2,
"worker": {
"request": {"query": "..."},
"response": {"output": "..."},
"parsed_answer": "..."
},
"reflexion": {
"request": {"query": "...评估模板..."},
"response": {"output": "{\"is_satisfactory\": true, ...}"},
"parsed_evaluation": {
"is_satisfactory": true,
"evaluation_reason": "...",
"improvement_suggestions": ""
}
},
"decision": "COMPLETED"
}
这样可以清晰地看到每一轮的输入输出,便于分析哪个环节出现问题。
5. 小结总结
Reflexion 的核心价值在于:
- 结构化迭代:不是简单重试,而是基于评估反馈进行有针对性的改进
- 可控收敛:通过
max_reflexion_rounds限制成本和延迟 - 可扩展性:通过模板、解析器、自定义 agent 适配不同场景
- 可观测性:每一步的输入输出都可被追踪和记录
通过理解完整的 LLM 交互过程,你可以:
- 优化模板提示词以提高评估准确性
- 调整解析器以支持不同的输出格式
- 定制 worker/reflexion agent 以适配特定领域
- 监控和分析每轮迭代的效果
火山引擎开发者社区是火山引擎打造的AI技术生态平台,聚焦Agent与大模型开发,提供豆包系列模型(图像/视频/视觉)、智能分析与会话工具,并配套评测集、动手实验室及行业案例库。社区通过技术沙龙、挑战赛等活动促进开发者成长,新用户可领50万Tokens权益,助力构建智能应用。
更多推荐
所有评论(0)