水獭大模型安全卫士发布:为大模型安全保驾护航
《水獭大模型安全卫士:为大模型安全保驾护航》 摘要:随着大模型技术广泛应用,AI安全风险日益凸显。水獭大模型安全卫士(Otter LLM Guard)应运而生,提供七大核心防护能力:1)精准识别提示词注入攻击;2)阻断海绵样本的资源消耗攻击;3)AI框架流量检测;4)PII数据脱敏;5)内容合规检测;6)MCP协议异常监测;7)未知链接防护。产品采用轻量设计,支持100毫秒级实时检测,兼容多种部署
一、引言
1.1 大模型安全风险背景
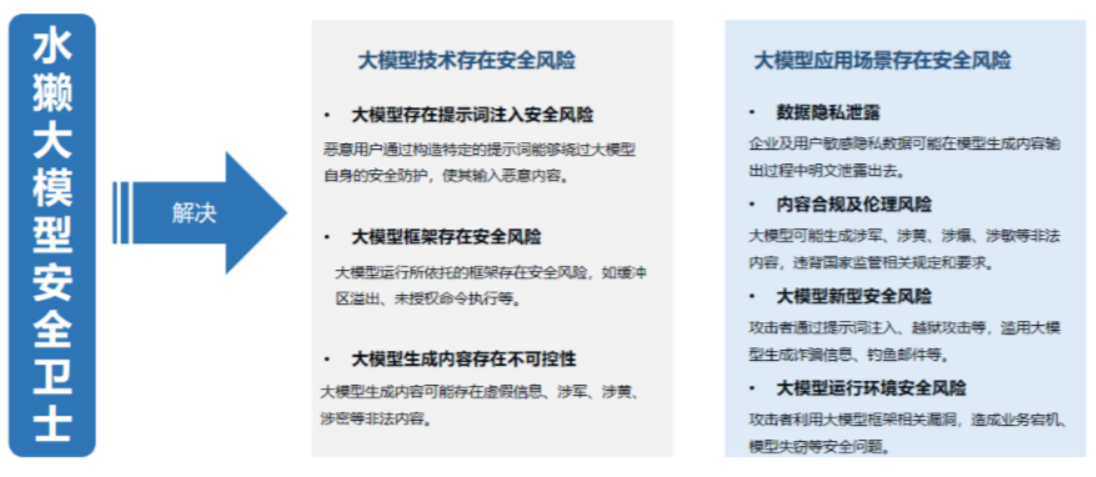
随着大规模预训练语言模型(LLM)的出现,ChatGPT、文心一言、通义千问、豆包、Kimi 和 DeepSeek 等国内外大模型广泛接入智能终端、云服务及所在领域场景。人工智能正深刻影响各个领域,被广泛运用于文档撰写、代码编辑、图片生成、资料审核等场景。然而,伴随智能化进程的加速,人工智能新型安全风险的发生也呈逐渐上升趋势。
为了防范和控制人工智能新型安全风险,我们对相关风险进行了研究,相关威胁可概括为六类:
- 提示词注入攻击:通过恶意构造的指令诱导模型 “越狱”,绕过安全限制输出敏感内容;
- 海绵样本攻击:通过构造复杂冗长、具有迷惑性的文本内容消耗模型运行资源,导致延迟激增、业务中断;
- AI 供应链风险:第三方模型、微调工具(如 LoRA)、AI 框架等暗藏后门,直接威胁模型及应用可靠性;
- 数据泄露隐患:模型输出过程可能泄露用户隐私、商业机密甚至训练数据,冲击信息安全底线;
- 内容合规挑战:大模型生成涉黄、涉爆、涉敏等违规内容,触碰监管红线,影响技术应用合法性;
- 外部交互风险:通过 RAG 架构接收的非可信链接可能暗藏钓鱼或恶意软件,攻击者可借此操控大模型输出恶意内容,甚至执行恶意操作。

1.2 水獭大模型安全卫士产品概述
为抵御上述安全风险,我们研发了一款大模型安全卫士产品——水獭,英文简称“Otter LLM Guard”。
水獭大模型安全卫士(Otter LLM Guard)是一款专注于大模型安全的产品。它依托 AI 原生安全技术,不仅能实现行业领先的威胁检测准确率,高效拦截各类攻击,还能确保大模型及其应用的性能不受影响,真正做到安全与效率的兼顾。
本文将从核心能力、应对安全风险的功能特性、应用场景,以及体验版与商业版的对比分析等维度,全面展现该产品的全貌。

二、 核心安全能力
2.1 提示词攻击检测:精准识别 “语义陷阱”
提示词注入攻击,是指攻击者通过精心设计的输入提示词(Prompt),利用模型的 “语义理解漏洞” 绕开安全机制与合规约束,诱导生成违规内容或执行未授权操作。其类型主要分为话术型攻击(如奶奶漏洞、角色扮演、常见假设、诱导攻击等)和算法型攻击(如 GCG、GPT4-Cipher、ArtPropmt 等),目标包括访问权限提升、信息泄露、规避限制等。
Otter LLM Guard 采用多模型协同检测 + MOE(混合专家系统)综合决策机制,实现对复杂攻击的快速精准识别与拦截:
- 多模型专项检测:部署多个专项检测模型,分别针对不同类型的提示词攻击场景深度优化,相关模型有:反向诱导检测模型、目标劫持检测模型、提示词越狱检测模型等。
- MOE 综合决策引擎:基于每个专项模型的检测结果(置信度、攻击类型概率),通过动态权重分配算法进行全局决策。
2.2 海绵样本检测:阻断 “资源消耗型攻击”
海绵样本攻击是一种典型的 “资源消耗型攻击”,攻击者通过构造复杂且具有迷惑性的文本内容,来消耗大模型的推理资源,进而导致模型延迟激增、业务中断,严重影响大模型应用的正常运转。
针对此类攻击,Otter LLM Guard 凭借高价值的海绵样本库和前沿算法,实现了精准识别与拦截。
- 专项攻击样本库的构建:Otter LLM Guard 基于自研算法,通过黑盒测试与白盒测试双路径,系统性地采集和生成海绵样本。目前,针对 DeepSeek、通义千文、GPT 等主流大模型,均已构造出大量攻击样本,为精准检测提供了坚实的数据基础。
- 前沿算法驱动的高效识别:依托该样本库,Otter LLM Guard 采用 “模型检测 + 资源消耗预判” 的前沿算法架构,能够在毫秒级时间内完成对海绵样本的安全标注,快速识别出这类攻击。从而及时采取阻断措施,避免大模型因资源被过度消耗而出现故障,保障大模型应用的稳定运行。
2.3 AI 框架流量检测:筑牢 “底层安全防线”
大模型与应用的稳定运行高度依赖底层 AI 框架,一旦框架出现安全漏洞,后果不堪设想。其不仅会导致模型服务中断、业务停摆,更可能成为攻击者入侵主机的突破口,引发数据泄露、模型篡改等严重问题。在金融风控、医疗诊断等关键领域,框架安全隐患甚至会引发系统性风险,因此 AI 框架的安全防护是保障业务连续性与数据安全的核心环节。
Otter LLM Guard 在这方面展现出优秀的 AI 框架流量检测防护能力。依托深厚的技术积淀与专业安全团队构建的 AI 框架防护体系,它首先对 Ray、Ollama、VLLM 等主流框架的中高危漏洞进行深度研究,运用静态审计、动态测试等技术手段精准挖掘漏洞;同时,建立智能情报网络,实时追踪全球安全动态,捕捉新型攻击手法,配合高频更新的特征库,实现毫秒级响应威胁,为 AI 框架构建起动态、高效的安全屏障。
2.4 PII 数据脱敏防护:守护 “隐私安全底线”
PII(Personally Identifiable Information)即个人可识别信息,涵盖能直接或间接关联到特定自然人的各类信息。其中,直接标识包括身份证号、手机号等;间接标识有邮箱地址、IP 地址、医疗记录、金融账户信息等。这些信息一旦泄露,可能引发身份盗用、诈骗等风险。
Otter LLM Guard 的 PII 数据脱敏防护作为核心能力之一,专注于守护这些敏感信息的安全。它能够实时对身份证号码、手机号码、邮箱地址、IP 地址等敏感隐私数据进行脱敏输出。通过这样的处理,既能满足合规要求,使客户数据符合相关法律法规;又能实现隐私保护,防止敏感信息在存储、传输、共享等过程中被恶意获取;还能保障业务安全,平衡数据在开发、测试、分析等场景中的合规使用,为个人隐私和企业数据安全筑牢防线。
2.5 内容合规检测:筑牢 “内容安全防线”
内容合规检测是大模型安全应用的必要前提,核心是确保生成内容无违法、敏感、恶俗等违规信息,直接关系企业法律责任、品牌声誉与用户信任。
大模型输出违规内容,源于训练数据可能含不良信息,且生成逻辑易因用户诱导、数据偏差产生违规内容。
Otter LLM Guard 的内容合规检测,针对输入输出内容提供 10 余项违规检测,100 毫秒级响应,发现违规可标记告警,并支持自定义阻断、净化等策略,助企业筑牢内容安全防线。
2.6 MCP 协议异常检测:守护 “生态交互安全”
MCP 协议是 AI Agent 连接外部工具与数据的关键标准,为 Agent 与数据库、API 接口等外部实体通信搭建标准化桥梁,保障不同架构的工具与数据安全高效对接。
但 MCP 存在安全隐患:例如,数据传输时若加密不足或未强制 HTTPS,可能遭中间人攻击;AI Agent 使用该协议时可能存在命令注入、SSRF 等漏洞,支持远程访问的 MCP 服务则更易被利用。
Otter LLM Guard 具备 MCP 协议异常检测能力,能实时发现协议流量中的威胁并标记,守护 AI 生态交互安全。
2.7 未知链接防护:拦截 “恶意入口”
网络钓鱼、恶意软件常以未知链接为攻击媒介,攻击者会用流行网站拼写错误的域或带流量网站名称的子域名,诱骗用户信任,如:info@icbc.com.cn。
攻击者还会通过间接提示注入,将未知链接嵌入文档、对话上下文等,当大模型通过 RAG 等架构接收外部非可信内容辅助响应时,这些链接可能让攻击者操控模型输出恶意内容甚至执行恶意操作,风险极大。
因此,Otter LLM Guard 依据全球前 100 万个最受欢迎的域名标记未知链接并实现防护;还支持用户自定义配置域名,且自定义域名列表内容不会被检测,以此有效拦截恶意入口。
三、产品功能特性

3.1 新型安全风险检测能力突出
产品覆盖 AI 框架安全、提示词注入、海绵样本、隐私脱敏防护、MCP 安全防护及内容违规等多维度风险检测。
产品检测能力突出,能够实现实时检测;即使在串行部署条件下,也能在 100 毫秒内完成风险识别、告警及标记,响应迅速且精准。
3.2 操作便捷
通过防护应用功能,用户可一站式配置目标对象代理及安全策略。该功能操作简单,能降低使用门槛,节省部署与维护时间。
3.3 适用广泛
产品采用轻量设计,支持无感接入,且不影响原有系统运行;同时兼容串联、旁路部署,可适配大模型、智能体、具身智能等多种场景。
四、产品应用场景
4.1 大模型场景
Otter LLM Guard 为各类大模型提供全面防护:基础大模型可通过提示词攻击检测拦截恶意指令,AI 框架防护避免服务中断与数据泄露;垂直领域大模型借助 PII 数据脱敏防护保护隐私,内容合规检测确保输出符合行业监管要求。
4.2 智能体场景
针对智能体交互风险,Otter LLM Guard 的 MCP 协议异常检测守护与外部工具、数据的交互安全,防止智能体被操控;未知链接防护拦截恶意链接,避免攻击者借此影响智能体输出或操作,保障任务稳定完成。
4.3 具身智能场景
具身智能需兼顾物理与数字安全,Otter LLM Guard 的内容合规检测确保交互内容合规;AI 框架防护保障底层系统安全,避免影响物理动作准确性;PII 数据脱敏防护则保护感知环境中获取的个人信息,让其安全服务人类。
五、体验版与商业版对比
为了让大家更加直观的感受Otter LLM Guard,我们推出体验版和商业版,具体差异如下:

六、产品体验版入口
Otter LLM Guard 体验版入口:http://47.110.240.234/。
七、体验与反馈:共建大模型安全生态
大模型安全生态的构建,离不开每一位用户的参与和支持。我们诚挚邀请您体验水獭大模型安全卫士的体验版与商业版,在实际使用中感受产品的安全防护能力。
无论您选择哪个版本,您的使用体验和反馈都至关重要。您可以通过扫描下方二维码加入Otter LLM Guard 群聊,或微信搜索“Otter LLM Guard 技术交流讨论群”,分享使用过程中的建议、遇到的问题或新的安全需求。这些信息将成为我们优化产品的重要依据 —— 帮助我们打磨功能细节、提升检测精准度、拓展防护场景,让水獭大模型安全卫士更贴合实际应用中的安全防护需求。
我们期待与广大用户携手,以用户反馈为驱动,持续迭代产品,共同抵御大模型安全风险,推动形成更完善、更可靠的大模型安全生态,让 AI 技术在安全的环境中更好地赋能各行各业。

火山引擎开发者社区是火山引擎打造的AI技术生态平台,聚焦Agent与大模型开发,提供豆包系列模型(图像/视频/视觉)、智能分析与会话工具,并配套评测集、动手实验室及行业案例库。社区通过技术沙龙、挑战赛等活动促进开发者成长,新用户可领50万Tokens权益,助力构建智能应用。
更多推荐
所有评论(0)