计算机毕业设计springboot社区志愿者服务系统 基于SpringBoot的社区公益服务管理平台 SpringBoot驱动的邻里互助志愿者系统
城市化让“邻居”变成通讯录里的一个门牌号,空巢老人、留守儿童、残障人士的需求被快节奏淹没;另一边,想出力的大学生、退休职工、爱心企业却苦于没有“入口”。把供需两端搬到线上,让爱心像外卖一样精准直达,就成了这套系统诞生的原点。整套平台沿用 SpringBoot + MySQL + Vue 的轻量组合,B/S 架构,电脑和手机浏览器都能秒开。它把志愿者、活动、资源、信息四大要素装进同一个“口袋”,把原
计算机毕业设计springboot社区志愿者服务系统aqnt6ma0(配套有源码 程序 mysql数据库 论文)
本套源码可以在文本联xi,先看具体系统功能演示视频领取,可分享源码参考。
城市化让“邻居”变成通讯录里的一个门牌号,空巢老人、留守儿童、残障人士的需求被快节奏淹没;另一边,想出力的大学生、退休职工、爱心企业却苦于没有“入口”。把供需两端搬到线上,让爱心像外卖一样精准直达,就成了这套系统诞生的原点。
整套平台沿用 SpringBoot + MySQL + Vue 的轻量组合,B/S 架构,电脑和手机浏览器都能秒开。它把志愿者、活动、资源、信息四大要素装进同一个“口袋”,把原来微信群接龙、纸质签到、电话通知的松散流程,压缩成“注册-报名-签到-反馈-排行”一条链闭环。
功能清单一览
-
志愿者管理:注册、登录、个人资料、头像上传、标签匹配、服务时长统计、积分排行、证书下载。
-
活动管理:活动发布、编辑、上下架、标签分类、名额设置、活动时间地点地图标注、活动图文详情、自动过期下架。
-
活动报名:志愿者检索活动、一键报名、取消报名、实时剩余名额、报名成功短信/站内信提醒。
-
活动签到:二维码现场签到、GPS 位置校验、补签申请、签到即得积分。
-
活动签退:扫码签退、服务时长自动计算、签退异常申诉、时长同步到个人档案。
-
活动反馈:图文反馈、星级评分、匿名模式、管理员回复、优秀反馈置顶。
-
公告栏:分区公告、滚动横幅、已读/未读标记、附件下载、定时发布/下架。
-
论坛交流:帖子发布、点赞、评论、关键字搜索、热门排序、屏蔽灌水。
-
收藏与分享:活动/帖子一键收藏、生成海报分享、微信/QQ 快捷转发。
-
积分商城:积分明细、商品兑换、订单记录、快递单号回填、兑换排行。
-
标签体系:活动标签、志愿者特长标签、智能匹配推荐、热门标签云。
-
统计中心:活动总数、志愿者增长曲线、服务时长分布、社区活跃度热力图、导出 Excel。
-
系统配置:轮播图、SEO 设置、短信接口、邮件模板、敏感词过滤、备份与恢复。
一句话总结:把“谁有时间、谁需要帮助、哪里缺人、做得怎样”全部数字化,让社区公益从“喊口号”变成“点几下”。
注:以上是纯课题毕业设计功能介绍,并非实际开发完成,最终开发完成的毕业设计程序以下面的的环境软件、功能图和界面为准。
系统所需要的环境软件:idea、eclipse+mysql5.7、8.0+Navicat+JDK1.8+tomcat7.0
系统流程图
流程图就是用它已经特定的图形符号以及相应的线条,用来展现出系统在执行中的整个的过程。由于这种图形能够很方便的描绘系统的一系列流程,所以它的所有的图形符号是比较关键的,基本都是一个图形符号就能表示某个过程的一个单独的步骤。流程图不只是提供出比较完整、全面的执行过程,而且在整个团队的协作设计过程中,还可以发现其中有可能存在的缺陷以及不足,便于在后续的过程中能够及时的纠正和完善系统。
通过流程图可以对系统的需求和相关过程进行分析,能够详细的细分到每个部分的设计。对于设计者来说在开发过程中能够使用流程图作为基础,可以快速提高自身的逻辑思想,并且还能在后续的操作中能够有章可循,在系统的设计中最重要的就是程序的设计,然后才是程序的具体编写,流程图便是在设计过程中重要的工具,以下就是流程图设计。
登录流程图和添加信息流程图分别如图3-3、图3-4所示。

图3-3 登录流程图

图3-4 添加信息流程图
3.4小结
社区志愿者服务系统旨在让用户能够轻松便捷的查询信息,让管理员的工作负担减轻。本章主要对社区志愿者服务系统的经济、技术、用户使用、法律、市场可行性进行分析。确认可行后,对社区志愿者服务系统进行了需求分析,从志愿者和管理员角度思考了可能会有的需求,是后续论文和应用开发的基础指导[11]。
4 系统总体设计
此次社区志愿者服务系统通过JAVA语言。JAVA适合快速构建Web应用。JAVA将MVC设计模式中的视图分成了View模块和Template模块两部分,将动态的逻辑处理交给View处理,页面通过Template来实现。Model和Template由View连在一起,如此划分后,程序中的每一部分只做一件事情,耦合度大大降低,便于开发者管理。为了更好的去理清本系统整体思路,对该系统以结构图的形式表达出来,设计实现该社区志愿者服务系统的功能结构图如下所示:

图4-1 系统总体结构图
4.1 数据库设计原则
数据库设计之后,根据数据库关系,可以更加清晰地了解到数据库结构,每一个数据表之间的关系,再创建数据表。快速更改和查询对应的信息,有了数据库就不用在程序和代码中寻找。
分析社区志愿者服务系统的数据结构后,在E-R图中分析管理员登录时的模式,需要输入用户名与密码、角色,管理员信息E-R如图4-2所示。

图4-2 管理员信息E-R图
志愿者信息E-R图如图4-3所示。

图4-3志愿者信息E-R图
志愿活动E-R图如图4-4所示。

图4-4志愿活动E-R图
活动签到E-R图如图4-5所示。

图4-5活动签到E-R图
活动签退E-R图如图4-6所示。

图4-6活动签退E-R图
活动报名E-R图如图4-7所示。

图4-7活动报名E-R图
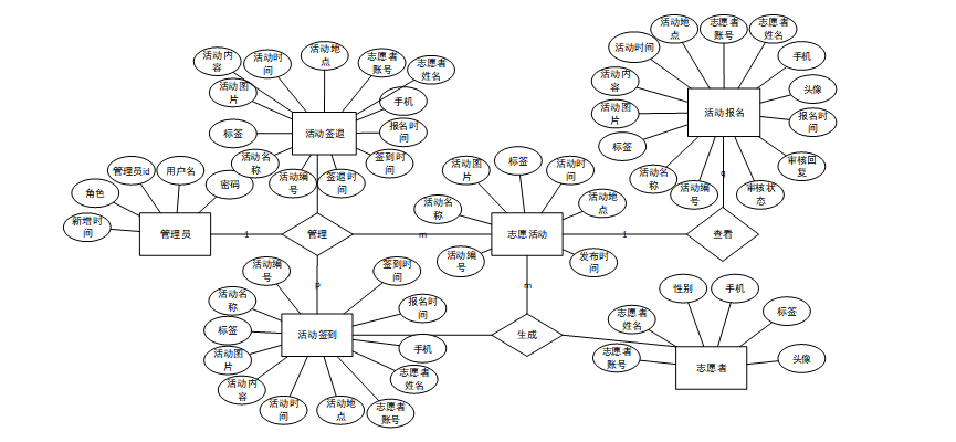
社区志愿者服务系统设计与实现的总体E-R图,如图4-8所示。

图4-8社区志愿者服务系统设计与实现的总体E-R图
系统详细设计与实现
按照软件工程的流程来说,在系统的详细设计与实现阶段,要把模块、视图、模板进行相应的组合完成一个个所需的功能,此章将会把设计中模块进行说明如何设计和实现的。
5.1前台志愿者功能实现
在注册流程中,志愿者在Vue前端填写必要信息(如用户名、密码等)并提交。前端将这些信息通过HTTP请求发送到Java后端。后端处理这些信息,检查用户名是否唯一,并将新志愿者数据存入MySQL数据库。完成后,后端向前端发送注册成功的确认,前端随后通知志愿者完成注册。这个过程实现了新志愿者的数据收集、验证和存储,如图5-1所示。

图5-1志愿者注册界面图
在登录流程中,志愿者首先在Vue前端界面输入用户名和密码。这些信息通过HTTP请求发送到Java后端。后端接收请求,通过与MySQL数据库交互验证志愿者凭证。如果认证成功,后端会返回给前端,允许志愿者访问系统。这个过程涵盖了从志愿者输入到系统验证和响应的全过程,如图5-2所示。

图5-2志愿者登录界面图
当志愿者通过注册、登录成功后进入系统,首先看到的就是首页界面。在这里,学生能够看到系统的导航条,通过首页、志愿活动、反馈论坛、公告栏、个人中心进入各功能展示页面进行操作,如图5-3所示。

图5-3 系统首页界面
志愿活动:在志愿活动界面输入活动名称,进行查询,可以查看到志愿活动详情信息,还可以点击报名等操作。如图5-4所示。

图5-4志愿活动界面图
反馈论坛:由志愿者分享自己认为比较好的志愿活动,然后通过填写标题、类型、内容,进行发布帖子,与其他志愿者可以在下方发表评论,可依关键字搜索帖子。如图5-5所示。

图5-5反馈论坛界面图
个人中心:在个人中心页面可以对个人信息和修改密码、活动报名、活动签到、活动签退、活动反馈、我的发布、我的收藏进行详细操作。如图5-6所示。

图5-6个人中心界面图
5.2 后台管理员功能实现
管理员登录,管理员选择需要登录的角色,再填写用户名和密码等信息进行登录操作,如图5-7所示。

图5-7管理员登录界面图
管理员登录进入系统后台可以对首页、志愿者、标签、志愿活动、活动报名、活动签到、活动签退、活动反馈、反馈论坛、系统管理、用户信息等功能进行详细操作,如图5-8所示。

图5-8管理员主界面图
志愿者在视图层(view层)进行交互,比如点击“新增”按钮或填写志愿者需求信息表单。这些志愿者信息动作被视图层捕获并作为请求发送给相应的控制器层(control1er层)。控制器接收到这些请求后,调用服务层(service层)以执行相关的业务逻辑,例如验证输入数据的有效性和与数据库的交互。服务层处理完这些逻辑后,进一步与数据访问对象层(DAO层)交互,后者负责具体的数据操作如查询、新增、更新或删除志愿者信息,并将操作结果返回给控制器。最终,控制器根据这些结果更新视图层,以便志愿者信息可以看到最新的信息或相应的操作反馈。在志愿者信息页面的输入栏中输入志愿者账号、志愿者姓名、标签进行搜索,可以查看到志愿者详细信息,并根据需要进行新增或者删除等操作;如图5-9所示:

图5-9志愿者界面图
管理员点击志愿活动,在志愿活动页面输入活动名称,进行搜索、新增或删除志愿活动,并根据需要对志愿活动详情信息进行新增或删除等操作;如图5-10所示:

图5-10志愿活动界面图
活动报名在视图层(view层)进行交互,比如点击“新增”按钮或填写活动报名需求信息表单。这些活动报名动作被视图层捕获并作为请求发送给相应的控制器层(control1er层)。控制器接收到这些请求后,调用服务层(service层)以执行相关的业务逻辑,例如验证输入数据的有效性和与数据库的交互。服务层处理完这些逻辑后,进一步与数据访问对象层(DAO层)交互,后者负责具体的数据操作如查询、新增、更新或删除活动报名,并将操作结果返回给控制器。最终,控制器根据这些结果更新视图层,以便活动报名可以看到最新的信息或相应的操作反馈。在活动报名页面的输入栏中输入活动名称、是否通过进行搜索,可以查看到活动报名详细信息,并根据需要进行新增或者删除等操作;如图5-11所示:

图5-11活动报名界面图
管理员点击活动签到,在活动签到页面输入活动名称,进行搜索或删除活动签到,并根据需要对活动签到详情信息进行新增或删除等操作;如图5-12所示:

图5-12活动签到界面图
管理员点击活动签退,在活动签退页面输入活动名称,进行搜索或删除活动签退,并根据需要对活动签退详情信息进行新增或删除等操作;如图5-13所示:

图5-13活动签退界面图
管理员点击活动反馈,在活动反馈页面输入活动名称、是否通过,进行搜索或新增、删除活动反馈,并根据需要对活动反馈详情信息进行新增或删除等操作;如图5-14所示:

图5-14活动反馈界面图
管理员点击反馈论坛,在反馈论坛页面输入帖子标题,进行搜索或删除反馈论坛,并根据需要对反馈论坛详情信息进行新增或删除等操作;如图5-15所示:

图5-15反馈论坛界面图
源码无偿分享,文未领取
火山引擎开发者社区是火山引擎打造的AI技术生态平台,聚焦Agent与大模型开发,提供豆包系列模型(图像/视频/视觉)、智能分析与会话工具,并配套评测集、动手实验室及行业案例库。社区通过技术沙龙、挑战赛等活动促进开发者成长,新用户可领50万Tokens权益,助力构建智能应用。
更多推荐
所有评论(0)