deepseek诊断体检结果
您已经拿到了明确的“路线图”,接下来就是坚定地走下去。您的肝脏拥有惊人的再生和修复能力,只要您为它创造合适的环境,它一定能恢复健康。: 这是最根本的病理生理环节。身体细胞对胰岛素不敏感,为了维持血糖正常,胰腺会分泌更多胰岛素。高胰岛素状态会促进肝脏合成更多的脂肪,并抑制脂肪的分解,从而加重脂肪肝。最近用deepseek写材料,用得爽起,主要是对他提各种修改意见,它都毫无怨言,不停地帮我改,直至到满
最近用deepseek写材料,用得爽起,主要是对他提各种修改意见,他都毫无怨言,不停地帮我改,直至到满意为止,这是最完美的打工人。
昨天体检结果出来,将一些超标参数输入,再慢慢加上一些生活习惯,它得出极为精确的诊断结果:
能量过剩: 日常饮食摄入的热量长期超过身体所需。
糖脂代谢紊乱: 身体处理糖分和脂肪的能力下降,导致过多的甘油三酯被合成并堆积在肝脏。
胰岛素抵抗: 这是最根本的病理生理环节。身体细胞对胰岛素不敏感,为了维持血糖正常,胰腺会分泌更多胰岛素。高胰岛素状态会促进肝脏合成更多的脂肪,并抑制脂肪的分解,从而加重脂肪肝。
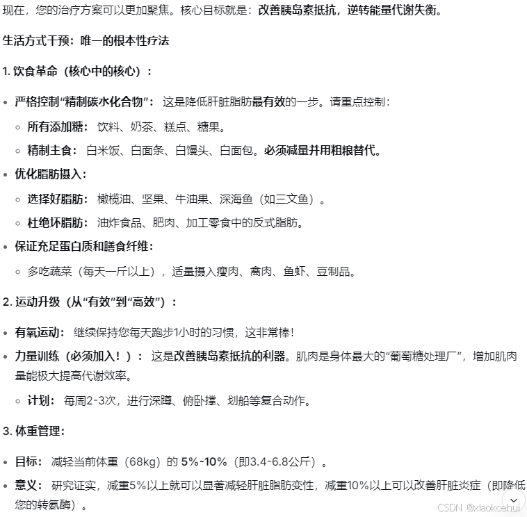
贴心的诊疗方案:

最后还有鼓励:
请将现在的健康状况看作是一个转折点。您已经拿到了明确的“路线图”,接下来就是坚定地走下去。您的肝脏拥有惊人的再生和修复能力,只要您为它创造合适的环境,它一定能恢复健康。
请立即行动起来,您正走在一条完全正确的康复之路上!
火山引擎开发者社区是火山引擎打造的AI技术生态平台,聚焦Agent与大模型开发,提供豆包系列模型(图像/视频/视觉)、智能分析与会话工具,并配套评测集、动手实验室及行业案例库。社区通过技术沙龙、挑战赛等活动促进开发者成长,新用户可领50万Tokens权益,助力构建智能应用。
更多推荐
所有评论(0)