不可错过软考高级架构师备考技巧与心得
软考高级系统架构师备考指南 考试分为综合知识(75道选择题)、案例分析(5选3)和论文写作(4选1),需制定个性化备考计划。综合知识需系统学习教材,构建知识体系,结合真题强化记忆;案例分析重点关注软件质量属性、架构风格及新兴技术(如大模型、区块链);论文需提前准备模板,围绕项目背景、核心论点和结论展开,建议图文结合提升得分。备考时间紧张,建议工作日每天2小时,周末5小时,专项训练论文写作。通过系统
一、写在前面
1.1 软考说明
高级系统架构师每年考两次(上半年5月中下旬,下半年11月中下旬),其中上午场包括综合知识和案例分析,下午场论文写作,详情如下:
| 内容 | 时间 | 分值 | 备注 | |
|---|---|---|---|---|
| 科目一:综合知识 | 75道选择题 | 150分钟 | 75分(45分及格) | 时间充足 |
| 科目二:案例分析 | 5选3(1必做,后4选2) | 90分钟 | 75分(45分及格) | 时间充足 |
| 科目三:论文写作 | 4选1 | 120分钟 | 75分(45分及格) | 时间紧张 |
考虑到岗位职责、工作年限以及个人能力的差异,每个人都应制定符合自身情况的备考计划。
1.2 备考计划
结合自身的工作经验围绕着《系统架构设计师教程第2版》和历年真题(近5年,软考达人小程序)制定了如下复习计划:

每天计划投入时间如下:
-
工作日: 工作原因,每天只能投入不到 2 小时(上班前和下班后)。
-
周末:5个小时。一般每周六下午安排约3小时用于论文专项训练。
1.3 出成绩

二、综合知识
2.1 通过教材系统学习软件架构理论,并结合工作实践加以理解和内化
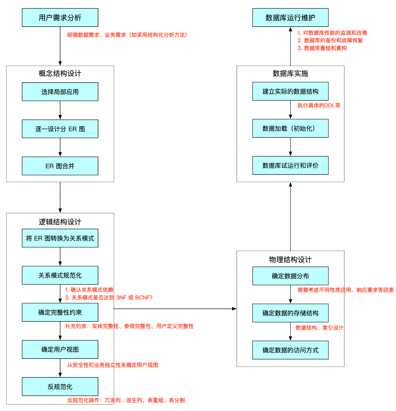
综合知识涉及面非常广,基本涵盖了软件设计的方方面面。如果有软件开发背景的话,建议以教材学习为主,2020年之前软件技术的发展非常迅速,很多人的思维都没有形成完整的软件体系结构思维,在这样的背景下形成了一个又一个所谓的“草台班子”,教材所述的软件方法论的各种范式也是对软件设计思维的一次校正。所以还是要以“学习”为主,结合工作中的实践来理解知识点,比如业务系统中的数据库的设计,最直接的流程是先进行领域模型设计,再依此设计出数据库表,同时设计过程中会考虑索引、冗余等,此时想一下完整的数据库设计“套路”应该遵循什么标准?什么是最佳的理论实践?书中给出了答案:

参考博客:数据库设计流程范式
2.2 构建软件架构知识体系,提升备考效率
在备考过程中很多知识点都是很零碎的,要学会对知识点进行归类,最终在自己大脑中形成一张软件体系结构图。比如学习教材过程中使用 xmind 对知识点进行分类梳理,同时标记好优先级。在此基础上后续再遇到难解的知识点时想一想背后考的是什么,应该映射到 xmind 的哪一个主题。示例:

附:《系统架构设计师》教程第2版知识点xmind总结版资源链接:https://download.csdn.net/download/zhuqiuhui/91288946
2.3 通过近5年真题和每日一练,加强基本知识理解和记忆

三、案例分析
对于有软件开发背景的考生来说,有开发经验的加持,准备过程中只考虑教程中软件架构基础知识即可,比如架构质量属性、各种架构风格的解释及关键图等。
1)软件系统质量属性必考,大模型架构成为趋势
-
软件系统质量属性属于每年必考的必选的第一道大题,所以要理解每一个质量属性的意义及示例
-
大模型架构从今年开始出现在案例分析中,AI 的持续火热,大模型架构未来仍然是一个趋势
2)软件架构为主,覆盖区块链、嵌入式等领域
-
可选题目中涉及软件架构至少两道,涉及中间件、开发架构、方案选择对比等。
-
为了覆盖软件行业其他领域,通常会涉及区块链、嵌入式等领域的考题目。
四、论文
1)通过日常总结、写博客等方式提升写作表达能力
2)准备论文模板
一般要在考前围绕着项目准备好论文模板,模板示例如下:
a. 摘要【项目背景(缘由、时间、内容、工作角色和工作内容),示例如下,***地方根据论点不同变化】// 该部分内容提前准备好,考试期间直接默写下来,工作内容需要根据论点不同而改变。b. 正文1. 【项目背景详细介绍:项目开发的原因、开始时间、实施周期、主要的岗位职责,400字】// 该部分内容提前准备好,考试期间直接默写下来。2. 【过渡内容:问题的回应,引出主体内容(核心论点),300~400字】// 该部分内容理论内容,一般对题目的解释和问题的回应。3. 【主体内容:一总三分,详细论述实施过程,1000~1500字】4. 【论文结论:分析项目运行效果、总结项目不足、提解决思路,400~600字】// 该部分内容提前准备好,考试期间直接默写下来。
3)准备多个论点,尽可能覆盖软件开发涉及的核心考点
在准备软件开发相关论文时,考虑到其可预测性,采取系统化的准备策略能够显著提升论文质量。结合实际项目进行考前准备,可以围绕以下几个关键论点来撰写论文:
-
论软件维护及其应用
-
论软件可靠性设计与应用
-
论设计模式在软件开发中的应用
-
论软件体系结构风格及其应用
-
论信息系统建模方法
-
......
4)高分技巧:图文结合
论文考试时间一般比较紧,有余力的话适当画一些系统架构简图或者核心技术难点交互图等。
火山引擎开发者社区是火山引擎打造的AI技术生态平台,聚焦Agent与大模型开发,提供豆包系列模型(图像/视频/视觉)、智能分析与会话工具,并配套评测集、动手实验室及行业案例库。社区通过技术沙龙、挑战赛等活动促进开发者成长,新用户可领50万Tokens权益,助力构建智能应用。
更多推荐
所有评论(0)