告别复杂设计:利用 CI 230X 轻松打造你的智能音箱产品
本文介绍了启英泰伦CI230X系列智能语音芯片及其模组的特性与应用方案。CI230X芯片集成了神经网络处理器、Wi-Fi/BLE功能和音频编解码器,仅需少量外设即可构建智能语音产品。文章详细阐述了基于CI230X芯片的小智音箱硬件设计方案,包括系统框图、原理图设计(主芯片、麦克风、功放、AEC电路、供电)、PCB布局要点以及天线选型建议。该方案通过高集成度设计简化了硬件复杂度,显著降低了开发门槛,
告别复杂设计:利用 CI 230X 轻松打造你的智能音箱产品

1. 芯片介绍
CI230X系列芯片是启英泰伦研发的新一代高性能神经网络智能语音芯片,集成了启英泰伦自研的脑神经网络处理器BNPU V3和CPU内核,以及Wi-Fi和BLE的Combo功能。系统主频可达220MHz,内置大容量SRAM,集成PMU电源管理单元、双通道高性能低功耗Audio Codec和多路UART、IIC、IIS、PWM、SPI等外围控制接口。
芯片支持2.4 GHz 802.11 b/g/n Wi-Fi及 BLE 5.1 无线通信协议,仅需少量电阻电容等外围器件就可以实现各类智能语音离在线产品硬件方案,性价比极高。
芯片引脚定义如下:

2. 模组介绍
针对不同的应用需求,启英泰伦基于CI230X芯片推出了2款公版模组,型号分别是:CI-E0XGT02S和CI-E0XGT03S。主要参数说明下:

CI-E0XGT02S管脚分布如下:
CI-E0XGT03S管脚分布如下:

3. 小智音箱设计
本文已经介绍了CI230X单芯片以及模组的规格,可根据实际情况选择芯片或模组用于产品设计。相比之下,使用单芯片设计灵活度更高,但需要更加专业的设计能力;使用CI-E0XGT02S模组设计,GPIO相对稍少,可用于不带LCD屏幕的产品;使用CI-E0XGT03S模组设计,GPIO接口丰富,并且可选外置天线,可用于带LCD屏幕的产品。
本文以单芯片设计为例,详细介绍如何设计一款小智音箱,当然,若用模组设计也可以参考。
CI230X芯片,参考文档:芯片概述 - 启英泰伦文档中心
CI-E0XGT02S模组,参考文档:CI-E0XGT02S模组数据手册 - 启英泰伦文档中心
CI-E0XGT03S模组,参考文档:CI-E0XGT03S模组数据手册 - 启英泰伦文档中心
SDK:请从启英泰伦 语音AI开发平台 获取。链接:资料库
4. 硬件设计
4.1 系统框图
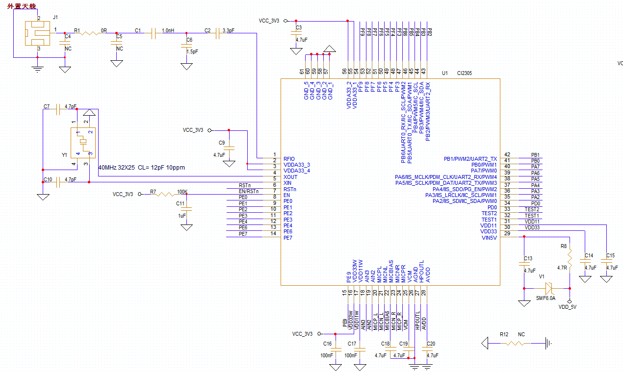
CI230X芯片集成度高,特别是集成了WiFi和音频codec等功能,因此仅需少许的外围器件就能实现WiFi通信和音频播放的功能,小智音箱框图如下:

如上图所示,以CI230X为主芯片设计的小智音箱,电路结构简单,仅需少量外围器件,如充电管理芯片、升降压芯片、音频功放芯片即可组成。无需外部音频codec就可实现音频数据的播放。
4.2 原理图设计
4.2.1 主芯片

如上图所示,主芯片外围电路简单,仅需少许电源滤波电容、射频匹配、晶振,复位等器件即构成了最小系统。
需要注意的是,VIN5V为语音部分供电,VDDA33为WiFi部分供电,两者完全独立,有效降低了相互干扰的风险。因此芯片需要供3.3V和5V两路电源。
射频匹配在靠近芯片处预留T型或Π型匹配电路,用于芯片传导匹配;在靠近天线处预留T型或Π型匹配电路,用于天线匹配。参数可先参考上图,后续根据单板情况微调。
晶体需预留2个小电容,用于调试收敛频偏。同时,芯片内部也集成了可调电容,在产测校准时可以通过调整寄存器参数调整频偏。
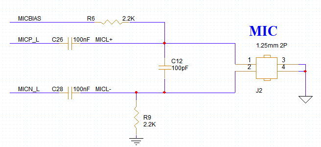
4.2.2 麦克风

麦克风支持差分或者单端接法;本设计如上图,采用差分的方式,能有效避免干扰。
4.2.3 音频功放

功放电路尤为重要,处理不好容易导致异响或其他杂音。本设计使用AB类功放FM8002A,推荐将主芯片AGND和HPOUT信号以差分的形式接至功放,同时功放的Bypass电容接AGND。可有效避免系统干扰导致的杂音。同时,也可选用能防RF干扰的功放芯片。
4.2.4 AEC

AEC电路主要作用是将喇叭输出的信号分压回采至芯片。本设计中回采信号可以接喇叭输出SPK+或者SPK-,然后再输入至芯片麦克风右声道的正极。
若方案中采用双麦设计,AEC可以采用外部ADC芯片,如ES7243E,将喇叭信号回采后,通过IIS接口输入芯片处理。此方案详细信息可参考启英泰伦文档中心:硬件设计参考 - 启英泰伦文档中心
若方案中采用的是D类功放,回采信号需增加低通滤波后再回传主芯片或者外部ADC。此方案详细信息可参考启英泰伦文档中心:硬件设计参考 - 启英泰伦文档中心
4.2.5 供电

供电主要为电池充电管理部分和升压部分。可以采用分离的充电芯片和升压芯片。本设计采用了IP5303芯片,可进行电池充电且输出5V为系统供电。如上图。

DC-DC主要将升压后的5V降压至3.3V为芯片WiFi部分供电,要求纹波低,电流大于1A。本设计采用的是RY3408芯片。如上图。
4.3 PCB设计

PCB设计图与实物图如上所示。需要特别注意的是:
-
主芯片电源滤波电容靠近芯片放置。
-
WiFi部分的VDD33供电采用星型走线,从电源入口处分别走线至芯片给各个管脚。
-
晶体四周顶层铜皮挖空,GND脚打过孔至GND层,减少引入寄生电容。
-
RFIO走线需要做50Ω阻抗匹配,不可穿层,要远离其他走线,尽量保证参考平面的完整,保持阻抗的连续性。传导匹配网络靠近主芯片放置,天线匹配网络靠近天线放置。
-
音频功放尽量远离天线放置,AGND和Hpout走差分线,严格包地。避免RF信号对音频的干扰。
4.4 天线选型与设计
一般常规的WiFi天线有FPC天线、PCB板载天线、陶瓷天线、金属冲压天线、柱状天线等。需要重点关注天线的频率、带宽、增益、阻抗、驻波比等指标。可根据产品的具体形态和指标要求综合考虑选择合适的天线。
本设计选择的是带IPEX扣的FPC天线,方便组装,如下图:

PCB板载天线指标受天线尺寸、参考地面积、净空空间、板厚等因素影响较大,可参考CI-E0XGT02S或CI-E0XGT03S上板载天线为原型,根据不同的PCB,经仿真、打板测试、匹配调试后使用。
PCB板载天线仿真结果如下:

CI-E0XGT02S板载天线及layout参考如下:

不论是PCB板载天线还是FPC天线,或者其他类型的天线,在放置时都应该尽量避开金属件或其他干扰信号。避免影响天线的性能。
5. 小智音箱实物图
至此,PCBA调试完成后,将外壳、PCBA、喇叭、电池、天线组装在一起,一个小智音箱就此诞生啦,当然小智音箱的灵魂:固件,请参考:启英泰伦文档中心相关文档开发:SDK概述 - 启英泰伦文档中心
最终实物图如下:

火山引擎开发者社区是火山引擎打造的AI技术生态平台,聚焦Agent与大模型开发,提供豆包系列模型(图像/视频/视觉)、智能分析与会话工具,并配套评测集、动手实验室及行业案例库。社区通过技术沙龙、挑战赛等活动促进开发者成长,新用户可领50万Tokens权益,助力构建智能应用。
更多推荐
所有评论(0)