基于单片机STM32的智能衣柜设计
从智能家居服务生活的理念出发,针对目前传统衣柜在潮湿环境下不易贮存衣物的缺点,设计一款智能语音衣柜;如下图所示为基于stm32的智能衣柜设计,这个项目中有紫外线杀菌+除湿风扇+加温+语音助手+蓝牙模块+人体感应模块等,属于一个综合性项目,如果想从事嵌入式开发,学点东西这是很值得参考的一个项目,里面设计的内容和知识点都比较多了。
项目介绍:
从智能家居服务生活的理念出发,针对目前传统衣柜在潮湿环境下不易贮存衣物的缺点,设计一款智能语音衣柜;如下图所示为基于stm32的智能衣柜设计,这个项目中有紫外线杀菌+除湿风扇+加温+语音助手+蓝牙模块+人体感应模块等,属于一个综合性项目,如果想从事嵌入式开发,学点东西这是很值得参考的一个项目,里面设计的内容和知识点都比较多了。

实现的功能描述:
1.每30s自动打开紫外线杀菌,温湿度达到阈值自动加温除湿;
2.按键包括:设置加 设置减 设置页面切换 设置点切换
3.屏幕显示年月日 时分秒 星期 温湿度 紫外线倒计时
4.温湿度传感器模块为32和语音模块提供数据,语音可播报当前温湿度和穿衣推荐
5.内置还有人体感应模块自动打开灯光和储物柜

需要的资料清单:
1.作品涉及相关技术教学视频
2.系统设计框图文档
3.电路图图源文件(AD)
4.STM32源代码源文件(Keil)
5.电路AD软件、编程软件Keil安装教程
6.元器件清单
7.系统调试文档
8.所用到元器件的所有资料
9.其他参考资料(论文参考)

系统框图:

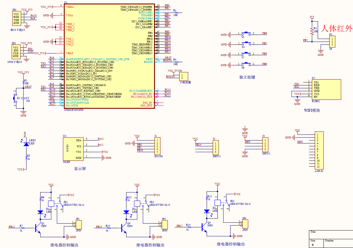
电路设计原理图:
电路可以使用Altium Designer 打开,主控是STM32, 其他电路主要包括电源LED灯、按键、OLED显示屏、DHT11-温湿度传感器、光敏传感器、DS1302时钟、ASR01语音控制、人体感应器、、蓝牙模块等电路。如下图所示
主程序:
参考主程序如下,程序是用keil写的,调试起来非常方便.部分主程序如下:

资料分享:
火山引擎开发者社区是火山引擎打造的AI技术生态平台,聚焦Agent与大模型开发,提供豆包系列模型(图像/视频/视觉)、智能分析与会话工具,并配套评测集、动手实验室及行业案例库。社区通过技术沙龙、挑战赛等活动促进开发者成长,新用户可领50万Tokens权益,助力构建智能应用。
更多推荐
所有评论(0)