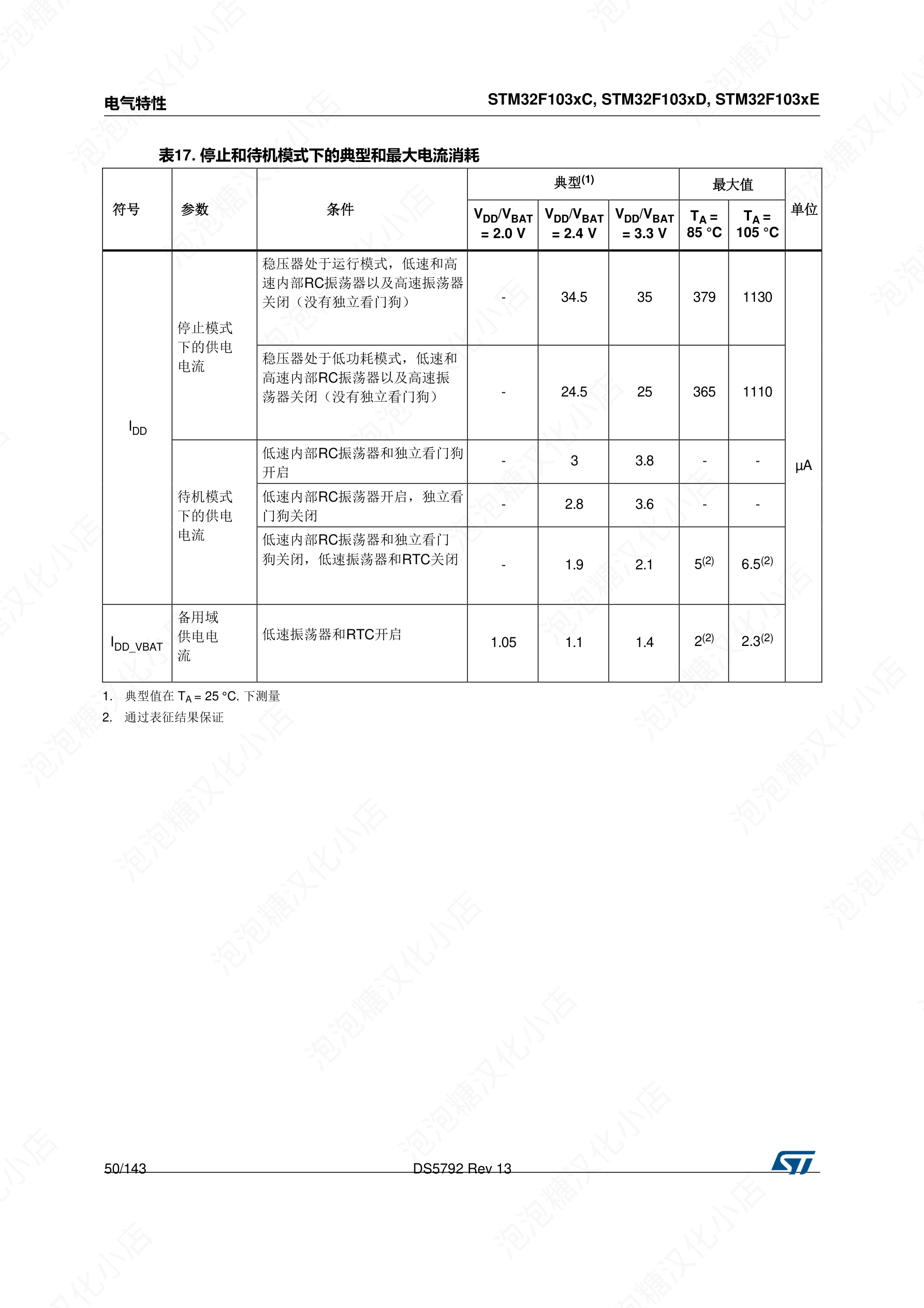
STM32F103xC/xD/xE中文数据手册
本文档已完成STM32F103xC/xD/xE文档的深度汉化,适用于嵌入式开发者及学习者。STM32F103xC/xD/xE文档中文版发布(136页完整汉化)为保护翻译成果,完整文档包添加了不影响阅读的淡水印。基于DeepSeek API翻译+人工校对,关键术语统一。私信留言“STM32F103xC/xD/xE中文手册”保留原版格式、图表、可点击目录。【中英对照版】技术细节精准学习。【英文原版】原
·
STM32F103xC/xD/xE文档中文版发布(136页完整汉化)

本文档已完成STM32F103xC/xD/xE文档的深度汉化,适用于嵌入式开发者及学习者。
核心信息:
汉化范围:
完整覆盖官方136页文档
保留原版格式、图表、可点击目录



翻译质量:
基于DeepSeek API翻译+人工校对,关键术语统一
版本内容:
【英文原版】原始未改动文档
【纯中文版】沉浸式开发参考












【中英对照版】技术细节精准学习








获取说明:
为保护翻译成果,完整文档包添加了不影响阅读的淡水印。需要获取的用户:
关注我的CSDN账号
私信留言“STM32F103xC/xD/xE中文手册”
下载说明文档查看获取指引
按指引操作自动接收网盘链接
火山引擎开发者社区是火山引擎打造的AI技术生态平台,聚焦Agent与大模型开发,提供豆包系列模型(图像/视频/视觉)、智能分析与会话工具,并配套评测集、动手实验室及行业案例库。社区通过技术沙龙、挑战赛等活动促进开发者成长,新用户可领50万Tokens权益,助力构建智能应用。
更多推荐
所有评论(0)