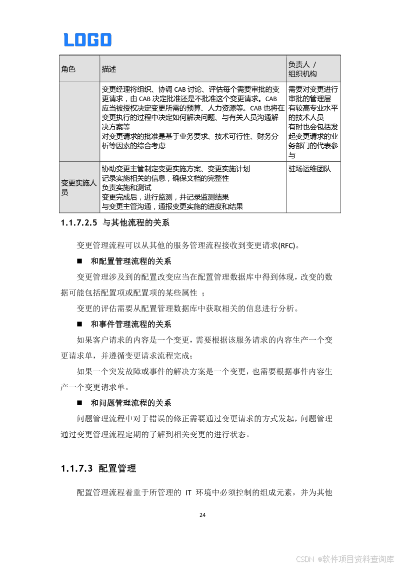
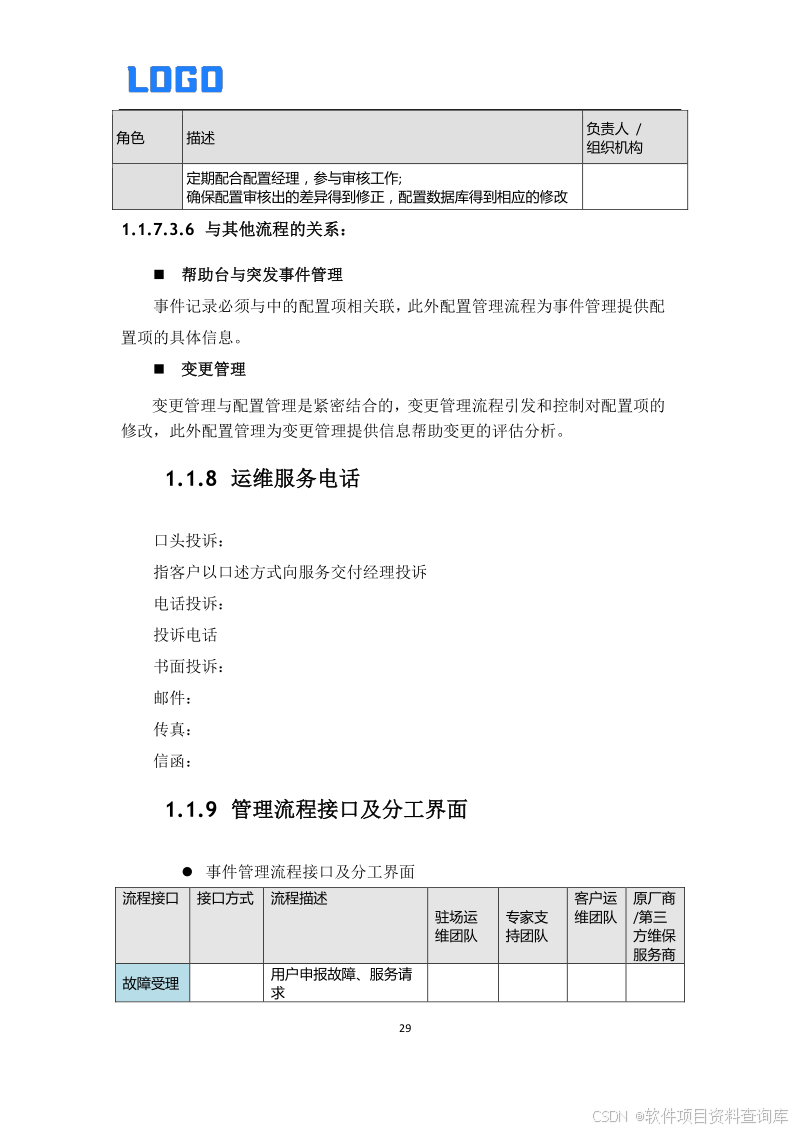
云运维服务方案,云平台运维方案,运维服务方案建议书,网络管理运维,桌面运维(Word)
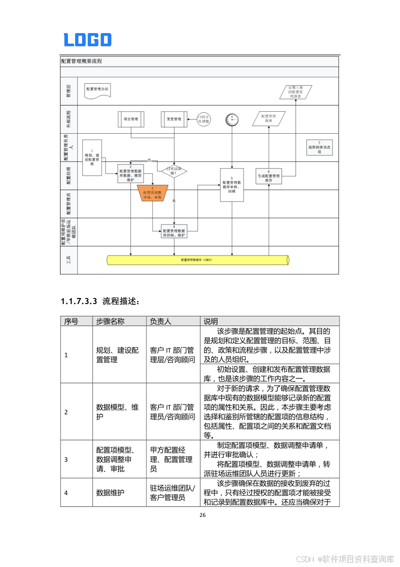
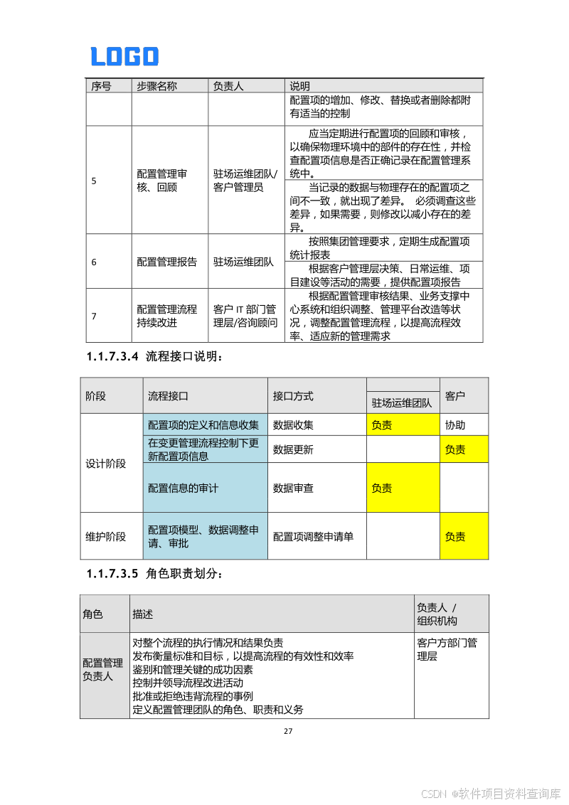
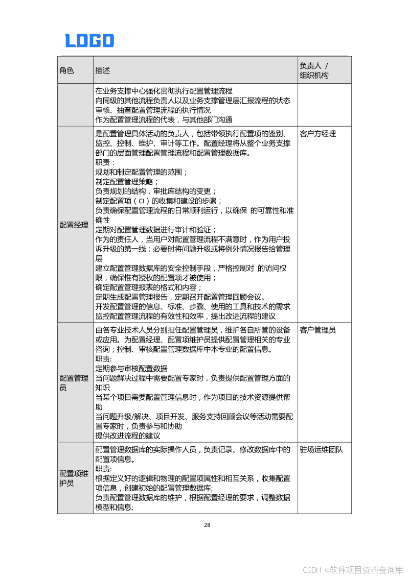
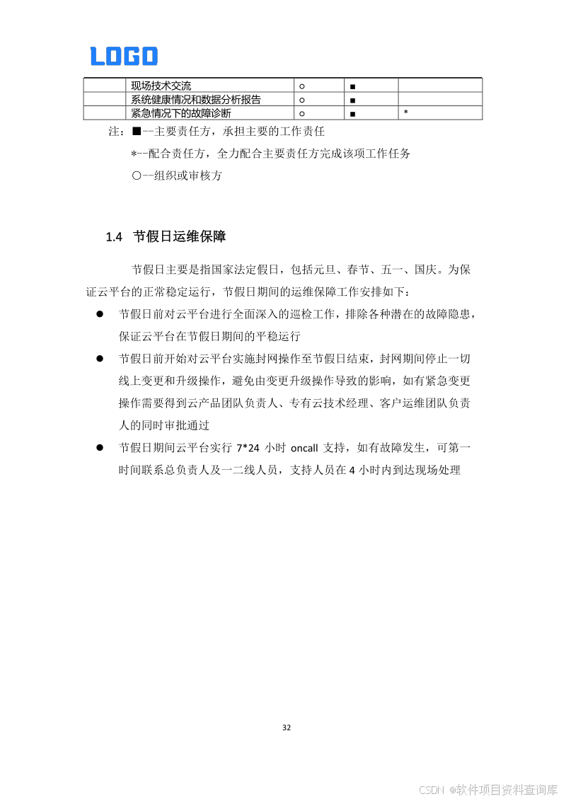
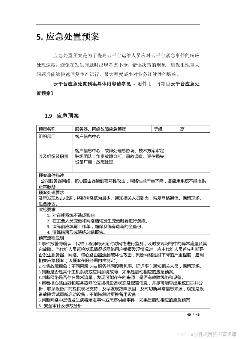
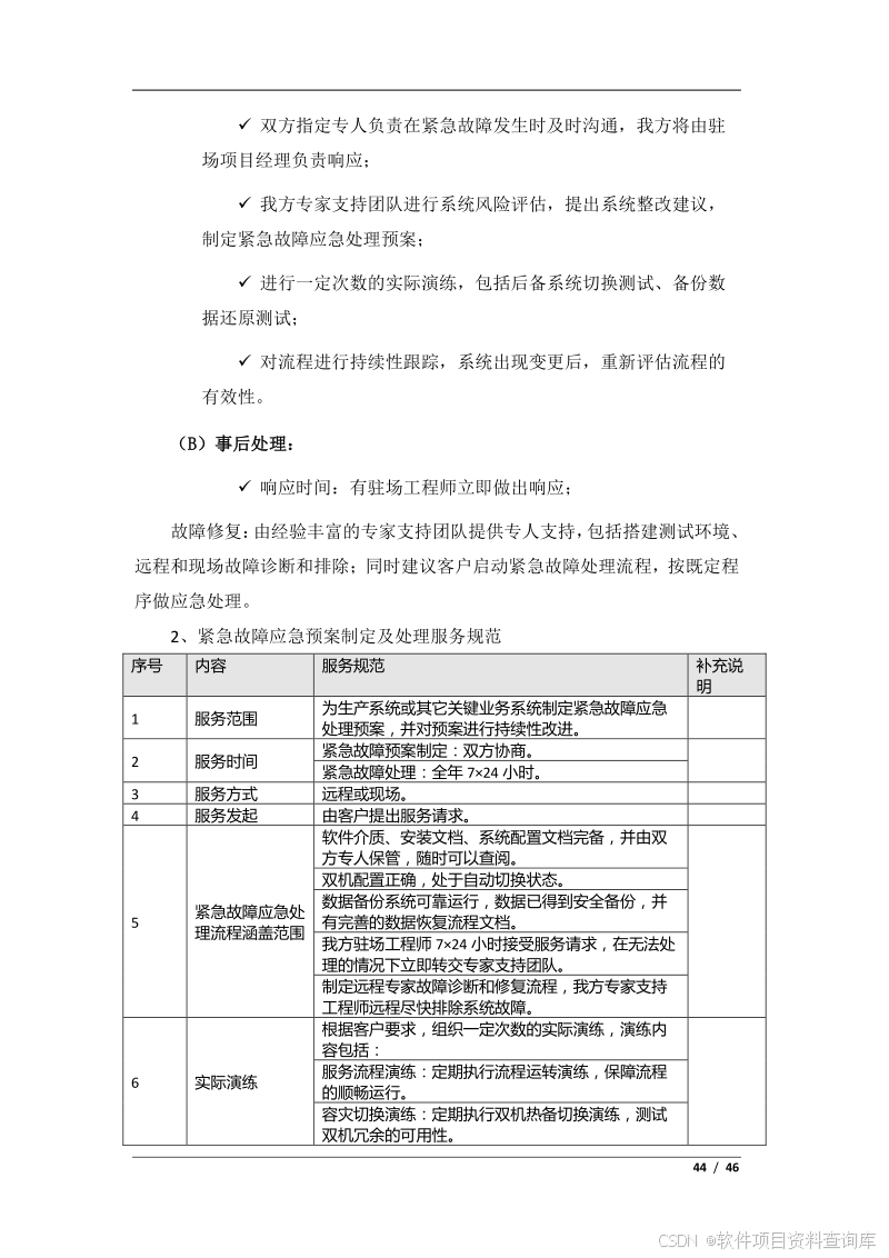
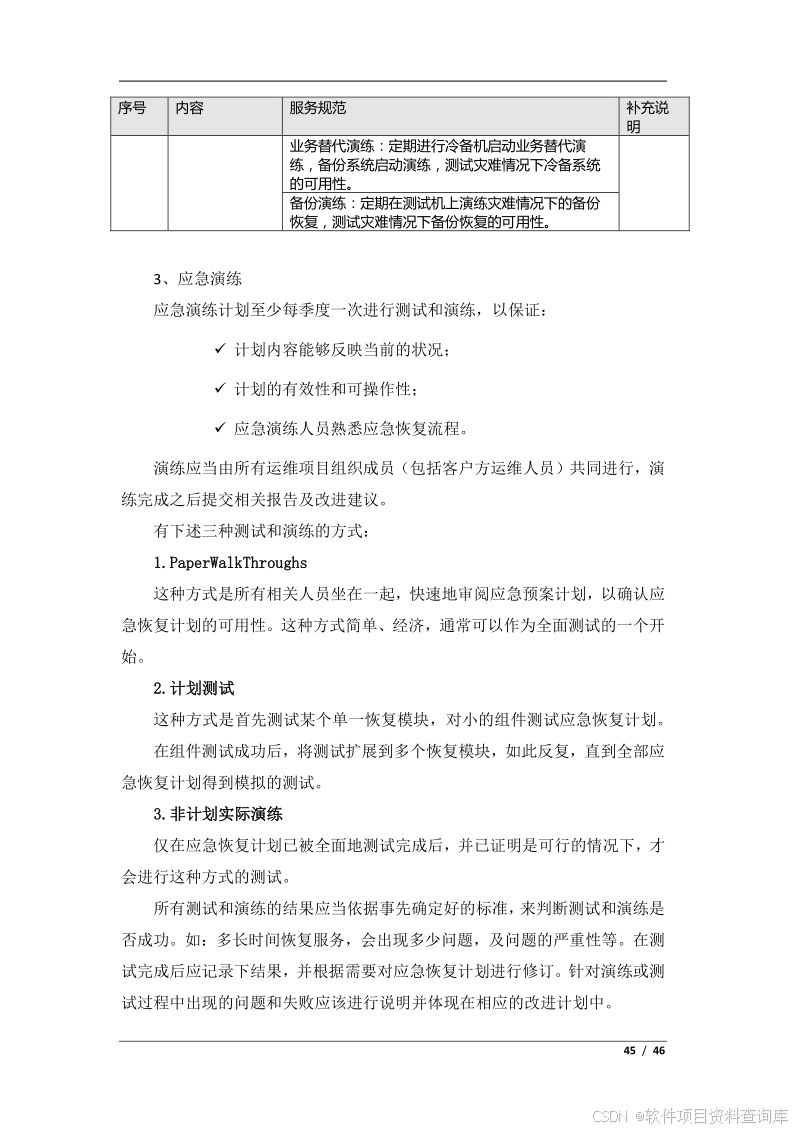
1 运维目标及对象 2 运维工作内容 3 工单及故障处理流程 3.1. 工单处理流程 3.2. 故障处理流程 第六章 运维服务方案建议书 1.1 运维支持人员 1.1.1 驻场运维 1.1.2 二线运维 1.2 日常工作内容 1.1.3 云平台运维 1.1.4 服务器存储运维
软件全套资料部分文档清单:
工作安排任务书,可行性分析报告,立项申请审批表,产品需求规格说明书,需求调研计划,用户需求调查单,用户需求说明书,概要设计说明书,技术解决方案,数据库设计说明书,详细设计说明书,单元测试报告,总体测试计划,单元测试计划,产品集成计划,集成测试报告,集成测试计划,系统测试报告,产品交接验收单,验收报告,验收测试报告,压力测试报告,项目总结报告,立项结项审批表,成本估算表,项目计划,项目周报月报,风险管理计划,质量保证措施,项目甘特图,项目管理工具,操作手册,接口设计文档,软件实施方案,运维方案,安全检测报告,投标响应文件,开工申请表,开工报告,概要设计检查表,详细设计检查表,需求规格说明书检查表,需求确认表,系统代码编写规范,软件项目质量保证措施,软件部署方案,试运行方案,培训计划方案,软件系统功能检查表,工程试运行问题报告,软件合同,资质评审材料,信息安全相关文档等。建设方案部分资料清单:
信创云规划设计建设方案,新型智慧城市解决方案,医疗信息化中台技术架构方案,智慧消防建设规划方案,智慧校园技术方案,智慧医疗技术方案,智慧园区管理平台建设方案,智慧政务大数据整体技术解决方案,SRM系统解决方案,固定资产管理系统建设方案,工单管理系统建设方案,大数据管理平台技术方案,GIS地理信息服务平台建设方案,设备管理系统建设方案,远程抄表管理方案,BIM建模建设方案,数字孪生物联网云平台建设方案,仓储管理建设方案,智慧园区整体解决方案 ,智慧工地整体解决方案等等。
全资料获取:本文末个人名片直接获取。














































火山引擎开发者社区是火山引擎打造的AI技术生态平台,聚焦Agent与大模型开发,提供豆包系列模型(图像/视频/视觉)、智能分析与会话工具,并配套评测集、动手实验室及行业案例库。社区通过技术沙龙、挑战赛等活动促进开发者成长,新用户可领50万Tokens权益,助力构建智能应用。
更多推荐
所有评论(0)