你的AI还是个“金鱼”?Graphiti,这个“时序知识图谱”,是智能体的“记忆宫殿”!
传统的RAG(检索增强生成)系统在处理动态变化的数据时遇到了瓶颈。想象一下,当用户说"我喜欢Adidas鞋子",几天后又说"我的鞋子坏了,准备买Nike",传统系统很难准确追踪这种偏好变化。它们依赖批处理和静态摘要,无法实时更新知识,也难以回答"上个月我最喜欢哪个品牌?"这类历史查询。
一、为什么需要Graphiti?
传统的RAG(检索增强生成)系统在处理动态变化的数据时遇到了瓶颈。想象一下,当用户说"我喜欢Adidas鞋子",几天后又说"我的鞋子坏了,准备买Nike",传统系统很难准确追踪这种偏好变化。它们依赖批处理和静态摘要,无法实时更新知识,也难以回答"上个月我最喜欢哪个品牌?"这类历史查询。
Graphiti应运而生,它是一个专为AI智能体设计的时序知识图谱框架,解决了动态环境中的知识管理问题。核心突破在于:
- 实时增量更新:新对话立即融入图谱,无需重新计算整个图
- 双时态追踪:同时记录"事件何时发生"和"系统何时知道",支持时光旅行查询
- 混合检索:结合向量语义、BM25关键词和图遍历,查询延迟降至亚秒级
- 灵活Schema:从零Schema开始,随需扩展自定义实体类型

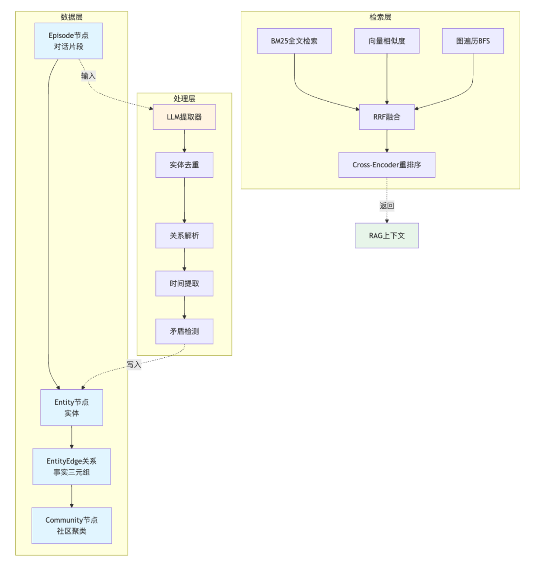
二、核心架构设计
Graphiti的架构由三层组成:数据层、处理层和检索层。
2.1 图数据库选择
Graphiti支持多种图数据库后端,通过统一的GraphDriver接口实现:
| 数据库 | 版本要求 | 适用场景 |
|---|---|---|
| Neo4j | 5.26+ | 生产环境(默认) |
| FalkorDB | 1.1.2+ | 基于Redis的高性能场景 |
| Kuzu | 0.11.2+ | 本地开发和嵌入式应用 |
| Amazon Neptune | - | AWS云端大规模部署 |
from graphiti_core import Graphitifrom graphiti_core.driver.neo4j_driver import Neo4jDriver# Neo4j配置示例driver = Neo4jDriver( uri="bolt://localhost:7687", user="neo4j", password="password", database="agent_memory")graphiti = Graphiti(graph_driver=driver)
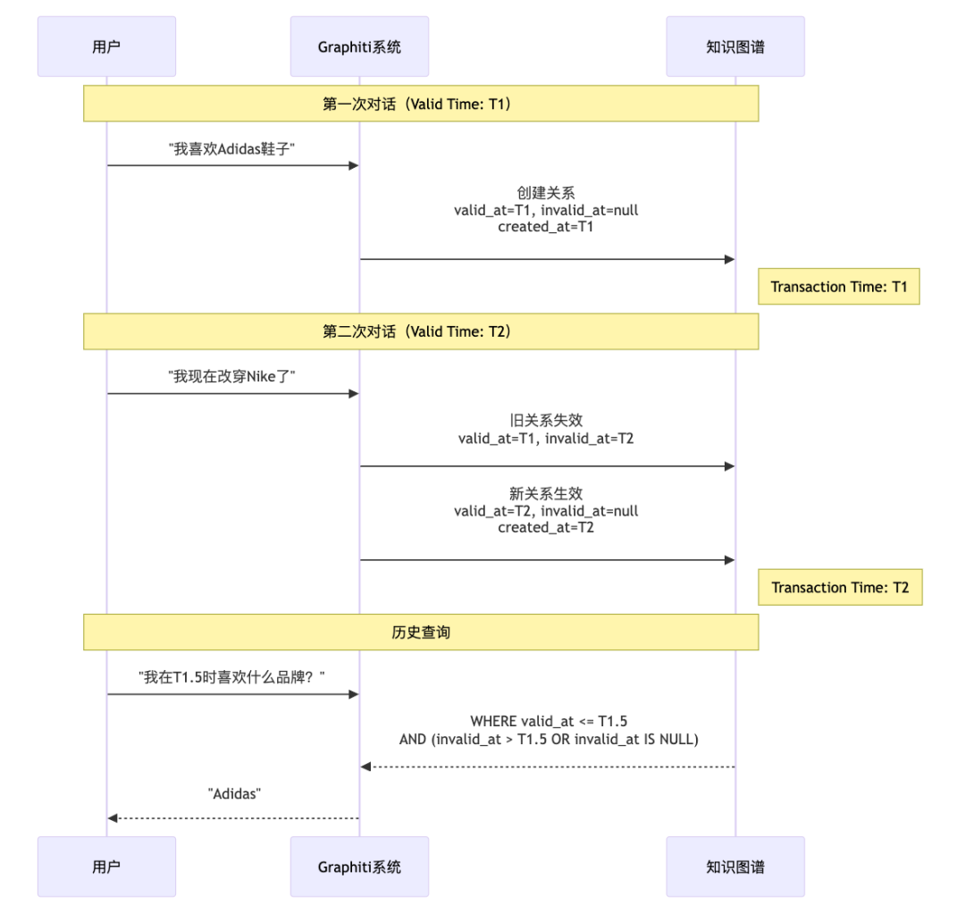
三、双时态数据模型:时光旅行的秘密
传统系统只记录"当前状态",而Graphiti引入双时态模型,分别追踪两个时间维度:
3.1 两个时间维度

1. Valid Time(有效时间) - 事实在现实世界中为真的时间
valid_at:关系建立的时间点invalid_at:关系失效的时间点
2. Transaction Time(事务时间) - 事实被系统记录的时间
created_at:节点/边的创建时间戳
3.2 时间信息提取
LLM会从对话内容中智能提取时间信息,支持:
- 绝对时间:2024年10月28日
- 相对时间:10年前、2分钟前(基于参考时间戳计算)
- 模糊时间:只有年份时默认为1月1日00:00:00
所有时间统一使用ISO 8601格式:YYYY-MM-DDTHH:MM:SS.SSSSSSZ
3.3 矛盾处理机制
当系统检测到矛盾信息时,不是简单删除旧数据,而是通过invalid_at字段标记失效:
时间T1: Edge(fact="Robbie只穿Adidas鞋", valid_at=T1, invalid_at=null)时间T2: 新事实"Robbie准备穿Nike"结果: - 旧边: Edge(fact="Robbie只穿Adidas鞋", valid_at=T1, invalid_at=T2) - 新边: Edge(fact="Robbie准备穿Nike", valid_at=T2, invalid_at=null)
这种设计让知识图谱拥有"记忆"——既知道当前状态,也保留完整历史。
四、Schema设计:从零到定制
Graphiti采用渐进式Schema策略,无需预先定义复杂的本体结构。
4.1 默认Schema:开箱即用
系统使用通用的Entity节点和EntityEdge关系,适合快速启动:
await graphiti.add_episode( name="user_chat", episode_body="John在TechCorp工作,负责软件开发", reference_time=datetime.now())
4.2 自定义实体类型
当需要结构化属性时,通过Pydantic模型定义:
from pydantic import BaseModel, Fieldclass Person(BaseModel): """人物实体""" age: int | None = Field(None, description="年龄") occupation: str | None = Field(None, description="职业")class Organization(BaseModel): """组织实体""" industry: str | None = Field(None, description="所属行业")entity_types = { "Person": Person, "Organization": Organization}await graphiti.add_episode( name="meeting", episode_body="John,30岁,在TechCorp工作,该公司属于软件行业", entity_types=entity_types)
4.3 自定义关系类型
通过edge_type_map定义实体对之间允许的关系:
edge_types = { "WORKS_AT": WorksAtRelation, "MANAGES": ManagesRelation}edge_type_map = { ("Person", "Organization"): ["WORKS_AT"], ("Person", "Person"): ["MANAGES"]}
这些类型信息会传递给LLM,指导其提取符合业务逻辑的关系。
五、图谱构建:两阶段提取策略
Graphiti采用先实体后关系的两阶段提取,避免指代歧义。
5.1 阶段1:实体提取

关键步骤:
- LLM提取 - 调用
extract_nodes()从Episode内容中识别实体 - Reflexion机制 - 通过
MAX_REFLEXION_ITERATIONS次迭代(最多2次)检查是否遗漏 - 去重解析 - 使用嵌入相似度(阈值0.8)+ LLM判断识别重复实体
- 属性提取 - 为自定义实体类型填充结构化属性
5.2 阶段2:关系提取
```plaintext
关系提取Prompt的核心约"只提取满足以下条件的关系:1. 主体和客体都必须来自已识别的ENTITIES列表2. 必须涉及两个不同的实体3. 关系类型使用SCREAMING_SNAKE_CASE格式(如WORKS_AT)4. 不得编造或推断时间信息5. fact_text应直接引用或紧密释义原文"
为什么是两阶段?
- 降低认知负担:实体作为"锚点"先被识别,关系提取时可引用明确的实体ID
- 避免指代不清:确保"他"、"那家公司"等代词已被解析为具体实体
- 提高准确性:分而治之,每个阶段专注单一任务
5.3 并发控制
系统通过环境变量SEMAPHORE_LIMIT(默认10)控制并发数,防止触发LLM的速率限制。在MCP服务器中,使用队列机制确保同一group_id的Episode按顺序处理,避免竞态条件。
六、混合检索:三管齐下的RAG增强
Graphiti的检索系统结合三种互补方法,实现亚秒级查询。
6.1 三种检索方法
| 方法 | 实现 | 索引 | 擅长场景 |
|---|---|---|---|
| BM25全文检索 | edge_fulltext_search() |
edge_name_and_fact 全文索引 |
关键词精确匹配 |
| 向量相似度 | edge_similarity_search() |
fact_embedding 向量索引 |
语义相似查询 |
| 图遍历BFS | edge_bfs_search() |
图结构遍历 | 关系链路查询 |
6.2 预配置搜索策略
策略1:基础混合搜索(RRF融合)
from graphiti_core.search.search_config_recipes import EDGE_HYBRID_SEARCH_RRFresults = await graphiti.search( query="John的工作信息", config=EDGE_HYBRID_SEARCH_RRF, group_ids=["user_123"])
RRF(倒数排名融合)算法合并BM25和向量搜索结果,平衡关键词和语义匹配。
策略2:图遍历增强搜索
from graphiti_core.search.search_config_recipes import EDGE_HYBRID_SEARCH_NODE_DISTANCEresults = await graphiti.search( query="与John相关的所有信息", config=EDGE_HYBRID_SEARCH_NODE_DISTANCE, center_node_uuid="john_uuid" # 以John为中心)
从中心节点出发进行BFS遍历,根据图距离调整结果排序,发现隐藏的关联关系。
策略3:Cross-Encoder深度重排序
from graphiti_core.search.search_config_recipes import COMBINED_HYBRID_SEARCH_CROSS_ENCODERresults = await graphiti.search( query="John的职业发展路径", config=COMBINED_HYBRID_SEARCH_CROSS_ENCODER)
使用LLM对初步结果进行深度语义重排序,适合复杂查询。
6.3 Prompt拼装示例
# 1. 检索相关事实edges = await graphiti.search( query="用户的饮食偏好", num_results=10)# 2. 格式化为上下文context = "\n".join([ f"- {edge.fact} (时间: {edge.valid_at})" for edge in edges])# 3. 拼装RAG Promptprompt = f"""基于以下知识图谱中的事实回答问题:<FACTS>{context}</FACTS><QUESTION>{user_question}</QUESTION>请基于FACTS中的信息回答,不要编造内容。如果信息不足,请明确说明。"""
6.4 检索性能对比

与传统GraphRAG的数秒到数十秒相比,Graphiti的查询延迟通常在亚秒级。
七、质量评估:LLM-as-Judge
Graphiti使用LLM作为评判者的方法评估图谱构建质量。
7.1 评估流程

7.2 评估Prompt示例
"""给定PREVIOUS MESSAGES和MESSAGE,判断CANDIDATE图谱提取是否优于BASELINE。评判标准:1. 实体提取的完整性(召回率)2. 关系提取的准确性(精确率)3. 是否存在幻觉或遗漏4. 整体质量对比如果CANDIDATE更好或质量相近,返回True;否则返回False。"""
7.3 隐含评估指标
虽然没有明确的量化指标,但评估隐含考虑:
- 召回率:是否提取了所有重要实体和关系
- 准确率:提取的信息是否正确
- 一致性:跨Episode的实体去重是否准确
- 时态正确性:时间信息提取是否准确
局限性:LLM-as-Judge方法可能存在评判偏差,建议结合人工抽样验证。
八、Graphiti vs GraphRAG:核心差异
| 维度 | GraphRAG | Graphiti |
|---|---|---|
| 主要用途 | 静态文档摘要 | 动态数据管理 |
| 数据处理 | 批处理 | 连续增量更新 |
| 知识结构 | 实体集群+社区摘要 | 情节数据+语义实体+社区 |
| 检索方法 | 顺序LLM摘要 | 混合语义+关键词+图搜索 |
| 适应性 | 低 | 高 |
| 时态处理 | 基础时间戳 | 双时态显式追踪 |
| 矛盾处理 | LLM驱动的摘要判断 | 时态边失效 |
| 查询延迟 | 数秒到数十秒 | 通常亚秒级 |
| 自定义实体 | 否 | 是,灵活定制 |
| 可扩展性 | 中等 | 高,优化大规模数据集 |
适用场景:
- GraphRAG:适合对静态文档集合进行一次性分析和摘要
- Graphiti:适合需要实时交互、精确历史查询的AI智能体应用
九、实战建议
9.1 渐进式开发路径

9.2 检索策略选择指南
| 查询类型 | 推荐策略 | 原因 |
|---|---|---|
| 简单事实查询 | EDGE_HYBRID_SEARCH_RRF |
平衡速度和准确性 |
| 关系链查询 | EDGE_HYBRID_SEARCH_NODE_DISTANCE |
利用图结构发现关联 |
| 复杂语义查询 | COMBINED_HYBRID_SEARCH_CROSS_ENCODER |
深度语义理解 |
| 时间范围查询 | 使用SearchFilters时间过滤 |
精确时态查询 |
9.3 性能优化要点
- 并发控制:根据LLM提供商的速率限制调整
SEMAPHORE_LIMIT - 批量处理:对历史数据使用批量摄入,降低延迟
- 索引优化:确保Neo4j的向量索引和全文索引正确构建
- 嵌入模型选择:根据业务场景选择合适的嵌入模型(平衡精度和速度)
十、总结
Graphiti将静态的批处理知识图谱转变为能够实时演化的动态记忆系统,特别适合AI智能体在动态环境中的应用场景。
核心创新点:
- 实时增量更新 - 告别批处理,新对话即刻融入
- 双时态模型 - 记住历史,回答"过去时"问题
- 两阶段提取 - 先实体后关系,降低歧义
- 混合检索 - 三管齐下,查询延迟降至亚秒级
- 灵活Schema - 从零到定制,渐进式演进
Graphiti不仅仅是一个技术框架,更是AI智能体记忆管理的新范式。它让智能体拥有了"时光旅行"的能力——既记得当前状态,也能回溯历史,在动态世界中保持连贯的上下文感知。
如何高效转型Al大模型领域?
作为一名在一线互联网行业奋斗多年的老兵,我深知持续学习和进步的重要性,尤其是在复杂且深入的Al大模型开发领域。为什么精准学习如此关键?
- 系统的技术路线图:帮助你从入门到精通,明确所需掌握的知识点。
- 高效有序的学习路径:避免无效学习,节省时间,提升效率。
- 完整的知识体系:建立系统的知识框架,为职业发展打下坚实基础。
AI大模型从业者的核心竞争力
- 持续学习能力:Al技术日新月异,保持学习是关键。
- 跨领域思维:Al大模型需要结合业务场景,具备跨领域思考能力的从业者更受欢迎。
- 解决问题的能力:AI大模型的应用需要解决实际问题,你的编程经验将大放异彩。
以前总有人问我说:老师能不能帮我预测预测将来的风口在哪里?
现在没什么可说了,一定是Al;我们国家已经提出来:算力即国力!
未来已来,大模型在未来必然走向人类的生活中,无论你是前端,后端还是数据分析,都可以在这个领域上来,我还是那句话,在大语言AI模型时代,只要你有想法,你就有结果!只要你愿意去学习,你就能卷动的过别人!
现在,你需要的只是一份清晰的转型计划和一群志同道合的伙伴。作为一名热心肠的互联网老兵,我决定把宝贵的AI知识分享给大家。 至于能学习到多少就看你的学习毅力和能力了 。

第一阶段(10天):初阶应用
该阶段让大家对大模型 AI有一个最前沿的认识,对大模型 AI 的理解超过 95% 的人,可以在相关讨论时发表高级、不跟风、又接地气的见解,别人只会和 AI 聊天,而你能调教 AI,并能用代码将大模型和业务衔接。
- 大模型 AI 能干什么?
- 大模型是怎样获得「智能」的?
- 用好 AI 的核心心法
- 大模型应用业务架构
- 大模型应用技术架构
- 代码示例:向 GPT-3.5 灌入新知识
- 提示工程的意义和核心思想
- Prompt 典型构成
- 指令调优方法论
- 思维链和思维树
- Prompt 攻击和防范
- …
第二阶段(30天):高阶应用
该阶段我们正式进入大模型 AI 进阶实战学习,学会构造私有知识库,扩展 AI 的能力。快速开发一个完整的基于 agent 对话机器人。掌握功能最强的大模型开发框架,抓住最新的技术进展,适合 Python 和 JavaScript 程序员。
- 为什么要做 RAG
- 搭建一个简单的 ChatPDF
- 检索的基础概念
- 什么是向量表示(Embeddings)
- 向量数据库与向量检索
- 基于向量检索的 RAG
- 搭建 RAG 系统的扩展知识
- 混合检索与 RAG-Fusion 简介
- 向量模型本地部署
- …
第三阶段(30天):模型训练
恭喜你,如果学到这里,你基本可以找到一份大模型 AI相关的工作,自己也能训练 GPT 了!通过微调,训练自己的垂直大模型,能独立训练开源多模态大模型,掌握更多技术方案。
到此为止,大概2个月的时间。你已经成为了一名“AI小子”。那么你还想往下探索吗?
- 为什么要做 RAG
- 什么是模型
- 什么是模型训练
- 求解器 & 损失函数简介
- 小实验2:手写一个简单的神经网络并训练它
- 什么是训练/预训练/微调/轻量化微调
- Transformer结构简介
- 轻量化微调
- 实验数据集的构建
- …
第四阶段(20天):商业闭环
对全球大模型从性能、吞吐量、成本等方面有一定的认知,可以在云端和本地等多种环境下部署大模型,找到适合自己的项目/创业方向,做一名被 AI 武装的产品经理。
- 硬件选型
- 带你了解全球大模型
- 使用国产大模型服务
- 搭建 OpenAI 代理
- 热身:基于阿里云 PAI 部署 Stable Diffusion
- 在本地计算机运行大模型
- 大模型的私有化部署
- 基于 vLLM 部署大模型
- 案例:如何优雅地在阿里云私有部署开源大模型
- 部署一套开源 LLM 项目
- 内容安全
- 互联网信息服务算法备案
- …
学习是一个过程,只要学习就会有挑战。天道酬勤,你越努力,就会成为越优秀的自己。
如果你能在15天内完成所有的任务,那你堪称天才。然而,如果你能完成 60-70% 的内容,你就已经开始具备成为一名大模型 AI 的正确特征了。
这份完整版的大模型 AI 学习资料已经上传CSDN,朋友们如果需要可以微信扫描下方CSDN官方认证二维码免费领取【保证100%免费】

火山引擎开发者社区是火山引擎打造的AI技术生态平台,聚焦Agent与大模型开发,提供豆包系列模型(图像/视频/视觉)、智能分析与会话工具,并配套评测集、动手实验室及行业案例库。社区通过技术沙龙、挑战赛等活动促进开发者成长,新用户可领50万Tokens权益,助力构建智能应用。
更多推荐
所有评论(0)