面向AI技术的科研与教学平台需求规格说明书——最终版本
系统可自动生成智能科研报告。,支持计算机视觉(CV)、自然语言处理(NLP)、语音识别(ASR)三大领域数据集的混合分析,实现图片(支持8K分辨率)、音频(支持192kHz采样率)、文本(支持50+语种)组成的异构数据的统一特征提取,配合可视化数据标注工具,显著降低多模态融合研究的工程门槛。科研人员端,顶部全局导航栏提供快捷科研、数据集、智能报告、算法组件功能,页面左侧展示AI科研助手的交互页面,
面向AI技术的科研与教学平台需求规格说明书
软件需求工程与UML建模课程 第6小组
目录
- 引言
1.1 目的
1.2 文档约定
1.3 读者对象和阅读建议
1.4 项目范围
1.5 参考文献 - 总体描述
2.1 产品前景
2.2 产品特性
2.3 用户类及其特征
2.4 运行环境
2.5 设计和实现上的约束
2.6 假设与依赖
2.6.1 假设
2.6.2 依赖 - 系统特性
3.1 多模态大数据分析全流程算法组件
3.1.1 描述和优先级
3.1.2 刺激/响应序列
3.1.3 功能需求
3.2 智能科研助手
3.2.1 描述和优先级
3.2.2 刺激/响应序列
3.2.3 功能需求
3.3 教学全流程支持
3.3.1 描述和优先级
3.3.2 刺激/响应序列
3.3.3 功能需求
3.4 科研创新生态构建
3.4.1 描述和优先级
3.4.2 刺激/响应序列
3.4.3 功能需求 - 对外接口需求
4.1 用户界面
4.2 硬件接口
4.3 软件接口
4.4 通信接口 - 其他非功能需求
5.1 性能需求
5.2 软件质量属性
5.3 法律与合规
5.4 文档需求
附录A: 术语表
附录B: 分析模型
B.1 结构化分析模型
B.1.1 过程建模
B.1.1.1 上下文图
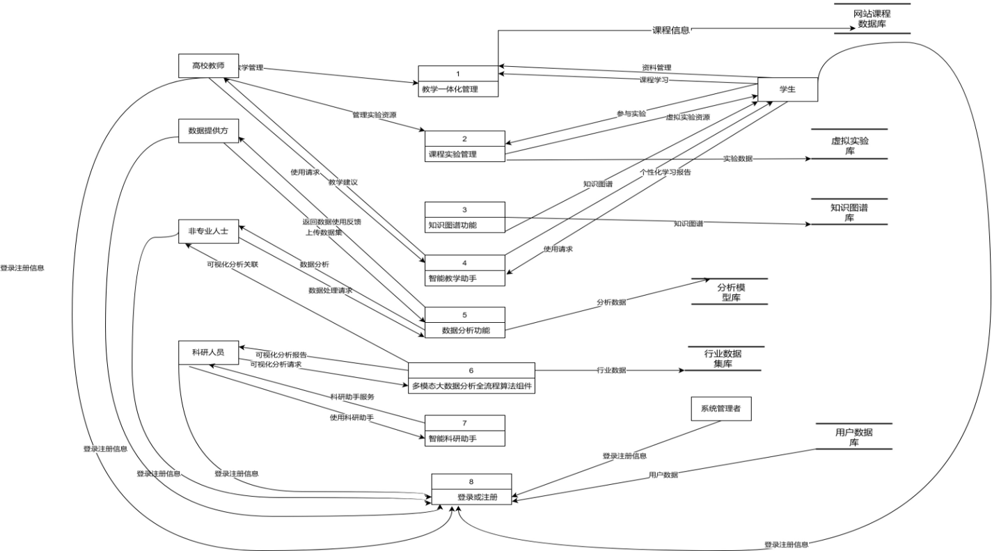
B.1.1.2 0层图
B.1.1.3 1层图
B.1.1.4 2层图
B.1.1.5 微规格说明
B.1.1.6 数据字典
B.1.2 数据建模
B.1.2.1 ER图1
B.1.2.2 ER图2
B.1.2.3 功能实体矩阵
B.1.3 状态转换建模
B.2 面向对象分析模型
B.2.1 用例模型
B.2.1.1 分用例图1
B.2.1.2 分用例图2
B.2.1.3 总用例图
B.2.1.4 对象分析
B.2.1.5 用例描述
B.2.1.6 用例优先级划分
B.2.2 静态模型
B.2.2.1 类图
B.2.3 动态模型
B.2.3.1 顺序图
B.2.3.2 协作图
B.2.3.3 状态图
B.2.3.4 活动图
附录C: 待确定问题清单
1. 引言
1.1 目的
本文档为“面向AI技术的科研与教学平台”项目的需求规格说明文档,旨在明确项目的系统特性、功能性需求、非功能性需求及系统约束条件,为开发团队、测试团队及项目甲方提供统一的开发与验收基准。同时该文档将详细介绍平台的功能、环境、特点、受众情况,可供用户查阅使用。具体目标包括:
1.定义核心需求:描述平台在AI科研与教学场景下需实现的功能(如模型开发、实验管理、教学协作)。
2.规范系统边界:明确平台支持的软硬件环境、用户角色及交互流程。
3.指导开发与测试:提供详细需求描述,确保开发与测试活动与业务目标一致,避免需求不明确、需求蔓延。
1.2 文档约定
本文档遵循IEEE 830-1998需求规格说明标准。
文档中首次出现的专业术语将加粗标注,并在附录中提供完整定义。
1.3 读者对象和阅读建议
本文档主要面向平台开发团队、测试团队、项目甲方决策层及用户代表。
开发人员需重点关注第3章系统特性与第2.4节运行环境,以明确技术实现要求;测试团队应结合第3章功能需求与非功能性需求(如性能指标)设计测试用例;项目甲方可通过第1.4节项目范围和第2.1节产品前景把握项目边界与价值定位;用户代表宜优先阅读第2.3节用户特征与第3章系统特性,了解平台服务能力。
所有读者在首次接触文档时,建议先浏览附录术语表以统一专业词汇理解。
1.4 项目范围
本项目是一款数据科学科研和教学一体化平台,集成数十行业数千数据集、科研案例模板,帮助科研人员快速使用大数据和人工智能技术开展科学研究,支持全国高校开展大数据通识课程教学,帮助非专业人员进行数据分析和生成分析报告。本项目具备拖拽式的数据处理、数据分析、数据建模和可视化工具;自主开发的大数据分析全流程算法组件;系统可自动生成智能科研报告。
本项目明确排除以下范围:
功能限制:不涵盖硬件设备物理部署维护、原创性算法理论研究及实时视频流处理分析;
数据限制:禁止处理未脱敏个人生物特征数据、涉密行业数据及非结构化视频流原始数据;
兼容性限制:不支持量子计算环境、Windows Server 2012以下版本系统以及未通过《生成式AI服务管理暂行办法》备案的大模型商业应用场景。
1.5 参考文献
[1]杨欢,邢玲玲,张刚.基于智慧教学平台和科研反哺教学的大学物理教学模式研究与实践[J].兴义民族师范学院学报,2024,(06):105-111.
[2]宋宇,许昌良,穆欣欣.生成式人工智能赋能的新型课堂教学评价与优化研究[J].现代教育技术,2024,34(12):27-36.
[3]Jagannath P ,Perera N ,Minton L , et al.Increasing Accessibility: Effectiveness of a Remote Artificial Intelligence Education Curriculum for International Medical Graduates.[J].The clinical teacher,2025,22(2):e70047.
[4]Javier M ,Mara G F ,Luis C .Technology-Mediated Language Teaching:From Social Justice to Artificial Intelligence[M].Multilingual Matters:2025-03-13.DOI:10.21832/9781800419889.
2. 总体描述
2.1 产品前景
当前,在人工智能技术快速发展和数字化转型的背景下,教育、科研及产业领域对智能化工具的需求持续增长。高校亟需整合分散的科研数据与教学资源,解决学生实践与真实行业需求脱节的问题;科研人员面临数据处理效率低、多团队协作困难的挑战;企业则缺乏低门槛的数据分析工具以快速响应市场变化。政策层面,国家大力推进“智能+”教育战略,鼓励建设产教融合平台。然而,跨领域数据共享机制缺失、复杂算法应用门槛高、科研成果转化链条断裂的问题仍普遍存在,亟需通过一体化平台实现资源整合、技术普惠与生态协同。针对数据共享机制缺失、技术应用门槛高、成果转化困难的痛点,面向AI技术的科研与教学平台应运而生。
该平台作为数据科学科研与教学的一体化解决方案,集成涵盖数十个行业的数千数据集与科研案例模板,为科研人员提供从数据处理到智能报告生成的全流程支持。通过拖拽式操作界面与自主研发的算法组件,平台显著降低大数据分析与建模的技术门槛,助力高校开展通识课程教学,赋能非专业人员快速完成数据分析任务。
平台致力于构建覆盖人工智能全链条的创新生态,整合行业数据资源、算力支持与教学工具,形成“科研-教学-产业”协同发展的服务体系。以“算力+数据+教学”三位一体模式为核心,推动AI教育从工具应用向生态融合升级,目标在三年内覆盖全国80%的双高院校,服务超过10万科研与教育工作者,成为支撑智能化人才培养与产业创新的核心基础设施。
2.2 产品特性
(1)多模态大数据分析全流程算法组件:
支持图片、语音、文本类型数据集的拖拽式分析、分布式存储、GPU集群与智能结果可视化,实现数据集管理→模型训练→可视化分析→报告生成 全流程操作。
(2)智能科研助手:
集成数十行业1000+数据集及1000+科研案例模板,根据用户研究方向智能推荐数据、案例、参考文献等相关资料。同时,提供实验可复现追踪、同行评审匹配与论文合规性审查,实现自动化论文写作。
(3)教学全流程支持:
通过超融合架构(HCI) 对接高校教务系统,实现教学资源与科研能力的双向流动。教师端配备智能课程编排工具,智能批改引擎、学情预警系统、学生学情报告生成,构建"教-学-评"一体化的智能教育生态。学生端通过知识图谱导航实现个性化学习路径推荐,并集成虚拟仿真实验室,形成教学过程的智能化质量管控闭环。
(4)科研创新生态构建:
构建产学研协同的创新生态体系,整合线上学术研讨会平台、前沿技术资源中枢与学术成果转化服务。学术研讨平台通过虚拟会议中心运作,支持100人级线上学术研讨,配备同声传译、实时字幕生成、智能总结会议内容模块。前沿技术资源中枢接入全球TOP100实验室的最新成果、行业基准及开源工具链,并保证定期更新。学术成果转化服务集成专利价值评估算法与产业需求匹配引擎,打通科研成果从实验室到产业应用的转化链条。
2.3 用户类及其特征
本平台主要为高校提供服务,同时又可为其他非专业人员提供数据处理服务。表2.3-1按优先级由高到低的顺序介绍了平台主要的用户类及其特征。
表2.3-1 用户类及其特征
| 用户类 | 个人特征 | 工作特征 |
|---|---|---|
| 科研人员 | 高学历、跨学科研究背景,熟悉AI工具 | 需快速处理复杂数据,依赖数据集与案例模板 |
| 高校教师 | 教学经验丰富,需设计大数据通识课程 | 需标准化教学工具,评估学生数据分析能力 |
| 学生 | 非专业背景,学习数据分析技能,需要AI辅助 | 需直观、低门槛的操作界面与案例库 |
| 非专业人员 | 企业员工、自由职业者等,需快速生成报告 | 依赖平台自动化功能,解决实际业务问题 |
| 数据提供方 | 企业、机构或政府部门,拥有行业数据资源 | 需数据共享激励机制,关注数据安全与合规 |
| 政策制定者 | 政府部门、标准化机构,制定数据共享政策 | 需平衡数据开放与知识产权保护 |
| 投资者 | 企业、风投机构,关注市场潜力与回报 | 需验证平台技术壁垒与商业化路径 |
2.4 运行环境
系统需运行在支持国际主流x86或ARM芯片架构的服务器上,配备高性能图形处理器(如NVIDIA A100)或专用AI加速芯片。
软件层面要求Python 3.8及以上版本,集成主流机器学习框架(TensorFlow 2.10+/PyTorch 1.12+),后端采用Java企业级开发平台(Spring Boot 2.7),数据库兼容MySQL 8.0及文档型数据库MongoDB 5.0。部署时需预装GPU驱动工具包、容器化管理系统(Docker 20.10+)及集群调度平台(Kubernetes 1.24+)。
2.5 设计和实现上的约束
1.技术架构约束:
人工智能模块需兼容华为昇腾、寒武纪MLU国产AI芯片,性能需达NVIDIA同级芯片80%以上。
核心代码禁止引入未通过国家开源合规审查的组件。
2.数据合规要求:
用户数据仅限境内服务器存储,跨境传输需通过网信办安全评估。
3.开发资源约束:
GPU服务器采购成本需控制在预算内(单节点成本≤20万元)。
4.安全要求:
用户隐私数据需脱敏处理,实验数据保留周期≤3年。
5.法律与政策约束:
需通过《生成式AI服务管理暂行办法》备案,禁止未备案大模型功能上线。
6.第三方集成约束:
与主流教务系统实现单点登录(OAuth 2.0协议)。
数据接口需兼容MySQL 8.0/MongoDB 5.0,响应延迟≤200ms。
2.6 假设与依赖
2.6.1 假设
用户能力假设:目标用户具备基础计算机操作能力,能独立完成账号注册与验证流程。
网络环境稳定性:默认用户网络延迟≤100ms,且无持续性网络中断。
数据完整性:第三方数据源提供的结构化数据准确率≥99%。
2.6.2 依赖
本平台核心功能实现需依托阿里云ECS弹性计算服务提供的GPU实例资源,同时需确保国家教育专网带宽≥10Gbps以支持跨校区协同研发。政策合规性方面,需获得《生成式人工智能服务管理暂行办法》备案资质后方可上线大模型微调功能。
3. 系统特性
3.1 多模态大数据分析全流程算法组件
3.1.1 描述和优先级
系统特性描述:
作为平台数据处理的交互核心,本特性通过零代码拖拽工作流重构多模态数据工程范式,支持用户以可视化方式完成 数据集管理→模型训练→可视化分析→报告生成 全流程操作。
本特性采用分布式对象存储引擎(EDS)构建跨模态数据湖,支持计算机视觉(CV)、自然语言处理(NLP)、语音识别(ASR)三大领域数据集的混合分析,实现图片(支持8K分辨率)、音频(支持192kHz采样率)、文本(支持50+语种)组成的异构数据的统一特征提取,配合可视化数据标注工具,显著降低多模态融合研究的工程门槛。
此外,系统集成智能报告生成器,在完成多模态数据分析后自动生成结构化科研报告。报告内容严格遵循科研伦理要求,包含数据溯源、方法论透明化描述、可视化结果呈现及可执行建议,并内置APA/MLA/IEEE主流学术规范模板。
优先级:
P0级核心功能
3.1.2 刺激/响应序列
表3.1.2-1 多模态数据处理功能的刺激/响应序列
| 场景 | 刺激事件 | 系统响应 |
|---|---|---|
| 数据上传 | 用户上传数据集(单模态或多模态) | 1. 自动识别文件格式并验证完整性 2. 将数据分类存储至EDS数据湖(图片→CV存储区,语音→ASR存储区,文本→NLP存储区) 3. 生成数据指纹(含模态类型、标注状态) 4. 触发自动生成数据预览缩略图 |
| 数据的跨模态关联分析 | 用户拖拽数据集至分析模块 | 1. 检测跨模态关联字段 2. 调用CLIP模型生成联合特征空间 3. 生成模态对齐质量报告 4. 数据异常时触发告警 |
| 结果导出与可视化 | 用户点击"生成报告"按钮 | 1. 按预设模板生成科研报告 2. 支持PDF/LaTeX格式导出 3. 可视化展示关联矩阵 |
| 智能报告生成 | 用户点击"生成科研报告"按钮 | 1. 验证数据集来源、脱敏状态与授权协议 2. 提取数据处理流水线日志 3. 根据用户要求选择报告标准模板 4. 启动多模态分析摘要器生成结论框架 5. 自动推荐参考文献,并整理为标准引用格式 6. 调用数据可视化模块,展示结果与结论 |
3.1.3 功能需求
该功能需实现多模态数据的全生命周期管理,支持图片、音频及文本文件的混合存储与联合分析。系统应内置分布式对象存储引擎,根据上传数据的模态特征自动分类至CV、ASR、NLP专用存储区,并完成基本信息记录。
针对模型训练场景,需提供可视化模块组装界面,支持用户通过拖拽方式构建端到端训练流程,并自动生成可编辑的代码框架。当检测到数据异常时,系统应触发实时警告并推荐数据处理策略。
针对可视化分析场景,需提供动态三维特征分布渲染引擎,支持用户通过交互式图表直观探查多模态数据的隐含关联,并提供结果导出功能。
对于历史实验追溯需求,需完整记录数据集版本、环境配置及超参数组合,支持通过时间轴对比不同实验版本的性能指标差异。
智能报告生成模块需内置智能报告生成引擎,在用户完成多模态数据分析后自动生成符合科研伦理规范的结构化报告。
系统应自动验证原始数据集的来源与状态并自动生成数据处理方法,通过多模态分析摘要器提取关键实验结果并构建结论框架,同时调用文献推荐算法匹配相关参考文献并自动整理为标准引用格式;报告生成过程中需生成结果的交互式图表,最终支持以PDF/LaTeX/Word格式导出包含完整数据溯源信息、方法论描述、可视化结果及规范性参考文献列表的科研报告文档。
3.2 智能科研助手
3.2.1 描述和优先级
系统特性描述:
智能科研助手是平台的核心AI赋能模块,通过集成大模型微调框架与跨学科知识图谱,为科研人员提供从实验设计到成果转化的全流程智能化支持。
本特性基于覆盖计算机视觉、自然语言处理、生物医学、工程学、法学、经济学领域的1000+科研案例模板,实现数据集查询、科研案例推荐、方法论描述、结果分析及参考文献智能推荐,兼容20+学术规范。通过实验参数版本控制与GPU资源消耗实时监控,确保实验过程的可复现性与资源管理透明化。同时,内置的领域知识图谱引擎,可自动构建学科概念关联网络,结合科研伦理审查功能(数据脱敏状态检测、引用格式合规性验证),显著提升科研效率并降低学术不端风险。
优先级:
P0级核心功能
3.2.2 刺激/响应序列
表3.2.2-1 智能科研助理的刺激/响应序列
| 场景 | 刺激事件 | 系统响应 |
|---|---|---|
| 数据集查询 | 用户输入所需数据集要求 | 1. 展示查询结果 2. 总结数据集基本信息 3. 综合推荐Top5关联数据集 |
| 科研案例匹配 | 用户输入研究方向与主题 | 1. 筛选相关案例模板 2. 展示模板适配度评分 3. 生成相关科研案例总结 |
| 参考文献推荐 | 用户上传论文"引言"章节 | 1. 提取核心论点关键词 2. 匹配Top10顶会相关文献 3. 自动生成引用语句(支持APA/GB/T 7714) 4. 检测引用冲突 |
| 合规性审查 | 用户提交论文终稿 | 1. 检测数据来源合规性(脱敏状态) 2. 验证引用格式规范性 3. 生成伦理审查备忘录(PDF) |
| 同行评审邀请 | 用户提交论文预印本 | 1. 匹配领域内审稿人(基于知识图谱) 2. 生成个性化邀请 3. 追踪审稿进度 |
| 实验复现追踪 | 用户发起跨团队实验复现请求 | 1. 生成实验环境镜像(Docker) 2. 同步参数配置与数据集版本 3. 构建差异对比报告(准确率/F1值比对) |
3.2.3 功能需求
该模块需集成基于大语言模型的智能写作框架,支持用户上传论文"引言"章节后自动生成参考文献推荐列表;用户上传论文草稿后自动检测引用冲突与学术伦理合规性。
在实验管理方面,需构建参数版本控制系统,对实验环境、实验结果进行追踪,确保实验过程的可复现性。
当用户发起跨团队实验复现请求时,系统应自动生成包含数据集、环境及依赖库清单的复现包。同时需对比实验结果的差异,生成对应报告。
3.3 教学全流程支持
3.3.1 描述和优先级
系统特性描述:
教学全流程支持特性构建覆盖“课程设计-实践训练-学情评估”的一体化教学服务体系,通过超融合架构与微服务技术整合高校现有教务系统,实现教学资源与科研能力的双向赋能。
教师可通过拖拽式课程编排工具快速构建标准化课程,并关联多模态资源库,如视频课件、代码示例。同时,系统可通过专用批改引擎批阅学生作业,对比参考答案实现作业自动批改及缺陷定位,生成详细报告。
学生可查看教学安排、下载教学视频回放、下载教学PPT、提交作业、在虚拟实验环境中完成实践任务。
学情分析模块利用聚类算法生成学生能力画像,结合知识图谱驱动的学习路径推荐,为教师提供学生学情的可视化报告、教学效果预警与个性化教学策略优化建议。
优先级:
P1级关键功能
3.3.2 刺激/响应序列
表3.3.2-1 教学全流程支持功能的刺激/响应序列
| 场景 | 刺激事件 | 系统响应 |
|---|---|---|
| 课程公告发布 | 教师发布课程公告 | 1.智能推荐公告模板 2.显示历史公告信息 |
| 课程智能编排 | 教师设置教学目标 | 1. 推荐课时分配方案 2. 自动关联数据集与案例库 3. 生成教学日历 |
| 教学资源访问 | 学生查看课程详情 | 1. 展示课程时间轴 2. 标注重点知识点关联图谱 3. 推送预习资料下载链接 4.展示教学视频回放链接 |
| 作业自动批改 | 学生提交作业内容 | 1. 根据内容类型判定学科 2. 调用领域专用批改引擎并对比参考答案 3. 生成多维度错误定位报告 |
| 学情预警 | 学生多次未完成作业等 | 1. 触发学习行为分析 2. 推送定制化复习资料 3. 邮件通知教师介入 |
| 学生报告生成 | 教师要求生成学生报告 | 1. 聚合学生课程参与度、作业质量、实验完成度指标 2 调用能力画像模型生成能力柱状图 3. 自动标注知识缺陷热力图与进步趋势线 4. 生成可下载的PDF/Excel报告 |
3.3.3 功能需求
该功能需提供课程公告发布、课程资料管理和课程智能编排模块,支持通过教师上传的教学大纲智能生成标准化课程安排,并与高校现有教务系统实现课表信息双向同步。
学生访问课程详情时,系统需展示课程时间轴基本信息,同时标注重点知识点关联图谱,并支持通过三维知识图谱进行交互式探索。此外,还需为学生智能化推荐相关学习资料,并推送教学视频回放。
针对学生作业批改场景,需部署领域专用批改引擎,通过对比参考答案实现代码和自然语言作业的批改与评分,自动生成包含错误类型统计与知识点缺陷分析的多维度评估报告。
学情预警模块应整合学生学习行为日志,并为教师生成可视化报告,当检测到学习行为评分超过阈值时,触发分级预警机制并推送定制化补习方案,同时邮件通知教师介入。
3.4 科研创新生态构建
3.4.1 描述和优先级
本特性构建覆盖"学术交流-资源对接-成果转化"创新生态系统,具备虚拟会议中心、前沿技术资源中枢与学术成果转化服务三大核心模块。虚拟会议中心支持大规模线上学术活动,集成科研创新生态同声传译、实时字幕生成、会议内容自动生成功能。前沿技术资源中枢实时获取全球TOP100实验室最新学术成果,并提供行业基准及相关开源工具。学术成果转化模块配备专利价值评估模型和产业需求图谱,实现科研成果与产业需求的精准匹配。
优先级:
P1级关键功能
3.4.2 刺激/响应序列
表3.4.2-1 科研创新生态的刺激/响应序列
| 场景 | 刺激事件 | 系统响应 |
|---|---|---|
| 学术活动创建 | 用户发起线上研讨会 | 1.智能实现同声传译 2.生成实时字幕 3.记录会议内容并生成报告 |
| 技术资源检索 | 用户输入技术关键字 | 1.总结领域前沿研究成果 2.展示资源技术成熟度评分 3.智能推荐进一步研究方向 |
| 技术需求对接 | 用户检索企业需求 | 1.提取技术关键词对应的需求图谱 2.匹配用户相关科研成果 3.生成技术可行性评估报告 |
3.4.3 功能需求
该模块需构建虚拟会议中心,支持用户创建线上学术研讨会时自动生成智能字幕与同声传译。会议进行中需实时生成多语种会议纪要,并通过学术影响力评估模型计算会议质量指数。
技术资源对接模块需部署专利价值评估引擎,当用户提交专利文档后,自动提取技术特征并生成包含市场潜力、实施难度、法律风险等维度的评估报告。同时需构建产业需求知识图谱,实现科研成果与产业需求的语义级匹配。
成果转化模块需部署专利价值评估引擎,当用户检索相关企业技术需求时,需构建产业需求知识图谱,实现科研成果与产业需求的语义级匹配,同时用户匹配相关科研成果,并生成技术可行性评估报告。
4. 对外接口需求
4.1 用户界面
本平台为科研人员、学生、教师、非专业人员、管理员不同用户群体提供差异化的交互界面,确保功能与用户需求精准匹配。界面设计遵循“简洁易用、高效直观”原则,支持移动端、Web端多端访问,并且统一视觉规范,通过相似的配色方案、图标风格保障用户体验一致性。
登录页中,用户可以选择对应身份并通过账号密码登录。登录成功后展示对应身份的交互页面。





智能科研助手左侧提供数据集查询、科研案例匹配、参考文献推荐、合规性审查四个功能,页面右侧则详细展示相关功能。
科研创新生态系统页面中心分布虚拟会议中心、前沿技术资源中枢、学术成果转化服务三个选项,点击相关选项则可以使用相关功能。

前沿资源技术中枢页面、学术成果转化服务页面与虚拟会议中心页面布局相似,前沿资源技术中枢页面分为技术检索、TOP实验室、开源工具三个板块,学术成果转化服务页面分为专利评估、需求报告、转化服务三个板块。
页面主体则详细展示各个板块的功能选项与输出结果。

学生端,顶部导航栏提供首页、我的课程、知识图谱、虚拟实验室选项,页面左侧展示AI学习助手的交互页面,页面中部展示当前的课程信息,全方位服务学生学习。



教师端,顶部导航栏提供智能助教、我的课程、实验中心选项,页面左侧展示AI智能助教页面,页面中部展示当前所授课程信息以及新建课程选项,方便教师管理教学情况。

教师端课程详情页面采用分层式界面设计,顶部导航栏集成智能助教、我的课程、实验中心功能,中部展示公告、作业、考勤、讨论区选项,下方展示课程详情、作业完成情况、课程安排。

4.2 硬件接口
兼容NVIDIA GPU及国产AI芯片,通过CUDA/ROCm驱动实现算力调用。
支持分布式存储系统(如阿里云OSS、EDS数据湖)的读写操作。
实时采集GPU利用率、显存占用、温度等指标。
4.3 软件接口
具有集成第三方系统的功能,调用外部API接口时响应速度<500ms。
增加限流策略,用户调用接口速率<60次每分钟,避免自动化测试工具频繁访问。
4.4 通信接口
采用HTTPS网络协议加密传输,支持QUIC协议加速;通过WebSocket实现低延迟实验进度实时同步与协同编辑通知。
5. 其他非功能需求
5.1 性能需求
速度需求:
(1)95%的用户操作响应时间≤2秒,复杂分析任务,如模型训练、数据集处理,需提供进度条与预估完成时间。
(2)拖拽式处理数据、交互式可视化图表渲染延迟≤1秒。
(3)普通数据集上传时每GB预处理时间≤5秒,混合模态数据集上传时每GB预处理时间≤10秒,并且支持断点续传。
容量需求:
(1)支持单个数据集最大容量1TB。
(2)平台总存储容量5PB,并具备弹性扩展功能。
(3)教学视频资源库支持20万小时教学回放视频的存储。
吞吐量需求:
(1)关键接口的最大数据传输总量最低不低于40TB每秒,理想标准为不低于50TB每秒。
(2)文本处理流水线≥100篇每秒。
(3)消息队列吞吐量≥5000条每秒。
(4)视频流媒体分发带宽≥100Gbps。
负载需求:
(1)用户并发需求的最低标准为支持5000用户并发操作不崩溃,一般标准为8000用户并发时核心功能可用性≥95%,理想标准为10000用户并发时全功能正常响应。
(2)最大模型训练任务并发数≥200个。
实时性需求:
(1)90%情况下虚拟会议室音视频延迟≤300ms,理想状况下延迟≤200ms。
(2)模型训练时CPU与GPU资源利用率仪表盘刷新间隔≤5秒。
5.2 软件质量属性
功能性:
(1)系统应完整实现第3章定义的所有核心功能(多模态分析、智能科研助手、教学支持、科研创新),完备率达100%。
(2)数据分析、参考文献推荐、科研案例模板推荐的准确率≥90%。
(3)用户隐私数据采用加密存储,跨境传输需通过网信办安全评估。
(4)实现细粒度用户权限权限管理,严格控制可访问信息,如学生只可访问所参与课程的相关资料。
可靠性:
(1)系统需具备自动检查点,理想情况下每间隔15分钟保存一次详细信息(最差情况下备份间隔≤1小时),并具备手动恢复和自动恢复功能。
(2)系统需构建异地灾备中心,保障数据备份安全。
(3)核心功能99.9%情况下全年可用,故障恢复时间目标≤10分钟。
效率:
(1)核心GPU在90%以上时间段利用率≥85%,内存碎片率≤5%,冗余计算任务自动终止响应时间≤10秒(理想情况下不超过5秒)。
(2)理想情况下各AI智能模块调度时间≤300ms,一般情况下调度时间≤500ms,且在500名用户并发调度时系统不崩溃。
可维护性:
(1)支持备份信息回滚机制。
(2)提供全链路追踪日志,测试用例自动化执行覆盖率≥95%。
可移植性:
(1)适配x86/ARM架构服务器及国产AI芯片(昇腾/寒武纪),性能差异≤10%。
(2)可兼容性强,需适配于Windows 10+、macOS 10.15+、Linux发行版操作系统以及支持Chrome、Edge、FireFox浏览器。
(3)一键部署脚本支持离线环境安装,并自动检测软件依赖库。
(4)模型训练成果、算法组件支持导出为Docker镜像或PyPI包,复用配置≤3步操作。
5.3 法律与合规
数据隐私方面,严格遵守《个人信息保护法》,用户数据仅限境内存储,隐私数据需脱敏处理。
版权管理方面,平台生成内容(如科研报告)需标注数据来源,禁止未授权使用第三方知识产权内容。
5.4 文档需求
用户手册与开发者指南需要多模态交付——同步提供纸质印刷版、PDF电子书、网页版三态。
附录A: 术语表
术语表
| 术语名 | 术语解释 |
|---|---|
| 超融合架构(HCI) | 一种将计算、存储、网络等数据中心资源整合到统一硬件平台的新型IT架构 |
| 多模态 | 一种同时利用多种不同类型的数据(模态)进行信息处理和分析的技术 |
| 容器化 | 一种将应用程序代码及其所有依赖项打包成独立、轻量的标准化单元(容器),实现跨环境一致运行的虚拟化技术 |
| 大模型微调 | 在预训练大模型(如GPT、LLaMA)基础上,使用特定领域数据继续训练,使其适配下游任务的迁移学习技术 |
| 知识图谱 | 以图结构(节点-边-属性)形式组织现实世界知识的语义网络数据库 |
| 数据湖 | 支持任意规模、类型数据的集中式存储系统,提供原始数据存留和分析能力 |
附录B: 分析模型
B.1 结构化分析模型
B.1.1 过程建模
B.1.1.1 上下文图
B.1.1.2 0层图
B.1.1.3 1层图


B.1.1.4 2层图
B.1.1.5 微规格说明
B.1.1.6 数据字典




B.1.2 数据建模
B.1.2.1 多模态大数据分析全流程算法组件ER图
B.1.2.2 教学一体化平台ER图
B.1.2.3 功能实体矩阵(以多模态大数据分析全流程算法组件为例)
B.1.3 状态转换建模
B.2 面向对象分析模型
B.2.1 用例模型
B.2.1.1 科研人员分用例图
B.2.1.2 非专业人士用例图
B.2.1.3 总用例图
B.2.1.4 对象分析
B.2.1.5 关键用例描述
B.2.1.6 用例优先级划分
B.2.2 静态模型
B.2.2.1 类图
B.2.3 动态模型
B.2.3.1 顺序图


B.2.3.2 协作图

B.2.3.3 状态图

B.2.3.4 活动图

| 分类 | 问题编号 | 待确定事项 |
|---|---|---|
| 硬件 | C-001 | 国产AI芯片(华为昇腾/寒武纪MLU)与NVIDIA同级芯片的性能验证标准未明确 |
| 安全 | C-002 | 用户隐私数据脱敏的具体技术标准未定义 |
| 生态 | C-003 | 学术成果转化服务的专利价值评估算法验证机制未明确 |
| 法律 | C-004 | 平台生成内容标注数据来源的具体规范缺失 |
| 合规 | C-005 | 跨境数据传输安全评估的审批流程未细化 |
| 性能 | C-006 | "关键接口最大数据传输量≥50TB/秒"的测试环境未说明 |
| 接口 | C-007 | 与虚拟仿真实验室的对接协议未定义 |
火山引擎开发者社区是火山引擎打造的AI技术生态平台,聚焦Agent与大模型开发,提供豆包系列模型(图像/视频/视觉)、智能分析与会话工具,并配套评测集、动手实验室及行业案例库。社区通过技术沙龙、挑战赛等活动促进开发者成长,新用户可领50万Tokens权益,助力构建智能应用。
更多推荐




















所有评论(0)