AI编程:自动化代码生成、低代码/无代码开发与算法优化实践
AI编程技术正在重塑软件开发领域,通过自动化代码生成、低代码/无代码平台和算法优化工具,显著提升开发效率并降低技术门槛。文章深入探讨了AI编程的三大核心技术:基于大型语言模型的自动化代码生成技术,支持多语言转换和性能优化;低代码/无代码平台的可视化开发流程,实现快速应用构建;以及AI驱动的算法优化实践,包括自动超参数调整和神经网络架构搜索。同时也指出当前面临的质量安全、系统设计等挑战,并展望未来多
引言
人工智能正在深刻改变软件开发领域,AI编程技术通过自动化代码生成、低代码/无代码开发平台以及算法优化工具,显著提升了开发效率并降低了技术门槛。据Gartner预测,到2025年,70%的新应用将由低代码/无代码技术构建,而AI辅助编程工具将使开发人员生产力提升40%以上。本文将深入探讨这些前沿技术的原理、实践案例及未来发展趋势,通过代码示例、流程图和实际应用场景,全面展示AI编程如何重塑软件开发生态。
一、自动化代码生成
自动化代码生成是AI编程的核心领域,利用机器学习模型将自然语言描述、设计规范或高级抽象转换为可执行代码。这项技术大幅减少了重复性编码工作,使开发者能专注于更高层次的系统设计。
1.1 技术原理
现代代码生成系统主要基于大型语言模型(LLM),如OpenAI的Codex、Google的AlphaCode等。这些模型通过海量代码库训练,理解编程语言的语法结构、语义关系和设计模式。
graph TD
A[用户输入自然语言描述] --> B[自然语言处理]
B --> C[语义分析]
C --> D[代码模式匹配]
D --> E[语法树生成]
E --> F[代码合成]
F --> G[代码优化]
G --> H[输出可执行代码]

1.2 实践案例:使用GPT-4生成Python函数
Prompt示例:
请创建一个Python函数,实现以下功能:
1. 接收一个整数列表作为输入
2. 计算列表中所有偶数的平均值
3. 处理空列表和无效输入的情况
4. 返回计算结果或错误信息
5. 添加类型提示和文档字符串
生成的代码:
from typing import List, Union
def calculate_even_average(numbers: List[int]) -> Union[float, str]:
"""
计算整数列表中所有偶数的平均值
参数:
numbers: 整数列表
返回:
偶数的平均值(浮点数)或错误信息字符串
"""
if not isinstance(numbers, list):
return "错误:输入必须是一个列表"
if not numbers:
return "错误:列表不能为空"
even_numbers = []
for num in numbers:
if not isinstance(num, int):
return f"错误:列表元素必须是整数,发现 {type(num)}"
if num % 2 == 0:
even_numbers.append(num)
if not even_numbers:
return "错误:列表中没有偶数"
return sum(even_numbers) / len(even_numbers)
# 测试用例
print(calculate_even_average([1, 2, 3, 4, 5, 6])) # 输出: 4.0
print(calculate_even_average([])) # 输出: 错误:列表不能为空
print(calculate_even_average([1, 3, 5])) # 输出: 错误:列表中没有偶数
print(calculate_even_average("not a list")) # 输出: 错误:输入必须是一个列表
1.3 高级应用:多语言代码生成
现代AI代码生成器支持多种编程语言,以下是一个使用相同Prompt生成JavaScript代码的示例:
/**
* 计算整数数组中所有偶数的平均值
* @param {number[]} numbers - 整数数组
* @returns {number|string} 偶数的平均值或错误信息
*/
function calculateEvenAverage(numbers) {
if (!Array.isArray(numbers)) {
return "错误:输入必须是一个数组";
}
if (numbers.length === 0) {
return "错误:数组不能为空";
}
const evenNumbers = [];
for (const num of numbers) {
if (!Number.isInteger(num)) {
return `错误:数组元素必须是整数,发现 ${typeof num}`;
}
if (num % 2 === 0) {
evenNumbers.push(num);
}
}
if (evenNumbers.length === 0) {
return "错误:数组中没有偶数";
}
return evenNumbers.reduce((sum, num) => sum + num, 0) / evenNumbers.length;
}
// 测试用例
console.log(calculateEvenAverage([1, 2, 3, 4, 5, 6])); // 输出: 4
console.log(calculateEvenAverage([])); // 输出: 错误:数组不能为空
console.log(calculateEvenAverage([1, 3, 5])); // 输出: 错误:数组中没有偶数
console.log(calculateEvenAverage("not an array")); // 输出: 错误:输入必须是一个数组
1.4 性能优化与代码质量
AI生成的代码虽然功能正确,但可能需要进一步优化。以下是一个优化示例:
原始生成代码:
def find_duplicates(items):
duplicates = []
for i in range(len(items)):
for j in range(i + 1, len(items)):
if items[i] == items[j] and items[i] not in duplicates:
duplicates.append(items[i])
return duplicates
优化后代码:
from collections import defaultdict
def find_duplicates(items):
"""
查找列表中的重复元素,时间复杂度O(n)
参数:
items: 可哈希的元素列表
返回:
重复元素的列表
"""
seen = set()
duplicates = set()
for item in items:
if item in seen:
duplicates.add(item)
else:
seen.add(item)
return list(duplicates)
优化后的代码将时间复杂度从O(n²)降低到O(n),显著提高了性能。
二、低代码/无代码开发
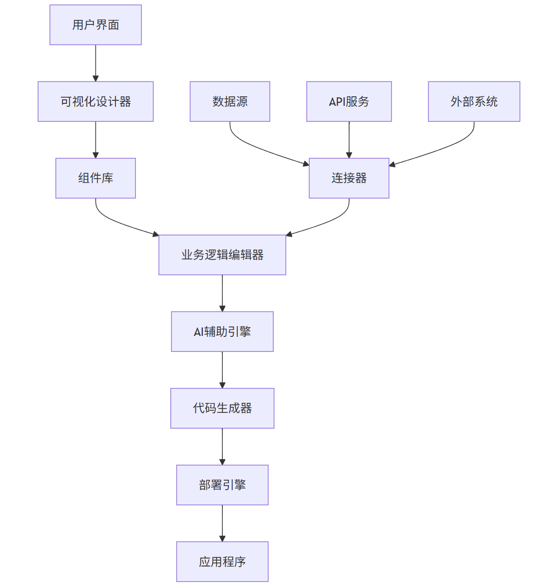
低代码/无代码(LCNC)平台通过可视化界面和预构建组件,使非专业开发人员也能创建应用程序。这些平台通常结合AI技术,提供智能建议和自动化功能。
2.1 技术架构
graph TB
A[用户界面] --> B[可视化设计器]
B --> C[组件库]
C --> D[业务逻辑编辑器]
D --> E[AI辅助引擎]
E --> F[代码生成器]
F --> G[部署引擎]
G --> H[应用程序]
I[数据源] --> J[连接器]
J --> D
K[API服务] --> J
L[外部系统] --> J

2.2 实践案例:使用低代码平台构建任务管理应用
以下是一个使用Mendix平台构建任务管理应用的流程:
步骤1:数据模型设计
erDiagram
TASK ||--o{ SUBTASK : contains
TASK {
string id PK
string title
string description
date dueDate
enum status
string assignee
}
SUBTASK {
string id PK
string title
boolean completed
string taskId FK
}

步骤2:UI设计
通过拖放组件创建界面:
- 任务列表页面:表格显示所有任务
- 任务详情页面:表单显示和编辑任务信息
- 子任务管理页面:嵌套列表显示子任务
步骤3:业务逻辑实现
使用微流(Microflow)设计器创建业务逻辑:
graph TD
A[开始] --> B[获取任务ID]
B --> C{任务是否存在?}
C -->|是| D[加载任务数据]
C -->|否| E[显示错误信息]
D --> F[加载关联的子任务]
F --> G[显示任务详情]
G --> H[结束]
E --> H

步骤4:AI辅助功能
平台提供的AI助手可以:
- 根据描述自动生成数据验证规则
- 推荐合适的UI布局
- 优化微流逻辑
- 生成测试用例
2.3 无代码自动化:使用Zapier集成服务
Zapier是一个典型的无代码自动化平台,通过"Zaps"连接不同应用。以下是一个自动化工作流示例:
场景:当新客户添加到CRM时,自动创建发票并发送通知
graph LR
A[CRM系统] -->|新客户事件| B(Zapier触发器)
B --> C{条件判断}
C -->|企业客户| D[创建发票]
C -->|个人客户| E[发送欢迎邮件]
D --> F[更新CRM记录]
E --> F
F --> G[发送Slack通知]

配置示例:
{
"zap": {
"name": "客户入职自动化",
"trigger": {
"app": "Salesforce",
"event": "New Contact"
},
"actions": [
{
"if": "{{contact_type}} == 'Business'",
"then": [
{
"app": "QuickBooks",
"action": "Create Invoice",
"params": {
"customer": "{{contact_name}}",
"amount": "100.00",
"due_date": "{{plus_30_days}}"
}
}
],
"else": [
{
"app": "Gmail",
"action": "Send Email",
"params": {
"to": "{{contact_email}}",
"subject": "欢迎加入我们!",
"body": "感谢您的注册..."
}
}
]
},
{
"app": "Slack",
"action": "Send Message",
"params": {
"channel": "#sales",
"text": "新客户注册: {{contact_name}}"
}
}
]
}
}
2.4 企业级低代码平台比较
| 特性 | Mendix | OutSystems | Microsoft Power Apps | Appian |
|---|---|---|---|---|
| 目标用户 | 专业开发者 | 企业开发者 | 业务用户 | 企业开发者 |
| 部署选项 | 公有云/私有云 | 公有云/私有云 | 公有云 | 公有云/私有云 |
| AI集成 | 中等 | 强大 | 强大(Copilot) | 强大 |
| 离线能力 | 是 | 是 | 有限 | 是 |
| 定价模型 | 用户数/应用 | 用户数 | 用户数/容量 | 用户数 |
| 学习曲线 | 中等 | 陡峭 | 平缓 | 中等 |
三、算法优化实践
AI在算法优化领域发挥着越来越重要的作用,从自动调参到神经网络架构搜索,AI技术正在改变传统算法优化的方式。
3.1 自动超参数优化
传统机器学习模型需要手动调整超参数,而AI自动化工具可以高效地搜索最佳参数组合。
使用Optuna进行超参数优化示例:
import optuna
import sklearn.datasets
import sklearn.ensemble
import sklearn.model_selection
def objective(trial):
# 定义搜索空间
n_estimators = trial.suggest_int('n_estimators', 50, 500)
max_depth = trial.suggest_int('max_depth', 2, 32, log=True)
min_samples_split = trial.suggest_float('min_samples_split', 0.1, 1.0)
min_samples_leaf = trial.suggest_float('min_samples_leaf', 0.1, 0.5)
# 创建模型
classifier = sklearn.ensemble.RandomForestClassifier(
n_estimators=n_estimators,
max_depth=max_depth,
min_samples_split=min_samples_split,
min_samples_leaf=min_samples_leaf
)
# 加载数据
iris = sklearn.datasets.load_iris()
X, y = iris.data, iris.target
# 交叉验证
accuracy = sklearn.model_selection.cross_val_score(
classifier, X, y, n_jobs=-1, cv=3
).mean()
return accuracy
# 创建研究并优化
study = optuna.create_study(direction='maximize')
study.optimize(objective, n_trials=100)
# 输出最佳参数
print('最佳参数:', study.best_params)
print('最佳准确率:', study.best_value)
优化过程可视化:
graph TD
A[开始优化] --> B[初始化研究]
B --> C[生成试验]
C --> D[评估目标函数]
D --> E{是否达到停止条件?}
E -->|否| F[更新搜索策略]
F --> C
E -->|是| G[输出最佳参数]
G --> H[结束]

3.2 神经网络架构搜索(NAS)
神经网络架构搜索(NAS)自动设计最优的神经网络结构,取代了人工设计网络架构的过程。
使用AutoKeras进行图像分类架构搜索:
import autokeras as ak
import tensorflow as tf
# 加载数据
(x_train, y_train), (x_test, y_test) = tf.keras.datasets.mnist.load_data()
# 归一化
x_train = x_train.astype('float32') / 255.0
x_test = x_test.astype('float32') / 255.0
# 定义搜索空间
clf = ak.ImageClassifier(
overwrite=True,
max_trials=10,
objective='val_accuracy'
)
# 执行搜索
clf.fit(x_train, y_train, epochs=10, validation_split=0.2)
# 评估最佳模型
model = clf.export_model()
model.summary()
test_loss, test_acc = model.evaluate(x_test, y_test)
print(f'测试准确率: {test_acc:.4f}')
NAS搜索过程:
graph TB
A[定义搜索空间] --> B[初始化控制器]
B --> C[生成子网络架构]
C --> D[训练子网络]
D --> E[评估性能]
E --> F[更新控制器]
F --> G{是否达到停止条件?}
G -->|否| C
G -->|是| H[输出最佳架构]
H --> I[训练最终模型]

3.3 代码优化与性能分析
AI工具可以分析代码性能瓶颈并自动优化。以下是一个使用Python的cProfile和AI建议优化代码的示例:
原始代码:
def fibonacci(n):
if n <= 1:
return n
return fibonacci(n-1) + fibonacci(n-2)
# 计算第35个斐波那契数
result = fibonacci(35)
print(result)
性能分析:
import cProfile
def profile_fibonacci():
fibonacci(35)
cProfile.run('profile_fibonacci()', sort='cumtime')
AI优化建议:
分析发现递归实现效率低下,建议:
1. 使用记忆化技术缓存中间结果
2. 或改用迭代实现
3. 考虑使用矩阵幂运算或通项公式进行数学优化
优化后代码:
from functools import lru_cache
@lru_cache(maxsize=None)
def fibonacci(n):
if n <= 1:
return n
return fibonacci(n-1) + fibonacci(n-2)
# 或者使用迭代实现
def fibonacci_iterative(n):
a, b = 0, 1
for _ in range(n):
a, b = b, a + b
return a
# 计算第35个斐波那契数
result = fibonacci_iterative(35)
print(result)
3.4 算法复杂度优化
AI工具可以分析算法复杂度并提供优化建议。以下是一个排序算法优化的示例:
原始冒泡排序实现:
def bubble_sort(arr):
n = len(arr)
for i in range(n):
for j in range(0, n-i-1):
if arr[j] > arr[j+1]:
arr[j], arr[j+1] = arr[j+1], arr[j]
return arr
AI分析结果:
算法复杂度分析:
- 时间复杂度: O(n²)
- 空间复杂度: O(1)
- 稳定性: 稳定
优化建议:
1. 对于小规模数据,插入排序通常更快
2. 对于大规模数据,考虑使用快速排序或归并排序
3. 添加提前终止检查可优化部分情况
优化后的快速排序实现:
def quick_sort(arr):
if len(arr) <= 1:
return arr
pivot = arr[len(arr) // 2]
left = [x for x in arr if x < pivot]
middle = [x for x in arr if x == pivot]
right = [x for x in arr if x > pivot]
return quick_sort(left) + middle + quick_sort(right)
性能对比测试:
import time
import random
# 生成测试数据
data = [random.randint(1, 10000) for _ in range(10000)]
# 测试冒泡排序
start = time.time()
bubble_sort(data.copy())
bubble_time = time.time() - start
# 测试快速排序
start = time.time()
quick_sort(data.copy())
quick_time = time.time() - start
print(f"冒泡排序时间: {bubble_time:.4f}秒")
print(f"快速排序时间: {quick_time:.4f}秒")
print(f"性能提升: {bubble_time/quick_time:.1f}倍")
四、挑战与未来展望
4.1 当前挑战
尽管AI编程技术发展迅速,但仍面临诸多挑战:
- 代码质量与安全性:AI生成的代码可能存在安全漏洞或不符合最佳实践
pie
title AI生成代码中的常见问题
"安全漏洞" : 35
"性能问题" : 25
"可读性差" : 20
"不符合规范" : 15
"其他问题" : 5

-
复杂系统设计:AI难以理解大型系统的整体架构和业务逻辑
-
领域知识限制:特定行业或专业领域的代码生成需要深厚的领域知识
-
版权与伦理问题:AI训练数据可能包含受版权保护的代码,生成代码的归属权不明确
4.2 未来发展趋势
- 多模态编程助手:结合文本、图像、语音等多种输入方式的编程助手
graph LR
A[语音描述需求] --> B[AI编程助手]
C[手绘界面草图] --> B
D[示例数据] --> B
B --> E[生成完整应用]

-
自适应代码生成:根据开发者风格和项目规范自动调整生成代码的风格
-
实时协作开发:AI辅助的实时多人协作编程环境
-
智能调试与修复:自动检测并修复代码中的bug和性能问题
-
低代码与AI深度融合:低代码平台将集成更强大的AI功能,实现从需求到部署的全流程自动化
4.3 技能转型建议
随着AI编程技术的发展,开发者需要转型和提升以下技能:
- 系统设计能力:从代码实现者转变为系统架构师
- AI工具掌握:熟练使用各种AI编程工具和平台
- 领域专业知识:深入理解业务领域,提供精准的需求描述
- 代码审查能力:能够评估和优化AI生成的代码
- 跨学科知识:结合数据科学、机器学习等领域的知识
五、结论
AI编程技术正在深刻改变软件开发的方式,自动化代码生成、低代码/无代码开发和算法优化工具共同构成了现代软件开发的生态系统。这些技术不仅提高了开发效率,还降低了编程门槛,使更多人能够参与应用创建。
然而,AI编程并非要取代人类开发者,而是作为强大的辅助工具,帮助开发者从重复性工作中解放出来,专注于更高层次的系统设计和创新。未来,随着技术的不断进步,AI与人类开发者将形成更紧密的协作关系,共同推动软件工程领域的革新。
开发者应积极拥抱这些变化,学习使用AI编程工具,提升自身技能,以适应不断演进的软件开发环境。同时,行业也需要建立相应的规范和标准,确保AI生成代码的质量、安全性和合规性,促进技术的健康发展。
通过合理利用AI编程技术,我们能够构建更高效、更智能、更可靠的软件系统,推动数字化转型进程,创造更大的社会价值。
火山引擎开发者社区是火山引擎打造的AI技术生态平台,聚焦Agent与大模型开发,提供豆包系列模型(图像/视频/视觉)、智能分析与会话工具,并配套评测集、动手实验室及行业案例库。社区通过技术沙龙、挑战赛等活动促进开发者成长,新用户可领50万Tokens权益,助力构建智能应用。
更多推荐
所有评论(0)