deepseek编程能力强悍,写诗水平却被诟病?
比如说通过对唐诗宋词学习,AI 能够掌握不同诗歌体裁的特点,如五言绝句、七言律诗的格式要求,以及各种词牌的韵律规则,描写秋色,就会关联到思乡、余晖、落木、梧桐、深院、稻花等意境。但如果是后一种,AI写诗能力绝对能秒杀大部分人,尤其是ChatGPT、豆包、DeepSeek出来后,只要你会写优秀的提示,唐诗宋词、十四行诗随便写,至少80分的水平。为作诗而作诗,是辞藻的堆砌,比如乾隆的《御制诗集》,以及
最近deepseek非常火,特别是处理编程这样的推理任务,但其文学创作水平却被质疑,比如四川大学的周裕锴教授对deepseek诗词创作评价不高,认为AI空有统合择优之力,而乏拓新开创之功,纵然一筋斗十万八千里,终在如来掌心之中。

针对这个问题,知乎上有一些耐人寻味的回答。


看来大家还是站AI,但其实有失偏颇。
我认为诗有两种,第一是为表达而作的诗,第二是为作诗而作的诗。
为表达而作诗,是写诗之人当时的处境、心境和历史背景的杂糅,碰撞出有思想的文字,比如白居易的《卖炭翁》、但丁的《神曲》。
为作诗而作诗,是辞藻的堆砌,比如乾隆的《御制诗集》,以及古今大部分搔首弄姿、无病呻吟之作,比例非常之高,各种杂志、报纸上都有,这类诗歌就包括贺岁诗、庆祝诗之流。
如果是前一种,AI确实写不出来,因为AI是二进制算法学习出来的东西,写诗虽然有结构、有韵脚、有意境,唯独没有思想。
但如果是后一种,AI写诗能力绝对能秒杀大部分人,尤其是ChatGPT、豆包、DeepSeek出来后,只要你会写优秀的提示,唐诗宋词、十四行诗随便写,至少80分的水平。
你说你熟读唐诗三百首,卖弄两句,自以为很不错,可是AI把中华五千年、世界二百多个国家所有的诗歌都训练了一遍,你敢比?
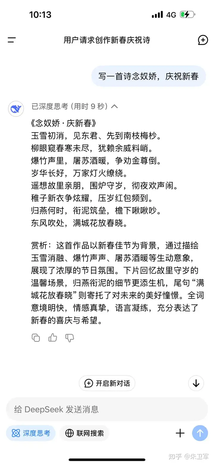
我过年期间随便问DeepSeek写了一首宋词《念奴娇·庆新春》。

粗略一看,写的还不错,雪、爆竹、万家灯火、红包、归燕各种意境都有。
你觉得以现在九年义务教育的水平能写出这样的诗嘛。
然后我又让deepseek写了一首现代诗,提示语则更加详细。
写一首朦胧派诗歌,以某种意象为主体,表达自己面对命运积极向上的态度,既需要有冷静的思考,也要有热情的向往。

看着也像那么回事,用了很多意象,也比较有层次感。
为什么AI写诗看起来还不错,起码是辞藻和意境上过的去。
有以下2个主要原因:
首先是大量语料库的喂养,就像前面说的AI把中华五千年、世界二百多个国家所有的诗歌都训练了一遍,AI 可以学习到诗歌的结构、韵律、词汇用法、意象组合等。
比如说通过对唐诗宋词学习,AI 能够掌握不同诗歌体裁的特点,如五言绝句、七言律诗的格式要求,以及各种词牌的韵律规则,描写秋色,就会关联到思乡、余晖、落木、梧桐、深院、稻花等意境。
然后AI通过生成对抗网络(GAN)、深度学习算法、注意力机制、迁移学习等技术,让诗歌更加贴近人类思维,随着大模型技术的不断迭代,AI创作的诗歌会越来越接近人类高级水平,当然它还是没有思想的。
火山引擎开发者社区是火山引擎打造的AI技术生态平台,聚焦Agent与大模型开发,提供豆包系列模型(图像/视频/视觉)、智能分析与会话工具,并配套评测集、动手实验室及行业案例库。社区通过技术沙龙、挑战赛等活动促进开发者成长,新用户可领50万Tokens权益,助力构建智能应用。
更多推荐
所有评论(0)