计算机毕业设计springboot中医经典方证案例数据库研究与设计 基于 SpringBoot 的中医古籍方证案例知识库构建与实现 面向临床决策的 SpringBoot 中医经典方剂案例检索平台
当“数据”成为中医药走向现代化的最后一道门槛,散落在《伤寒论》《金匮要略》等古籍里的海量方证案例却始终缺乏统一、可计算的结构。把纸页上的“一方一证”搬进数据库,让千年经验变成可检索、可统计、可演算的知识,是本系统诞生的初衷。平台以 SpringBoot 为骨架、MySQL 为仓库、Vue 为门户,将历代医案拆成最小知识单元后重新组装,形成一张可随时扩展的“数字经络”。系统核心功能方证案例管理:录入
计算机毕业设计springboot中医经典方证案例数据库研究与设计287aqvn2 (配套有源码 程序 mysql数据库 论文)
本套源码可以在文本联xi,先看具体系统功能演示视频领取,可分享源码参考。
当“数据”成为中医药走向现代化的最后一道门槛,散落在《伤寒论》《金匮要略》等古籍里的海量方证案例却始终缺乏统一、可计算的结构。把纸页上的“一方一证”搬进数据库,让千年经验变成可检索、可统计、可演算的知识,是本系统诞生的初衷。平台以 SpringBoot 为骨架、MySQL 为仓库、Vue 为门户,将历代医案拆成最小知识单元后重新组装,形成一张可随时扩展的“数字经络”。
系统核心功能
-
方证案例管理:录入、审核、修改、删除、批量导入导出、版本追溯
-
多维检索:按方名、证候、症状、舌脉、病机、年份、医家、地域、疗效等多条件组合查询
-
智能推荐:输入症状串,自动匹配相似医案与候选方剂,给出置信度排序
-
案例分类与标签:支持树形分类、自定义标签、同义词库、拼音/汉字模糊映射
-
年份管理:维护从东汉至今的朝代-公元对照表,支持按历史分期统计
-
互动社区:发帖、回帖、点赞、置顶、结帖,形成围绕方证的学术讨论链
-
意见反馈:图文留言、管理员回复、满意度评价、热点问题聚合
-
收藏与个人中心:我的医案、我的帖子、我的收藏、浏览历史、密码修改
-
公告资讯:分类发布、富文本编辑、点击/点赞/收藏统计、定时上下线
-
系统管理:配置参数、字典维护、日志审计、数据备份/恢复、性能监控
-
在线咨询:用户提问、管理员回复、追问机制、已读未读状态
-
可视化面板:方剂使用频次 TOP、证候分布饼图、疗效雷达图、年度发表量趋势
-
权限与审计:分级角色、菜单动态路由、操作痕迹留档、敏感字段脱敏
一句话总结:把“经验”变“数据”,让“数据”生“新方”,系统用最小颗粒度的方证记录为中医临床、科研、教学提供可持续生长的数字基石。
注:以上是纯课题毕业设计功能介绍,并非实际开发完成,最终开发完成的毕业设计程序以下面的的环境软件、功能图和界面为准。
系统所需要的环境软件:idea、eclipse+mysql5.7、8.0+Navicat+JDK1.8+tomcat7.0
2 功能需求分析
中医经典方证案例数据库研究与设计综合网络空间开发设计要求。目的是通过网络平台将传统管理方式转换为在网上管理,完成中医经典方证案例数据库研究的方便快捷、安全性高障,目标明确。中医经典方证案例数据库研究与设计可以将功能划分为管理员使用的功能和用户使用的功能。
(1)管理员的功能是最高的,可以对系统所在功能进行查看,修改和删除,包括用户、年份、案例分类、方正案例、意见反馈、互动交流、系统管理、用户资料等功能。管理员用例如下:

图3-1管理员用例图
(2)用户关键功能包含个人中心、修改密码、方正案例、我的发布、我的收藏等进行详细操作。用户用例如下:

图3-2 用户用例图
3.3 系统流程分析
3.3.1系统开发流程图:

图3-3 系统开发流程图
3.3.2管理员模块总体流程图:

图3-4 管理员模块总体流程图
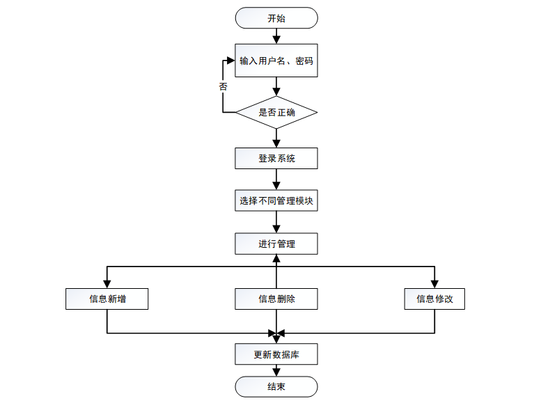
3.3.3中医经典方证案例数据库管理流程图:

图3-6 中医经典方证案例数据库管理流程图
4 系统设计
4.1 功能模块设计
中医经典方证案例数据库研究与设计按照权限的类型进行划分,分为管理员和用户共两个模块。系统实现用户、年份、案例分类、方正案例、意见反馈、互动交流、系统管理、用户资料等功能进行操作,增强了使用者的操作体验。管理员模块主要针对整个系统的管理进行设计,提高了管理的效率和标准。系统的总体模块设计如下图所示:

图4-1 系统总体模块设计
4.2 系统数据库设计
4.2.1 数据库系统
本系统采用MySQL来进行数据库的管理。MySQL数据库具有体积小、速度快、成本低等优点。具备同时处理数千万条记录,实现大型数据库的高并发读写和高效读写需求。
4.2.2 数据库概念设计
概念模型用于对信息世界建模,并与指定的数据库管理系统分离。它有助于将真实世界的事物抽象为适合于数据库管理系统的数据库模型。人们倾向于将现实世界抽象为信息世界,再把信息世界变成机器世界。也就是说,将现实世界的目标抽象成独立于专用计算机软件和专用数据库管理系统的信息结构的数据模型,然后将物理模型转化为适合电子计算机的数据库管理系统。事实上,数据模型是从真实世界到机器世界的中间层。
信息世界的基本要素包括实体和关联。现实存在且彼此可区别的事物称为实体。实体可以是实际的人、事或物,还可以是抽象化的概念或联络。在系统中将“用户、管理员、方正案例、公告资讯、互动交流”等作为实体,它们的局部E-R如图4-2所示。

图4-2局部E-R图
系统实现
5.1系统功能实现
5.1.1系统首页页面
当人们打开系统的网址后,首先看到的就是首页界面。在这里,人们能够看到系统的导航条,通过导航条导航进入方正案例、公告资讯、互动交流、意见反馈、在线咨询、个人中心等功能展示页面进行操作。系统首页界面如图5-1所示:

图5-1 系统首页界面
在注册流程中,用户在Vue前端填写必要信息(如用户名、密码等)并提交。前端将这些信息通过HTTP请求发送到Java后端。后端处理这些信息,检查用户名是否唯一,并将新用户数据存入MySQL数据库。完成后,后端向前端发送注册成功的确认,前端随后通知用户完成注册。这个过程实现了新用户的数据收集、验证和存储。注册页面如图5-2所示:

图5-2注册详细页面
方正案例:在方正案例页面的输入栏中输入案例名称进行查询,可以查看到方正案例详细信息,并根据需要进行下载、评论或收藏操作;方正案例页面如图5-3所示:

图5-3方正案例详细页面
公告资讯:在公告资讯页面的输入栏中输入标题进行查询,可以查看到公告资讯详细信息,并根据需要进行点赞或收藏操作;公告资讯页面如图5-4所示:

图5-4公告资讯详细页面
5.1.2个人中心
个人中心:在个人中心页面可以对个人中心、修改密码、方正案例、我的发布、我的收藏等功能进行操作;如图5-5所示:

图5-5个人中心界面
5.2管理员功能实现
在登录流程中,用户首先在Vue前端界面输入用户名和密码。这些信息通过HTTP请求发送到Java后端。后端接收请求,通过与MySQL数据库交互验证用户凭证。如果认证成功,后端会返回给前端,允许用户访问系统。这个过程涵盖了从用户输入到系统验证和响应的全过程。如图5-6所示。

图5-6管理员登录界面
管理员进入主页面,主要功能包括对用户、年份、案例分类、方正案例、意见反馈、互动交流、系统管理、用户资料等进行操作。管理员主页面如图5-7示:

图5-7管理员主界面
用户功能在视图层(view层)进行交互,比如点击“搜索、新增或删除”按钮或填写用户表单。这些用户表单动作被视图层捕获并作为请求发送给相应的控制器层(controller层)。控制器接收到这些请求后,调用服务层(service层)以执行相关的业务逻辑,例如验证输入数据的有效性和与数据库的交互。服务层处理完这些逻辑后,进一步与数据访问对象层(DAO层)交互,后者负责具体的数据操作如查看、修改或删除用户信息,并将操作结果返回给控制器。最终,控制器根据这些结果更新视图层,以便用户功能可以看到最新的信息或相应的操作反馈。如图5-8所示:

图5-8用户界面
年份功能在视图层(view层)进行交互,比如点击“搜索、新增或删除”按钮或填写年份表单。这些年份表单动作被视图层捕获并作为请求发送给相应的控制器层(controller层)。控制器接收到这些请求后,调用服务层(service层)以执行相关的业务逻辑,例如验证输入数据的有效性和与数据库的交互。服务层处理完这些逻辑后,进一步与数据访问对象层(DAO层)交互,后者负责具体的数据操作如修改或删除年份信息,并将操作结果返回给控制器。最终,控制器根据这些结果更新视图层,以便年份功能可以看到最新的信息或相应的操作反馈。如图5-9所示:

图5-9年份界面
管理员点击案例分类。进入案例分类页面输入案例分类可以搜索、新增或删除案例分类信息,并进行查看修改或删除等操作。如图5-10所示:

图5-10案例分类界面
管理员点击方正案例。进入方正案例页面输入案例名称、年份、是否通过可以搜索、审核或删除方正案例信息,并进行查看、查看评论或删除等操作。如图5-11所示:

图5-11方正案例界面
管理员点击意见反馈。进入意见反馈页面输入用户名可以搜索或删除意见反馈信息,并进行查看、回复或删除等操作。如图5-12所示:

图5-12意见反馈界面
管理员点击互动交流。进入互动交流页面输入帖子标题可以搜索互动交流信息,并进行查看、修改或查看评论等操作。如图5-13所示:

图5-13互动交流界面
源码无偿分享,文未领取
火山引擎开发者社区是火山引擎打造的AI技术生态平台,聚焦Agent与大模型开发,提供豆包系列模型(图像/视频/视觉)、智能分析与会话工具,并配套评测集、动手实验室及行业案例库。社区通过技术沙龙、挑战赛等活动促进开发者成长,新用户可领50万Tokens权益,助力构建智能应用。
更多推荐
所有评论(0)