直流电机转速电流双闭环调速系统:基于Simulink的晶闸管控制仿真探索
直流电机转速电流双闭环调速系统 晶闸管控制 simulink仿真(1)该模型采用 matlab/simulink 2016b 版本搭建,使用matlab 2016b及以上版本打开最佳。(2)该模型已经代为转换到各个常用版本。【算法介绍】(1)模型由三相电源(电网)、同步6脉冲发生器、双闭环控制模块、直流电机、负载转矩、测量模块等构成;(2)直流电机由晶闸管整流桥驱动;固定励磁;(3)转速外环ASR
直流电机转速电流双闭环调速系统 晶闸管控制 simulink仿真 (1)该模型采用 matlab/simulink 2016b 版本搭建,使用matlab 2016b及以上版本打开最佳。 (2)该模型已经代为转换到各个常用版本。 【算法介绍】 (1)模型由三相电源(电网)、同步6脉冲发生器、双闭环控制模块、直流电机、负载转矩、测量模块等构成; (2)直流电机由晶闸管整流桥驱动;固定励磁; (3)转速外环ASR和电流内环ACR均采用PI控制; (4)提供详细的ASR和ACR参数计算过程和设计文档。 【简要技术说明文档和参考文献】 (1)成品模型原则上不提供技术; (2)本模型简要说明文档和运行视频。 (3)可要求simulink视频教程一份。

在电力传动领域,直流电机调速系统一直占据着重要地位。今天咱们来唠唠基于Matlab/Simulink搭建的直流电机转速电流双闭环调速系统,并且是通过晶闸管控制的哦。
一、搭建环境与兼容性
这个模型搭建在Matlab/Simulink 2016b版本上,要是你用Matlab 2016b及以上版本打开那是最合适不过啦。而且贴心的是,这个模型已经被转换到各个常用版本咯,不用担心版本不兼容的问题。
二、模型构成剖析
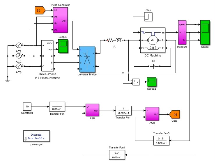
1. 整体架构
整个模型就像一个精密的机器,由三相电源(也就是电网)、同步6脉冲发生器、双闭环控制模块、直流电机、负载转矩、测量模块等部分组成。每个部分都各司其职,协同工作,让直流电机按照我们期望的方式运行。
2. 直流电机驱动与励磁
直流电机由晶闸管整流桥驱动,这里用固定励磁。晶闸管整流桥就像一个智能的“电流阀门”,精准地控制着流入直流电机的电流。为啥要用晶闸管呢?它可以通过控制触发脉冲的相位,灵活地改变输出电压的大小,进而实现对直流电机转速的调节。就好比你开车时踩油门,晶闸管能精确控制“油门”的开度。
3. 双闭环控制——PI控制的魅力
转速外环ASR(Automatic Speed Regulator)和电流内环ACR(Automatic Current Regulator)均采用PI控制。PI控制可是经典中的经典啦。简单说,比例(P)环节能快速响应偏差,让系统尽快接近目标值;积分(I)环节则能消除稳态误差,让系统最终稳定在目标值上。

咱们来看段简单的模拟代码(这里只是概念性代码,并非完整Simulink代码哦):
% 假设设定值为setpoint,反馈值为feedback
kp = 0.5; % 比例系数
ki = 0.1; % 积分系数
error = setpoint - feedback;
integral = integral + error;
output = kp * error + ki * integral;
这里kp和ki就是比例系数和积分系数啦。每次计算时,先算出当前的误差error,然后更新积分项integral,最后得出控制输出output。在实际的双闭环调速系统里,ASR和ACR就是靠这样类似的PI控制算法,不断调节电机的转速和电流。
4. 参数计算与设计文档
这里还提供了详细的ASR和ACR参数计算过程和设计文档哦。这些参数可不是随便设定的,它们是经过严谨计算,根据电机的特性、负载情况等多方面因素确定的,就像给赛车调校各项参数一样,得精准。
三、成品模型相关说明
1. 技术提供原则
成品模型原则上不提供技术,但别担心,有简要说明文档和运行视频呢。通过这些,你能大概了解模型的运行原理和操作方法。
2. 额外福利
要是你对Simulink不太熟悉,还能要求一份Simulink视频教程,这可太适合新手小白了,跟着教程一步步来,说不定很快就能自己上手修改模型,探索更多有趣的玩法。

总之,这个基于Matlab/Simulink搭建的直流电机转速电流双闭环调速系统,无论是对学习电机控制理论,还是实际应用探索,都有着不小的价值。希望大家都能从中获得启发,在电力传动领域玩出更多花样!



火山引擎开发者社区是火山引擎打造的AI技术生态平台,聚焦Agent与大模型开发,提供豆包系列模型(图像/视频/视觉)、智能分析与会话工具,并配套评测集、动手实验室及行业案例库。社区通过技术沙龙、挑战赛等活动促进开发者成长,新用户可领50万Tokens权益,助力构建智能应用。
更多推荐
所有评论(0)