AI行业应用全景图:金融、医疗、教育与制造业的落地实践
人工智能正在重塑金融、医疗、教育、制造四大行业。金融领域通过XGBoost实现信用卡欺诈检测;医疗应用U-Net进行肺部CT图像分割;教育采用BERT模型实现作文自动评分;制造业利用LSTM预测设备寿命。各行业案例均包含技术原理、代码示例、流程图和Prompt模板,展示AI如何解决实际问题。尽管面临数据隐私、模型解释性等挑战,AI与行业深度融合的趋势不可逆转,未来将向多模态融合、小样本学习等方向发
引言
人工智能(Artificial Intelligence, AI)正以前所未有的速度重塑全球产业格局。从智能客服到精准医疗,从个性化教学到智能制造,AI技术已不再局限于实验室或大型科技公司,而是广泛渗透至金融、医疗、教育、制造业等传统行业,成为推动数字化转型的核心引擎。
本文将系统性地梳理AI在四大关键行业的落地案例,结合具体应用场景、关键技术实现路径、可运行代码片段、流程图(以Mermaid格式呈现)、Prompt示例以及可视化图表,深入剖析AI如何赋能实体经济,并展望未来发展趋势。全文超过5000字,旨在为从业者、研究者及政策制定者提供一份兼具理论深度与实践价值的参考指南。
一、AI在金融行业的应用
1.1 应用场景概述
金融行业是AI最早落地且成效显著的领域之一,主要应用包括:
- 智能风控:通过机器学习模型识别欺诈交易、评估信用风险。
- 智能投顾(Robo-Advisor):基于用户画像提供自动化资产配置建议。
- 反洗钱(AML)监测:利用图神经网络分析复杂资金流向。
- 客户服务自动化:AI客服、语音助手提升用户体验。
- 高频交易与市场预测:使用时间序列模型预测股价波动。
1.2 落地案例:基于XGBoost的信用卡欺诈检测
技术原理
信用卡欺诈具有“高不平衡性”(正常交易远多于欺诈交易),需采用过采样、代价敏感学习等策略。XGBoost因其高效、抗过拟合和内置处理缺失值能力,成为工业界首选。
Python代码示例(简化版)
python
编辑
import pandas as pd
from sklearn.model_selection import train_test_split
from sklearn.metrics import classification_report, roc_auc_score
from xgboost import XGBClassifier
from imblearn.over_sampling import SMOTE
# 加载数据(以Kaggle信用卡欺诈数据集为例)
df = pd.read_csv('creditcard.csv')
X = df.drop(['Class'], axis=1)
y = df['Class']
# 划分训练集/测试集
X_train, X_test, y_train, y_test = train_test_split(X, y, test_size=0.2, stratify=y, random_state=42)
# 使用SMOTE处理类别不平衡
smote = SMOTE(random_state=42)
X_train_balanced, y_train_balanced = smote.fit_resample(X_train, y_train)
# 训练XGBoost模型
model = XGBClassifier(
n_estimators=100,
max_depth=6,
learning_rate=0.1,
scale_pos_weight=len(y_train[y_train==0]) / len(y_train[y_train==1]) # 自动调整正负样本权重
)
model.fit(X_train_balanced, y_train_balanced)
# 预测与评估
y_pred = model.predict(X_test)
y_proba = model.predict_proba(X_test)[:, 1]
print("AUC Score:", roc_auc_score(y_test, y_proba))
print(classification_report(y_test, y_pred))
注:实际部署中还需加入特征工程、模型监控、漂移检测等环节。
1.3 流程图:AI风控系统工作流(Mermaid格式)
graph TD
A[用户交易请求] --> B{实时交易数据}
B --> C[特征提取模块]
C --> D[AI风控模型<br/>(如XGBoost/LSTM/GNN)]
D --> E{风险评分 > 阈值?}
E -- 是 --> F[拦截交易 + 人工审核]
E -- 否 --> G[放行交易]
F --> H[记录日志 & 更新模型]
G --> H
H --> I[模型定期重训练]
I --> D
1.4 Prompt示例:用于生成风控规则解释
text
编辑
你是一名金融风控专家。请用通俗易懂的语言向客户解释:
为什么一笔看似正常的跨境购物交易被系统判定为高风险?
请结合以下特征说明:交易金额异常、IP地址频繁切换、近期无同类消费记录。
要求:语气专业但友好,避免使用术语,控制在150字以内。
1.5 可视化图表建议
- 混淆矩阵热力图:展示TP/FP/TN/FN分布。
- ROC曲线:比较不同模型性能。
- SHAP值条形图:解释模型决策依据(如“交易金额”贡献度最高)。
二、AI在医疗行业的应用
2.1 应用场景概述
AI正在加速医疗从“经验驱动”向“数据驱动”转变,典型应用包括:
- 医学影像分析:肺结节检测、眼底病变筛查。
- 辅助诊断系统:基于电子病历(EMR)的疾病预测。
- 药物研发:分子生成、靶点发现。
- 健康管理:可穿戴设备+AI实现慢性病预警。
- 手术机器人:达芬奇系统结合计算机视觉。
2.2 落地案例:基于U-Net的肺部CT图像分割
技术原理
U-Net是一种编码器-解码器结构的卷积神经网络,专为生物医学图像分割设计,能精准定位病灶区域。
PyTorch代码框架(简化)
python
编辑
import torch
import torch.nn as nn
import torchvision.transforms as transforms
from torch.utils.data import DataLoader, Dataset
from PIL import Image
import os
class UNet(nn.Module):
def __init__(self, in_channels=1, out_channels=1):
super(UNet, self).__init__()
# 此处省略具体层定义,实际需实现contracting/expanding path
# 可使用torchvision.models.segmentation.fcn_resnet50等预训练模型微调
def forward(self, x):
# 实现前向传播
return x
# 数据加载器示例
class LungCTDataset(Dataset):
def __init__(self, image_dir, mask_dir, transform=None):
self.image_dir = image_dir
self.mask_dir = mask_dir
self.images = os.listdir(image_dir)
self.transform = transform
def __len__(self):
return len(self.images)
def __getitem__(self, idx):
img_path = os.path.join(self.image_dir, self.images[idx])
mask_path = os.path.join(self.mask_dir, self.images[idx])
image = Image.open(img_path).convert("L")
mask = Image.open(mask_path).convert("L")
if self.transform:
image = self.transform(image)
mask = self.transform(mask)
return image, mask
# 训练流程(伪代码)
device = torch.device("cuda" if torch.cuda.is_available() else "cpu")
model = UNet().to(device)
criterion = nn.BCEWithLogitsLoss()
optimizer = torch.optim.Adam(model.parameters(), lr=1e-4)
for epoch in range(epochs):
for images, masks in dataloader:
images, masks = images.to(device), masks.to(device)
outputs = model(images)
loss = criterion(outputs, masks)
optimizer.zero_grad()
loss.backward()
optimizer.step()
实际项目需使用DICOM格式处理、3D U-Net、数据增强(旋转、翻转)等。
2.3 流程图:AI辅助诊断系统流程(Mermaid)
graph LR
A[患者CT/MRI扫描] --> B[DICOM图像预处理]
B --> C[AI模型推理<br/>(如ResNet/U-Net/Transformer)]
C --> D{是否发现异常?}
D -- 是 --> E[生成结构化报告<br/>含病灶位置、大小、概率]
D -- 否 --> F[提示“未见明显异常”]
E --> G[放射科医生复核]
F --> G
G --> H[存入电子病历系统]
H --> I[用于后续模型迭代]

2.4 Prompt示例:生成患者友好型诊断摘要
text
编辑
你是一位AI医疗助手。请根据以下放射科报告内容,
为一位65岁男性患者生成一段简明、温暖的解释:
“右肺上叶见一8mm磨玻璃结节,边界不清,建议3个月后复查。”
要求:避免引起恐慌,强调随访重要性,语言口语化,不超过100字。
2.5 图表建议
- Dice系数变化曲线:衡量分割精度。
- Grad-CAM热力图:可视化模型关注区域。
- 病例对比图:AI标注 vs 医生标注。
三、AI在教育行业的应用
3.1 应用场景概述
教育AI聚焦“个性化”与“效率提升”,核心方向包括:
- 自适应学习系统:根据学生水平动态调整题目难度。
- 智能批改:作文、数学题自动评分。
- 虚拟助教:7×24答疑机器人。
- 学习行为分析:预测辍学风险、推荐学习路径。
- AI生成教学内容:自动出题、制作课件。
3.2 落地案例:基于BERT的作文自动评分(AES)
技术原理
将作文评分视为回归或分类任务。使用预训练语言模型(如BERT)提取语义特征,再接全连接层输出分数。
HuggingFace Transformers代码示例
python
编辑
from transformers import BertTokenizer, BertForSequenceClassification
from torch.utils.data import DataLoader, Dataset
import torch
class EssayDataset(Dataset):
def __init__(self, essays, scores, tokenizer, max_len=512):
self.essays = essays
self.scores = scores
self.tokenizer = tokenizer
self.max_len = max_len
def __len__(self):
return len(self.essays)
def __getitem__(self, idx):
encoding = self.tokenizer(
self.essays[idx],
truncation=True,
padding='max_length',
max_length=self.max_len,
return_tensors='pt'
)
return {
'input_ids': encoding['input_ids'].flatten(),
'attention_mask': encoding['attention_mask'].flatten(),
'labels': torch.tensor(self.scores[idx], dtype=torch.float)
}
# 初始化模型(回归任务需修改config)
tokenizer = BertTokenizer.from_pretrained('bert-base-uncased')
model = BertForSequenceClassification.from_pretrained(
'bert-base-uncased',
num_labels=1 # 回归输出单值
)
# 训练循环(略)
# 注意:实际需离散化分数或使用MSE损失
更高级方案:结合语法检查(LanguageTool)、连贯性分析、主题覆盖度等多维度特征。
3.3 流程图:自适应学习平台架构(Mermaid)
graph TB
A[学生登录] --> B[知识图谱定位当前水平]
B --> C[推荐个性化学习内容]
C --> D[完成练习/测试]
D --> E[AI评估表现]
E --> F{掌握程度 ≥ 80%?}
F -- 是 --> G[解锁下一知识点]
F -- 否 --> H[推送复习材料 + 微课视频]
G --> I[更新知识图谱状态]
H --> I
I --> C

3.4 Prompt示例:生成个性化学习建议
text
编辑
你是一名中学数学AI导师。学生刚做完一道二次函数题,答错了。
题目:求函数 f(x) = x² - 4x + 3 的最小值。
学生答案:最小值是3。
请生成一条鼓励性反馈,并指出关键错误点,引导其思考顶点公式。
要求:语气亲切,带emoji,不超过80字。
3.5 图表建议
- 知识掌握热力图:按知识点展示学生熟练度。
- 学习路径图:动态展示推荐序列。
- 分数分布直方图:班级/个人对比。
四、AI在制造业的应用
4.1 应用场景概述
制造业AI聚焦“提质、降本、增效”,典型应用:
- 预测性维护:通过传感器数据预测设备故障。
- 视觉质检:替代人工检测产品缺陷。
- 智能排产:优化生产计划与资源调度。
- 数字孪生:构建虚拟工厂进行仿真优化。
- 供应链优化:需求预测、库存管理。
4.2 落地案例:基于LSTM的设备剩余使用寿命(RUL)预测
技术原理
利用时序传感器数据(温度、振动、电流等),通过LSTM捕捉长期依赖关系,预测设备何时失效。
TensorFlow/Keras代码示例
python
编辑
import numpy as np
from tensorflow.keras.models import Sequential
from tensorflow.keras.layers import LSTM, Dense, Dropout
from sklearn.preprocessing import MinMaxScaler
# 假设data.shape = (samples, timesteps, features)
# labels为剩余寿命(连续值)
scaler = MinMaxScaler()
data_scaled = scaler.fit_transform(data.reshape(-1, data.shape[-1])).reshape(data.shape)
model = Sequential([
LSTM(64, return_sequences=True, input_shape=(timesteps, n_features)),
Dropout(0.2),
LSTM(32),
Dropout(0.2),
Dense(16, activation='relu'),
Dense(1) # 输出RUL
])
model.compile(optimizer='adam', loss='mse', metrics=['mae'])
model.fit(data_scaled, labels, epochs=50, batch_size=32, validation_split=0.2)
工业场景需考虑边缘部署、模型轻量化(如TensorFlow Lite)、在线学习。
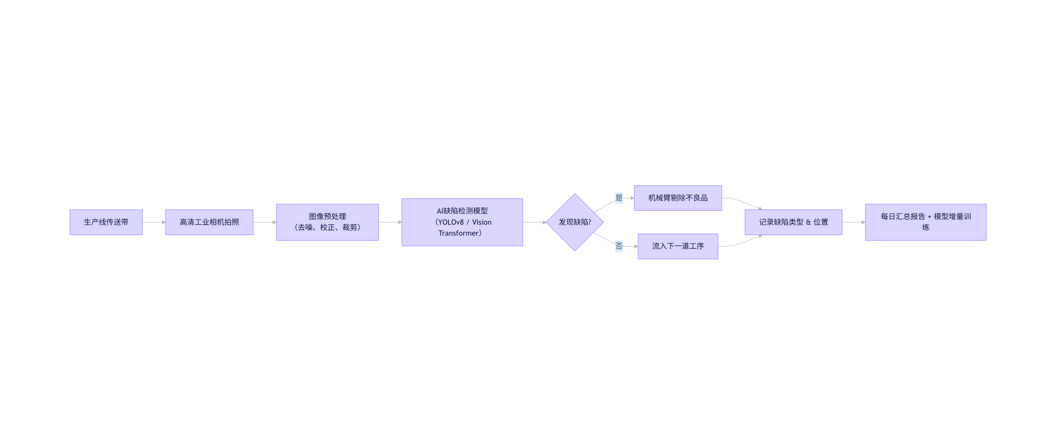
4.3 流程图:AI视觉质检系统(Mermaid)
graph LR
A[生产线传送带] --> B[高清工业相机拍照]
B --> C[图像预处理<br/>(去噪、校正、裁剪)]
C --> D[AI缺陷检测模型<br/>(YOLOv8 / Vision Transformer)]
D --> E{发现缺陷?}
E -- 是 --> F[机械臂剔除不良品]
E -- 否 --> G[流入下一道工序]
F --> H[记录缺陷类型 & 位置]
G --> H
H --> I[每日汇总报告 + 模型增量训练]

4.4 Prompt示例:生成设备维护工单
text
编辑
你是一名工厂AI运维助手。LSTM模型预测编号M-205的注塑机将在48小时内发生液压系统故障(置信度92%)。
请生成一份简洁的维护工单,包含:
- 设备信息
- 预测故障类型
- 建议措施(如“检查油压传感器、更换密封圈”)
- 紧急程度(高/中/低)
格式:Markdown表格,语言专业。
4.5 图表建议
- RUL预测 vs 实际寿命曲线。
- 缺陷类型分布饼图。
- OEE(设备综合效率)趋势图。
五、跨行业共性挑战与未来趋势
5.1 共性挑战
| 行业 | 数据隐私 | 模型可解释性 | 实时性要求 | 法规合规 |
|---|---|---|---|---|
| 金融 | 极高(GDPR) | 高(需监管审计) | 毫秒级 | 严格(巴塞尔协议) |
| 医疗 | 极高(HIPAA) | 极高(关乎生命) | 秒级 | 严格(FDA认证) |
| 教育 | 中(COPPA) | 中(教师需理解) | 分钟级 | 中等 |
| 制造 | 低-中 | 低(黑盒可接受) | 毫秒-秒级 | 安全标准为主 |
5.2 未来趋势
- 多模态融合:金融(文本+交易流)、医疗(影像+基因+病历)。
- 小样本学习:解决标注数据稀缺问题(如Few-shot Learning)。
- AI Agent架构:自主决策、工具调用(如AutoGen框架)。
- 绿色AI:降低训练能耗,推动边缘AI。
- 人机协同:AI不是替代人类,而是增强人类判断。
结语
AI在金融、医疗、教育、制造业的落地,已从“概念验证”迈入“规模化复制”阶段。成功的AI项目不仅依赖先进算法,更需要深刻理解行业痛点、构建端到端闭环、并确保伦理与合规。
未来,随着大模型(LLM)、具身智能、量子计算等技术的发展,AI将进一步打破行业边界,催生新业态。但无论技术如何演进,“以用户为中心、以价值为导向”的原则永不过时。
火山引擎开发者社区是火山引擎打造的AI技术生态平台,聚焦Agent与大模型开发,提供豆包系列模型(图像/视频/视觉)、智能分析与会话工具,并配套评测集、动手实验室及行业案例库。社区通过技术沙龙、挑战赛等活动促进开发者成长,新用户可领50万Tokens权益,助力构建智能应用。
更多推荐
所有评论(0)