基于SSM的水果线上销售系统设计与实现 毕业设计----附源码4563
利用SSM框架构建了一个高效、灵活且用户友好的线上销售平台。该系统不仅覆盖了从用户注册登录、商品信息展示、在线支付到订单处理、订单售后等全流程管理功能,还通过大数据分析实现了个性化推荐和服务优化。
目 录
摘 要
本文研究了基于SSM框架的水果线上销售系统的设计与实现,旨在应对现代消费者对便捷购物体验及高品质生鲜产品日益增长的需求。随着互联网技术的发展和电子商务模式的普及,传统水果销售方式面临着诸多挑战,如地域限制、运营成本高、市场信息不对称等。为解决这些问题,本文提出了一种集成最新信息技术的解决方案,利用SSM框架构建了一个高效、灵活且用户友好的线上销售平台。该系统不仅覆盖了从用户注册登录、商品信息展示、在线支付到订单处理、订单售后等全流程管理功能,还通过大数据分析实现了个性化推荐和服务优化。通过利用SSM框架进行逻辑控制,MySQL数据库存储数据,最后Tomcat服务器完成发布。实验结果表明,该系统能够有效地提升水果销售管理的工作效率,确保了水果的新鲜度和配送速度,极大地提高了客户满意度。
本论文的研究成果不仅为水果销售行业提供了一种创新的商业模式,也为推动农业现代化和数字经济的发展贡献了力量。通过这一系统的实施,展示了如何利用先进的信息技术改善传统零售模式,为消费者提供更加安全、便捷的服务体验,同时为商家创造了更大的商业价值和社会效益。
关键词:基于SSM框架的水果线上销售系统的设计与实现;SSM框架;MySQL数据库;商业模式。
Abstract
This paper studies the design and implementation of an online fruit sales system based on SSM framework, which aims to meet the growing needs of modern consumers for convenient shopping experience and high-quality fresh products. With the development of Internet technology and the popularization of e-commerce models, traditional fruit sales methods are facing many challenges, such as geographical restrictions, high operating costs, and market information asymmetry. In order to solve these problems, this paper proposes a solution that integrates the latest information technology and uses the SSM framework to build an efficient, flexible and user-friendly online sales platform. The system not only covers the whole process management functions from user registration and login, product information display, online payment to order processing, order after-sales, etc., but also realizes personalized recommendations and service optimization through big data analysis. By using the SSM framework for logical control, the MySQL database stores the data, and finally the Tomcat server completes the release. The experimental results show that the system can effectively improve the efficiency of fruit sales management, ensure the freshness and distribution speed of fruits, and greatly improve customer satisfaction.
The research results of this paper not only provide an innovative business model for the fruit sales industry, but also contribute to the development of agricultural modernization and digital economy. Through the implementation of this system, it shows how to use advanced information technology to improve the traditional retail model, provide consumers with a safer and more convenient service experience, and create greater business value and social benefits for merchants.
Keywords: Design and implementation of fruit online sales system based on SSM framework; SSM framework; MySQL database; Business model.
1 绪 论
1.1 研究背景
随着互联网技术的发展和智能手机的普及,越来越多的消费者倾向于通过网络平台购买日常所需商品,包括新鲜水果。这种趋势不仅改变了传统的零售模式,也为水果供应商提供了新的销售渠道和服务模式。然而,传统的水果销售方式面临着诸多挑战,如地域限制、运营成本高、市场信息不对称等。为了克服这些问题,采用先进的信息技术构建一个高效、便捷的线上销售系统显得尤为重要。SSM框架因其良好的分层架构设计、强大的数据库操作能力以及灵活的控制器机制,成为了开发此类应用的理想选择。利用SSM框架开发水果线上销售系统,可以有效地整合线上线下资源,优化供应链管理,减少中间环节,降低成本。同时,该系统能够提供丰富的功能支持,包括用户注册登录、商品信息展示、在线支付、订单处理、订单售后等,极大地提升了用户体验。此外,通过对用户行为数据的收集和分析,商家还可以更好地了解市场需求,制定精准营销策略,进一步提高销售额和服务质量。
1.2 研究意义
基于SSM框架的水果线上销售系统的设计与实现具有重要的研究意义,它不仅响应了现代消费者购物习惯的变化和电子商务行业的快速发展需求,同时也为改善传统水果销售模式提供了创新解决方案。随着人们生活水平的提高和对健康饮食的关注增加,特别是对新鲜水果的需求日益增长,如何保证水果的新鲜度和及时配送成为关键。基于SSM框架的水果线上销售系统可以通过整合上下游资源,利用先进的物流技术和冷链物流体系,确保产品质量,提升服务水平,促进水果产业的可持续发展。在当前数字化时代,消费者的购物偏好逐渐向网络平台转移,尤其是对于日常消费品如水果的需求,呈现出便捷性、个性化及快速交付的趋势。通过开发一个高效、稳定的线上销售系统,可以极大地满足这些新兴需求,提供从选购到配送的一站式服务体验,增强顾客满意度和忠诚度。采用SSM框架进行系统开发有助于提升系统的灵活性和可扩展性。Spring的依赖注入和面向切面编程特性简化了企业级应用的开发;SpringMVC实现了清晰的分层架构,提高了代码的可维护性和复用性;MyBatis则简化了数据库操作,使得数据管理更加高效。这种技术组合不仅能够有效地处理复杂的业务逻辑,还支持系统的持续迭代更新,适应市场的快速变化。
基于SSM框架设计并实现水果线上销售系统,不仅是对现有零售模式的一种革新,也是推动农业现代化、促进数字经济发展的有效途径。它为消费者提供了更安全、便捷的服务体验,同时也为商家创造了更大的商业价值和社会效益,体现了信息技术在推动产业升级和服务创新方面的巨大潜力。
1.3 国内外研究现状
在国内,随着互联网技术和电子商务的迅猛发展,越来越多的传统行业开始向线上转型,水果销售也不例外。许多企业已经意识到通过构建线上销售平台可以扩大市场覆盖面、降低运营成本、提高客户满意度。基于SSM框架开发的电商系统因其良好的分层架构设计和灵活性,在国内得到了广泛应用。一些研究和实践案例显示,利用SSM框架能够有效整合线上线下资源,优化供应链管理,实现从商品展示、在线支付到订单处理、物流跟踪等全流程的自动化管理。此外,随着大数据分析技术的应用,商家可以通过对用户行为数据的挖掘,更好地了解市场需求,制定精准营销策略。
然而,尽管取得了一定进展,国内在这一领域的研究和实践中仍面临挑战。例如,如何保证水果的新鲜度和配送速度是线上水果销售的一个关键问题。此外,不同地区间的物流基础设施差异较大,导致部分地区服务体验不佳。因此,如何优化冷链物流体系,提升服务质量,仍然是一个需要深入探讨的问题。
在国外,尤其是发达国家,电子商务的发展起步较早,线上销售系统的应用也更为成熟。以美国为例,许多大型超市和专门的生鲜电商平台已经开始采用先进的信息技术来改善用户体验和服务质量。这些平台不仅支持基本的购物功能,还集成了个性化推荐、智能搜索等高级功能,旨在为用户提供更加便捷和个性化的购物体验。同时,国外的研究更注重于利用物联网(IoT)、人工智能(AI)等前沿技术提升供应链效率和产品质量控制。例如,通过使用传感器监测水果运输过程中的温度、湿度等环境参数,确保产品新鲜度;或者利用AI算法预测需求,优化库存管理。
另外,国外的一些研究还探索了如何利用区块链技术增强食品追溯能力,提高消费者信任度。这为解决食品安全问题提供了新的思路,并可能成为未来水果线上销售系统的重要组成部分。
总体而言,国内外在基于SSM框架的水果线上销售系统方面的研究都强调了技术创新对于提升服务质量的重要性。然而,由于各国国情和发展阶段的不同,研究重点也有所区别。国内更多关注于基础功能的完善和物流体系的优化,而国外则倾向于探索新技术的应用以及用户体验的深化。随着技术的进步和社会经济的发展,这些研究将进一步推动水果线上销售模式的创新与发展。
1.4 论文结构安排
本文共分为七章,章节内容安排如下:
第一章:绪论,主要介绍系统的研究目的和意义,国内外现状分析等架构。
第二章:相关技术介绍,主要介绍本系统研究所涉及用到的技术分析。
第三章:系统需求分析,章节所做的主要的工作是对系统进行了技术、经济和法律方面可行性的分析;对系统实行了总体功能的需求、用例分析。
第四章:系统的设计,主要是对系统的功能结构进行设计,并对系统数据库的概念结构以及物理结构的设计进行了分析。
第五章:对系统的实现,根据系统功能的划分,分别的对系统所需要实现的用户功能和管理员功能进行了分析和说明。
第六章:系统测试。主要对系统的部分界面进行展示并对主要功能进行测试。
第七章:总结
2 相关技术介绍
2.1 Java语言
Java是一种广泛使用的高级编程语言具有平台独立性、面向对象和可扩展性等特点[1]。它的“编写一次,到处运行”特性使得开发者能够在不同的操作系统上运行相同的代码。Java广泛应用于企业级应用程序的开发,拥有丰富的标准库和强大的社区支持。
2.2 SSM框架
SSM框架是指Spring、Spring MVC和MyBatis三大框架的组合[2],常用于JAVA的企业级应用开发。
Spring:提供了全面的企业应用程序开发基础,支持依赖注入(DI)和面向切面编程(AOP),使得代码更加模块化和易于测试。
Spring MVC:是一个基于模型-视图-控制器(MVC)模式的WEB框架,允许开发者构建可维护的WEB应用程序,通过分离业务逻辑和视图,提升了应用的可扩展性。
MyBatis:是一个持久层框架,简化了数据库操作,支持自定义SQL、存储过程和高级映射,使得数据库交互更加灵活和高效。
2.3 HTML前端技术
HTML(超文本标记语言)是构建WEB页面的标准标记语言。它用于定义网页的结构和内容,通过标签(tag)来描述文本、图像、链接等元素。结合CSS和JavaScript,HTML可以实现丰富的用户界面和交互效果,是WEB前端开发的基础[3]。
2.4 B/S结构
B/S(Browser/Server)结构是一种用于WEB应用程序的架构模式[4],用户通过浏览器与服务器进行交互。与传统的C/S(Client/Server)架构相比,B/S结构具有更好的普适性和简便性,用户无需安装客户端软件,只需通过浏览器即可访问应用,降低了维护和升级的成本。
2.5 MySQL数据库
MySQL是一个开源的关系型数据库管理系统,以其可靠性和高性能著称[5]。它使用结构化查询语言(SQL)进行数据管理,并支持事务处理、ACID特性以及多种数据存储引擎。MySQL广泛应用于各种应用程序的数据存储需求,尤其是在Web应用中表现尤为突出[6]。
3 系统分析
系统分析是在软件开发过程中的一项关键任务,它旨在对要开发的系统进行全面的、系统化的研究和调查,以确定系统需求并为后续的设计和开发工作提供基础。系统分析包括以下几个方面。
3.1 可行性分析
3.1.1 技术可行性
在技术可行性方面,基于SSM的水果线上销售系统采用MySQL数据库作为数据存储介质[7],并利用HTML、IDEA等开发工具进行系统的搭建和部署。同时,使用SSM框架进行开发,该框架具有良好的可扩展性和维护性,能够简化开发过程并提高系统的性能和稳定性。这些技术选择是成熟且广泛应用的,能够满足项目的需求。
3.1.2经济可行性
在经济可行性方面,基于SSM的水果线上销售系统所需的开发软件和工具,如IDEA和MySQL等,都是免费且开源的,无需额外费用。此外,这些工具易于获取和操作,降低了开发成本。而且,随着基于SSM的水果线上销售系统的运营和发展,可以通过广告推广、会员服务等方式实现收益,增加项目的经济可行性。
3.1.3操作可行性
基于SSM的水果线上销售系统的注册与登陆页面设计简洁容易应用,可以通过最常见的页面窗口来登录页面,并利用过计算机实现登录功能,因此使用者只要平时利用过计算机都可以实现登录应用。此操作系统的研发工作环境运用了Java技术[8],并运用了B/S结构,这些研发工作环境都使得此系统功能更为完整,使整个设计更为个性化,使用者功能也更为简洁方便。基于SSM的水果线上销售系统具备了易于运行、容易管理、交互性较好的优点,在实际操作上也是非常简单的。因此,本水果线上销售系统的设计与实现也可进行商业设计[9]。
3.2 系统功能分析
3.2.1 功能性分析
本研究旨在设计和开发一套功能全面、操作简便的基于SSM的水果线上销售系统,以解决日常水果销售和遇到的一些问题,并提升其水果销量及质量。因此,将基于SSM的水果线上销售系统划分为了普通用户和管理员模块两大部分。
普通用户实现功能
注册登录:注册用户需要购买浏览水果信息需要注册账号密码,包括设置账号、密码、昵称、邮箱等信息,注册完成后通过后台管理员审核通过后方可进行登录。
首页:展示热门水果信息图片、水果资讯及最新公告信息,帮助用户快速了解平台动态。支持搜索和筛选功能,提升用户体验。
通知公告:查看平台发布的公告内容,及时获取重要信息。
水果资讯:用户可以查看行业动态、 水果相关资讯等内容,丰富用户知识。支持资讯分类,可以进行点赞收藏等。
商品信息:用户可以浏览水果商品列表并查看详情,可以点击可进行购买领取优惠券、点赞、收藏和评论等操作。
商城管理:用户可以在商城管理查看我的购物车、我的订单及添加我的地址、我的优惠券等操作。
咨询信息:用户可以发表咨询内容,包括咨询标题、咨询日期、咨询用户等详情。
我的账户:管理个人基本信息,如姓名、联系方式等。支持密码修改和绑定邮箱/手机号。
个人中心:用户可以查看个人首页,订单配送、收藏和评论管理等功能模块。
管理员实现功能
后台首页:展示平台关键数据统计,如商品销售统计、商品数量统计等。支持图表化展示以辅助决策。
系统用户:管理员可以添加、删除或修改普通用户和管理员信息,支持批量操作和权限调整。
咨询信息管理:管理员可以查看用户咨询信息所有列表内容并进行回复处理。
系统管理:管理员配置首页轮播图内容,支持图片上传和链接设置。
通知公告管理:管理员发布和管理公告内容,可以进行增删改查等操作。
资源管理:发布和管理水果资讯和资讯分类,新增、编辑或删除资讯分类,支持分类属性设置和调整。
商城管理:管理员可以管商品信息、分类列表、订单列表、订单配送、优惠券等信息,可以进行增删改查等操作。
权限管理:管理员可以管理用户使用权限功能,可以进行增删改查的操作。
3.2.2 非功能性分析
非功能性分析旨在评估系统的非功能需求和性能要求。通过对性能、可靠性、安全性、可用性和扩展性等方面进行评估,确保平台能够满足用户和系统运行的要求。具体如下:
表3-1基于SSM的水果线上销售系统非功能需求表
|
非功能性要求 |
说明 |
|
性能 |
评估响应时间、并发用户数、吞吐量等指标,以确保平台稳定高效地运行。 |
|
可靠性 |
评估系统的稳定性、容错能力和数据完整性,保障系统在故障情况下正常运行。 |
|
安全性 |
评估用户身份认证、数据加密和访问控制等,保护用户信息和交易的安全。 |
|
可用性 |
评估系统的稳定性、故障处理能力和用户界面友好性,提供良好的用户体验。 |
|
扩展性 |
评估系统的可扩展性和灵活性,以便根据需求进行功能扩展和升级。 |
3.3 系统用例分析
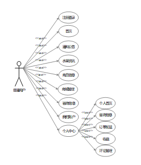
系统用例分析是软件工程中的一个重要部分,用于描述系统的功能需求和用户与系统之间的交互,从而明确系统应该如何响应用户的操作和需求。基于SSM的水果线上销售系统的完整UML用例图分别是图3-1、3-2。
(1)普通用户角色用例图如下图所示。

图3-1 普通用户角色用例图
- 管理员角色用例图如下图所示。

图3-2 管理员角色用例图
3.4系统流程分析
3.4.1程序操作流程
用户访问平台网站,可以选择进行注册或登录操作。注册成功后,用户可以使用注册的账号登录平台。登录后的用户可以进入系统功能界面,使用自己权限内的功能操作。程序操作流程图如下图所示。

图3-3 程序操作流程图
3.4.2登录流程
用户访问平台的网站,进入登录页面页面,入其用户名和密码,后端服务接收登录请求,验证用户提供的用户名和密码是否匹配数据库中存储的信息,验证通过即可登录成功。登录流程图如下图所示。

图3-4 登录流程图
4 系统总体设计
在系统架构设计方面,考虑了系统的整体结构和各个组件之间的交互关系,以确保系统具有良好的扩展性和性能。在功能模块设计方面,我详细描述了系统中的各项功能需求,包括普通用户、社长用户和管理员的操作流程。在数据库系统设计方面,设计了系统的数据库结构,包括数据表的设计。通过本章内容的讨论,为基于SSM的水果线上销售系统的设计和实现提供了系统化的指导和方法,以确保系统能够高效、稳定地运行,并满足用户的需求。
4.1 系统架构设计
目前B/S体系的系统主要的数据访问方式是:通过浏览器页面用户可以进入系统,系统可以自动对用户向服务器发送的请求进行处理,处理请求是在系统后台中进行的,用户在浏览器页面上进行相应操作,就能够看到服务端传递的处理结果。基于SSM的水果线上销售系统主要分为表现层(UI)、业务逻辑层(BLL)以及数据层(DL)。系统架构图如图4-1所示。

图4-1系统架构设计图
表现层(UI):又称UI层,主要完成本基于SSM的水果线上销售系统的UI交互功能,一个良好的UI可以打打提高用户的用户体验,增强用户使用本基于SSM的水果线上销售系统时的舒适度。UI的界面设计也要适应不同版本的基于SSM的水果线上销售系统以及不同尺寸的分辨率,以做到良好的兼容性。UI交互功能要求合理,用户进行交互操作时必须要得到与之相符的交互结果,这就要求表现层要与业务逻辑层进行良好的对接。
业务逻辑层(BLL):主要完成本基于SSM的水果线上销售系统的数据处理功能。用户从表现层传输过来的数据经过业务逻辑层进行处理交付给数据层,系统从数据层读取的数据经过业务逻辑层进行处理交付给表现层。
数据层(DL):由于本基于SSM的水果线上销售系统的数据是放在服务端的MySQL数据库中,因此本属于服务层的部分可以直接整合在业务逻辑层中,所以数据层中只有数据库,其主要完成本基于SSM的水果线上销售系统的数据存储和管理功能。
4.2 系统功能模块设计
通过整体功能模块设计,我将根据需求分析的结果,将系统的功能划分为不同的模块。每个模块负责实现特定的功能,并与其他模块进行协作。我们将详细定义每个模块的输入、输出、处理逻辑和相互依赖关系。具体的功能模块图如图4-2所示。

图4-2 系统功能模块图
4.3 数据库设计
数据库设计是系统开发中至关重要的一环,它涉及到数据的组织、存储和管理。在数据库设计中,我将根据系统的需求设计数据库的概念结构和逻辑结构,包括定义实体、属性、关系和约束等。
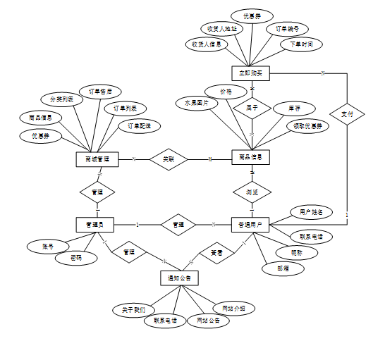
4.3.1 数据库概念结构设计
在数据库概念模型设计的时候,一般都采用E-R实体图进行展示,在实体图中可以展示出数据库表中的所有字段名称。下面是整个基于SSM的水果线上销售系统中主要的数据库表总E-R实体关系图。

图4-3 总体E-R图
4.3.2 数据库逻辑结构设计
逻辑结构设计是指在系统开发过程中对系统中数据的组织、存储和处理方式进行设计和规划的过程。通过逻辑结构设计,确定系统中数据的结构、关系和操作规则,以确保数据的有效管理和高效利用。
表 4-1-access_token(登陆访问时长)
|
编号 |
字段名 |
类型 |
长度 |
是否非空 |
是否主键 |
注释 |
|
1 |
token_id |
int |
是 |
是 |
临时访问牌ID |
|
|
2 |
token |
varchar |
64 |
否 |
否 |
临时访问牌 |
|
3 |
info |
text |
65535 |
否 |
否 |
信息 |
|
4 |
maxage |
int |
是 |
否 |
最大寿命:默认2小时 |
|
|
5 |
create_time |
timestamp |
是 |
否 |
创建时间 |
|
|
6 |
update_time |
timestamp |
是 |
否 |
更新时间 |
|
|
7 |
user_id |
int |
是 |
否 |
用户编号 |
表 4-2-address(收货地址)
|
编号 |
字段名 |
类型 |
长度 |
是否非空 |
是否主键 |
注释 |
|
1 |
address_id |
int |
是 |
是 |
收货地址 |
|
|
2 |
name |
varchar |
32 |
否 |
否 |
姓名 |
|
3 |
phone |
varchar |
13 |
否 |
否 |
手机 |
|
4 |
postcode |
varchar |
8 |
否 |
否 |
邮编 |
|
5 |
address |
varchar |
255 |
是 |
否 |
地址 |
|
6 |
user_id |
mediumint |
是 |
否 |
用户ID |
|
|
7 |
create_time |
timestamp |
是 |
否 |
创建时间 |
|
|
8 |
update_time |
timestamp |
是 |
否 |
更新时间 |
|
|
9 |
default |
tinyint |
是 |
否 |
默认判断 |
表 4-3-advisory_information(咨询信息)
|
编号 |
字段名 |
类型 |
长度 |
是否非空 |
是否主键 |
注释 |
|
1 |
advisory_information_id |
int |
是 |
是 |
咨询信息ID |
|
|
2 |
advisory_title |
varchar |
64 |
否 |
否 |
咨询标题 |
|
3 |
date_of_consultation |
date |
否 |
否 |
咨询日期 |
|
|
4 |
consulting_users |
int |
否 |
否 |
咨询用户 |
|
|
5 |
consulting_content |
text |
65535 |
否 |
否 |
咨询内容 |
|
6 |
consultation_reply |
text |
65535 |
否 |
否 |
咨询回复 |
|
7 |
create_time |
datetime |
是 |
否 |
创建时间 |
|
|
8 |
update_time |
timestamp |
是 |
否 |
更新时间 |
表 4-4-article(文章)
|
编号 |
字段名 |
类型 |
长度 |
是否非空 |
是否主键 |
注释 |
|
1 |
article_id |
mediumint |
是 |
是 |
文章id |
|
|
2 |
title |
varchar |
125 |
是 |
是 |
标题 |
|
3 |
type |
varchar |
64 |
是 |
否 |
文章分类 |
|
4 |
hits |
int |
是 |
否 |
点击数 |
|
|
5 |
praise_len |
int |
是 |
否 |
点赞数 |
|
|
6 |
create_time |
timestamp |
是 |
否 |
创建时间 |
|
|
7 |
update_time |
timestamp |
是 |
否 |
更新时间 |
|
|
8 |
source |
varchar |
255 |
否 |
否 |
来源 |
|
9 |
url |
varchar |
255 |
否 |
否 |
来源地址 |
|
10 |
tag |
varchar |
255 |
否 |
否 |
标签 |
|
11 |
content |
longtext |
4294967295 |
否 |
否 |
正文 |
|
12 |
img |
varchar |
255 |
否 |
否 |
封面图 |
|
13 |
description |
text |
65535 |
否 |
否 |
文章描述 |
表 4-5-article_type(文章分类)
|
编号 |
字段名 |
类型 |
长度 |
是否非空 |
是否主键 |
注释 |
|
1 |
type_id |
smallint |
是 |
是 |
分类ID |
|
|
2 |
display |
smallint |
是 |
否 |
显示顺序 |
|
|
3 |
name |
varchar |
16 |
是 |
否 |
分类名称 |
|
4 |
father_id |
smallint |
是 |
否 |
上级分类ID |
|
|
5 |
description |
varchar |
255 |
否 |
否 |
描述 |
|
6 |
icon |
text |
65535 |
否 |
否 |
分类图标 |
|
7 |
url |
varchar |
255 |
否 |
否 |
外链地址 |
|
8 |
create_time |
timestamp |
是 |
否 |
创建时间 |
|
|
9 |
update_time |
timestamp |
是 |
否 |
更新时间 |
表 4-6-auth(用户权限管理)
|
编号 |
字段名 |
类型 |
长度 |
是否非空 |
是否主键 |
注释 |
|
1 |
auth_id |
int |
是 |
是 |
授权ID |
|
|
2 |
user_group |
varchar |
64 |
否 |
否 |
用户组 |
|
3 |
mod_name |
varchar |
64 |
否 |
否 |
模块名 |
|
4 |
table_name |
varchar |
64 |
否 |
否 |
表名 |
|
5 |
page_title |
varchar |
255 |
否 |
否 |
页面标题 |
|
6 |
path |
varchar |
255 |
否 |
否 |
路由路径 |
|
7 |
parent |
varchar |
64 |
否 |
否 |
父级菜单 |
|
8 |
parent_sort |
int |
是 |
否 |
父级菜单排序 |
|
|
9 |
position |
varchar |
32 |
否 |
否 |
位置 |
|
10 |
mode |
varchar |
32 |
是 |
否 |
跳转方式 |
|
11 |
add |
tinyint |
是 |
否 |
是否可增加 |
|
|
12 |
del |
tinyint |
是 |
否 |
是否可删除 |
|
|
13 |
set |
tinyint |
是 |
否 |
是否可修改 |
|
|
14 |
get |
tinyint |
是 |
否 |
是否可查看 |
|
|
15 |
field_add |
text |
65535 |
否 |
否 |
添加字段 |
|
16 |
field_set |
text |
65535 |
否 |
否 |
修改字段 |
|
17 |
field_get |
text |
65535 |
否 |
否 |
查询字段 |
|
18 |
table_nav_name |
varchar |
500 |
否 |
否 |
跨表导航名称 |
|
19 |
table_nav |
varchar |
500 |
否 |
否 |
跨表导航 |
|
20 |
option |
text |
65535 |
否 |
否 |
配置 |
|
21 |
create_time |
timestamp |
是 |
否 |
创建时间 |
|
|
22 |
update_time |
timestamp |
是 |
否 |
更新时间 |
表 4-7-cart(购物车)
|
编号 |
字段名 |
类型 |
长度 |
是否非空 |
是否主键 |
注释 |
|
1 |
cart_id |
int |
是 |
是 |
购物车ID |
|
|
2 |
title |
varchar |
64 |
否 |
否 |
标题 |
|
3 |
img |
varchar |
255 |
是 |
否 |
图片 |
|
4 |
user_id |
int |
是 |
否 |
用户ID |
|
|
5 |
create_time |
timestamp |
是 |
否 |
创建时间 |
|
|
6 |
update_time |
timestamp |
是 |
否 |
更新时间 |
|
|
7 |
state |
int |
是 |
否 |
状态:使用中,已失效 |
|
|
8 |
price |
double |
是 |
否 |
单价 |
|
|
9 |
price_ago |
double |
是 |
否 |
原价 |
|
|
10 |
price_count |
double |
是 |
否 |
总价 |
|
|
11 |
num |
int |
是 |
否 |
数量 |
|
|
12 |
goods_id |
mediumint |
是 |
是 |
商品id |
|
|
13 |
type |
varchar |
64 |
是 |
否 |
商品分类 |
|
14 |
description |
varchar |
255 |
否 |
否 |
描述 |
表 4-8-code_token(验证码)
|
编号 |
字段名 |
类型 |
长度 |
是否非空 |
是否主键 |
注释 |
|
1 |
code_token_id |
int |
是 |
是 |
验证码ID |
|
|
2 |
token |
varchar |
255 |
否 |
否 |
令牌 |
|
3 |
code |
varchar |
255 |
否 |
否 |
验证码 |
|
4 |
expire_time |
timestamp |
是 |
否 |
失效时间 |
|
|
5 |
create_time |
timestamp |
是 |
否 |
创建时间 |
|
|
6 |
update_time |
timestamp |
是 |
否 |
更新时间 |
表 4-9-collect(收藏)
|
编号 |
字段名 |
类型 |
长度 |
是否非空 |
是否主键 |
注释 |
|
1 |
collect_id |
int |
是 |
是 |
收藏ID |
|
|
2 |
user_id |
int |
是 |
是 |
收藏人ID |
|
|
3 |
source_table |
varchar |
255 |
否 |
否 |
来源表 |
|
4 |
source_field |
varchar |
255 |
否 |
否 |
来源字段 |
|
5 |
source_id |
int |
是 |
否 |
来源ID |
|
|
6 |
title |
varchar |
255 |
否 |
否 |
标题 |
|
7 |
img |
varchar |
255 |
否 |
否 |
封面 |
|
8 |
create_time |
timestamp |
是 |
否 |
创建时间 |
|
|
9 |
update_time |
timestamp |
是 |
否 |
更新时间 |
表 4-10-comment(评论)
|
编号 |
字段名 |
类型 |
长度 |
是否非空 |
是否主键 |
注释 |
|
1 |
comment_id |
int |
是 |
是 |
评论ID |
|
|
2 |
user_id |
int |
是 |
是 |
评论人ID |
|
|
3 |
reply_to_id |
int |
是 |
否 |
回复评论ID |
|
|
4 |
content |
longtext |
4294967295 |
否 |
否 |
内容 |
|
5 |
nickname |
varchar |
255 |
否 |
否 |
昵称 |
|
6 |
avatar |
varchar |
255 |
否 |
否 |
头像地址 |
|
7 |
create_time |
timestamp |
是 |
否 |
创建时间 |
|
|
8 |
update_time |
timestamp |
是 |
否 |
更新时间 |
|
|
9 |
source_table |
varchar |
255 |
否 |
否 |
来源表 |
|
10 |
source_field |
varchar |
255 |
否 |
否 |
来源字段 |
|
11 |
source_id |
int |
是 |
否 |
来源ID |
表 4-11-commodity_information(商品信息)
|
编号 |
字段名 |
类型 |
长度 |
是否非空 |
是否主键 |
注释 |
|
1 |
commodity_information_id |
int |
是 |
是 |
商品信息ID |
|
|
2 |
fruit_origin |
varchar |
64 |
否 |
否 |
水果产地 |
|
3 |
purchase_instructions |
varchar |
64 |
否 |
否 |
购买须知 |
|
4 |
collect_len |
int |
是 |
否 |
收藏数 |
|
|
5 |
comment_len |
int |
是 |
否 |
评论数 |
|
|
6 |
cart_title |
varchar |
125 |
否 |
否 |
标题 |
|
7 |
cart_img |
text |
65535 |
否 |
否 |
封面图 |
|
8 |
cart_description |
varchar |
255 |
否 |
否 |
描述 |
|
9 |
cart_price_ago |
double |
是 |
否 |
原价 |
|
|
10 |
cart_price |
double |
是 |
否 |
卖价 |
|
|
11 |
cart_inventory |
int |
是 |
否 |
商品库存 |
|
|
12 |
cart_type |
varchar |
64 |
是 |
否 |
商品分类 |
|
13 |
cart_content |
longtext |
4294967295 |
否 |
否 |
正文 |
|
14 |
cart_img_1 |
text |
65535 |
否 |
否 |
主图1 |
|
15 |
cart_img_2 |
text |
65535 |
否 |
否 |
主图2 |
|
16 |
cart_img_3 |
text |
65535 |
否 |
否 |
主图3 |
|
17 |
cart_img_4 |
text |
65535 |
否 |
否 |
主图4 |
|
18 |
cart_img_5 |
text |
65535 |
否 |
否 |
主图5 |
|
19 |
create_time |
datetime |
是 |
否 |
创建时间 |
|
|
20 |
update_time |
timestamp |
是 |
否 |
更新时间 |
表 4-12-coupon(优惠券)
|
编号 |
字段名 |
类型 |
长度 |
是否非空 |
是否主键 |
注释 |
|
1 |
coupon_id |
int |
是 |
是 |
优惠券ID |
|
|
2 |
coupon_user_id |
int |
否 |
否 |
优惠券用户ID |
|
|
3 |
coupon_user_auth |
varchar |
255 |
否 |
否 |
优惠券用户 |
|
4 |
coupon_name |
varchar |
255 |
否 |
否 |
优惠券名称 |
|
5 |
coupon_price |
int |
否 |
否 |
优惠券价格 |
|
|
6 |
coupon_price1 |
int |
否 |
否 |
优惠券券后价格 |
|
|
7 |
coupon_time |
varchar |
255 |
否 |
否 |
优惠券时间 |
|
8 |
coupon_type |
varchar |
255 |
否 |
否 |
优惠券类型 |
|
9 |
create_time |
timestamp |
否 |
否 |
创建时间 |
|
|
10 |
update_time |
timestamp |
否 |
否 |
更新时间 |
表 4-13-coupon_user(用户优惠券)
|
编号 |
字段名 |
类型 |
长度 |
是否非空 |
是否主键 |
注释 |
|
1 |
id |
int |
是 |
是 |
用户优惠券ID |
|
|
2 |
user_id |
int |
否 |
否 |
用户ID |
|
|
3 |
coupon_id |
int |
否 |
否 |
优惠券ID |
|
|
4 |
is_use |
int |
否 |
否 |
是否使用 |
|
|
5 |
coupon_user_id |
int |
否 |
否 |
用户优惠券ID |
表 4-14-goods(商品信息)
|
编号 |
字段名 |
类型 |
长度 |
是否非空 |
是否主键 |
注释 |
|
1 |
goods_id |
mediumint |
是 |
是 |
产品ID |
|
|
2 |
title |
varchar |
125 |
否 |
否 |
标题 |
|
3 |
img |
text |
65535 |
否 |
否 |
封面图:用于显示于产品列表页 |
|
4 |
description |
varchar |
255 |
否 |
否 |
描述 |
|
5 |
price_ago |
double |
是 |
否 |
原价 |
|
|
6 |
price |
double |
是 |
否 |
卖价 |
|
|
7 |
sales |
int |
是 |
否 |
销量 |
|
|
8 |
inventory |
int |
是 |
否 |
商品库存 |
|
|
9 |
type |
varchar |
64 |
是 |
否 |
商品分类 |
|
10 |
hits |
int |
是 |
否 |
点击量 |
|
|
11 |
content |
longtext |
4294967295 |
否 |
否 |
正文 |
|
12 |
img_1 |
text |
65535 |
否 |
否 |
主图1 |
|
13 |
img_2 |
text |
65535 |
否 |
否 |
主图2 |
|
14 |
img_3 |
text |
65535 |
否 |
否 |
主图3 |
|
15 |
img_4 |
text |
65535 |
否 |
否 |
主图4 |
|
16 |
img_5 |
text |
65535 |
否 |
否 |
主图5 |
|
17 |
create_time |
timestamp |
是 |
否 |
创建时间 |
|
|
18 |
update_time |
timestamp |
是 |
否 |
更新时间 |
|
|
19 |
customize_field |
text |
65535 |
否 |
否 |
自定义字段 |
|
20 |
source_table |
varchar |
255 |
否 |
否 |
来源表 |
|
21 |
source_field |
varchar |
255 |
否 |
否 |
来源字段 |
|
22 |
source_id |
int |
是 |
否 |
来源ID |
|
|
23 |
user_id |
int |
否 |
否 |
添加人 |
表 4-15-goods_type(商品类型)
|
编号 |
字段名 |
类型 |
长度 |
是否非空 |
是否主键 |
注释 |
|
1 |
type_id |
int |
是 |
是 |
商品分类ID |
|
|
2 |
father_id |
smallint |
是 |
否 |
上级分类ID |
|
|
3 |
name |
varchar |
255 |
否 |
否 |
商品名称 |
|
4 |
desc |
varchar |
255 |
否 |
否 |
描述 |
|
5 |
icon |
varchar |
255 |
否 |
否 |
图标 |
|
6 |
source_table |
varchar |
255 |
否 |
否 |
来源表 |
|
7 |
source_field |
varchar |
255 |
否 |
否 |
来源字段 |
|
8 |
create_time |
timestamp |
是 |
否 |
创建时间 |
|
|
9 |
update_time |
timestamp |
是 |
否 |
更新时间 |
表 4-16-hits(用户点击)
|
编号 |
字段名 |
类型 |
长度 |
是否非空 |
是否主键 |
注释 |
|
1 |
hits_id |
int |
是 |
是 |
点赞ID |
|
|
2 |
user_id |
int |
是 |
否 |
点赞人 |
|
|
3 |
create_time |
timestamp |
是 |
否 |
创建时间 |
|
|
4 |
update_time |
timestamp |
是 |
否 |
更新时间 |
|
|
5 |
source_table |
varchar |
255 |
否 |
否 |
来源表 |
|
6 |
source_field |
varchar |
255 |
否 |
否 |
来源字段 |
|
7 |
source_id |
int |
是 |
否 |
来源ID |
表 4-17-logistics_delivery(物流配送)
|
编号 |
字段名 |
类型 |
长度 |
是否非空 |
是否主键 |
注释 |
|
1 |
logistics_delivery_id |
int |
是 |
是 |
物流配送ID |
|
|
2 |
order_number |
varchar |
64 |
否 |
否 |
订单号 |
|
3 |
product_name |
varchar |
64 |
否 |
否 |
商品名称 |
|
4 |
purchase_quantity |
varchar |
64 |
否 |
否 |
购买数量 |
|
5 |
total_transaction_amount |
double |
否 |
否 |
交易总额 |
|
|
6 |
the_date_of_issuance |
date |
否 |
否 |
发货日期 |
|
|
7 |
delivery_number |
varchar |
30 |
否 |
否 |
配送订单 |
|
8 |
ordinary_users |
int |
否 |
否 |
普通用户 |
|
|
9 |
shipping_address |
varchar |
64 |
否 |
否 |
收货地址 |
|
10 |
delivery_status |
varchar |
64 |
否 |
否 |
配送状态 |
|
11 |
signing_status |
varchar |
64 |
否 |
否 |
签收状态 |
|
12 |
recommend |
int |
是 |
否 |
智能推荐 |
|
|
13 |
contact_name |
varchar |
255 |
否 |
否 |
联系人名字 |
|
14 |
merchant_id |
int |
否 |
否 |
商家id |
|
|
15 |
create_time |
datetime |
是 |
否 |
创建时间 |
|
|
16 |
update_time |
timestamp |
是 |
否 |
更新时间 |
表 4-18-notice(公告)
|
编号 |
字段名 |
类型 |
长度 |
是否非空 |
是否主键 |
注释 |
|
1 |
notice_id |
mediumint |
是 |
是 |
公告ID |
|
|
2 |
title |
varchar |
125 |
是 |
否 |
标题 |
|
3 |
content |
longtext |
4294967295 |
否 |
否 |
正文 |
|
4 |
create_time |
timestamp |
是 |
否 |
创建时间 |
|
|
5 |
update_time |
timestamp |
是 |
否 |
更新时间 |
表 4-19-order(订单)
|
编号 |
字段名 |
类型 |
长度 |
是否非空 |
是否主键 |
注释 |
|
1 |
order_id |
int |
是 |
是 |
订单ID |
|
|
2 |
order_number |
varchar |
64 |
否 |
否 |
订单号 |
|
3 |
goods_id |
mediumint |
是 |
是 |
商品ID |
|
|
4 |
title |
varchar |
255 |
否 |
否 |
商品标题 |
|
5 |
img |
varchar |
255 |
否 |
否 |
商品图片 |
|
6 |
price |
double |
是 |
否 |
价格 |
|
|
7 |
price_ago |
double |
是 |
否 |
原价 |
|
|
8 |
num |
int |
是 |
否 |
数量 |
|
|
9 |
price_count |
double |
是 |
否 |
总价 |
|
|
10 |
norms |
varchar |
255 |
否 |
否 |
规格 |
|
11 |
type |
varchar |
64 |
是 |
否 |
商品分类 |
|
12 |
contact_name |
varchar |
32 |
否 |
否 |
联系人姓名 |
|
13 |
contact_email |
varchar |
125 |
否 |
否 |
联系人邮箱 |
|
14 |
contact_phone |
varchar |
11 |
否 |
否 |
联系人手机 |
|
15 |
contact_address |
varchar |
255 |
否 |
否 |
收件地址 |
|
16 |
postal_code |
varchar |
9 |
否 |
否 |
邮政编码 |
|
17 |
user_id |
int |
是 |
否 |
买家ID |
|
|
18 |
merchant_id |
mediumint |
是 |
否 |
商家ID |
|
|
19 |
create_time |
timestamp |
是 |
否 |
创建时间 |
|
|
20 |
update_time |
timestamp |
是 |
否 |
更新时间 |
|
|
21 |
description |
varchar |
255 |
否 |
否 |
描述 |
|
22 |
state |
varchar |
16 |
是 |
否 |
订单状态:待付款,待发货,待签收,已签收,待退款,已退款,已拒绝,已完成 |
|
23 |
remark |
text |
65535 |
否 |
否 |
订单备注 |
|
24 |
delivery_state |
varchar |
16 |
否 |
否 |
发货状态:未配送,已配送 |
|
25 |
vip_discount |
double |
否 |
否 |
折扣 |
表 4-20-order_after_sale(订单售后)
|
编号 |
字段名 |
类型 |
长度 |
是否非空 |
是否主键 |
注释 |
|
1 |
order_after_sale_id |
int |
是 |
是 |
订单售后ID |
|
|
2 |
order_id |
int |
是 |
否 |
订单ID |
|
|
3 |
order_number |
varchar |
64 |
否 |
否 |
订单号 |
|
4 |
goods_id |
mediumint |
是 |
否 |
商品id |
|
|
5 |
title |
varchar |
255 |
否 |
否 |
商品标题 |
|
6 |
price |
double |
是 |
否 |
价格 |
|
|
7 |
price_ago |
double |
是 |
否 |
原价 |
|
|
8 |
num |
int |
是 |
否 |
数量 |
|
|
9 |
price_count |
double |
是 |
否 |
总价 |
|
|
10 |
user_id |
int |
是 |
否 |
买家ID |
|
|
11 |
merchant_id |
mediumint |
是 |
否 |
商家ID |
|
|
12 |
state |
varchar |
16 |
是 |
否 |
订单状态:待付款,待发货,待签收,已签收,待退款,已退款,已拒绝,已完成 |
|
13 |
after_state |
varchar |
16 |
否 |
否 |
售后状态:未审核,未通过,已通过 |
|
14 |
after_state_reply |
varchar |
255 |
否 |
否 |
售后回复 |
|
15 |
type |
varchar |
255 |
否 |
否 |
售后类型 |
|
16 |
content_desc |
varchar |
255 |
否 |
否 |
售后内容 |
|
17 |
imgs |
varchar |
1000 |
否 |
否 |
售后凭证 |
|
18 |
create_time |
timestamp |
是 |
否 |
创建时间 |
|
|
19 |
update_time |
timestamp |
是 |
否 |
更新时间 |
表 4-21-ordinary_user(普通用户)
|
编号 |
字段名 |
类型 |
长度 |
是否非空 |
是否主键 |
注释 |
|
1 |
ordinary_user_id |
int |
是 |
是 |
普通用户ID |
|
|
2 |
user_name |
varchar |
64 |
否 |
否 |
用户姓名 |
|
3 |
user_gender |
varchar |
64 |
否 |
否 |
用户性别 |
|
4 |
contact_phone |
varchar |
16 |
否 |
否 |
联系电话 |
|
5 |
examine_state |
varchar |
16 |
是 |
否 |
审核状态 |
|
6 |
user_id |
int |
是 |
否 |
用户ID |
|
|
7 |
create_time |
datetime |
是 |
否 |
创建时间 |
|
|
8 |
update_time |
timestamp |
是 |
否 |
更新时间 |
表 4-22-praise(点赞)
|
编号 |
字段名 |
类型 |
长度 |
是否非空 |
是否主键 |
注释 |
|
1 |
praise_id |
int |
是 |
是 |
点赞ID |
|
|
2 |
user_id |
int |
是 |
是 |
点赞人 |
|
|
3 |
create_time |
timestamp |
是 |
否 |
创建时间 |
|
|
4 |
update_time |
timestamp |
是 |
否 |
更新时间 |
|
|
5 |
source_table |
varchar |
255 |
否 |
否 |
来源表 |
|
6 |
source_field |
varchar |
255 |
否 |
否 |
来源字段 |
|
7 |
source_id |
int |
是 |
否 |
来源ID |
|
|
8 |
status |
tinyint |
是 |
否 |
点赞状态:1为点赞,0已取消 |
表 4-23-slides(轮播图)
|
编号 |
字段名 |
类型 |
长度 |
是否非空 |
是否主键 |
注释 |
|
1 |
slides_id |
int |
是 |
是 |
轮播图ID |
|
|
2 |
title |
varchar |
64 |
否 |
否 |
标题 |
|
3 |
content |
varchar |
255 |
否 |
否 |
内容 |
|
4 |
url |
varchar |
255 |
否 |
否 |
链接 |
|
5 |
img |
varchar |
255 |
否 |
否 |
轮播图 |
|
6 |
hits |
int |
是 |
否 |
点击量 |
|
|
7 |
create_time |
timestamp |
是 |
否 |
创建时间 |
|
|
8 |
update_time |
timestamp |
是 |
否 |
更新时间 |
表 4-24-upload(文件上传)
|
编号 |
字段名 |
类型 |
长度 |
是否非空 |
是否主键 |
注释 |
|
1 |
upload_id |
int |
是 |
是 |
上传ID |
|
|
2 |
name |
varchar |
64 |
否 |
否 |
文件名 |
|
3 |
path |
varchar |
255 |
否 |
否 |
访问路径 |
|
4 |
file |
varchar |
255 |
否 |
否 |
文件路径 |
|
5 |
display |
varchar |
255 |
否 |
否 |
显示顺序 |
|
6 |
father_id |
int |
否 |
否 |
父级ID |
|
|
7 |
dir |
varchar |
255 |
否 |
否 |
文件夹 |
|
8 |
type |
varchar |
32 |
否 |
否 |
文件类型 |
表 4-25-user(用户账户)
|
编号 |
字段名 |
类型 |
长度 |
是否非空 |
是否主键 |
注释 |
|
1 |
user_id |
int |
是 |
是 |
用户ID |
|
|
2 |
state |
smallint |
是 |
否 |
账户状态:(1可用|2异常|3已冻结|4已注销) |
|
|
3 |
user_group |
varchar |
32 |
否 |
否 |
所在用户组 |
|
4 |
login_time |
timestamp |
是 |
否 |
上次登录时间 |
|
|
5 |
phone |
varchar |
11 |
否 |
否 |
手机号码 |
|
6 |
phone_state |
smallint |
是 |
否 |
手机认证:(0未认证|1审核中|2已认证) |
|
|
7 |
username |
varchar |
16 |
是 |
否 |
用户名 |
|
8 |
nickname |
varchar |
16 |
否 |
否 |
昵称 |
|
9 |
password |
varchar |
64 |
是 |
否 |
密码 |
|
10 |
|
varchar |
64 |
否 |
否 |
邮箱 |
|
11 |
email_state |
smallint |
是 |
否 |
邮箱认证:(0未认证|1审核中|2已认证) |
|
|
12 |
avatar |
varchar |
255 |
否 |
否 |
头像地址 |
|
13 |
open_id |
varchar |
255 |
否 |
否 |
针对获取用户信息字段 |
|
14 |
create_time |
timestamp |
是 |
否 |
创建时间 |
表 4-26-user_group(用户组)
|
编号 |
字段名 |
类型 |
长度 |
是否非空 |
是否主键 |
注释 |
|
1 |
group_id |
mediumint |
是 |
是 |
用户组ID |
|
|
2 |
display |
smallint |
是 |
否 |
显示顺序 |
|
|
3 |
name |
varchar |
16 |
是 |
否 |
名称 |
|
4 |
description |
varchar |
255 |
否 |
否 |
描述 |
|
5 |
source_table |
varchar |
255 |
否 |
否 |
来源表 |
|
6 |
source_field |
varchar |
255 |
否 |
否 |
来源字段 |
|
7 |
source_id |
int |
是 |
否 |
来源ID |
|
|
8 |
register |
smallint |
否 |
否 |
注册位置 |
|
|
9 |
create_time |
timestamp |
是 |
否 |
创建时间 |
|
|
10 |
update_time |
timestamp |
是 |
否 |
更新时间 |
5 系统详细设计与实现
在详细设计与实现阶段,我们将根据系统需求和功能模块的设计,进行具体的代码编写和系统搭建。这包括前台界面的设计与开发、后台数据库的建立和管理、业务逻辑的实现等。通过编写代码、进行测试和调试,最终完成整个基于SSM的水果线上销售系统的开发。
5.1普通用户模块
5.1.1用户注册模块
用户可以通过注册功能创建个人账号,填写包括用户名、密码、邮箱或手机号等基本信息完成注册流程。系统会对输入信息进行校验,确保唯一性和格式正确性,并将用户数据存储至数据库中,同时发送验证邮件或短信以确认账户有效性。注册界面如下图 5-1所示:
注册关键代码如下:
|
/** * 注册 * @param user * @return */ @PostMapping("register") public Map<String, Object> signUp(@RequestBody User user) { // 查询用户 Map<String, String> query = new HashMap<>(); Map<String,Object> map = JSON.parseObject(JSON.toJSONString(user)); query.put("username",user.getUsername()); List list = service.selectBaseList(service.select(query, new HashMap<>())); if (list.size()>0){ return error(30000, "用户已存在"); } map.put("password",service.encryption(String.valueOf(map.get("password")))); service.insert(map); return success(1); } |
5.1.2用户登录模块
用户登录模块根据用户注册成功后通过输入用户名和密码进入系统,系统会验证凭据的正确性并生成会话令牌以保持登录状态。成功登录后,用户可直接跳转至首页或其他功能页面,未匹配的凭据则提示重新输入或找回密码。前台登录界面布局如下图 5-2:
登录关键代码如下:
|
/** * 登录 * @param data * @param httpServletRequest * @return */ @PostMapping("login") public Map<String, Object> login(@RequestBody Map<String, String> data, HttpServletRequest httpServletRequest) { log.info("[执行登录接口]"); String username = data.get("username"); String email = data.get("email"); String phone = data.get("phone"); String password = data.get("password"); List resultList = null; Map<String, String> map = new HashMap<>(); if(username != null && "".equals(username) == false){ map.put("username", username); resultList = service.selectBaseList(service.select(map, new HashMap<>())); } else if(email != null && "".equals(email) == false){ map.put("email", email); resultList = service.selectBaseList(service.select(map, new HashMap<>())); } else if(phone != null && "".equals(phone) == false){ map.put("phone", phone); resultList = service.selectBaseList(service.select(map, new HashMap<>())); }else{ return error(30000, "账号或密码不能为空"); } if (resultList == null || password == null) { return error(30000, "账号或密码不能为空"); } |
5.1.3前台首页模块
前台首页模块是系统的主入口,为用户提供导航和重要信息展示。通过清晰的界面布局和内容展示,为用户提供良好的导航菜单、轮播图、公告通知和商品信息浏览体验,注册用户需要管理审核通过后方可进入首页。前台首页界面布局如下图 5-3所示:
5.1.4水果资讯模块
水果资讯:用户可以查看行业动态、 水果相关资讯等内容,丰富用户知识。支持资讯分类,可以进行点赞收藏等。水果资讯界面如下图 5-4:
5.1.5商品信息模块
商品信息:用户可以浏览水果商品列表并查看详情,可以点击可进行购买领取优惠券、点赞、收藏和评论等操作。例如,商品信息详情界面布局如下图 5-5:
例如,水果商城下单界面布局如下图 5-6所示:
5.1.6个人中心模块
个人中心模块整合了用户的个人信息管理与交易记录查询功能。用户可在“个人首页”查看基本信息概览,编辑资料或修改密码;通过“订单配送”模块跟踪订单状态并申请售后;通过“收藏”模块管理关注的水果商品资讯内容;以及在“评论管理”中维护已发表的评论内容。模块间逻辑清晰,交互流畅,满足用户个性化需求。界面布局如下所图 5-7示:
5.2管理员模块
5.2.1后台首页管理模块
管理员通过后台首页模块验证身份后进入管理系统,该模块支持账号密码登录,并可选择记住登录状态或进行双因素认证以增强安全性,后台首页包括一些统计图等信息界面。后台首页界面如下图 5-8所示:
5.2.2系统用户管理模块
管理员管理用户信息、权限和行为。用户管理包括用户注册、登录、身份验证、权限控制、用户信息修改等操作。通过用户管理,系统可以确保数据安全性和用户身份真实性,同时实现个性化服务和定制化导购。良好的用户管理设计能够简化用户操作流程,提高系统安全性和用户满意度,同时为系统运营提供有效支持。其界面如下图 5-9所示:
添加新系统用户的关键代码如下:
@PostMapping("/add")
@Transactional
public Map<String, Object> add(HttpServletRequest request) throws IOException {
service.insert(service.readBody(request.getReader()));
return success(1);
}
@Transactional
public Map<String, Object> addMap(Map<String,Object> map){
service.insert(map);
return success(1);
}
5.2.3资源管理模块
资源管理:发布和管理水果资讯和资讯分类,新增、编辑或删除资讯分类,支持分类属性设置和调整。资源管理界面如下图 5-10所示:
5.2.4系统管理模块
系统管理:系统管理模块帮助管理员设置和调整首页展示的轮播图内容。管理员可上传图片、配置链接地址及调整显示顺序,确保首页视觉效果吸引用户关注。系统管理界面布局如下图 5-11所示:
轮播图上传关键代码如下:
@PostMapping("/upload")
public Map<String, Object> upload(@RequestParam("file") MultipartFile file) {
log.info("进入方法");
if (file.isEmpty()) {
return error(30000, "没有选择文件");
}
try {
//判断有没路径,没有则创建
String filePath = System.getProperty("user.dir") + "/src/main/resources/static/";
File targetDir = new File(filePath);
if (!targetDir.exists() && !targetDir.isDirectory()) {
if (targetDir.mkdirs()) {
log.info("创建目录成功");
} else {
log.error("创建目录失败");
}
}
String fileName = file.getOriginalFilename();
File dest = new File(filePath + fileName);
log.info("文件路径:{}", dest.getPath());
log.info("文件名:{}", dest.getName());
file.transferTo(dest);
JSONObject jsonObject = new JSONObject();
jsonObject.put("url", "/api/upload/" + fileName);
return success(jsonObject);
} catch (IOException e) {
log.info("上传失败:{}", e.getMessage());
}
return error(30000, "上传失败");
}
5.2.5商城管理模块
商城管理:管理员可以管商品信息、分类列表、订单列表、订单配送、优惠券等信息,可以进行增删改查等操作。商城管理界面布局如下图 5-12所示:
6 系统测试
系统测试是为了验证系统在功能、性能、安全性和用户体验等方面的表现。通过测试,可以发现并修复潜在的问题和缺陷,确保系统的正常运行和稳定性。功能验证确保各项功能按设计要求运行;性能评估评估系统的响应时间和并发处理能力;安全检测确保系统的身份认证和数据传输安全;用户体验评估提升界面友好性和操作流程;兼容性测试确保系统在不同设备和浏览器上的兼容性。通过全面的测试,系统将更可靠地支持用户需求,并提供优质的用户体验。
6.1 系统测试目的
软件测试过程是软件过程的组成部分,开发过程质量决定了软件质量,而测试过程质量直接影响测试结果的准确性和有效性。软件测试的方法和技术是多种多样的,对于软件测试方法,主要有:白盒测试和黑盒测试方法,静态测试和动态测试方法,验证和确认方法,自动化测试和随机测试等方法。对软件实施的各项测试一般都是基于大数据技术来实现的。大数据技术的应用,除可提升信息处理效率,推动社会发展,还可创造更优越的生产价值。但是在软件实际应用中,仍存在很多问题需要及时处理,只有对这些问题进行深入研究和分析,并同时制定完善的优化方案,才能真正提升软件质量。
6.2 功能测试用例
表6-1用户登录测试用例
|
测试编号 |
测试内容 |
预期结果 |
|
TC-004 |
输入正确的账号密码 |
登录成功,跳转到个人主页 |
|
TC-005 |
输入错误的账号密码 |
显示登录失败的提示信息,要求重新输入正确的账号密码 |
表6-2 修改密码测试用例
|
测试编号 |
测试内容 |
预期结果 |
|
TC-006 |
输入有效密码 |
密码修改成功,显示修改成功的提示信息 |
|
TC-007 |
输入无效密码 |
显示密码无效的提示信息,要求重新输入有效密码 |
|
TC-008 |
输入错误原密码 |
显示原密码错误的提示信息,要求重新输入正确原密码 |
表6-3 注册信息添加测试用例
|
测试编号 |
测试内容 |
预期结果 |
|
TC-009 |
输入有效的注册信息信息 |
注册信息添加成功,显示添加成功的提示信息 |
|
TC-010 |
输入无效的注册信息信息 |
显示添加失败的提示信息,要求重新输入有效信息 |
表6-4 查看水果商品信息测试用例
|
测试编号 |
测试内容 |
预期结果 |
|
TC-014 |
点击查看水果商品信息 |
显示水果商品信息页面,展示相关的内容 |
|
TC-015 |
选择其他分类 |
显示所选分类下的相关水果商品信息等内容 |
|
TC-016 |
无可用水果商品信息 |
显示暂无水果商品信息的提示信息,提醒用户重新选择分类 |
6.3 测试结果
综上所述,基于SSM的水果线上销售系统在功能测试中表现良好,通过了所有测试用例。系统提供的用户登录、修改密码、查看水果商品信息等主要功能都能正常运行,并能够给出预期的提示信息和结果。然而,为了确保系统的全面稳定性和质量,仍建议进行更多的综合性测试,包括性能测试、安全性测试和用户体验测试等,以进一步验证和改进系统的功能和性能。
结 论
本研究设计并实现了基于SSM的水果线上销售系统的设计与实现。通过对系统进行功能测试和评估,得出以下结论:该系统在功能上经过验证,用户登录注册信息、水果商品信息管理、商城管理等功能都能正常运行;技术上具备稳定性和可扩展性,SSM框架简化开发,MySQL数据库支持数据存储与查询;从经济角度看,Java和MySQL均为免费且开源;操作上易用性好,基于SSM的水果线上销售系统界面简洁明了,SSM的自动化部署与MySQL的管理工具提供便捷操作。基于SSM的水果线上销售系统在功能、技术、经济和操作上均具有优势。该系统在提高用户水果销售管理学习的便捷性的同时,也促进水果销售管理行业的发展。未来可以进一步扩展功能和优化性能,以满足用户需求并提供更好的用户体验。
在开发基于SSM的水果线上销售系统的过程中,我们不仅仅是在实现技术功能,更是在探索如何利用技术创新来改善人们的出行体验。通过SSM和MySQL等技术的运用,成功构建了一个高效、稳定的系统,为用户提供了便捷、智能的水果线上销售系统。这个过程不仅考验了个人的技术能力,更考验了创新意识和解决问题的能力。在不断优化系统功能和提升用户体验的过程中,深切感受到技术的推动力量,以及科技创新对社会发展的重要意义。希望我们的努力能够为用户带来更便捷、便民的水果销售管理选择,让科技的力量持续推动社会进步,为构建更加智慧、可持续的便民水果销售管理系统完善做出贡献。
参考文献
- 贾琴.Java编程语言的应用策略分析[J].集成电路应用,2024,41(10):84-85.DOI:10.19339/j.issn.1674-2583.2024.10.034.
- 张浩.SSM框架在Web应用开发中的设计与实现研究[J].电脑知识与技术,2023,19(08):52-54.DOI:10.14004/j.cnki.ckt.2023.0353.
- 许跃颖.基于敏捷开发的SSM Web应用开发措施[J].电子制作,2021,(16):45-46+22.DOI:10.16589/j.cnki.cn11-3571/tn.2021.16.016.
- 刘江涛,王亮亮,吴庆茹,等.基于B/S模式的铁路勘测设计案例信息化管理系统设计与实现[J].铁路计算机应用,2021,30(03):32-35.
- 陈杰,方国才,方水波.基于MySQL的多地多中心系统架构研究[J].机电工程技术,2025,54(03):175-181.
- 周春吟.JavaScript技术在Web前端开发中的应用研究[J].软件,2024,45(11):175-177.
- 李艳杰.MySQL数据库下存储过程的综合运用研究[J].现代信息科技,2023,7(11):80-82+88.
- 曾光辉,何波.混合教学模式在Java程序设计课程中的应用探索[J].科教文汇,2024,(24):79-82.DOI:10.16871/j.cnki.kjwh.2024.24.017.
- 马艳艳,吴晓光.计算机软件与数据库的设计策略分析[J].电子技术,2024,53(05):104-105.
- 孙鹏程,汤巧凤,郑晓启,等.基于SSM+JSP的水果超市管理系统的设计与实现[J].软件,2025,46(01):135-137.
- 齐慧平.基于“互联网+”的水果销售模式创新研究[D].西北农林科技大学,2016.
- 杨梦梦,程玉萍,刘婉君,等.水果线下销售模式的探索[J].新农民,2025,(02):57-59.
- 周红波,揭健.“线上线下”畅通水果销售“快车道”[J].湖南农业,2024,(12):44.
- Hermaliani H E ,Heni E H ,Laela K , et al.Data Mining Technique to Determine the Pattern of Fruits Sales & Supplies Using Apriori Algorithm[J].Journal of Physics: Conference Series,2020,1641(1):012070-.
- Endo T ,Uryu S ,Fukasawa K , et al.Disease outbreak in wildlife changes online sales of management items[J].One Health,2025,20100988-100988.
- 朱喜明.创新线上线下营销激活全产业链发展新动能[J].中国农垦,2025,(02):24.DOI:10.16342/j.cnki.11-1157/s.2025.02.043.
- 付皓琳,杨文超.商业模式创新对零售企业绩效稳定性的影响——基于线上销售视角[J].商业经济研究,2025,(01):148-151.
- 周杰.基于深度学习的水果识别与销量预测系统设计[D].江西师范大学,2024.DOI:10.27178/d.cnki.gjxsu.2024.000744.
- 陆雨桐,宋倩雯.基于互联网的水果销售模式创新研究[J].老字号品牌营销,2023,(07):13-15.
- 张晓亮.基于J2EE水果电商平台的设计与实现[D].吉林大学,2018.
致 谢
在本文的最后,我要对许多人表示诚挚的感谢,他们为我本次论文基于SSM的水果线上销售系统的设计与实现的研发和完成做出了重要的贡献。首先,我要感谢我的导师,您给予了我悉心的指导和支持,在选题和研究过程中提供了宝贵的意见和建议。您的专业知识和严谨态度使我受益匪浅,让我能够顺利地完成毕业设计。其次,我要感谢我的同学和朋友们,你们在我写作和排版过程中给予了热情的帮助和鼓励。与你们一起度过的大注册活是我宝贵的回忆,你们的友谊让我感到无比温暖和快乐。
此外,我也要感谢那些为我们提供参考和指导的学者和专家们。他们的研究成果为我们的论文提供了宝贵的指导,使我们能够更好地理解问题和展开思考。
最后,我要感谢我的家人和爱人,你们一直以来对我无条件的支持和理解让我能够专注于学业。你们的鼓励和陪伴是我坚持不懈的动力。
在这段时间里,我收获了很多宝贵的经验和知识。尽管我的能力有限,但我会继续努力去完善这篇论文,并且真诚地希望各位老师和同学们能够给予宝贵的指导与意见。
最后,再次向所有支持和帮助过我的人表示深深的感谢!我会将所学所得用于实践,为社会做出自己的贡献。
点赞+收藏+关注 → 私信领取本源代码、数据库
火山引擎开发者社区是火山引擎打造的AI技术生态平台,聚焦Agent与大模型开发,提供豆包系列模型(图像/视频/视觉)、智能分析与会话工具,并配套评测集、动手实验室及行业案例库。社区通过技术沙龙、挑战赛等活动促进开发者成长,新用户可领50万Tokens权益,助力构建智能应用。
更多推荐
所有评论(0)