如何用大模型实现常见的个性化内容页面展示策略,让用户爱不释手,内容传播无限
本文介绍了如何用人工智能大模型实现常见的个性化内容页面展示策略,让用户爱不释手,内容传播无限。本文分析了用户页面停留时长导向、相关信息导航导向、平台收益最大化导向、内容作者收益最大化导向等四种常见的个性化内容页面展示策略,以及如何通过人工智能大模型来分析用户的个性化特征和偏好,从而为用户提供最适合的内容页面展示,提高用户的阅读体验和内容的传播效果。本文旨在帮助数字化营销业务的产品经理和运营人员了解
摘要
本文介绍了如何用人工智能大模型实现常见的个性化内容页面展示策略,让用户爱不释手,内容传播无限。本文分析了用户页面停留时长导向、相关信息导航导向、平台收益最大化导向、内容作者收益最大化导向等四种常见的个性化内容页面展示策略,以及如何通过人工智能大模型来分析用户的个性化特征和偏好,从而为用户提供最适合的内容页面展示,提高用户的阅读体验和内容的传播效果。本文旨在帮助数字化营销业务的产品经理和运营人员了解和应用人工智能大模型在个性化内容页面展示方面的优势和价值。

在数字化营销业务中,内容页面的展示是一个非常重要的环节,它直接影响着用户的体验和转化,以及平台和内容作者的收益和口碑。然而,内容页面的展示也面临着很多挑战,如如何满足不同用户的不同需求和偏好,如何平衡平台和内容作者的不同目标和利益,如何适应市场和用户的不断变化等。为了解决这些挑战,我们可以利用人工智能大模型来优化内容页面展示的策略。那么,什么是人工智能大模型?它们如何帮助我们生成和展示个性化的内容页面?它们有哪些常见的个性化内容页面展示策略?本文将为你一一解答。
用户页面停留时长导向
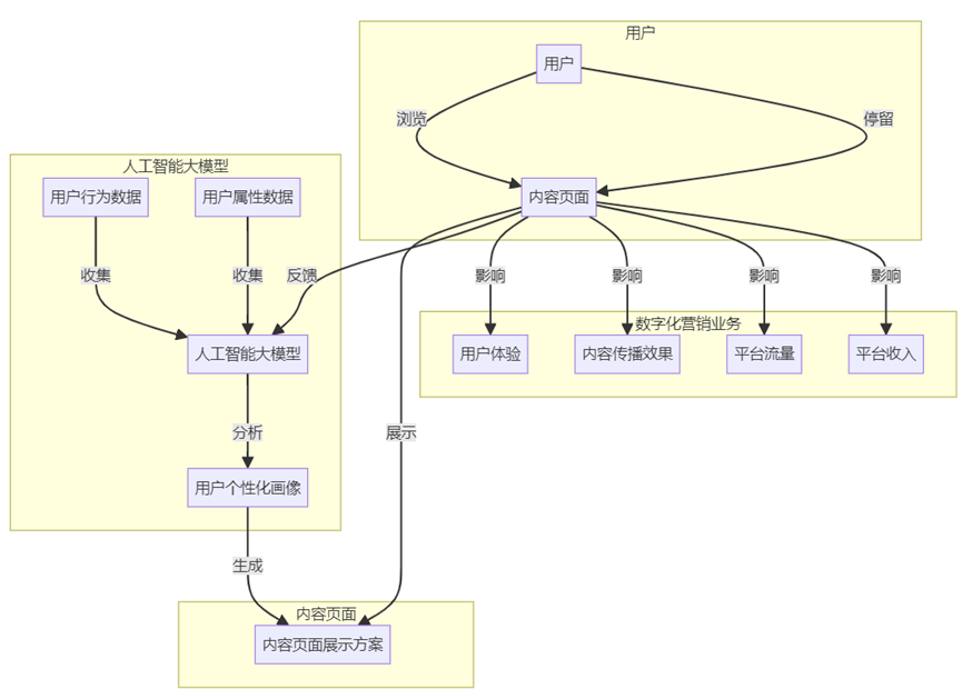
用户页面停留时长是指用户在内容页面上的平均停留时间,它是衡量用户对内容页面的兴趣和满意度的一个重要指标。用户页面停留时长越长,说明用户对内容页面的内容更感兴趣,更有可能进行转化,如点击广告、购买商品、分享内容等,也更有可能成为忠诚的用户,从而提高平台和内容作者的收益和口碪。因此,我们可以利用人工智能大模型来优化用户页面停留时长导向的个性化内容页面展示策略,从而提高用户的体验和转化,以及平台和内容作者的收益和口碪。
那么,用户页面停留时长导向的个性化内容页面展示策略是什么?这个策略的原理是通过对影响用户的平均页面停留时长的相关影响因素进行分析,如用户的特征和需求,内容的类型和质量,页面的配色和布局等,然后利用人工智能大模型来生成和展示更符合用户的个性化内容页面,从而延长用户的平均页面停留时长。这个策略的应用是通过使用人工智能大模型来分析用户和内容的特征和信息,生成个性化的页面配色、页面模块、页面布局、行间距、字间距、字体、字号、导航栏目等,以及根据用户的行为和反馈,实时地调整和优化这些页面元素,从而提高用户的页面停留时长。

为了更好地理解这个策略,我们可以举一个例子。假设我们是一个电商平台,我们的内容页面是商品详情页面,我们的目标是让用户在商品详情页面上停留更久,从而增加用户的购买意愿和转化率。我们可以利用人工智能大模型来优化用户页面停留时长导向的个性化内容页面展示策略,具体的步骤如下:
- 首先,我们需要分析影响用户的平均页面停留时长的相关影响因素,如用户的特征和需求,商品的类型和质量,页面的配色和布局等。例如,我们可以通过用户的历史行为和反馈,以及用户的画像,来了解用户的喜好和需求,如用户喜欢什么样的商品,用户关注什么样的商品信息,用户喜欢什么样的页面风格等。我们也可以通过商品的属性和评价,以及商品的画像,来了解商品的类型和质量,如商品的类别,商品的价格,商品的评分,商品的评论等。我们还可以通过页面的设计和测试,以及页面的数据,来了解页面的配色和布局,如页面的颜色,页面的模块,页面的排版,页面的动效等。
- 其次,我们需要利用人工智能大模型来生成和展示更符合用户的个性化内容页面,从而延长用户的平均页面停留时长。例如,我们可以使用人工智能大模型来生成个性化的页面配色、页面模块、页面布局、行间距、字间距、字体、字号、导航栏目等,以及根据用户的行为和反馈,实时地调整和优化这些页面元素,从而提高用户的页面停留时长。例如,我们可以根据用户的喜好和需求,以及商品的类型和质量,来生成和展示更适合用户的商品图片、商品标题、商品描述、商品规格、商品价格、商品评分、商品评论等,以及根据用户的行为和反馈,实时地调整和优化这些商品信息,从而提高用户的兴趣和满意度。我们也可以根据用户的喜好和需求,以及页面的设计和测试,来生成和展示更适合用户的页面风格,如页面的颜色,页面的模块,页面的排版,页面的动效等,以及根据用户的行为和反馈,实时地调整和优化这些页面元素,从而提高用户的舒适度和美感。
通过这样的策略,我们可以让用户在商品详情页面上停留更久,从而增加用户的购买意愿和转化率,以及平台和内容作者的收益和口碪。
相关信息导航导向
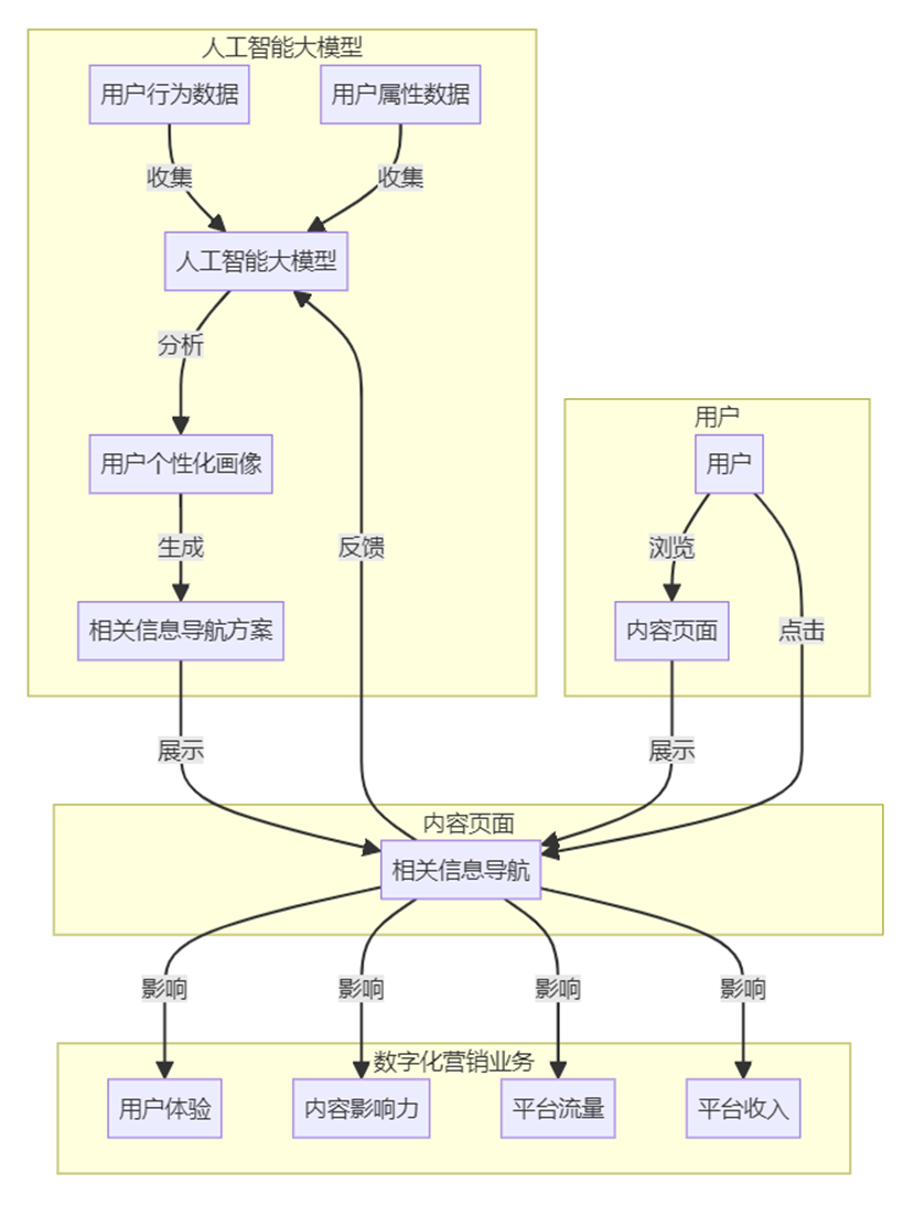
相关信息导航是指在内容页面上提供与内容相关的其他信息的链接或按钮,如相关文章、相关视频、相关商品等,它可以帮助用户获取更多的信息和价值,也可以增加用户的互动和参与,以及平台和内容作者的流量和收益。相关信息导航的平均点击次数是衡量用户对相关信息导航的兴趣和满意度的一个重要指标,它也影响着用户的转化和忠诚度,以及平台和内容作者的收益和口碪。因此,我们可以利用人工智能大模型来优化相关信息导航导向的个性化内容页面展示策略,从而提高用户的体验和转化,以及平台和内容作者的收益和口碪。
那么,相关信息导航导向的个性化内容页面展示策略是什么?这个策略的原理是通过对影响用户的相关信息导航平均点击次数的相关影响因素进行分析,如用户的特征和需求,内容的类型和质量,导航的类型和位置等,然后利用人工智能大模型来生成和展示更符合用户的个性化相关信息导航,从而增加用户的相关信息导航平均点击次数。这个策略的应用是通过使用人工智能大模型来分析用户和内容的特征和信息,生成个性化的相关信息导航的类型、位置、数量、内容等,以及根据用户的行为和反馈,实时地调整和优化这些导航元素,从而提高用户的相关信息导航的点击次数。
为了更好地理解这个策略,我们可以举一个例子。假设我们是一个新闻平台,我们的内容页面是新闻详情页面,我们的目标是让用户在新闻详情页面上点击更多的相关信息导航,从而增加用户的信息获取和互动,以及平台和内容作者的流量和收益。我们可以利用人工智能大模型来优化相关信息导航导向的个性化内容页面展示策略,具体的步骤如下:
- 首先,我们需要分析影响用户的相关信息导航平均点击次数的相关影响因素,如用户的特征和需求,新闻的类型和质量,导航的类型和位置等。例如,我们可以通过用户的历史行为和反馈,以及用户的画像,来了解用户的喜好和需求,如用户喜欢什么样的新闻,用户关注什么样的新闻信息,用户喜欢什么样的导航风格等。我们也可以通过新闻的属性和评价,以及新闻的画像,来了解新闻的类型和质量,如新闻的类别,新闻的热度,新闻的评分,新闻的评论等。我们还可以通过导航的设计和测试,以及导航的数据,来了解导航的类型和位置,如导航的形式,导航的位置,导航的数量,导航的内容等。
- 其次,我们需要利用人工智能大模型来生成和展示更符合用户的个性化相关信息导航,从而增加用户的相关信息导航平均点击次数。例如,我们可以使用人工智能大模型来生成个性化的相关信息导航的类型、位置、数量、内容等,以及根据用户的行为和反馈,实时地调整和优化这些导航元素,从而提高用户的相关信息导航的点击次数。例如,我们可以根据用户的喜好和需求,以及新闻的类型和质量,来生成和展示更适合用户的相关信息导航,如相关文章、相关视频、相关商品等,以及根据用户的行为和反馈,实时地调整和优化这些相关信息导航的内容和顺序,从而提高用户的兴趣和满意度。我们也可以根据用户的喜好和需求,以及导航的设计和测试,来生成和展示更适合用户的导航风格,如导航的形式,导航的位置,导航的数量,导航的内容等,以及根据用户的行为和反馈,实时地调整和优化这些导航元素,从而提高用户的舒适度和美感。
通过这样的策略,我们可以让用户在新闻详情页面上点击更多的相关信息导航,从而增加用户的信息获取和互动,以及平台和内容作者的流量和收益。
延伸阅读:相关信息导航的个性化内容页面展示策略,人工智能大模型告诉你怎么做
平台收益最大化导向
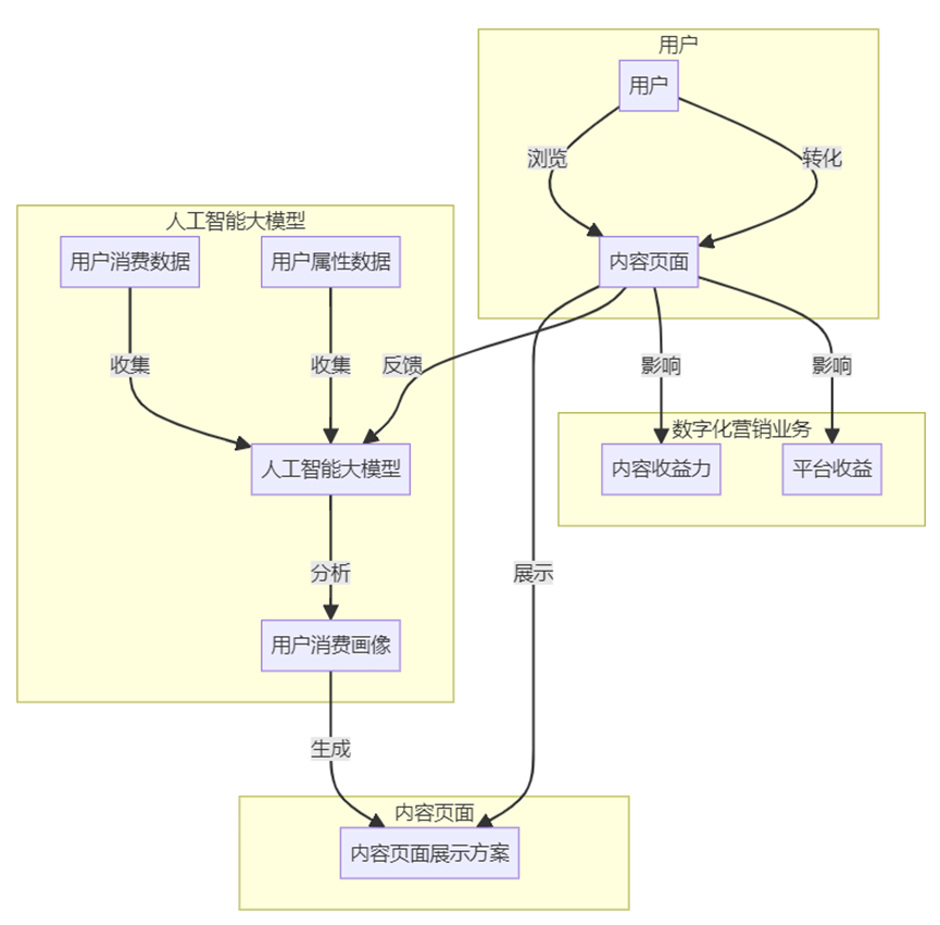
平台收益是指用户在内容页面上产生的对平台有利的行为和结果,如点击广告、购买商品、分享内容等,它是平台的主要收入来源,也是平台的核心目标。平台收益的大小是衡量平台的业绩和价值的一个重要指标,它也影响着平台的发展和竞争力。因此,我们可以利用人工智能大模型来优化平台收益最大化导向的个性化内容页面展示策略,从而提高用户的体验和转化,以及平台的收益和价值。
那么,平台收益最大化导向的个性化内容页面展示策略是什么?这个策略的原理是通过对影响用户在内容页面上产生的平台收益的相关影响因素进行分析,如用户的特征和需求,内容的类型和质量,广告的类型和位置等,然后利用人工智能大模型来生成和展示更符合用户的个性化内容页面,从而增加用户在内容页面上产生的平台收益。这个策略的应用是通过使用人工智能大模型来分析用户和内容的特征和信息,生成个性化的广告的类型、位置、数量、内容等,以及根据用户的行为和反馈,实时地调整和优化这些广告元素,从而提高用户的广告点击率和转化率。
为了更好地理解这个策略,我们可以举一个例子。假设我们是一个视频平台,我们的内容页面是视频详情页面,我们的目标是让用户在视频详情页面上产生更多的平台收益,如点击广告、购买会员、分享视频等。我们可以利用人工智能大模型来优化平台收益最大化导向的个性化内容页面展示策略,具体的步骤如下:
- 首先,我们需要分析影响用户在视频详情页面上产生的平台收益的相关影响因素,如用户的特征和需求,视频的类型和质量,广告的类型和位置等。例如,我们可以通过用户的历史行为和反馈,以及用户的画像,来了解用户的喜好和需求,如用户喜欢什么样的视频,用户关注什么样的视频信息,用户对什么样的广告感兴趣等。我们也可以通过视频的属性和评价,以及视频的画像,来了解视频的类型和质量,如视频的类别,视频的热度,视频的评分,视频的评论等。我们还可以通过广告的设计和测试,以及广告的数据,来了解广告的类型和位置,如广告的形式,广告的位置,广告的数量,广告的内容等。
- 其次,我们需要利用人工智能大模型来生成和展示更符合用户的个性化视频详情页面,从而增加用户在视频详情页面上产生的平台收益。例如,我们可以使用人工智能大模型来生成个性化的广告的类型、位置、数量、内容等,以及根据用户的行为和反馈,实时地调整和优化这些广告元素,从而提高用户的广告点击率和转化率。例如,我们可以根据用户的喜好和需求,以及视频的类型和质量,来生成和展示更适合用户的广告,如相关商品、相关服务、相关活动等,以及根据用户的行为和反馈,实时地调整和优化这些广告的内容和顺序,从而提高用户的兴趣和满意度。我们也可以根据用户的喜好和需求,以及广告的设计和测试,来生成和展示更适合用户的广告风格,如广告的形式,广告的位置,广告的数量,广告的内容等,以及根据用户的行为和反馈,实时地调整和优化这些广告元素,从而提高用户的舒适度和美感。
通过这样的策略,我们可以让用户在视频详情页面上产生更多的平台收益,如点击广告、购买会员、分享视频等,从而提高平台的收入和价值。
内容作者收益最大化导向
内容作者收益是指用户在内容页面上产生的对内容作者有利的行为和结果,如打赏、关注、评论、转发等,它是内容作者的主要收入来源,也是内容作者的核心目标。内容作者收益的大小是衡量内容作者的业绩和价值的一个重要指标,它也影响着内容作者的发展和竞争力。因此,我们可以利用人工智能大模型来优化内容作者收益最大化导向的个性化内容页面展示策略,从而提高用户的体验和转化,以及内容作者的收益和价值。
那么,内容作者收益最大化导向的个性化内容页面展示策略是什么?这个策略的原理是通过对影响用户在内容页面上产生的内容作者收益的相关影响因素进行分析,如用户的特征和需求,内容的类型和质量,打赏的类型和位置等,然后利用人工智能大模型来生成和展示更符合用户的个性化内容页面,从而增加用户在内容页面上产生的内容作者收益。这个策略的应用是通过使用人工智能大模型来分析用户和内容的特征和信息,生成个性化的打赏的类型、位置、数量、内容等,以及根据用户的行为和反馈,实时地调整和优化这些打赏元素,从而提高用户的打赏率和金额。
为了更好地理解这个策略,我们可以举一个例子。假设我们是一个博客平台,我们的内容页面是博客文章详情页面,我们的目标是让用户在博客文章详情页面上产生更多的内容作者收益,如打赏、关注、评论、转发等。我们可以利用人工智能大模型来优化内容作者收益最大化导向的个性化内容页面展示策略,具体的步骤如下:
- 首先,我们需要分析影响用户在博客文章详情页面上产生的内容作者收益的相关影响因素,如用户的特征和需求,博客文章的类型和质量,打赏的类型和位置等。例如,我们可以通过用户的历史行为和反馈,以及用户的画像,来了解用户的喜好和需求,如用户喜欢什么样的博客文章,用户关注什么样的博客文章信息,用户对什么样的打赏感兴趣等。我们也可以通过博客文章的属性和评价,以及博客文章的画像,来了解博客文章的类型和质量,如博客文章的类别,博客文章的热度,博客文章的评分,博客文章的评论等。我们还可以通过打赏的设计和测试,以及打赏的数据,来了解打赏的类型和位置,如打赏的形式,打赏的位置,打赏的数量,打赏的内容等。
- 其次,我们需要利用人工智能大模型来生成和展示更符合用户的个性化博客文章详情页面,从而增加用户在博客文章详情页面上产生的内容作者收益。例如,我们可以使用人工智能大模型来生成个性化的打赏的类型、位置、数量、内容等,以及根据用户的行为和反馈,实时地调整和优化这些打赏元素,从而提高用户的打赏率和金额。例如,我们可以根据用户的喜好和需求,以及博客文章的类型和质量,来生成和展示更适合用户的打赏,如相关商品、相关服务、相关活动等,以及根据用户的行为和反馈,实时地调整和优化这些打赏的内容和顺序,从而提高用户的兴趣和满意度。我们也可以根据用户的喜好和需求,以及打赏的设计和测试,来生成和展示更适合用户的打赏风格,如打赏的形式,打赏的位置,打赏的数量,打赏的内容等,以及根据用户的行为和反馈,实时地调整和优化这些打赏元素,从而提高用户的舒适度和美感。
通过这样的策略,我们可以让用户在博客文章详情页面上产生更多的内容作者收益,如打赏、关注、评论、转发等,从而提高内容作者的收入和价值。
延伸阅读:内容作者收益最大化导向的个性化内容页面展示策略:人工智能大模型的应用与价值
结语
本文介绍了如何利用人工智能大模型来优化数字化营销业务中的一个重要环节,即内容页面的展示。本文分析了四种常见的人工智能大模型个性化内容页面展示策略,分别是用户页面停留时长导向,相关信息导航导向,平台收益最大化导向,和内容作者收益最大化导向,以及它们的原理和应用。本文旨在帮助相应行业和领域的产品经理和运营人员提高用户的体验和转化,以及平台和内容作者的收益和口碪。本文只是简单介绍,如果想要更深入学习更详细内容和视频课程,请关注作者个人号“产品经理独孤虾”(全网同号)中的专栏《智能营销—大模型如何为运营与产品经理赋能》,在那里你可以找到更多的智能营销相关的知识和案例,以及作者的亲身经验和心得。感谢你的阅读,希望你能从中受益和学习,也欢迎你给我留言和反馈,让我们一起进步和成长。

火山引擎开发者社区是火山引擎打造的AI技术生态平台,聚焦Agent与大模型开发,提供豆包系列模型(图像/视频/视觉)、智能分析与会话工具,并配套评测集、动手实验室及行业案例库。社区通过技术沙龙、挑战赛等活动促进开发者成长,新用户可领50万Tokens权益,助力构建智能应用。
更多推荐
所有评论(0)