使用 MCP 执行代码:让 Agent 效率提升 98.7%
摘要:MCP代码执行优化方案显著提升AI Agent效率 Anthropic提出的Model Context Protocol(MCP)为解决AI Agent连接外部系统的性能瓶颈提供创新方案。传统工具调用方式面临两大核心问题:工具定义占用过多上下文空间(数十万tokens)和中间结果重复加载导致效率低下。通过将MCP服务器呈现为代码API,实现从"AI直接调用工具"到&quo
使用 MCP 执行代码:让 Agent 效率提升 98.7%
📋 文章概述
Anthropic 在 2024 年 11 月推出了 Model Context Protocol (MCP),这是一个连接 AI Agent 到外部系统的开放标准协议。本文是 Anthropic 工程团队在 MCP 推出一年后,针对大规模工具连接场景下的性能瓶颈,提出的创新性解决方案——通过代码执行环境与 MCP 结合,实现 98.7% 的 token 使用率降低。
这不仅是一次技术优化,更是 AI Agent 架构设计理念的重大转变。
🎯 核心问题分析
问题背景:MCP 的快速普及与挑战
MCP 自推出以来取得了惊人的增长:
- 社区构建了数千个 MCP 服务器
- 所有主流编程语言都有 SDK 支持
- 已成为连接 Agent 与工具/数据的事实标准
然而,随着开发者构建连接数百甚至数千工具的 Agent,一个严重的问题浮现:传统的直接工具调用方式导致上下文窗口过载。
问题一:工具定义占用大量上下文空间
传统方式的工作流程
具体案例: 假设你的 Agent 连接了 Google Drive 和 Salesforce 两个 MCP 服务器:
Google Drive 工具定义示例:
gdrive.getDocument
Description:从GoogleDrive检索文档
Parameters:
- documentId (必需,string):要检索的文档 ID
- fields (可选,string):要返回的特定字段
Returns:
包含标题、正文内容、元数据、权限等的文档对象
Salesforce 工具定义示例:
salesforce.updateRecord
Description:更新Salesforce中的记录
Parameters:
- objectType (必需,string):Salesforce对象类型(潜在客户、联系人、账户等)
- recordId (必需,string):要更新的记录 ID
- data (必需,object):要更新的字段及其新值
Returns:
带确认的更新记录对象
问题严重性:
- 当连接到数十个服务器,每个服务器有数十个工具时
- 工具定义可能占用 数十万 tokens
- Agent 甚至还没开始处理请求,就已经消耗了大量资源
- 导致响应时间增加和成本上升
问题二:中间结果消耗额外的 Token
数据流转的低效模式
让我们看一个实际的任务场景:
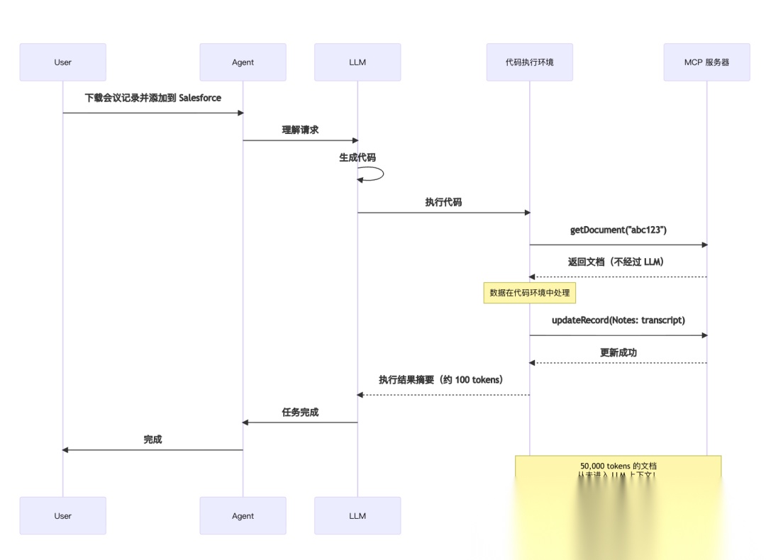
用户请求:“从 Google Drive 下载我的会议记录,并将其附加到 Salesforce 的潜在客户记录中。”
传统执行流程:

代码示例:
// 第一次工具调用
TOOL CALL: gdrive.getDocument(documentId:"abc123")
→返回"讨论了 Q4 目标...\n[完整的会议记录文本]"
→加载到模型上下文中(50,000 tokens)
// 第二次工具调用
TOOL CALL: salesforce.updateRecord(
objectType:"SalesMeeting",
recordId:"00Q5f000001abcXYZ",
data:{
"Notes":"讨论了 Q4 目标...\n[完整的会议记录文本再次写入]"
}
)
→模型需要将整个记录再次写入上下文(又是50,000 tokens)
问题严重性:
- 对于 2 小时的销售会议,可能需要处理额外的 50,000 tokens
- 更大的文档可能超出上下文窗口限制,导致工作流中断
- 模型在复制大型数据结构时更容易出错
传统架构图

关键问题总结:
- ⚠️ 每个中间结果都必须通过模型
- ⚠️ 数据在工具调用之间重复加载
- ⚠️ 大型文档可能导致上下文溢出
- ⚠️ 增加延迟和成本
💡 解决方案:代码执行与 MCP 的结合
核心理念转变
从 “让 AI 直接调用工具” 转变为 “让 AI 编写代码来调用工具”
这个看似简单的转变,带来了革命性的效率提升。
实现方案:将 MCP 服务器呈现为代码 API
方案一:文件系统树结构
生成一个包含所有可用工具的文件树结构:
servers/
├── google-drive/
│├── getDocument.ts
│├── listFiles.ts
│├── createDocument.ts
│├──...(其他工具)
│└── index.ts
├── salesforce/
│├── updateRecord.ts
│├── queryRecords.ts
│├── createLead.ts
│├──...(其他工具)
│└── index.ts
└──...(其他服务器)
工具文件实现示例
每个工具对应一个文件,包含清晰的 TypeScript 接口:
// ./servers/google-drive/getDocument.ts
import{ callMCPTool }from"../../../client.js";
interfaceGetDocumentInput{
documentId:string;
}
interfaceGetDocumentResponse{
content:string;
}
/** 从 Google Drive 读取文档 */
exportasyncfunction getDocument(
input:GetDocumentInput
):Promise<GetDocumentResponse>{
return callMCPTool<GetDocumentResponse>(
'google_drive__get_document',
input
);
}
使用代码执行的优化流程
新的执行模式
// 从 Google Docs 读取记录并添加到 Salesforce 潜在客户
import*as gdrive from'./servers/google-drive';
import*as salesforce from'./servers/salesforce';
const transcript =(
await gdrive.getDocument({ documentId:'abc123'})
).content;
await salesforce.updateRecord({
objectType:'SalesMeeting',
recordId:'00Q5f000001abcXYZ',
data:{Notes: transcript }
});
新架构的数据流

新架构对比图

性能对比
Token 使用量对比
| 场景 | 传统方式 | 代码执行方式 | 节省率 |
|---|---|---|---|
| 工具定义加载 | 150,000 tokens | 2,000 tokens | 98.7% |
| 会议记录处理 | 100,000 tokens | ~500 tokens | 99.5% |
| 大型数据集筛选 | 200,000 tokens | ~1,000 tokens | 99.5% |
实际效果:
- ⚡ 响应速度提升 10-50 倍
- 💰 成本降低 98%+
- 📊 可扩展性增强 - 可处理数千个工具而不会上下文溢出
🚀 代码执行的五大核心优势
1. 渐进式工具披露(Progressive Disclosure)
核心概念
模型擅长浏览文件系统。将工具呈现为文件系统上的代码,允许模型按需读取工具定义,而不是一次性加载所有定义。
实现方式
方式一:文件系统探索
// Agent 的工作流程:
// 1. 列出 ./servers/ 目录,发现可用服务器
const servers =await fs.readdir('./servers/');
// 返回: ['google-drive', 'salesforce', 'slack', ...]
// 2. 对于当前任务,只读取需要的工具
const gdocTool =await fs.readFile(
'./servers/google-drive/getDocument.ts',
'utf-8'
);
const sfTool =await fs.readFile(
'./servers/salesforce/updateRecord.ts',
'utf-8'
);
// 只加载了 2 个工具定义,而不是全部 1000+ 个工具
方式二:工具搜索功能
// 添加一个 search_tools 工具到服务器
interfaceSearchToolsInput{
query:string;
detailLevel?:'name'|'summary'|'full';// 控制返回的详细程度
}
// Agent 使用示例
const salesforceTools =await searchTools({
query:'salesforce',
detailLevel:'summary'// 只返回名称和描述
});
// 当确定需要某个工具时,再获取完整定义
const fullDef =await searchTools({
query:'salesforce.updateRecord',
detailLevel:'full'// 返回完整的 schema
});
流程图


优势总结:
- ✅ 从 150,000 tokens → 2,000 tokens
- ✅ 更快的首次响应时间
- ✅ 支持连接数千个工具而不会溢出
2. 上下文高效的工具结果处理
核心概念
当处理大型数据集时,Agent 可以在代码中先过滤和转换结果,再返回给模型。
实际案例:处理 10,000 行电子表格
传统方式:
// 所有 10,000 行都流经上下文
TOOL CALL: gdrive.getSheet(sheetId:'abc123')
→返回10,000行数据到上下文中
→模型手动筛选(消耗大量 tokens)
代码执行方式:
// 在执行环境中筛选
const allRows =await gdrive.getSheet({ sheetId:'abc123'});
// 在代码中进行筛选和聚合
const pendingOrders = allRows.filter(row =>
row["Status"]==='pending'&&
row["Amount"]>1000
);
// 计算统计信息
const totalAmount = pendingOrders.reduce(
(sum, row)=> sum + row["Amount"],
0
);
// 只向模型返回摘要和样本
console.log(`找到 ${pendingOrders.length} 个待处理订单`);
console.log(`总金额: $${totalAmount.toLocaleString()}`);
console.log('前 5 个订单示例:');
console.log(pendingOrders.slice(0,5));
Agent 看到的内容(约 500 tokens):
找到157个待处理订单
总金额: $234,567
前5个订单示例:
[
{ orderId:'ORD-001', customer:'Acme Corp', amount:5000, status:'pending'},
{ orderId:'ORD-045', customer:'TechStart Inc', amount:3200, status:'pending'},
...
]
更多应用场景
场景一:数据聚合
// 跨多个数据源进行 JOIN 操作
const salesData =await salesforce.query({
query:'SELECT Id, Amount FROM Opportunity'
});
const customerData =await gdrive.getSheet({ sheetId:'customers'});
// 在代码中执行 JOIN
const enrichedData = salesData.map(sale =>({
...sale,
customer: customerData.find(c => c.id === sale.customerId)
}));
// 只返回汇总
console.log(`处理了 ${enrichedData.length} 条销售记录`);
console.log(`平均订单金额: $${average(enrichedData.map(d => d.Amount))}`);
场景二:字段提取
// 从大型 JSON 中只提取需要的字段
const largeDocument =await api.fetchDocument({ id:'123'});
// 只提取关键信息
const summary ={
title: largeDocument.metadata.title,
author: largeDocument.metadata.author,
wordCount: largeDocument.content.split(' ').length,
keyTopics: largeDocument.analysis.topics.slice(0,5)
};
console.log(summary);// 只返回摘要,而不是整个文档
对比图

3. 更强大的控制流能力
核心概念
使用熟悉的代码模式(循环、条件、错误处理)而不是链式工具调用。
实际案例:等待部署通知
传统方式的问题:
// Agent 需要在每次检查之间与用户交互
TOOL CALL: slack.getChannelHistory({ channel:'C123456'})
→检查消息
→未找到通知
TOOL CALL: sleep(5000)
TOOL CALL: slack.getChannelHistory({ channel:'C123456'})
→再次检查
→未找到通知
TOOL CALL: sleep(5000)
// ... 重复多次,每次都通过 Agent 循环
代码执行方式:
// 在代码中实现完整的轮询逻辑
let found =false;
let attempts =0;
const maxAttempts =60;// 最多等待 5 分钟
while(!found && attempts < maxAttempts){
const messages =await slack.getChannelHistory({
channel:'C123456'
});
found = messages.some(m =>
m.text.includes('deployment complete')
);
if(!found){
attempts++;
console.log(`等待部署通知... (尝试 ${attempts}/${maxAttempts})`);
awaitnewPromise(r => setTimeout(r,5000));// 等待 5 秒
}
}
if(found){
console.log('✓ 收到部署完成通知');
}else{
console.log('✗ 超时:未收到部署通知');
}
更多控制流案例
案例一:条件批处理
// 根据数据量决定处理策略
const records =await salesforce.query({
query:'SELECT Id FROM Lead WHERE Status = "New"'
});
if(records.length <100){
// 小批量:逐个处理
for(const record of records){
await processRecord(record);
}
}else{
// 大批量:批处理
const batches = chunk(records,50);
for(const batch of batches){
await processBatch(batch);
}
}
案例二:错误重试机制
// 实现智能重试逻辑
asyncfunction fetchWithRetry(url:string, maxRetries =3){
for(let i =0; i < maxRetries; i++){
try{
const result =await api.fetch({ url });
return result;
}catch(error){
if(i === maxRetries -1)throw error;
const delay =Math.pow(2, i)*1000;// 指数退避
console.log(`请求失败,${delay}ms 后重试...`);
awaitnewPromise(r => setTimeout(r, delay));
}
}
}
案例三:复杂的决策树
// 多条件决策逻辑
const customer =await crm.getCustomer({ id: customerId });
const orders =await orders.getHistory({ customerId });
let action;
if(customer.tier ==='premium'){
if(orders.length >10){
action ='send_vip_discount';
}else{
action ='send_welcome_gift';
}
}elseif(customer.tier ==='standard'){
if(hasRecentPurchase(orders)){
action ='send_survey';
}else{
action ='send_reminder';
}
}else{
action ='send_onboarding';
}
await executeAction(action, customer);
性能优势

优势总结:
- ⚡ 减少"首次 Token 延迟" - 不需要等待模型评估每个 if 语句
- 🔧 使用成熟的编程模式 - 循环、条件、异常处理
- 📉 更少的往返通信 - 整个逻辑在一次执行中完成
4. 隐私保护操作
核心概念
中间结果默认保留在执行环境中。Agent 只看到你明确记录或返回的内容,敏感数据可以流经工作流而不进入模型的上下文。
实际案例:导入客户联系信息
场景:从 Google Sheets 导入客户联系信息到 Salesforce
传统方式的隐私风险:
// 传统方式:所有数据都通过模型上下文
TOOL CALL: gdrive.getSheet(sheetId:'abc123')
→返回包含敏感信息的完整数据:
[
{ name:"张三", email:"zhang@example.com", phone:"13800138000",...},
{ name:"李四", email:"li@example.com", phone:"13900139000",...},
// 所有敏感数据都加载到 LLM 上下文中
]
TOOL CALL: salesforce.updateRecord(...)
→模型需要再次写入所有敏感数据
代码执行方式:自动令牌化
// Agent 编写的代码
const sheet =await gdrive.getSheet({ sheetId:'abc123'});
for(const row of sheet.rows){
await salesforce.updateRecord({
objectType:'Lead',
recordId: row.salesforceId,
data:{
Email: row.email,// 实际的敏感数据
Phone: row.phone,// 实际的敏感数据
Name: row.name // 实际的敏感数据
}
});
}
console.log(`已更新 ${sheet.rows.length} 条潜在客户记录`);
MCP 客户端在后台的处理:
// 数据被自动令牌化
// Agent 如果记录 sheet.rows,看到的是:
[
{
salesforceId:'00Q...',
email:'[EMAIL_1]',// 已令牌化
phone:'[PHONE_1]',// 已令牌化
name:'[NAME_1]'// 已令牌化
},
{
salesforceId:'00Q...',
email:'[EMAIL_2]',
phone:'[PHONE_2]',
name:'[NAME_2]'
},
// ...
]
关键机制:
- 拦截和令牌化:MCP 客户端在数据进入 LLM 之前拦截
- 安全流转:数据通过执行环境从 Google Sheets → Salesforce
- 去令牌化:在实际 API 调用时,令牌化的数据被还原
- 零暴露:真实的邮箱、电话、姓名从未进入 LLM 上下文
高级隐私控制:确定性安全规则
// 定义数据流规则
const privacyPolicy ={
// PII 数据可以从哪些源读取
allowedSources:['google-drive','salesforce'],
// PII 数据可以写入哪些目标
allowedDestinations:['salesforce','local-storage'],
// 禁止的操作
forbidden:[
{ source:'*', destination:'public-api'},
{ source:'google-drive', destination:'slack'}
],
// 需要令牌化的字段
sensitiveFields:['email','phone','ssn','creditCard']
};
// MCP 客户端强制执行这些规则
// 如果 Agent 尝试违规操作,会被阻止:
try{
await slack.sendMessage({
channel:'general',
text: customer.email // ❌ 违反隐私策略
});
}catch(error){
// Error: Privacy policy violation:
// PII cannot be sent to slack
}
数据流对比
graph TB
subgraph "代码执行 + 令牌化"
A1[GoogleSheets<br/>真实数据]-->|读取| B1[代码执行环境]
B1 -->|令牌化| C1[LLM 上下文<br/>[EMAIL_1],[PHONE_1]]
B1 -->|真实数据| D1[Salesforce API]
D1 --> E1[数据安全导入]
end
subgraph "传统方式"
A2[GoogleSheets<br/>真实数据]-->|读取| B2[LLM 上下文<br/>完整敏感数据]
B2 -->|可能记录/泄露| C2[日志/缓存]
B2 --> D2[Salesforce API]
end
style C1 fill:#6bcf7f
style B2 fill:#ff6b6b
隐私保护总结:
- 🔒 零上下文暴露 - 敏感数据不进入 LLM
- 🛡️ 自动令牌化 - 无需手动处理
- 📋 审计和合规 - 可定义和强制执行数据流规则
- ✅ 符合 GDPR/CCPA - 最小化数据暴露
5. 状态持久化和技能演化
核心概念
代码执行环境的文件系统访问允许 Agent:
- 维护跨操作的状态 - 保存中间结果,恢复工作
- 持久化自己的代码 - 将成功的实现保存为可重用函数
5.1 状态持久化
案例:处理大批量数据
// Agent 可以保存进度,支持中断和恢复
const leads =await salesforce.query({
query:'SELECT Id, Email FROM Lead LIMIT 10000'
});
// 转换为 CSV 并保存
const csvData = leads.map(l =>`${l.Id},${l.Email}`).join('\n');
await fs.writeFile('./workspace/leads.csv', csvData);
console.log('已保存 10,000 条潜在客户记录到 leads.csv');
// -------- 稍后的执行(或从失败中恢复)--------
const saved =await fs.readFile('./workspace/leads.csv','utf-8');
const rows = saved.split('\n').map(row =>{
const[id, email]= row.split(',');
return{ id, email };
});
console.log(`从文件加载了 ${rows.length} 条记录,继续处理...`);
案例:跟踪处理进度
// 处理大量记录时保存检查点
const CHECKPOINT_FILE ='./workspace/progress.json';
// 加载之前的进度(如果有)
let progress ={ processed:0, failed:[]};
if(await fs.exists(CHECKPOINT_FILE)){
progress = JSON.parse(
await fs.readFile(CHECKPOINT_FILE,'utf-8')
);
console.log(`恢复进度:已处理 ${progress.processed} 条记录`);
}
const allRecords =await fetchRecords();
for(let i = progress.processed; i < allRecords.length; i++){
try{
await processRecord(allRecords[i]);
progress.processed++;
// 每 100 条记录保存一次进度
if(i %100===0){
await fs.writeFile(
CHECKPOINT_FILE,
JSON.stringify(progress)
);
}
}catch(error){
progress.failed.push({ index: i, error: error.message });
}
}
console.log(`完成!处理了 ${progress.processed} 条,失败 ${progress.failed.length} 条`);
5.2 技能演化(Skills)
核心概念:Agent 可以保存成功的代码实现,构建自己的"技能库"。
技能保存示例:
// ./skills/save-sheet-as-csv.ts
import*as gdrive from'./servers/google-drive';
import*as fs from'fs';
/**
* 将 Google Sheet 保存为本地 CSV 文件
* @param sheetId - Google Sheet 的 ID
* @returns 保存的 CSV 文件路径
*/
exportasyncfunction saveSheetAsCsv(sheetId:string):Promise<string>{
// 获取数据
const data =await gdrive.getSheet({ sheetId });
// 转换为 CSV
const csv = data.map(row =>
row.map(cell =>`"${cell}"`).join(',')
).join('\n');
// 保存到文件
const filePath =`./workspace/sheet-${sheetId}.csv`;
await fs.writeFile(filePath, csv);
console.log(`✓ 已保存 ${data.length} 行到 ${filePath}`);
return filePath;
}
技能文档(SKILL.md):
# Save Sheet as CSV
将GoogleSheet导出为本地 CSV 文件。
## 使用场景
-需要离线分析GoogleSheets数据
-将数据导入到不支持GoogleSheets API 的系统
-创建数据快照
## 使用示例
typescript import { saveSheetAsCsv } from ‘./skills/save-sheet-as-csv’;
const csvPath = await saveSheetAsCsv(‘1A2B3C4D5E6F’); console.log( CSV已保存到:${csvPath});
## 参数
-`sheetId`(string):GoogleSheet的 ID
## 返回值
-(string):保存的 CSV 文件路径
## 依赖
-`google-drive` MCP 服务器
技能复用示例:
// 在未来的任何执行中,Agent 可以直接使用这个技能
import{ saveSheetAsCsv }from'./skills/save-sheet-as-csv';
import{ uploadToS3 }from'./skills/upload-to-s3';
// 组合多个技能完成复杂任务
const csvPath =await saveSheetAsCsv('abc123');
const s3Url =await uploadToS3(csvPath,'my-bucket');
console.log(`数据已上传到: ${s3Url}`);
技能生态系统

技能库结构:
skills/
├── data-processing/
│├── save-sheet-as-csv.ts
│├── merge-csv-files.ts
│├── filter-large-dataset.ts
│└── SKILLS.md
├── salesforce/
│├── bulk-update-leads.ts
│├──export-opportunities.ts
│└── SKILLS.md
├── notifications/
│├── wait-for-slack-message.ts
│├── send-summary-email.ts
│└── SKILLS.md
└── index.md # 技能库索引
高级技能示例:组合多个工具
// ./skills/salesforce/sync-leads-from-sheet.ts
import*as gdrive from'../servers/google-drive';
import*as salesforce from'../servers/salesforce';
import*as slack from'../servers/slack';
/**
* 从 Google Sheet 同步潜在客户到 Salesforce
* 并发送 Slack 通知
*/
exportasyncfunction syncLeadsFromSheet(
sheetId:string,
notifyChannel:string
):Promise<{ success: number; failed: number }>{
// 1. 读取数据
const sheet =await gdrive.getSheet({ sheetId });
console.log(`读取到 ${sheet.length} 条记录`);
// 2. 批量更新
let success =0, failed =0;
for(const row of sheet){
try{
await salesforce.createLead({
FirstName: row[0],
LastName: row[1],
Email: row[2],
Company: row[3]
});
success++;
}catch(error){
failed++;
console.error(`失败: ${row[1]}, 原因: ${error.message}`);
}
}
// 3. 发送通知
await slack.sendMessage({
channel: notifyChannel,
text:`✓ 潜在客户同步完成: ${success} 成功, ${failed} 失败`
});
return{ success, failed };
}
状态和技能总结:
- 💾 状态持久化 - 支持长时间运行的任务和错误恢复
- 📚 技能积累 - Agent 随时间变得更加高效
- 🔄 可复用性 - 一次编写,多次使用
- 🎯 专业化 - 针对特定领域构建专用工具集
⚠️ 实施考虑和权衡
代码执行引入的复杂性
虽然代码执行带来了显著的性能优势,但它也引入了新的挑战:
1. 安全隔离(Sandboxing)
需求:
- 防止恶意代码执行系统命令
- 限制文件系统访问范围
- 隔离网络请求
实现方案:
// 沙箱配置示例
const sandboxConfig ={
// 文件系统限制
filesystem:{
allowedPaths:['./workspace','./skills'],
deniedPaths:['/','/etc','/usr'],
maxFileSize:'100MB'
},
// 网络限制
network:{
allowedDomains:['api.example.com'],
deniedDomains:['*'],
requireHttps:true
},
// 资源限制
resources:{
maxMemory:'512MB',
maxCpuTime:'30s',
maxExecutionTime:'60s'
}
};
2. 资源限制
挑战:
- CPU 时间限制
- 内存使用限制
- 执行超时处理
监控示例:
// 资源监控
const monitor ={
startTime:Date.now(),
memoryUsed: process.memoryUsage().heapUsed,
check(){
const elapsed =Date.now()-this.startTime;
const memory = process.memoryUsage().heapUsed;
if(elapsed >60000){
thrownewError('执行超时(60 秒)');
}
if(memory >512*1024*1024){
thrownewError('内存超限(512MB)');
}
}
};
3. 监控和审计
需要追踪:
- 执行的代码
- API 调用
- 数据访问
- 错误和异常
审计日志示例:
{
"executionId":"exec-123",
"timestamp":"2024-11-05T10:30:00Z",
"code":"const data = await gdrive.getSheet(...)",
"apiCalls":[
{
"service":"google-drive",
"method":"getSheet",
"duration":"450ms",
"status":"success"
}
],
"dataAccess":[
{
"source":"google-drive",
"destination":"salesforce",
"recordCount":1000,
"privacyCheck":"passed"
}
]
}
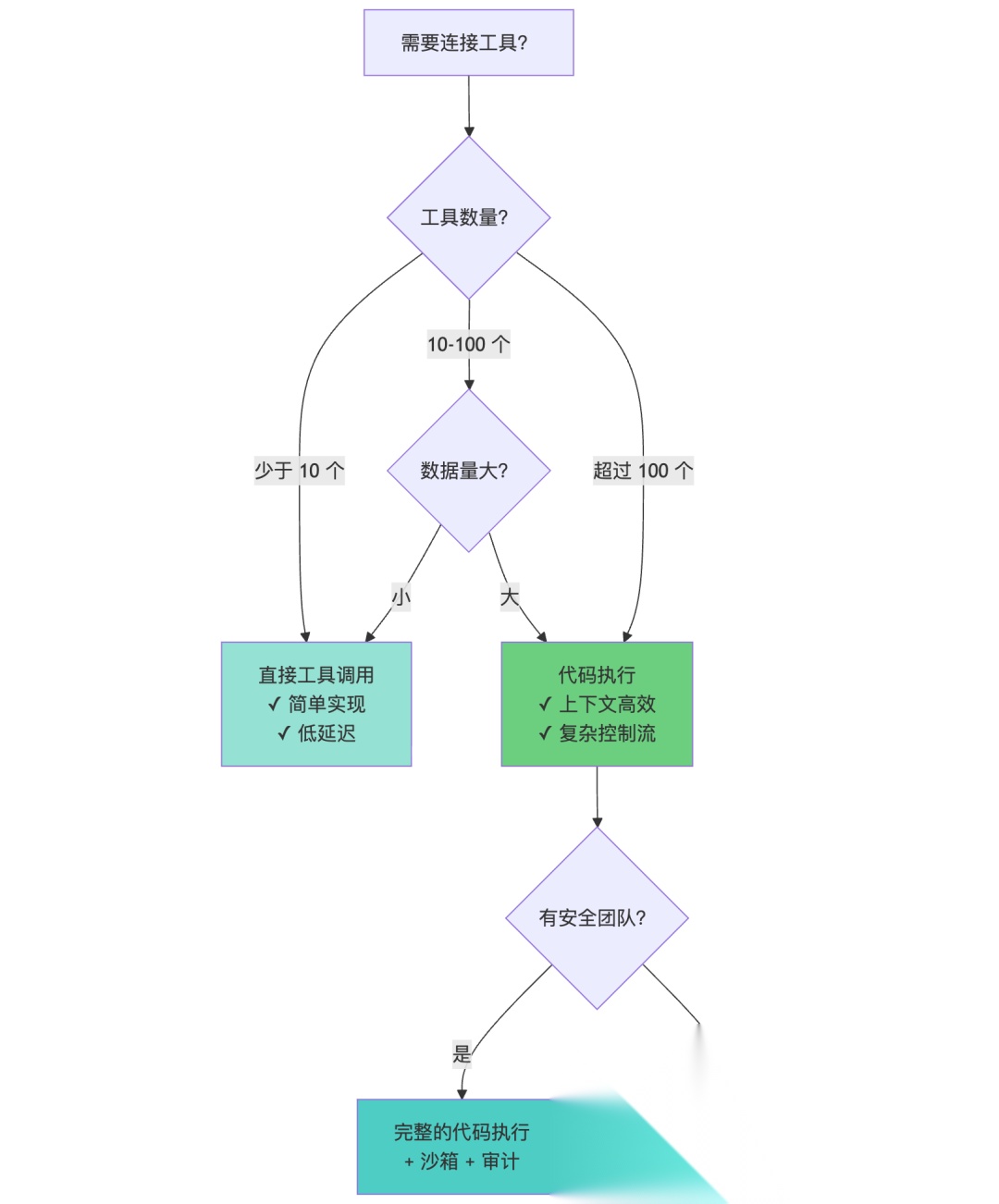
架构对比:何时使用代码执行?

决策矩阵:
| 场景 | 建议方案 | 原因 |
|---|---|---|
| < 10 个工具,简单流程 | 直接工具调用 | 实现简单,overhead 低 |
| 10-100 个工具 | 混合方案 | 核心工具用代码,辅助工具直接调用 |
| > 100 个工具 | 代码执行 | 唯一可扩展的方案 |
| 大数据处理 | 代码执行 | 避免上下文溢出 |
| 复杂控制流 | 代码执行 | 循环、条件更自然 |
| 敏感数据 | 代码执行 + 令牌化 | 隐私保护 |
| 快速原型 | 直接工具调用 | 快速验证想法 |
实施建议
- 渐进式采用:
- 从核心工具开始迁移到代码执行
- 保留直接工具调用作为备选
- 逐步扩展到更多工具
- 混合架构:
// 配置哪些服务器使用代码执行
const executionStrategy ={
'google-drive':'code',// 大数据量,用代码
'salesforce':'code',// 复杂操作,用代码
'slack':'direct',// 简单通知,直接调用
'calendar':'direct'// 简单查询,直接调用
};
- 监控和优化:
- 追踪 token 使用量
- 测量执行时间
- 收集错误率
- 持续优化
实施成本 vs 收益:

🎓 关键技术要点总结
核心创新
- 架构转变:从"直接工具调用"到"代码 API"
- 传统:LLM ↔️ 工具
- 创新:LLM → 代码 → 工具
- 性能提升:
- Token 使用降低 98.7%
- 响应速度提升 10-50 倍
- 成本降低 98%+
- 能力增强:
- 支持数千个工具而不会上下文溢出
- 复杂数据处理在执行环境中完成
- 自然的编程控制流(循环、条件、异常)
五大优势速查
| 优势 | 传统方式 | 代码执行方式 | 提升 |
|---|---|---|---|
| 工具加载 | 一次性加载全部 150,000 tokens | 按需加载 2,000 tokens | ↓ 98.7% |
| 数据处理 | 所有数据流经 LLM 200,000 tokens | 执行环境筛选 500 tokens | ↓ 99.8% |
| 控制流 | 每次循环都要等待 LLM | 代码中执行循环 | ⚡ 10-50x |
| 隐私 | 敏感数据进入上下文 | 自动令牌化 | 🔒 零暴露 |
| 技能 | 每次重新生成代码 | 持久化可复用 | 📈 持续提升 |
技术架构对比

最佳实践
- 工具发现:
- 使用文件系统探索或
search_tools - 渐进式加载定义
- 优先加载名称和摘要
- 数据处理:
- 在执行环境中筛选、聚合
- 只返回摘要和关键信息
- 避免大型数据进入上下文
- 控制流:
- 用代码实现循环和条件
- 实现错误重试机制
- 减少 Agent 往返通信
- 隐私保护:
- 启用自动令牌化
- 定义数据流规则
- 审计敏感数据访问
- 技能演化:
- 保存成功的代码实现
- 编写 SKILL.md 文档
- 构建可复用的技能库
🔮 技术影响和未来展望
对 AI Agent 生态的影响
1. 重新定义 Agent 能力边界
之前的限制:
- Agent 连接的工具数量受上下文窗口限制
- 大数据处理几乎不可能
- 复杂工作流需要过多的往返通信
代码执行后:
- 可以连接数千个工具
- 处理 GB 级别的数据
- 执行复杂的多步骤工作流

2. 编程范式回归
有趣的观察:我们用 AI 来写代码,然后让代码执行来提升 AI 的效率。
这其实是一种"范式回归":
- 传统编程:人类编写代码 → 计算机执行
- AI Agent 1.0:AI 直接调用工具
- AI Agent 2.0:AI 编写代码 → 代码执行环境 → 调用工具
为什么代码如此强大?
- 成熟的抽象:循环、函数、模块化
- 高效的数据处理:就地转换,不需要序列化
- 确定性:代码执行是可预测的
- 可组合性:复用和扩展
3. 技能经济(Skills Economy)
随着 Agent 可以持久化自己的代码,一个新的"技能经济"正在形成:
个人技能库:
my-agent/
├── skills/
│├── personal/
││├── weekly-report.ts # 生成周报
││├── expense-tracker.ts # 追踪支出
││└── meeting-scheduler.ts # 智能排期
│└── work/
│├── customer-onboarding.ts # 客户入职流程
│└── sales-pipeline.ts # 销售管道管理
团队技能库:
company-skills/
├── sales/
│├── lead-qualification.ts
│├── proposal-generator.ts
│└── crm-sync.ts
├── marketing/
│├── campaign-analyzer.ts
│└── social-media-poster.ts
└── ops/
├── incident-response.ts
└── deployment-checker.ts
开源技能市场:
- 开发者分享通用技能
- 企业采用最佳实践
- 社区协作改进
Cloudflare 的验证
文章提到 Cloudflare 发布了类似的发现,称之为"代码模式"(Code Mode)。核心洞察一致:
LLM 擅长编写代码,开发者应该利用这一优势来构建与 MCP 服务器交互更高效的 Agent。
这不是巧合,而是技术演进的必然:
- LLM 最初是为代码生成训练的
- 代码是最高效的工具组合方式
- 执行环境提供了必要的隔离和控制
未来方向
1. 自动化技能发现和组合
// Agent 自动发现相关技能
const skills =await skillRegistry.search({
query:"sync data from Google Sheets to Salesforce",
similarity:0.8
});
// 自动组合多个技能
const workflow =await composer.combine([
skills.find('read-google-sheet'),
skills.find('transform-csv'),
skills.find('bulk-import-salesforce')
]);
2. 跨 Agent 技能共享

3. 智能工具推荐
// Agent 根据任务自动推荐工具
const task ="分析最近的销售趋势";
const recommendations =await toolRecommender.suggest(task);
// 返回:
// 1. salesforce.query (相关度: 0.95)
// 2. google-sheets.getSheet (相关度: 0.82)
// 3. chart-generator.createGraph (相关度: 0.78)
4. 渐进式安全增强
// 基于信任度的权限系统
const securityPolicy ={
untrustedCode:{
allowedTools:['read-only'],
requireApproval:true
},
trustedSkills:{
allowedTools:['all'],
requireApproval:false
},
learnFromExecution:true// 从安全执行中学习
};
开发者行动建议
如果你正在构建或使用 AI Agent,Anthropic 鼓励:
- 实验:在你的 MCP 实现中尝试代码执行
- 测量:对比 token 使用和响应时间
- 分享:将你的发现分享给 MCP 社区
- 贡献:开源你的技能库和最佳实践
资源链接:
- MCP 协议规范:https://modelcontextprotocol.io
- MCP 服务器目录:社区已构建数千个服务器
- SDK 文档:支持 Python、TypeScript、Go 等
最近这几年,经济形式下行,IT行业面临经济周期波动与AI产业结构调整的双重压力,很多人都迫于无奈,要么被裁,要么被降薪,苦不堪言。但我想说的是一个行业下行那必然会有上行行业,目前AI大模型的趋势就很不错,大家应该也经常听说大模型,也知道这是趋势,但苦于没有入门的契机,现在他来了,我在本平台找到了一个非常适合新手学习大模型的资源。大家想学习和了解大模型的,可以**点击这里前往查看**
火山引擎开发者社区是火山引擎打造的AI技术生态平台,聚焦Agent与大模型开发,提供豆包系列模型(图像/视频/视觉)、智能分析与会话工具,并配套评测集、动手实验室及行业案例库。社区通过技术沙龙、挑战赛等活动促进开发者成长,新用户可领50万Tokens权益,助力构建智能应用。
更多推荐
所有评论(0)