【物联网课设】智能音乐喷泉(MP3+语音控制)
该系统以STM32F103C8T6微控制器为核心,负责整体系统控制和模块间数据通信。通过0.96寸OLED显示屏实时显示各类环境监测数据,声音检测模块采集环境声强信号并联动LEDX8灯组实现智能照明控制。系统集成MP3解码播放器,支持蓝牙连接APP进行音乐播放功能,同时采用PWM技术精准控制水泵运行。语音识别模块支持通过特定语音指令控制设备操作,用户可通过蓝牙连接实现远程控制。使用前请务必观看操作
前言
该系统以STM32F103C8T6微控制器为核心,负责整体系统控制和模块间数据通信。通过0.96寸OLED显示屏实时显示各类环境监测数据,声音检测模块采集环境声强信号并联动LEDX8灯组实现智能照明控制。系统集成MP3解码播放器,支持蓝牙连接APP进行音乐播放功能,同时采用PWM技术精准控制水泵运行。语音识别模块支持通过特定语音指令控制设备操作,用户可通过蓝牙连接实现远程控制。使用前请务必观看操作演示视频以确保正确使用。
关注微信公众号--星之援工作室 发送关键字(项目清单)
可获取项目清单资料
➡️🫡🫡🫡🫡🫡🫡🫡🫡➡️
⚠️⚠️(本文章仅提供思路和实现方法,并不包含代码,需要代码的同学请自行联系博主)
⚠️⚠️(有疑问或需要定制或者技术支持等,也请自行联系博主)⚠️⚠️
一 连线图
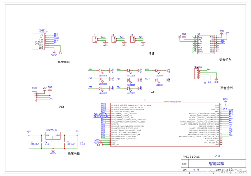
1. 原理图

1. 开发板本身自带一个LED ,这个LED作为我们查看获取数据状态的说明
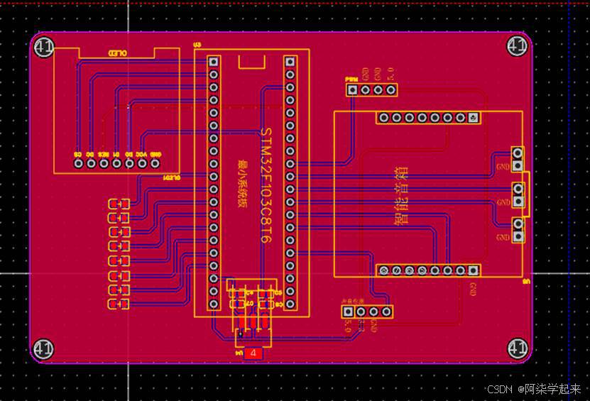
2. PCB效果(不适应)


3. 实物效果

4. 功能概括
(1)硬件端
- STM32F103C8T6:用于所有程序的中控和模块数据通信;
- 0.96寸OLED:用于显示的各种环境数据,实现实时监测;
- 声音检测:实时检测环境的声音强弱,为灯组提供控制;
- LEDX8:实现灯组控制
- MP3解码播放器:提供app蓝牙连接,实现MP3外放功能
- 水泵:使用PWM进行水泵控制;
- 语音识别:实现使用语音关键字进行控制设备
一定先看视频在使用


手机
使用蓝牙连接控制
(3)演示视频
通过网盘分享的文件:6.智能音箱.mp4
链接: https://pan.baidu.com/s/1LmPsLoMKpU6Ws9879ZDdag?pwd=XZY0 提取码: XZY0
--来自百度网盘超级会员v6的分享
二 底层代码使用方式
1 使用说明
(1). 该设备无需APP,客户可不用查看下面的内容
2 下载程序
- 先根据原理图进行连线,连接好以后在做后面的操作
- 打开手机热点 热点名字:NET密码:12345678(不适用)
- 打开程序(硬件由工作室出的可以忽略下载程序这部分)


![]()




三 APP使用方式(不适用)
1下载APP
(1)操作方式:
使用Android手机安装APK进行操控

安装Android studio导入项目使用模拟器
官网下载最新版本
https://developer.android.google.cn/studio?hl=zh-cn
安装包(工作室使用版本)链接:
https://pan.baidu.com/s/1DnRGWeJt7XBTmzqHj1KRSQ?pwd=xzy0
提取码:xzy0
安装教程
https://zhuanlan.zhihu.com/p/528196912
(2)使用说明
打开APP后设备会自动订阅MQTT主题,等待1-5秒APP会自动获取到设备上的数据,若5秒内没有获取到设备数据,则请检测设备是否在线,若在线,则请重新打开APP进行数据的获取
(多看视频,视频中有完整功能演示)
(多看视频,视频中有完整功能演示)
(多看视频,视频中有完整功能演示)
四 程序架构及修改(通用)
链接:
https://pan.baidu.com/s/1TZkvdEOp-ERgi-2A1o-KWw?pwd=XZY0
提取码:XZY0
APP参数修改


火山引擎开发者社区是火山引擎打造的AI技术生态平台,聚焦Agent与大模型开发,提供豆包系列模型(图像/视频/视觉)、智能分析与会话工具,并配套评测集、动手实验室及行业案例库。社区通过技术沙龙、挑战赛等活动促进开发者成长,新用户可领50万Tokens权益,助力构建智能应用。
更多推荐

所有评论(0)