【单片机毕业设计】【mcuclub-dz-1041】基于STM32的智能体重秤的设计与实现
摘要:本设计基于STM32F103C8T6单片机实现智能体重秤系统,集成了多种传感器模块。系统通过HX711检测体重,DHT11监测温湿度,MQ-135检测空气质量,并将数据通过OLED显示屏实时显示。同时采用WiFi模块ESP-01S(ESP8266)实现手机端数据传输。硬件采用PCB集成板设计,两层覆铜结构,软件使用Keil5开发,程序采用模块化设计。系统具备环境参数监测、体重测量和远程数据传
一、基本介绍
项目名:基于STM32的智能体重秤的设计与实现
项目编号:mcuclub-dz-1041
单片机类型:STM32F103C8T6
具体功能:
1、 通过MQ-135监测当前环境的空气质量;
2、通过DHT11监测当前环境的温湿度;
3、通过HX711监测当前人体的体重;
4、通过显示屏显示数据;
5、通过WiFi模块ESP8266将测量数据发送到手机端.
二、资料总览
实物资料

三、32单片机部分资料展示
1、实物图展示
单片机型号:STM32F103C8T6
供电接口:TYPE-C
板子类型:PCB集成板,厚度1.2,两层板(上下层覆铜接地)
器件类型:元器件基本上为插针式,个别降压芯片会使用贴片式。
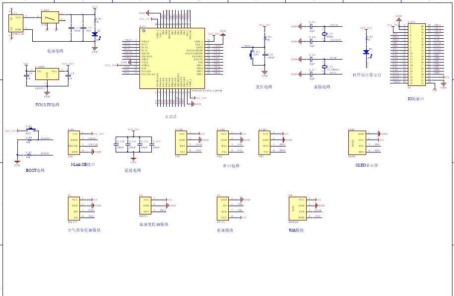
2、原理图展示
软件版本:AD2013
电路连线方式:网络标号连线方式
注意:原理图只是画出了模块的引脚图,而并不是模块的内部结构图

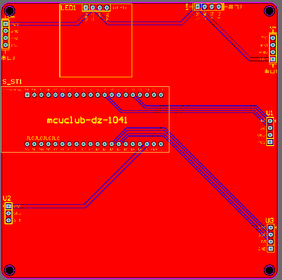
3、PCB图展示
由原理图导出,中间有一个项目编号,隐藏在单片机底座下,插入单片机后不会看到。
两层板,上下覆铜接地。
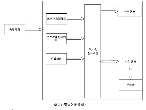
四、系统框图
绘制软件:VISIO
此次设计是基于STM32F103C8T6单片机的基于STM32的智能体重秤系统的设计;该设计主要可以分为三部分:输入、输出和中控。中控部分采用STM32F103C8T6单片机作为主控芯片,主要是对输入进行处理然后控制输出;
输入又可以分四五部分:第一部分是空气质量检测模块,通过此模块可以获取当前环境的空气质量;第二部分是温湿度监测模块,通过此模块可以监测当前环境中的温湿度;第三部分是HX711重量检测模块,由此模块可以检测当前人体的重量;第四部分是供电模块,为系统提供稳定的电源支持。
输出主要可以分为一个部分:第一部分是显示部分,显示当前温度,湿度,重量以及空气质量值;
除此之外WIFI模块可以做为输出和输入:获取到当前的当前温度,湿度,重量以及空气质量值。
五、部分程序展示
软件版本:keil5
注意:逻辑程序和驱动程序分开,分布于main.c和其他.c文件
/**********************************
函数名:显示函数
传参值:无
返回值:无
**********************************/
void Display_Function(void)
{
if(time_num % 10 == 0)
{
switch(display_num) //根据不同的显示界面,显示不同的内容
{
case 0: //界面0:
Oled_ShowCHinese(1,0,"温度:");
sprintf(display_buf,"%d.%dC ",temp_value/10,temp_value%10);
Oled_ShowString(1,6, display_buf);
Oled_ShowCHinese(2,0,"湿度:");
sprintf(display_buf,"%d.%d%% ",humi_value/10,humi_value%10);
Oled_ShowString(2,6, display_buf);
Oled_ShowCHinese(3,0,"重量:");
sprintf(display_buf,"%dg ",weight_value);
Oled_ShowString(3,6,display_buf);
Oled_ShowCHinese(4,0,"空气:");
sprintf(display_buf,"%dppm ",gas_value);
Oled_ShowString(4,6,display_buf);
break;
default:
break;
}
}
}
火山引擎开发者社区是火山引擎打造的AI技术生态平台,聚焦Agent与大模型开发,提供豆包系列模型(图像/视频/视觉)、智能分析与会话工具,并配套评测集、动手实验室及行业案例库。社区通过技术沙龙、挑战赛等活动促进开发者成长,新用户可领50万Tokens权益,助力构建智能应用。
更多推荐
所有评论(0)