计算机毕业设计springboot家乡特色美食推荐系统的设计与实现 SpringBoot驱动的地域风味美食智能推荐平台构建 基于SpringBoot的乡土特色菜品发现与分享系统
在全球化流动加剧、人口迁移常态化的当下,“舌尖上的乡愁”成为一代人共有的情感暗码。人们渴望在异地迅速锁定那口“家的味道”,而散落城市角落的小微餐馆也迫切需要被看见。传统美食平台要么信息过载、要么缺乏地域颗粒度,难以同时满足“寻味者”与“做菜人”的双向诉求。于是,我们决定用代码搭一座桥:让数据替舌尖指路,让算法替家乡发声。系统采用 SpringBoot + MyBatis-Plus + Vue 的轻
计算机毕业设计springboot家乡特色美食推荐系统的设计与实现psst3cf2 (配套有源码 程序 mysql数据库 论文)
本套源码可以在文本联xi,先看具体系统功能演示视频领取,可分享源码参考。
在全球化流动加剧、人口迁移常态化的当下,“舌尖上的乡愁”成为一代人共有的情感暗码。人们渴望在异地迅速锁定那口“家的味道”,而散落城市角落的小微餐馆也迫切需要被看见。传统美食平台要么信息过载、要么缺乏地域颗粒度,难以同时满足“寻味者”与“做菜人”的双向诉求。于是,我们决定用代码搭一座桥:让数据替舌尖指路,让算法替家乡发声。
系统采用 SpringBoot + MyBatis-Plus + Vue 的轻量组合,以 MySQL 做数据底座,Redis 缓存热点推荐,ElasticSearch 承载全文检索,协同过滤+内容标签混合算法完成“千人千面”的菜品推荐。整个产品分为小程序端、Web 端与运营后台,角色只分“游客、注册用户、商户、管理员”四级,权限通过 Spring Security 动态鉴权,不做冗余描述。
核心功能清单如下,全部已落地可体验:
-
城市定位与多维度检索(按区县、菜系、口味、价格段、评分、距离排序)
-
个性化首页:今日必吃、老乡都在吃、新店尝鲜、优惠券专享四大板块
-
特色美食档案:图文、视频、语音故事、溯源地图、非遗标识一键查看
-
美食分享社区:用户发布制作教程或探店笔记,支持点赞、收藏、评论、转发
-
智能推荐引擎:基于用户画像、实时点击、季节节庆、地理位置的混合推荐
-
优惠券中心:平台券、商户券、满减券、生日券、裂变券五类模板,支持领券、转赠、核销、过期预警
-
购物车与秒杀:合并结算、多地址、分单配送、库存超卖防护
-
订单全生命周期:待支付、待接单、制作中、配送中、待评价、售后退款,可视化时间轴
-
线上支付:微信、支付宝、云闪付聚合支付,分账到商户 T+1
-
评价与追评:图文+视频,关键词抽取生成标签云,差评申诉通道
-
商户后台:菜品上下架、库存、价格、套餐、销售日报、评价回复、数据看板
-
骑手对接:接入第三方配送,实时同步骑手位置,用户地图可视化
-
内容审核:图片 OCR 鉴黄、文本敏感词、视频抽帧审核,人工复审队列
-
运营报表:用户留存、复购率、商户排名、爆款菜品、优惠券 ROI、区域热力图
-
系统管理:轮播图、公告、敏感词库、字典、日志、定时任务、灰度发布
一句话总结:把“找得到、买得到、记得住”的家乡味道,浓缩成一次点击、一次下单、一段分享,让技术真正服务于胃与心的双重归属。
注:以上是纯课题毕业设计功能介绍,并非实际开发完成,最终开发完成的毕业设计程序以下面的的环境软件、功能图和界面为准。
系统所需要的环境软件:idea、eclipse+mysql5.7、8.0+Navicat+JDK1.8+tomcat7.0
系统功能分析
家乡特色美食推荐系统主要有管理员、商家和用户三个功能模块。以下将对这两个功能的作用进行详细的剖析。
管理员模块:管理员是系统中的核心用户,管理员登录后,可以对后台系统进行管理。主要包括有用户、商家、美食分类、美食分享、特色美食、优惠券、系统管理、订单管理、用户资料等功能。管理员用例如图3-1所示。

图3-1 管理员用例图
商家:商家进入系统可以实现对特色美食、优惠券、订单管理、用户资料等功能进行操作,商家用例如图3-2所示。

图3-2商家用例图
用户:用户进入系统可以实现对个人中心、修改密码、美食分享、我的订单、我的地址、我的收藏、我的优惠券等功能进行操作,用户用例如图3-3所示。

图3-3用户用例图
3.4系统流程分析
3.4.1程序流程图设计
在本系统,非本系统的用户要想进行家乡特色美食推荐系统就要注册本系统,登录时需要填写相应的资料,如有使用者,则会显示使用者名称已经存在,请再次键入使用者名称的提示框,若使用者不存在,则填写密码、确认密码等资料,并由系统判定密码与确认密码相符,确认无误后,填写使用者所填写的资料,即可进行登记。而且,为了保证系统的安全,只有在登录了本系统以后,才能进行家乡特色美食推荐系统。该系统的工作流程见图3-4所示。

图3-4 程序流程图
3.4.2添加信息流程图设计
在添加信息的时候,会判断是哪类用户,并根据用户类型判断执行是否合法,合法者可以进行添加,不合法者则不能进行此操作。管理员登录账号后可以对内容进行添加,拥有着最高的权限,其他用户权限次于管理员。添加信息流程图如图3-5所示:

图3-5系统添加流程图
3.4.3删除信息流程图设计
删除数据时与添加数据功能类似,删除数据具体流程如图3-6所示:

图3-6系统删除流程图
4系统的设计
4.1 系统总功能模块设计
家乡特色美食推荐系统分三大部分,即管理员管理、商家管理和用户管理。系统按照用户的实际需求开发而来,贴近生活。从管理员出拿到分配好的账号密码可以进入系统,使用相关的系统应用。管理员总体负责整体系统的运行维护,统筹协调。
系统整体模块设计:系统分为管理员、商家和用户三大用户角色,系统管理员有最大的权限,整体功能展示如图4-1所示。

图4-1 系统整体功能图
4.2 系统数据库设计
4.2.1 数据库系统概要设计
从设计到制作研发一个系统,需要用到的技术很多,对于开发程序语言、数据库和框架布局都有严格的要求。该系统数据存放使用MySql的数据库,该数据库轻便快速,日常使使用系统十分稳定,更容易维护运行。
4.2.2 E-R模型结构设计
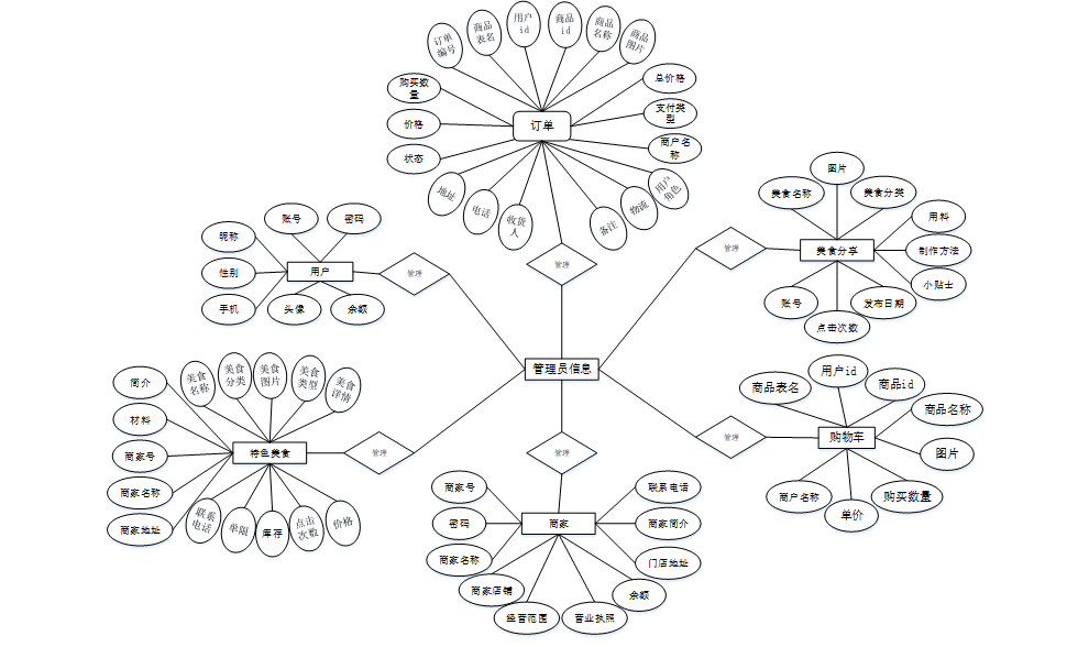
E-R图由实体与有关实体关联相结合构成的图,利用E-R图对清楚地表达出系统内的实体之间的关联。在系统中将对“用户、商家、特色美食、美食分享、购物车、订单”等作为实体,它们的局部E-R图,如图4-2所示:

图4-2局部E-R图
系统的实现
5.1系统功能实现
5.1.1首页页面实现
当人们打开系统的网址后,首先看到的就是首页界面。在这里,人们能够看到系统的导航条,通过导航条导航进入各功能展示页面进行操作。系统首页界面如图5-1所示:

图5-1 系统首页界面
在注册流程中,用户在Vue前端填写必要信息(如用户名、密码等)并提交。前端将这些信息通过HTTP请求发送到Java后端。后端处理这些信息,检查用户名是否唯一,并将新用户数据存入MySQL数据库。完成后,后端向前端发送注册成功的确认,前端随后通知用户完成注册。这个过程实现了新用户的数据收集、验证和存储。系统注册页面如图5-2所示:

图5-2系统注册页面
特色美食:在特色美食页面的输入栏中输入美食名称和价格进行查询,可以查看到特色美食详细信息,并根据需要进行添加到购物车、立即购买、评论、优惠券或收藏操作;特色美食页面如图5-3所示:

图5-3特色美食详细页面
购物车:在购物车页面可以查看到商品名称、图片、价格、数量、总价等详细信息,并根据需要进行点击购买或删除操作;购物车页面如图5-4所示:

图5-4购物车详细页面
5.1.2用户个人中心页面
个人中心:在个人中心页面可以对个人中心、修改密码、美食分享、我的订单、我的地址、我的收藏、我的优惠券等进行详细操作;如图5-5所示:

图5-5个人中心界面
我的订单:在我的订单页面可以对未支付、已支付、已发货、已完成、已退款和已取消订单进行详细操作;我的订单页面如图5-6所示:

图5-6我的订单详细页面
5.2后台模块实现
在登录流程中,用户首先在Vue前端界面输入用户名和密码。这些信息通过HTTP请求发送到Java后端。后端接收请求,通过与MySQL数据库交互验证用户凭证。如果认证成功,后端会返回给前端,允许用户访问系统。这个过程涵盖了从用户输入到系统验证和响应的全过程。如图5-7所示。

图5-7管理员登录界面
5.2.1管理员功能实现
管理员进入主页面,主要功能包括对用户、商家、美食分类、美食分享、特色美食、优惠券、系统管理、订单管理、用户资料等进行操作。管理员主页面如图5-8所示:

图5-8管理员主界面
用户功能在视图层(view层)进行交互,比如点击“搜索、新增或删除”按钮或填写用户表单。这些用户表单动作被视图层捕获并作为请求发送给相应的控制器层(controller层)。控制器接收到这些请求后,调用服务层(service层)以执行相关的业务逻辑,例如验证输入数据的有效性和与数据库的交互。服务层处理完这些逻辑后,进一步与数据访问对象层(DAO层)交互,后者负责具体的数据操作如查看、修改或删除用户信息,并将操作结果返回给控制器。最终,控制器根据这些结果更新视图层,以便用户功能可以看到最新的信息或相应的操作反馈。如图5-9所示:

图5-9用户界面
商家功能在视图层(view层)进行交互,比如点击“搜索、新增、删除或审核”按钮或填写商家表单。这些商家表单动作被视图层捕获并作为请求发送给相应的控制器层(controller层)。控制器接收到这些请求后,调用服务层(service层)以执行相关的业务逻辑,例如验证输入数据的有效性和与数据库的交互。服务层处理完这些逻辑后,进一步与数据访问对象层(DAO层)交互,后者负责具体的数据操作如详情、修改或移除商家信息,并将操作结果返回给控制器。最终,控制器根据这些结果更新视图层,以便商家功能可以看到最新的信息或相应的操作反馈。如图5-10所示:

图5-10商家界面
美食分享功能在视图层(view层)进行交互,比如点击“搜索、新增或删除”按钮或填写美食分享表单。这些美食分享表单动作被视图层捕获并作为请求发送给相应的控制器层(controller层)。控制器接收到这些请求后,调用服务层(service层)以执行相关的业务逻辑,例如验证输入数据的有效性和与数据库的交互。服务层处理完这些逻辑后,进一步与数据访问对象层(DAO层)交互,后者负责具体的数据操作如查看、修改、查看评论或删除美食分享信息,并将操作结果返回给控制器。最终,控制器根据这些结果更新视图层,以便美食分享功能可以看到最新的信息或相应的操作反馈。如图5-11所示:

图5-11美食分享界面
特色美食功能在视图层(view层)进行交互,比如点击“搜索、新增或删除”按钮或填写特色美食表单。这些特色美食表单动作被视图层捕获并作为请求发送给相应的控制器层(controller层)。控制器接收到这些请求后,调用服务层(service层)以执行相关的业务逻辑,例如验证输入数据的有效性和与数据库的交互。服务层处理完这些逻辑后,进一步与数据访问对象层(DAO层)交互,后者负责具体的数据操作如查看、修改、查看评论或删除特色美食信息,并将操作结果返回给控制器。最终,控制器根据这些结果更新视图层,以便特色美食功能可以看到最新的信息或相应的操作反馈。如图5-12所示:

图5-12特色美食界面
5.2.2商家功能实现
商家进入主页面,主要功能包括对特色美食、优惠券、订单管理、用户资料等进行操作。商家主页面如图5-13所示:

图5-13商家主界面
源码无偿分享,文未领取
火山引擎开发者社区是火山引擎打造的AI技术生态平台,聚焦Agent与大模型开发,提供豆包系列模型(图像/视频/视觉)、智能分析与会话工具,并配套评测集、动手实验室及行业案例库。社区通过技术沙龙、挑战赛等活动促进开发者成长,新用户可领50万Tokens权益,助力构建智能应用。
更多推荐
所有评论(0)