基于Python的宠物店管理系统的设计与实现 毕业设计程序源码31677
普通用户功能主要包括注册登录、首页、通知公告、宠物资讯、宠物商城、商城管理、服务信息、我的(我的账户、个人中心)员工用户功能主要包括注册登录、首页、通知公告、宠物资讯、宠物商城、商城管理、服务信息、我的(我的账户、个人中心)管理员功能主要包括后台首页、系统用户、取消购买管理、售后信息管理、宠物类型管理、服务类型管理、服务信息管理、预约信息管理、取消预约管理、系统管理、通知公告管理、资源管理、商城管
随着宠物市场的迅速增长,宠物店面临着日益复杂的业务管理挑战。为提高运营效率、优化顾客体验并应对激烈的市场竞争,本文提出了一种基于Python的宠物店管理系统。该系统结合了先进的软件架构和最新的技术选型,旨在为宠物店提供全面、高效的管理工具。
本文首先阐述了系统的研究背景和意义;然后对系统进行了可行性、功能性等分析;接着详细介绍了系统的设计原理和实现细节,包括数据库设计、系统架构、主要功能模块等;最后对系统进行了部署和测试。通过本系统的的成功实施,希望可以满足宠物领养用户的需求,同时也能为其他类似的系统设计和实现提供参考。
关键词:宠物市场;宠物店管理系统;Python
Abstract
With the rapid growth of the pet market, pet shops are facing increasingly complex business management challenges. To improve operational efficiency, optimize customer experience, and cope with fierce market competition, this article proposes a Python based pet store management system. This system combines advanced software architecture and the latest technology selection, aiming to provide comprehensive and efficient management tools for pet shops.
This article first elaborates on the research background and significance of the system; Then, feasibility and functionality analyses were conducted on the system; Then, the design principles and implementation details of the system were introduced in detail, including database design, system architecture, main functional modules, etc; Finally, the system was deployed and tested. Through the successful implementation of this system, we hope to meet the needs of pet adoption users and also provide reference for the design and implementation of other similar systems.
Keywords: Pet market; Pet shop management system; Python
1 绪论
1.1 研究背景
随着宠物市场的快速发展,宠物店的数量和规模不断扩大,管理难度也在不断增加。传统的宠物店管理方式已经无法满足现代宠物店的管理需求,因此,宠物店管理系统应运而生。宠物店管理系统可以大幅度降低宠物店的管理成本,提高管理效率和服务质量。通过集中管理各项业务,可以减少人力、物力和财力的浪费,从而提高宠物店的经济效益。同时,该系统还可以帮助宠物店提高客户满意度,增加客户黏性,从而实现更好的社会效益。
Python作为一种广泛使用的编程语言,具有语法简洁、易于学习、功能强大等优点,因此在软件开发领域得到了广泛应用。此外,Python还有丰富的第三方库和工具,可以方便地实现各种功能,为宠物店管理系统的开发提供了技术支持。
宠物行业在我国近年来迅速发展,宠物店作为宠物行业的重要组成部分,其经营管理的现代化信息化水平日益受到经营者与消费者的关注。因此,研究并开发一个宠物店管理系统具有重要的现实意义。
首先,可以提高管理效率。宠物店管理系统通过自动化处理许多常规任务,如宠物信息录入、订单跟踪等,可以显著提高宠物店的管理效率。这不仅可以减少人工错误,而且可以节省员工的时间,让他们专注于提供更高质量的服务。
其次,可以促进业务增长。宠物店管理系统通过提供数据分析和报告功能,可以帮助宠物店更好地理解其业务运营情况,从而做出更明智的决策。例如,通过分析商品销售数据,宠物店可以了解哪些商品品最受欢迎,哪些营销策略最有效,从而调整库存和营销策略,促进业务增长。
最后,可以推动技术创新。基于Python的宠物店管理系统涉及到许多先进的技术,如数据库管理、网络编程、数据分析等。这不仅可以帮助宠物店实现技术创新,提升竞争力,而且可以为Python等技术在商业领域的应用提供案例和实践经验。
1.3论文结构与章节安排
论文将分层次进行编排,除去论文摘要致谢文献参考部分,正文部分主要结构如下:
第一章:绪论,主要介绍系统的研究背景和意义,同时进行了论文整体框架的结构的简要介绍。
第二章:系统分析,主要对系统进行可行性技术、系统功能分析、用例分析。
第三章:系统总体设计,主要是对系统的架构、功能结构、系统数据库进行分析。
第四章:系统详细设计与实现,根据系统功能的划分,主要对系统的部分功能界面进行展示。
第五章:系统测试,主要对系统的主要功能进行测试。
第六章:结论,主要对系统的开发设计工作进行总结
2.1 可行性分析
(1)技术可行性
Python是一种广泛使用、成熟且稳定的高级编程语言,拥有大量的开发资源和社区支持。Python的语法清晰简洁,易于学习,特别适合开发快速、可维护的软件系统。此外,Django是一个开源的高级Python Web框架,具有快速开发、易于部署、功能丰富等。结合Django框架的特性,可以快速搭建一个稳定、高效的基于Python的宠物店管理系统。因此,从技术层面来说是可行的。
(2)经济可行性
相较于其他编程语言,Python具有较低的开发成本,可以节省宠物店在系统开发上的投入。此外,基于Python开发的宠物管理系统,在运营过程中,可以节省人力、物力、时间等成本,提高宠物店的运营效率。因此,从经济角度分析是可行的。
随着信息技术的发展,越来越多的企业开始认识到信息化的重要性。宠物店作为一个商业实体,也需要通过信息化来提高管理效率和竞争力。使用Python开发宠物店管理系统,可以满足宠物店信息化的需求,同时也符合社会发展的趋势。
系统流程是用一些特定的符合和线条来进行演示用户在使用系统时的过程,在进行系统分析的时候,业务流程可以帮助开发人员更好的理解业务,发现错误,完善系统。
2.2.1 数据新增流程
用户成功登入系统后就能够实现增加数据的操作,增加数据的编号由系统生成,用户不能随意填写,除了编号以外,其他增加信息用户自己填写,填写后的信息需经过系统验证,验证通过后即可完成数据新增,数据新增的流程图如下图2-1所示。
图2-1 数据新增流程图
2.2.2 数据删除流程
如果系统里面存在一些没有用的数据,相关的管理人员还可以对这些数据进行删除,数据删除时流程图如下图2-2所示。
图2-2 数据删除流程图
2.3.1 功能性分析
按照基于Python的宠物店管理系统的角色,主要包括普用户、员工用户和管理员这三大功能模块。
1.普通用户
普通用户功能主要包括注册登录、首页、通知公告、宠物资讯、宠物商城、商城管理、服务信息、我的(我的账户、个人中心)。其用户用例图如下图2-3所示:
图2-3 普通用户用例图
2.员工用户
员工用户功能主要包括注册登录、首页、通知公告、宠物资讯、宠物商城、商城管理、服务信息、我的(我的账户、个人中心)。其用户用例图如下图2-4所示:
图2-4 员工用户用例图
3.管理员
管理员功能主要包括后台首页、系统用户、取消购买管理、售后信息管理、宠物类型管理、服务类型管理、服务信息管理、预约信息管理、取消预约管理、系统管理、通知公告管理、资源管理、商城管理其用例图如下图2-5所示:
图2-5 管理员角色用例图
2.3.2 非功能性分析
基于Python的宠物店管理系统的非功能性需求比如基于Python的宠物店管理系统的安全性怎么样,可靠性怎么样,性能怎么样,可拓展性怎么样等。具体可以表示在如下3-1表格中:
表2-1基于Python的宠物店管理系统非功能需求表
|
安全性 |
主要指基于Python的宠物店管理系统数据库的安装,数据库的使用和密码的设定必须合乎规范。 |
|
可靠性 |
可靠性是指基于Python的宠物店管理系统能够安装用户的指示进行操作,经过测试,可靠性90%以上。 |
|
性能 |
性能是影响基于Python的宠物店管理系统占据市场的必要条件,所以性能最好要佳才好。 |
|
可扩展性 |
比如数据库预留多个属性,比如接口的使用等确保了系统的非功能性需求。 |
|
易用性 |
用户只要跟着基于Python的宠物店管理系统的页面展示内容进行操作,就可以了。 |
|
可维护性 |
基于Python的宠物店管理系统开发的可维护性是非常重要的,经过测试,可维护性没有问题 |
本章主要讨论的内容包括基于Python的宠物店管理系统的架构设计、功能模块设计、数据库系统设计。
3.1 系统架构设计
本基于Python的宠物店管理系统从架构上分为三层:表现层(UI)、业务逻辑层(BLL)以及数据层(DL)。
图3-1系统架构设计图
表现层(UI):又称UI层,主要完成本基于Python的宠物店管理系统的UI交互功能,一个良好的UI可以打打提高用户的用户体验,增强用户使用本基于Python的宠物店管理系统时的舒适度。UI的界面设计也要适应不同版本的基于Python的宠物店管理系统以及不同尺寸的分辨率,以做到良好的兼容性。UI交互功能要求合理,用户进行交互操作时必须要得到与之相符的交互结果,这就要求表现层要与业务逻辑层进行良好的对接。
业务逻辑层(BLL):主要完成本基于Python的宠物店管理系统的数据处理功能。用户从表现层传输过来的数据经过业务逻辑层进行处理交付给数据层,系统从数据层读取的数据经过业务逻辑层进行处理交付给表现层。
数据层(DL):由于本基于Python的宠物店管理系统的数据是放在服务端的MySQL数据库中,因此本属于服务层的部分可以直接整合在业务逻辑层中,所以数据层中只有数据库,其主要完成本基于Python的宠物店管理系统的数据存储和管理功能。
2.2 系统功能模块设计
在上一章节中主要对系统的功能性需求和非功能性需求进行分析,并且根据需求分析了本基于Python的宠物店管理系统中的用例。那么接下来就要开始对本基于Python的宠物店管理系统的主要功能和数据库开始进行设计。基于Python的宠物店管理系统根据前面章节的需求分析得出,其总体设计模块图如图2-2所示。
图2-2 系统功能模块图
3.3 数据库设计
数据库设计一般包括需求分析、概念模型设计、数据库表建立三大过程,其中需求分析前面章节已经阐述,概念模型设计有概念模型和逻辑结构设计两部分。
3.3.1 数据库概念结构设计
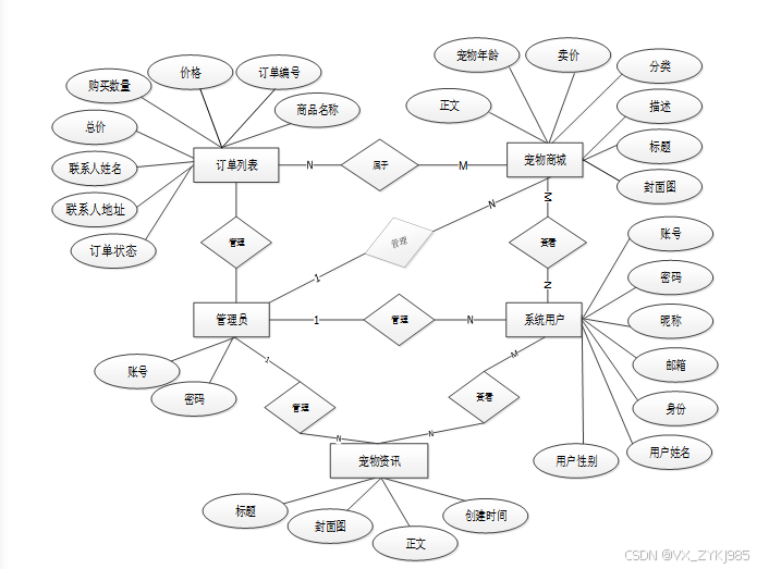
下面是整个基于Python的宠物店管理系统中主要的数据库表总E-R实体关系图。
图3-3 系统总E-R关系图
3.3.2 数据库逻辑结构设计
通过上一小节中基于Python的宠物店管理系统中总E-R关系图上得出一共需要创建很多个数据表。在此主要罗列几个主要的数据库表结构设计。
表access_token (登陆访问时长)
|
编号 |
名称 |
数据类型 |
长度 |
小数位 |
允许空值 |
主键 |
默认值 |
说明 |
|
1 |
token_id |
int |
10 |
0 |
N |
Y |
临时访问牌ID |
|
|
2 |
token |
varchar |
64 |
0 |
Y |
N |
临时访问牌 |
|
|
3 |
info |
text |
65535 |
0 |
Y |
N |
||
|
4 |
maxage |
int |
10 |
0 |
N |
N |
2 |
最大寿命:默认2小时 |
|
5 |
create_time |
timestamp |
19 |
0 |
N |
N |
CURRENT_TIMESTAMP |
创建时间: |
|
6 |
update_time |
timestamp |
19 |
0 |
N |
N |
CURRENT_TIMESTAMP |
更新时间: |
|
7 |
user_id |
int |
10 |
0 |
N |
N |
0 |
用户编号: |
表address (收货地址:)
|
编号 |
名称 |
数据类型 |
长度 |
小数位 |
允许空值 |
主键 |
默认值 |
说明 |
|
1 |
address_id |
int |
10 |
0 |
N |
Y |
收货地址: |
|
|
2 |
name |
varchar |
32 |
0 |
Y |
N |
姓名: |
|
|
3 |
phone |
varchar |
13 |
0 |
Y |
N |
手机: |
|
|
4 |
postcode |
varchar |
8 |
0 |
Y |
N |
邮编: |
|
|
5 |
address |
varchar |
255 |
0 |
N |
N |
地址: |
|
|
6 |
user_id |
mediumint |
8 |
0 |
N |
N |
用户ID:[0,8388607]用户获取其他与用户相关的数据 |
|
|
7 |
create_time |
timestamp |
19 |
0 |
N |
N |
CURRENT_TIMESTAMP |
创建时间: |
|
8 |
update_time |
timestamp |
19 |
0 |
N |
N |
CURRENT_TIMESTAMP |
更新时间: |
|
9 |
default |
bit |
1 |
0 |
N |
N |
0 |
默认判断 |
表after_sales_information (售后信息)
|
编号 |
名称 |
数据类型 |
长度 |
小数位 |
允许空值 |
主键 |
默认值 |
说明 |
|
1 |
after_sales_information_id |
int |
10 |
0 |
N |
Y |
售后信息ID |
|
|
2 |
user_account |
int |
10 |
0 |
Y |
N |
0 |
用户账户 |
|
3 |
user_name |
varchar |
64 |
0 |
Y |
N |
用户姓名 |
|
|
4 |
order_number |
varchar |
64 |
0 |
Y |
N |
订单编号 |
|
|
5 |
after_sales_time |
datetime |
19 |
0 |
Y |
N |
售后时间 |
|
|
6 |
after_sales_type |
varchar |
64 |
0 |
Y |
N |
售后类型 |
|
|
7 |
after_sales_details |
text |
65535 |
0 |
Y |
N |
售后详情 |
|
|
8 |
examine_state |
varchar |
16 |
0 |
N |
N |
未审核 |
审核状态 |
|
9 |
examine_reply |
varchar |
16 |
0 |
Y |
N |
审核回复 |
|
|
10 |
create_time |
datetime |
19 |
0 |
N |
N |
CURRENT_TIMESTAMP |
创建时间 |
|
11 |
update_time |
timestamp |
19 |
0 |
N |
N |
CURRENT_TIMESTAMP |
更新时间 |
表appointment_information (预约信息)
|
编号 |
名称 |
数据类型 |
长度 |
小数位 |
允许空值 |
主键 |
默认值 |
说明 |
|
1 |
appointment_information_id |
int |
10 |
0 |
N |
Y |
预约信息ID |
|
|
2 |
user_account |
int |
10 |
0 |
Y |
N |
0 |
用户账号 |
|
3 |
user_name |
varchar |
64 |
0 |
Y |
N |
用户姓名 |
|
|
4 |
user_phone_number |
varchar |
64 |
0 |
Y |
N |
用户电话 |
|
|
5 |
employee_account |
int |
10 |
0 |
Y |
N |
0 |
员工账号 |
|
6 |
employee_name |
varchar |
64 |
0 |
Y |
N |
员工姓名 |
|
|
7 |
service_name |
varchar |
64 |
0 |
Y |
N |
服务名称 |
|
|
8 |
pet_type |
varchar |
64 |
0 |
Y |
N |
宠物类型 |
|
|
9 |
service_type |
varchar |
64 |
0 |
Y |
N |
服务类型 |
|
|
10 |
service_price |
int |
10 |
0 |
Y |
N |
0 |
服务价格 |
|
11 |
appointment_time |
datetime |
19 |
0 |
Y |
N |
预约时间 |
|
|
12 |
appointment_number |
varchar |
64 |
0 |
Y |
N |
预约单号 |
|
|
13 |
pay_state |
varchar |
16 |
0 |
N |
N |
未支付 |
支付状态 |
|
14 |
pay_type |
varchar |
16 |
0 |
Y |
N |
支付类型: 微信、支付宝、网银 |
|
|
15 |
create_time |
datetime |
19 |
0 |
N |
N |
CURRENT_TIMESTAMP |
创建时间 |
|
16 |
update_time |
timestamp |
19 |
0 |
N |
N |
CURRENT_TIMESTAMP |
更新时间 |
表article (文章:用于内容管理系统的文章)
|
编号 |
名称 |
数据类型 |
长度 |
小数位 |
允许空值 |
主键 |
默认值 |
说明 |
|
1 |
article_id |
mediumint |
8 |
0 |
N |
Y |
文章id:[0,8388607] |
|
|
2 |
title |
varchar |
125 |
0 |
N |
Y |
标题:[0,125]用于文章和html的title标签中 |
|
|
3 |
type |
varchar |
64 |
0 |
N |
N |
0 |
文章分类:[0,1000]用来搜索指定类型的文章 |
|
4 |
hits |
int |
10 |
0 |
N |
N |
0 |
点击数:[0,1000000000]访问这篇文章的人次 |
|
5 |
praise_len |
int |
10 |
0 |
N |
N |
0 |
点赞数 |
|
6 |
create_time |
timestamp |
19 |
0 |
N |
N |
CURRENT_TIMESTAMP |
创建时间: |
|
7 |
update_time |
timestamp |
19 |
0 |
N |
N |
CURRENT_TIMESTAMP |
更新时间: |
|
8 |
source |
varchar |
255 |
0 |
Y |
N |
来源:[0,255]文章的出处 |
|
|
9 |
url |
varchar |
255 |
0 |
Y |
N |
来源地址:[0,255]用于跳转到发布该文章的网站 |
|
|
10 |
tag |
varchar |
255 |
0 |
Y |
N |
标签:[0,255]用于标注文章所属相关内容,多个标签用空格隔开 |
|
|
11 |
content |
longtext |
2147483647 |
0 |
Y |
N |
正文:文章的主体内容 |
|
|
12 |
img |
varchar |
255 |
0 |
Y |
N |
封面图 |
|
|
13 |
description |
text |
65535 |
0 |
Y |
N |
文章描述 |
表article_type (文章分类)
|
编号 |
名称 |
数据类型 |
长度 |
小数位 |
允许空值 |
主键 |
默认值 |
说明 |
|
1 |
type_id |
smallint |
5 |
0 |
N |
Y |
分类ID:[0,10000] |
|
|
2 |
display |
smallint |
5 |
0 |
N |
N |
100 |
显示顺序:[0,1000]决定分类显示的先后顺序 |
|
3 |
name |
varchar |
16 |
0 |
N |
N |
分类名称:[2,16] |
|
|
4 |
father_id |
smallint |
5 |
0 |
N |
N |
0 |
上级分类ID:[0,32767] |
|
5 |
description |
varchar |
255 |
0 |
Y |
N |
描述:[0,255]描述该分类的作用 |
|
|
6 |
icon |
text |
65535 |
0 |
Y |
N |
分类图标: |
|
|
7 |
url |
varchar |
255 |
0 |
Y |
N |
外链地址:[0,255]如果该分类是跳转到其他网站的情况下,就在该URL上设置 |
|
|
8 |
create_time |
timestamp |
19 |
0 |
N |
N |
CURRENT_TIMESTAMP |
创建时间: |
|
9 |
update_time |
timestamp |
19 |
0 |
N |
N |
CURRENT_TIMESTAMP |
更新时间: |
表auth (用户权限管理)
|
编号 |
名称 |
数据类型 |
长度 |
小数位 |
允许空值 |
主键 |
默认值 |
说明 |
|
1 |
auth_id |
int |
10 |
0 |
N |
Y |
授权ID: |
|
|
2 |
user_group |
varchar |
64 |
0 |
Y |
N |
用户组: |
|
|
3 |
mod_name |
varchar |
64 |
0 |
Y |
N |
模块名: |
|
|
4 |
table_name |
varchar |
64 |
0 |
Y |
N |
表名: |
|
|
5 |
page_title |
varchar |
255 |
0 |
Y |
N |
页面标题: |
|
|
6 |
path |
varchar |
255 |
0 |
Y |
N |
路由路径: |
|
|
7 |
position |
varchar |
32 |
0 |
Y |
N |
位置: |
|
|
8 |
mode |
varchar |
32 |
0 |
N |
N |
_blank |
跳转方式: |
|
9 |
add |
tinyint |
3 |
0 |
N |
N |
1 |
是否可增加: |
|
10 |
del |
tinyint |
3 |
0 |
N |
N |
1 |
是否可删除: |
|
11 |
set |
tinyint |
3 |
0 |
N |
N |
1 |
是否可修改: |
|
12 |
get |
tinyint |
3 |
0 |
N |
N |
1 |
是否可查看: |
|
13 |
field_add |
text |
65535 |
0 |
Y |
N |
添加字段: |
|
|
14 |
field_set |
text |
65535 |
0 |
Y |
N |
修改字段: |
|
|
15 |
field_get |
text |
65535 |
0 |
Y |
N |
查询字段: |
|
|
16 |
table_nav_name |
varchar |
500 |
0 |
Y |
N |
跨表导航名称: |
|
|
17 |
table_nav |
varchar |
500 |
0 |
Y |
N |
跨表导航: |
|
|
18 |
option |
text |
65535 |
0 |
Y |
N |
配置: |
|
|
19 |
create_time |
timestamp |
19 |
0 |
N |
N |
CURRENT_TIMESTAMP |
创建时间: |
|
20 |
update_time |
timestamp |
19 |
0 |
N |
N |
CURRENT_TIMESTAMP |
更新时间: |
表cancel_purchase (取消购买)
|
编号 |
名称 |
数据类型 |
长度 |
小数位 |
允许空值 |
主键 |
默认值 |
说明 |
|
1 |
cancel_purchase_id |
int |
10 |
0 |
N |
Y |
取消购买ID |
|
|
2 |
user_account |
int |
10 |
0 |
Y |
N |
0 |
用户账户 |
|
3 |
user_name |
varchar |
64 |
0 |
Y |
N |
用户姓名 |
|
|
4 |
order_number |
varchar |
64 |
0 |
Y |
N |
订单编号 |
|
|
5 |
cancel_time |
datetime |
19 |
0 |
Y |
N |
取消时间 |
|
|
6 |
reason_for_cancellation |
text |
65535 |
0 |
Y |
N |
取消原因 |
|
|
7 |
examine_state |
varchar |
16 |
0 |
N |
N |
未审核 |
审核状态 |
|
8 |
examine_reply |
varchar |
16 |
0 |
Y |
N |
审核回复 |
|
|
9 |
create_time |
datetime |
19 |
0 |
N |
N |
CURRENT_TIMESTAMP |
创建时间 |
|
10 |
update_time |
timestamp |
19 |
0 |
N |
N |
CURRENT_TIMESTAMP |
更新时间 |
表cancel_reservation (取消预约)
|
编号 |
名称 |
数据类型 |
长度 |
小数位 |
允许空值 |
主键 |
默认值 |
说明 |
|
1 |
cancel_reservation_id |
int |
10 |
0 |
N |
Y |
取消预约ID |
|
|
2 |
user_account |
int |
10 |
0 |
Y |
N |
0 |
用户账号 |
|
3 |
user_name |
varchar |
64 |
0 |
Y |
N |
用户姓名 |
|
|
4 |
user_phone_number |
varchar |
64 |
0 |
Y |
N |
用户电话 |
|
|
5 |
employee_account |
int |
10 |
0 |
Y |
N |
0 |
员工账号 |
|
6 |
employee_name |
varchar |
64 |
0 |
Y |
N |
员工姓名 |
|
|
7 |
service_name |
varchar |
64 |
0 |
Y |
N |
服务名称 |
|
|
8 |
pet_type |
varchar |
64 |
0 |
Y |
N |
宠物类型 |
|
|
9 |
service_type |
varchar |
64 |
0 |
Y |
N |
服务类型 |
|
|
10 |
service_price |
int |
10 |
0 |
Y |
N |
0 |
服务价格 |
|
11 |
appointment_time |
datetime |
19 |
0 |
Y |
N |
预约时间 |
|
|
12 |
appointment_number |
varchar |
64 |
0 |
Y |
N |
预约单号 |
|
|
13 |
cancel_time |
datetime |
19 |
0 |
Y |
N |
取消时间 |
|
|
14 |
reason_for_cancellation |
text |
65535 |
0 |
Y |
N |
取消原因 |
|
|
15 |
examine_state |
varchar |
16 |
0 |
N |
N |
未审核 |
审核状态 |
|
16 |
examine_reply |
varchar |
16 |
0 |
Y |
N |
审核回复 |
|
|
17 |
create_time |
datetime |
19 |
0 |
N |
N |
CURRENT_TIMESTAMP |
创建时间 |
|
18 |
update_time |
timestamp |
19 |
0 |
N |
N |
CURRENT_TIMESTAMP |
更新时间 |
表cart (购物车)
|
编号 |
名称 |
数据类型 |
长度 |
小数位 |
允许空值 |
主键 |
默认值 |
说明 |
|
1 |
cart_id |
int |
10 |
0 |
N |
Y |
购物车ID: |
|
|
2 |
title |
varchar |
64 |
0 |
Y |
N |
标题: |
|
|
3 |
img |
varchar |
255 |
0 |
N |
N |
0 |
图片: |
|
4 |
user_id |
int |
10 |
0 |
N |
N |
0 |
用户ID: |
|
5 |
create_time |
timestamp |
19 |
0 |
N |
N |
CURRENT_TIMESTAMP |
创建时间: |
|
6 |
update_time |
timestamp |
19 |
0 |
N |
N |
CURRENT_TIMESTAMP |
更新时间: |
|
7 |
state |
int |
10 |
0 |
N |
N |
0 |
状态:使用中,已失效 |
|
8 |
price |
double |
9 |
2 |
N |
N |
0.00 |
单价: |
|
9 |
price_ago |
double |
9 |
2 |
N |
N |
0.00 |
原价: |
|
10 |
price_count |
double |
11 |
2 |
N |
N |
0.00 |
总价: |
|
11 |
num |
int |
10 |
0 |
N |
N |
1 |
数量: |
|
12 |
goods_id |
mediumint |
8 |
0 |
N |
N |
商品id:[0,8388607] |
|
|
13 |
type |
varchar |
64 |
0 |
N |
N |
未分类 |
商品分类: |
|
14 |
description |
varchar |
255 |
0 |
Y |
N |
描述:[0,255]用于产品规格描述 |
表collect (收藏)
|
编号 |
名称 |
数据类型 |
长度 |
小数位 |
允许空值 |
主键 |
默认值 |
说明 |
|
1 |
collect_id |
int |
10 |
0 |
N |
Y |
收藏ID: |
|
|
2 |
user_id |
int |
10 |
0 |
N |
N |
0 |
收藏人ID: |
|
3 |
source_table |
varchar |
255 |
0 |
Y |
N |
来源表: |
|
|
4 |
source_field |
varchar |
255 |
0 |
Y |
N |
来源字段: |
|
|
5 |
source_id |
int |
10 |
0 |
N |
N |
0 |
来源ID: |
|
6 |
title |
varchar |
255 |
0 |
Y |
N |
标题: |
|
|
7 |
img |
varchar |
255 |
0 |
Y |
N |
封面: |
|
|
8 |
create_time |
timestamp |
19 |
0 |
N |
N |
CURRENT_TIMESTAMP |
创建时间: |
|
9 |
update_time |
timestamp |
19 |
0 |
N |
N |
CURRENT_TIMESTAMP |
更新时间: |
表comment (评论)
|
编号 |
名称 |
数据类型 |
长度 |
小数位 |
允许空值 |
主键 |
默认值 |
说明 |
|
1 |
comment_id |
int |
10 |
0 |
N |
Y |
评论ID: |
|
|
2 |
user_id |
int |
10 |
0 |
N |
N |
0 |
评论人ID: |
|
3 |
reply_to_id |
int |
10 |
0 |
N |
N |
0 |
回复评论ID:空为0 |
|
4 |
content |
longtext |
2147483647 |
0 |
Y |
N |
内容: |
|
|
5 |
nickname |
varchar |
255 |
0 |
Y |
N |
昵称: |
|
|
6 |
avatar |
varchar |
255 |
0 |
Y |
N |
头像地址:[0,255] |
|
|
7 |
create_time |
timestamp |
19 |
0 |
N |
N |
CURRENT_TIMESTAMP |
创建时间: |
|
8 |
update_time |
timestamp |
19 |
0 |
N |
N |
CURRENT_TIMESTAMP |
更新时间: |
|
9 |
source_table |
varchar |
255 |
0 |
Y |
N |
来源表: |
|
|
10 |
source_field |
varchar |
255 |
0 |
Y |
N |
来源字段: |
|
|
11 |
source_id |
int |
10 |
0 |
N |
N |
0 |
来源ID: |
表employee_users (员工用户)
|
编号 |
名称 |
数据类型 |
长度 |
小数位 |
允许空值 |
主键 |
默认值 |
说明 |
|
1 |
employee_users_id |
int |
10 |
0 |
N |
Y |
员工用户ID |
|
|
2 |
employee_name |
varchar |
64 |
0 |
Y |
N |
员工姓名 |
|
|
3 |
employee_phone_number |
varchar |
16 |
0 |
Y |
N |
员工电话 |
|
|
4 |
employee_positions |
varchar |
64 |
0 |
Y |
N |
员工职位 |
|
|
5 |
examine_state |
varchar |
16 |
0 |
N |
N |
已通过 |
审核状态 |
|
6 |
user_id |
int |
10 |
0 |
N |
N |
0 |
用户ID |
|
7 |
create_time |
datetime |
19 |
0 |
N |
N |
CURRENT_TIMESTAMP |
创建时间 |
|
8 |
update_time |
timestamp |
19 |
0 |
N |
N |
CURRENT_TIMESTAMP |
更新时间 |
表goods (商品信息)
|
编号 |
名称 |
数据类型 |
长度 |
小数位 |
允许空值 |
主键 |
默认值 |
说明 |
|
1 |
goods_id |
mediumint |
8 |
0 |
N |
Y |
产品id:[0,8388607] |
|
|
2 |
title |
varchar |
125 |
0 |
Y |
N |
标题:[0,125]用于产品和html的<title>标签中 |
|
|
3 |
img |
text |
65535 |
0 |
Y |
N |
封面图:用于显示于产品列表页 |
|
|
4 |
description |
varchar |
255 |
0 |
Y |
N |
描述:[0,255]用于产品规格描述 |
|
|
5 |
price_ago |
double |
8 |
2 |
N |
N |
0.00 |
原价:[1] |
|
6 |
price |
double |
8 |
2 |
N |
N |
0.00 |
卖价:[1] |
|
7 |
sales |
int |
10 |
0 |
N |
N |
0 |
销量:[0,1000000000] |
|
8 |
inventory |
int |
10 |
0 |
N |
N |
0 |
商品库存 |
|
9 |
type |
varchar |
64 |
0 |
N |
N |
商品分类: |
|
|
10 |
hits |
int |
10 |
0 |
N |
N |
0 |
点击量:[0,1000000000]访问这篇产品的人次 |
|
11 |
content |
longtext |
2147483647 |
0 |
Y |
N |
正文:产品的主体内容 |
|
|
12 |
img_1 |
text |
65535 |
0 |
Y |
N |
主图1: |
|
|
13 |
img_2 |
text |
65535 |
0 |
Y |
N |
主图2: |
|
|
14 |
img_3 |
text |
65535 |
0 |
Y |
N |
主图3: |
|
|
15 |
img_4 |
text |
65535 |
0 |
Y |
N |
主图4: |
|
|
16 |
img_5 |
text |
65535 |
0 |
Y |
N |
主图5: |
|
|
17 |
create_time |
timestamp |
19 |
0 |
N |
N |
CURRENT_TIMESTAMP |
创建时间: |
|
18 |
update_time |
timestamp |
19 |
0 |
N |
N |
CURRENT_TIMESTAMP |
更新时间: |
|
19 |
customize_field |
text |
65535 |
0 |
Y |
N |
自定义字段 |
|
|
20 |
source_table |
varchar |
255 |
0 |
Y |
N |
来源表: |
|
|
21 |
source_field |
varchar |
255 |
0 |
Y |
N |
来源字段: |
|
|
22 |
source_id |
int |
10 |
0 |
N |
N |
0 |
来源ID: |
|
23 |
user_id |
int |
10 |
0 |
Y |
N |
0 |
添加人 |
表goods_type (商品类型)
|
编号 |
名称 |
数据类型 |
长度 |
小数位 |
允许空值 |
主键 |
默认值 |
说明 |
|
1 |
type_id |
int |
10 |
0 |
N |
Y |
商品分类ID: |
|
|
2 |
father_id |
smallint |
5 |
0 |
N |
N |
0 |
上级分类ID:[0,32767] |
|
3 |
name |
varchar |
255 |
0 |
Y |
N |
商品名称: |
|
|
4 |
desc |
varchar |
255 |
0 |
Y |
N |
描述: |
|
|
5 |
icon |
varchar |
255 |
0 |
Y |
N |
图标: |
|
|
6 |
source_table |
varchar |
255 |
0 |
Y |
N |
来源表: |
|
|
7 |
source_field |
varchar |
255 |
0 |
Y |
N |
来源字段: |
|
|
8 |
create_time |
timestamp |
19 |
0 |
N |
N |
CURRENT_TIMESTAMP |
创建时间: |
|
9 |
update_time |
timestamp |
19 |
0 |
N |
N |
CURRENT_TIMESTAMP |
更新时间: |
表hits (用户点击)
|
编号 |
名称 |
数据类型 |
长度 |
小数位 |
允许空值 |
主键 |
默认值 |
说明 |
|
1 |
hits_id |
int |
10 |
0 |
N |
Y |
点赞ID: |
|
|
2 |
user_id |
int |
10 |
0 |
N |
N |
0 |
点赞人: |
|
3 |
create_time |
timestamp |
19 |
0 |
N |
N |
CURRENT_TIMESTAMP |
创建时间: |
|
4 |
update_time |
timestamp |
19 |
0 |
N |
N |
CURRENT_TIMESTAMP |
更新时间: |
|
5 |
source_table |
varchar |
255 |
0 |
Y |
N |
来源表: |
|
|
6 |
source_field |
varchar |
255 |
0 |
Y |
N |
来源字段: |
|
|
7 |
source_id |
int |
10 |
0 |
N |
N |
0 |
来源ID: |
表logistics_delivery (物流配送)
|
编号 |
名称 |
数据类型 |
长度 |
小数位 |
允许空值 |
主键 |
默认值 |
说明 |
|
1 |
logistics_delivery_id |
int |
10 |
0 |
N |
Y |
物流配送ID |
|
|
2 |
order_number |
varchar |
64 |
0 |
Y |
N |
订单号 |
|
|
3 |
product_name |
varchar |
64 |
0 |
Y |
N |
商品名称 |
|
|
4 |
purchase_quantity |
varchar |
64 |
0 |
Y |
N |
购买数量 |
|
|
5 |
total_transaction_amount |
double |
11 |
2 |
Y |
N |
0.00 |
交易总额 |
|
6 |
the_date_of_issuance |
date |
10 |
0 |
Y |
N |
发货日期 |
|
|
7 |
delivery_number |
varchar |
30 |
0 |
Y |
N |
配送订单 |
|
|
8 |
ordinary_users |
int |
10 |
0 |
Y |
N |
0 |
普通用户 |
|
9 |
shipping_address |
varchar |
64 |
0 |
Y |
N |
收货地址 |
|
|
10 |
delivery_status |
varchar |
64 |
0 |
Y |
N |
配送状态 |
|
|
11 |
signing_status |
varchar |
64 |
0 |
Y |
N |
签收状态 |
|
|
12 |
recommend |
int |
10 |
0 |
N |
N |
0 |
智能推荐 |
|
13 |
contact_name |
varchar |
255 |
0 |
Y |
N |
联系人名字 |
|
|
14 |
merchant_id |
int |
10 |
0 |
Y |
N |
商家id |
|
|
15 |
create_time |
datetime |
19 |
0 |
N |
N |
CURRENT_TIMESTAMP |
创建时间 |
|
16 |
update_time |
timestamp |
19 |
0 |
N |
N |
CURRENT_TIMESTAMP |
更新时间 |
表notice (公告)
|
编号 |
名称 |
数据类型 |
长度 |
小数位 |
允许空值 |
主键 |
默认值 |
说明 |
|
1 |
notice_id |
mediumint |
8 |
0 |
N |
Y |
公告id: |
|
|
2 |
title |
varchar |
125 |
0 |
N |
N |
标题: |
|
|
3 |
content |
longtext |
2147483647 |
0 |
Y |
N |
正文: |
|
|
4 |
create_time |
timestamp |
19 |
0 |
N |
N |
CURRENT_TIMESTAMP |
创建时间: |
|
5 |
update_time |
timestamp |
19 |
0 |
N |
N |
CURRENT_TIMESTAMP |
更新时间: |
表order (订单)
|
编号 |
名称 |
数据类型 |
长度 |
小数位 |
允许空值 |
主键 |
默认值 |
说明 |
|
1 |
order_id |
int |
10 |
0 |
N |
Y |
订单ID: |
|
|
2 |
order_number |
varchar |
64 |
0 |
Y |
N |
订单号: |
|
|
3 |
goods_id |
mediumint |
8 |
0 |
N |
N |
商品id:[0,8388607] |
|
|
4 |
title |
varchar |
32 |
0 |
Y |
N |
商品标题: |
|
|
5 |
img |
varchar |
255 |
0 |
Y |
N |
商品图片: |
|
|
6 |
price |
double |
10 |
2 |
N |
N |
0.00 |
价格: |
|
7 |
price_ago |
double |
10 |
2 |
N |
N |
0.00 |
原价: |
|
8 |
num |
int |
10 |
0 |
N |
N |
1 |
数量: |
|
9 |
price_count |
double |
8 |
2 |
N |
N |
0.00 |
总价: |
|
10 |
norms |
varchar |
255 |
0 |
Y |
N |
规格: |
|
|
11 |
type |
varchar |
64 |
0 |
N |
N |
未分类 |
商品分类: |
|
12 |
contact_name |
varchar |
32 |
0 |
Y |
N |
联系人姓名: |
|
|
13 |
contact_email |
varchar |
125 |
0 |
Y |
N |
联系人邮箱: |
|
|
14 |
contact_phone |
varchar |
11 |
0 |
Y |
N |
联系人手机: |
|
|
15 |
contact_address |
varchar |
255 |
0 |
Y |
N |
收件地址: |
|
|
16 |
postal_code |
varchar |
9 |
0 |
Y |
N |
邮政编码: |
|
|
17 |
user_id |
int |
10 |
0 |
N |
N |
0 |
买家ID: |
|
18 |
merchant_id |
mediumint |
8 |
0 |
N |
N |
0 |
商家ID: |
|
19 |
create_time |
timestamp |
19 |
0 |
N |
N |
CURRENT_TIMESTAMP |
创建时间: |
|
20 |
update_time |
timestamp |
19 |
0 |
N |
N |
CURRENT_TIMESTAMP |
更新时间: |
|
21 |
description |
varchar |
255 |
0 |
Y |
N |
描述:[0,255]用于产品规格描述 |
|
|
22 |
state |
varchar |
16 |
0 |
N |
N |
待付款 |
订单状态:待付款,待发货,待签收,已签收,待退款,已退款,已拒绝,已完成 |
|
23 |
remark |
text |
65535 |
0 |
Y |
N |
订单备注 |
|
|
24 |
delivery_state |
varchar |
16 |
0 |
Y |
N |
未配送 |
发货状态:未配送,已配送 |
|
25 |
vip_discount |
double |
11 |
2 |
Y |
N |
0.00 |
折扣 |
表pet_mall (宠物商城)
|
编号 |
名称 |
数据类型 |
长度 |
小数位 |
允许空值 |
主键 |
默认值 |
说明 |
|
1 |
pet_mall_id |
int |
10 |
0 |
N |
Y |
宠物商城ID |
|
|
2 |
pet_age |
varchar |
64 |
0 |
Y |
N |
宠物年龄 |
|
|
3 |
hits |
int |
10 |
0 |
N |
N |
0 |
点击数 |
|
4 |
praise_len |
int |
10 |
0 |
N |
N |
0 |
点赞数 |
|
5 |
cart_title |
varchar |
125 |
0 |
Y |
N |
标题:[0,125]用于产品html的标签中 |
|
|
6 |
cart_img |
text |
65535 |
0 |
Y |
N |
封面图:用于显示于产品列表页 |
|
|
7 |
cart_description |
varchar |
255 |
0 |
Y |
N |
描述:[0,255]用于产品规格描述 |
|
|
8 |
cart_price_ago |
double |
8 |
2 |
N |
N |
0.00 |
原价:[1] |
|
9 |
cart_price |
double |
8 |
2 |
N |
N |
0.00 |
卖价:[1] |
|
10 |
cart_inventory |
int |
10 |
0 |
N |
N |
0 |
商品库存 |
|
11 |
cart_type |
varchar |
64 |
0 |
N |
N |
未分类 |
商品分类: |
|
12 |
cart_content |
longtext |
2147483647 |
0 |
Y |
N |
正文:产品的主体内容 |
|
|
13 |
cart_img_1 |
text |
65535 |
0 |
Y |
N |
主图1: |
|
|
14 |
cart_img_2 |
text |
65535 |
0 |
Y |
N |
主图2: |
|
|
15 |
cart_img_3 |
text |
65535 |
0 |
Y |
N |
主图3: |
|
|
16 |
cart_img_4 |
text |
65535 |
0 |
Y |
N |
主图4: |
|
|
17 |
cart_img_5 |
text |
65535 |
0 |
Y |
N |
主图5: |
|
|
18 |
create_time |
datetime |
19 |
0 |
N |
N |
CURRENT_TIMESTAMP |
创建时间 |
|
19 |
update_time |
timestamp |
19 |
0 |
N |
N |
CURRENT_TIMESTAMP |
更新时间 |
表pet_type (宠物类型)
|
编号 |
名称 |
数据类型 |
长度 |
小数位 |
允许空值 |
主键 |
默认值 |
说明 |
|
1 |
pet_type_id |
int |
10 |
0 |
N |
Y |
宠物类型ID |
|
|
2 |
pet_type |
varchar |
64 |
0 |
Y |
N |
宠物类型 |
|
|
3 |
create_time |
datetime |
19 |
0 |
N |
N |
CURRENT_TIMESTAMP |
创建时间 |
|
4 |
update_time |
timestamp |
19 |
0 |
N |
N |
CURRENT_TIMESTAMP |
更新时间 |
表praise (点赞)
|
编号 |
名称 |
数据类型 |
长度 |
小数位 |
允许空值 |
主键 |
默认值 |
说明 |
|
1 |
praise_id |
int |
10 |
0 |
N |
Y |
点赞ID: |
|
|
2 |
user_id |
int |
10 |
0 |
N |
N |
0 |
点赞人: |
|
3 |
create_time |
timestamp |
19 |
0 |
N |
N |
CURRENT_TIMESTAMP |
创建时间: |
|
4 |
update_time |
timestamp |
19 |
0 |
N |
N |
CURRENT_TIMESTAMP |
更新时间: |
|
5 |
source_table |
varchar |
255 |
0 |
Y |
N |
来源表: |
|
|
6 |
source_field |
varchar |
255 |
0 |
Y |
N |
来源字段: |
|
|
7 |
source_id |
int |
10 |
0 |
N |
N |
0 |
来源ID: |
|
8 |
status |
bit |
1 |
0 |
N |
N |
1 |
点赞状态:1为点赞,0已取消 |
表regular_users (普通用户)
|
编号 |
名称 |
数据类型 |
长度 |
小数位 |
允许空值 |
主键 |
默认值 |
说明 |
|
1 |
regular_users_id |
int |
10 |
0 |
N |
Y |
普通用户ID |
|
|
2 |
user_name |
varchar |
64 |
0 |
Y |
N |
用户姓名 |
|
|
3 |
user_phone_number |
varchar |
16 |
0 |
Y |
N |
用户电话 |
|
|
4 |
examine_state |
varchar |
16 |
0 |
N |
N |
已通过 |
审核状态 |
|
5 |
user_id |
int |
10 |
0 |
N |
N |
0 |
用户ID |
|
6 |
create_time |
datetime |
19 |
0 |
N |
N |
CURRENT_TIMESTAMP |
创建时间 |
|
7 |
update_time |
timestamp |
19 |
0 |
N |
N |
CURRENT_TIMESTAMP |
更新时间 |
表service_information (服务信息)
|
编号 |
名称 |
数据类型 |
长度 |
小数位 |
允许空值 |
主键 |
默认值 |
说明 |
|
1 |
service_information_id |
int |
10 |
0 |
N |
Y |
服务信息ID |
|
|
2 |
employee_account |
int |
10 |
0 |
Y |
N |
0 |
员工账号 |
|
3 |
employee_name |
varchar |
64 |
0 |
Y |
N |
员工姓名 |
|
|
4 |
employee_phone_number |
varchar |
64 |
0 |
Y |
N |
员工电话 |
|
|
5 |
service_name |
varchar |
64 |
0 |
Y |
N |
服务名称 |
|
|
6 |
pet_type |
varchar |
64 |
0 |
Y |
N |
宠物类型 |
|
|
7 |
service_type |
varchar |
64 |
0 |
Y |
N |
服务类型 |
|
|
8 |
service_image |
varchar |
255 |
0 |
Y |
N |
服务图片 |
|
|
9 |
service_price |
int |
10 |
0 |
Y |
N |
0 |
服务价格 |
|
10 |
service_details |
text |
65535 |
0 |
Y |
N |
服务详情 |
|
|
11 |
hits |
int |
10 |
0 |
N |
N |
0 |
点击数 |
|
12 |
praise_len |
int |
10 |
0 |
N |
N |
0 |
点赞数 |
|
13 |
create_time |
datetime |
19 |
0 |
N |
N |
CURRENT_TIMESTAMP |
创建时间 |
|
14 |
update_time |
timestamp |
19 |
0 |
N |
N |
CURRENT_TIMESTAMP |
更新时间 |
表service_type (服务类型)
|
编号 |
名称 |
数据类型 |
长度 |
小数位 |
允许空值 |
主键 |
默认值 |
说明 |
|
1 |
service_type_id |
int |
10 |
0 |
N |
Y |
服务类型ID |
|
|
2 |
service_type |
varchar |
64 |
0 |
Y |
N |
服务类型 |
|
|
3 |
create_time |
datetime |
19 |
0 |
N |
N |
CURRENT_TIMESTAMP |
创建时间 |
|
4 |
update_time |
timestamp |
19 |
0 |
N |
N |
CURRENT_TIMESTAMP |
更新时间 |
表slides (轮播图)
|
编号 |
名称 |
数据类型 |
长度 |
小数位 |
允许空值 |
主键 |
默认值 |
说明 |
|
1 |
slides_id |
int |
10 |
0 |
N |
Y |
轮播图ID: |
|
|
2 |
title |
varchar |
64 |
0 |
Y |
N |
标题: |
|
|
3 |
content |
varchar |
255 |
0 |
Y |
N |
内容: |
|
|
4 |
url |
varchar |
255 |
0 |
Y |
N |
链接: |
|
|
5 |
img |
varchar |
255 |
0 |
Y |
N |
轮播图: |
|
|
6 |
hits |
int |
10 |
0 |
N |
N |
0 |
点击量: |
|
7 |
create_time |
timestamp |
19 |
0 |
N |
N |
CURRENT_TIMESTAMP |
创建时间: |
|
8 |
update_time |
timestamp |
19 |
0 |
N |
N |
CURRENT_TIMESTAMP |
更新时间: |
表upload (文件上传)
|
编号 |
名称 |
数据类型 |
长度 |
小数位 |
允许空值 |
主键 |
默认值 |
说明 |
|
1 |
upload_id |
int |
10 |
0 |
N |
Y |
上传ID |
|
|
2 |
name |
varchar |
64 |
0 |
Y |
N |
文件名 |
|
|
3 |
path |
varchar |
255 |
0 |
Y |
N |
访问路径 |
|
|
4 |
file |
varchar |
255 |
0 |
Y |
N |
文件路径 |
|
|
5 |
display |
varchar |
255 |
0 |
Y |
N |
显示顺序 |
|
|
6 |
father_id |
int |
10 |
0 |
Y |
N |
0 |
父级ID |
|
7 |
dir |
varchar |
255 |
0 |
Y |
N |
文件夹 |
|
|
8 |
type |
varchar |
32 |
0 |
Y |
N |
文件类型 |
表user (用户账户:用于保存用户登录信息)
|
编号 |
名称 |
数据类型 |
长度 |
小数位 |
允许空值 |
主键 |
默认值 |
说明 |
|
1 |
user_id |
mediumint |
8 |
0 |
N |
Y |
用户ID:[0,8388607]用户获取其他与用户相关的数据 |
|
|
2 |
state |
smallint |
5 |
0 |
N |
N |
1 |
账户状态:[0,10](1可用|2异常|3已冻结|4已注销) |
|
3 |
user_group |
varchar |
32 |
0 |
Y |
N |
所在用户组:[0,32767]决定用户身份和权限 |
|
|
4 |
login_time |
timestamp |
19 |
0 |
N |
N |
CURRENT_TIMESTAMP |
上次登录时间: |
|
5 |
phone |
varchar |
11 |
0 |
Y |
N |
手机号码:[0,11]用户的手机号码,用于找回密码时或登录时 |
|
|
6 |
phone_state |
smallint |
5 |
0 |
N |
N |
0 |
手机认证:[0,1](0未认证|1审核中|2已认证) |
|
7 |
username |
varchar |
16 |
0 |
N |
N |
用户名:[0,16]用户登录时所用的账户名称 |
|
|
8 |
nickname |
varchar |
16 |
0 |
Y |
N |
昵称:[0,16] |
|
|
9 |
password |
varchar |
64 |
0 |
N |
N |
密码:[0,32]用户登录所需的密码,由5-16位数字或英文组成 |
|
|
10 |
|
varchar |
64 |
0 |
Y |
N |
邮箱:[0,64]用户的邮箱,用于找回密码时或登录时 |
|
|
11 |
email_state |
smallint |
5 |
0 |
N |
N |
0 |
邮箱认证:[0,1](0未认证|1审核中|2已认证) |
|
12 |
avatar |
varchar |
255 |
0 |
Y |
N |
头像地址:[0,255] |
|
|
13 |
open_id |
varchar |
255 |
0 |
Y |
N |
针对获取用户信息字段 |
|
|
14 |
create_time |
timestamp |
19 |
0 |
N |
N |
CURRENT_TIMESTAMP |
创建时间: |
|
15 |
vip_level |
varchar |
255 |
0 |
Y |
N |
会员等级 |
|
|
16 |
vip_discount |
double |
11 |
2 |
Y |
N |
0.00 |
会员折扣 |
表user_group (用户组:用于用户前端身份和鉴权)
|
编号 |
名称 |
数据类型 |
长度 |
小数位 |
允许空值 |
主键 |
默认值 |
说明 |
|
1 |
group_id |
mediumint |
8 |
0 |
N |
Y |
用户组ID:[0,8388607] |
|
|
2 |
display |
smallint |
5 |
0 |
N |
N |
100 |
显示顺序:[0,1000] |
|
3 |
name |
varchar |
16 |
0 |
N |
N |
名称:[0,16] |
|
|
4 |
description |
varchar |
255 |
0 |
Y |
N |
描述:[0,255]描述该用户组的特点或权限范围 |
|
|
5 |
source_table |
varchar |
255 |
0 |
Y |
N |
来源表: |
|
|
6 |
source_field |
varchar |
255 |
0 |
Y |
N |
来源字段: |
|
|
7 |
source_id |
int |
10 |
0 |
N |
N |
0 |
来源ID: |
|
8 |
register |
smallint |
5 |
0 |
Y |
N |
0 |
注册位置: |
|
9 |
create_time |
timestamp |
19 |
0 |
N |
N |
CURRENT_TIMESTAMP |
创建时间: |
|
10 |
update_time |
timestamp |
19 |
0 |
N |
N |
CURRENT_TIMESTAMP |
更新时间: |
4 系统详细设计与实现
4.1普通用户功能模块
4.1.1 前台首页界面
系统首页以上中下的布局进行展示,正上方是系统的导航栏,中间是轮播图,下面是通知公告、宠物商城等信息。其主界面展示如下图4-1所示。
图4-1 前台首页界面图
4.1.2 用户注册界面
用户点击首页右上角“注册”按钮进入注册页面填写账号、密码、确认密码、昵称、邮箱、身份等信息后点击“注册”按钮,系统会对输入的信息进行验证,验证通过后即可完成注册。其界面展示如下图4-2所示。
图4-2 用户注册界面图
注册代码如下:
def Register(self, ctx):
print("===================注册=====================")
userService = service_select("user")
body = ctx.body
if "username" not in body and body["username"] == '':
return ctx.response(json.dumps({
"error": {
"code": 70000,
"message": "用户名不能为空",
}
}, ensure_ascii=False))
if "user_group" not in body and body["user_group"] == '':
return ctx.response(json.dumps({
"error": {
"code": 70000,
"message": "用户组不能为空",
}
}, ensure_ascii=False))
if "password" not in body and body["password"] == '':
return ctx.response(json.dumps({
"error": {
"code": 70000,
"message": "密码不能为空",
}
}, ensure_ascii=False))
post_param = body
post_param['nickname'] = body["nickname"] or ""
post_param['password'] = md5hash(body["password"])
obj = userService.Get_obj({"username": post_param['username']}, {"like": False})
if obj:
return ctx.response(json.dumps({
"error": {
"code": 70000,
"message": "用户名已存在",
}
}, ensure_ascii=False))
ret = {
"error": {
"code": 70000,
"message": "注册失败",
}
}
bl = userService.Add(post_param)
if bl:
ret = {
"result": {
"bl": True,
"message": "注册成功"
}
}
return ctx.response(json.dumps(ret, ensure_ascii=False))
4.1.3 用户登录界面
用户注册后可以通过自己的账户名和密码进行登录的,当用户点击首页右上角的“登录”进入输入完整的自己的账户名和密码信息并点击“立即登录”按钮后,系统会对输入的信息进行验证,验证通过后即可完成登录,其界面如下图4-3所示。
图4-3用户登录界面图
登录代码如下:
def Login(self, ctx):
print("===================登录=====================")
ret = {
"error": {
"code": 70000,
"message": "账户不存在",
}
}
body = ctx.body
password = md5hash(body["password"]) or ""
obj = service_select("user").Get_obj(
{"username": body["username"]}, {"like": False}
)
if obj:
user_group = service_select("user_group").Get_obj({'name': obj['user_group']}, {"like": False})
if user_group and user_group['source_table'] != '':
user_obj = service_select(user_group['source_table']).Get_obj({"user_id": obj['user_id']}, {"like": False})
if user_obj['examine_state'] == '未通过':
ret = {
"error": {
"code": 70000,
"message": "账户未通过审核",
}
}
return ret
if user_obj['examine_state'] == '未审核':
ret = {
"error": {
"code": 70000,
"message": "账户未审核",
}
}
return ret
if obj["state"] == 1:
if obj["password"] == password:
timeout = timezone.now()
timestamp = int(time.mktime(timeout.timetuple())) * 1000
token = md5hash(str(obj["user_id"]) + "_" + str(timestamp))
ctx.request.session[token] = obj["user_id"]
service_select("access_token").Add(
{"token": token, "user_id": obj["user_id"]}
)
obj["token"] = token
ret = {
"result": {"obj": obj}
}
else:
ret = {
"error": {
"code": 70000,
"message": "密码错误",
}
}
else:
ret = {
"error": {
"code": 70000,
"message": "用户账户不可用,请联系管理员",
}
}
return ctx.response(json.dumps(ret, ensure_ascii=False))
4.1.4宠物资讯界面
用户点击导航栏的“宠物资讯”进入页面可以查看宠物资讯列表信息,点击列表中的某一资讯进入页面可以查看该资讯的详细信息并可以进行点赞、收藏和发表评论操作。其界面如下图4-4所示。
图4-4宠物资讯界面图
4.1.5 宠物商城界面
用户点击导航栏的“宠物商城”进入页面可以查看商品列表信息,点击列表中的某一商品进入页面可以查看该宠物的详细信息并可以进行收藏、加入购物和立即购买操作。点击“立即购买”进入页面确认信息并完成在线支付后即可完成该商品的购买,购买后可以对该商品进行评论。其界面如下图4-5所示。
图4-5宠物商城界面图
4.1.6 服务信息界面
用户点击导航栏的“服务信息”进入页面点击服务信息列表中的某一服务可以查看该服务的详细信息并可以进行点赞、收藏和发表评论操作。点击详情下方的“预约”进入页面填写预约时间后点击“提交”即可完成该服务的预约。其界面如图4-6所示。
图4-6 服务信息界面图
用户点击右上角我的头像下拉的“个人中心”进入页面可以查看和管理个人首页、取消购买、售后信息、预约信息、取消预约、订单配送和收藏信息。可以对取消购买、售后信息进行查询、重置、添加和删除操作;可以对预约信息进行查询、重置和删除操作;可以对订单配送信息进行查询和重置操作;点击“收藏”进入页面可以查看或删除收藏列表信息。其界面如下图4-7所示:
图4-7 个人中心界面图
用户点击导航栏的“通知公告”进入页面可以查看系统发布的网站公告、关于我们、联系方式、网站介绍信息。点击网站公告进入页面可以查看该公告的详细信息。其界面如下图4-8所示。
图4-8 通知公告界面图
用户点击导航栏的“服务信息”进入页面点击服务信息列表中的某一服务可以查看该服务的详细信息并可以进行点赞、收藏和发表评论操作。其界面如图4-9所示。
图4-9 服务信息界面图
用户点击右上角我的头像下拉的“个人中心”进入页面可以查看和管理个人首页、取消购买、售后信息、服务信息、预约信息、取消预约、订单配送和收藏信息。可以对取消购买、售后信息、服务信息进行查询、重置、添加和删除操作;可以对预约信息、取消预约、订单配送信息进行查询和重置操作;点击“收藏”进入页面可以查看或删除收藏列表信息。其界面如下图4-10所示:
图4-10个人中心界面图
添加的代码如下:
def Add(self, ctx):
body = ctx.body
unique = self.config.get("unique")
obj = None
if unique:
qy = {}
for i in range(len(unique)):
key = unique[i]
qy[key] = body.get(key)
obj = self.service.Get_obj(qy)
if not obj:
error = self.Add_before(ctx)
if error["code"]:
return {"error": error}
error = self.Events("add_before", ctx, None)
if error["code"]:
return {"error": error}
result = self.service.Add(body, self.config)
if self.service.error:
return {"error": self.service.error}
res = self.Add_after(ctx, result)
if res:
result = res
res = self.Events("add_after", ctx, result)
if res:
result = res
return {"result": result}
else:
return {"error": {"code": 10000, "message": "已存在"}}
删除的代码如下:
def Del(self, ctx):
if len(ctx.query) == 0:
errorMsg = {"code": 30000, "message": "删除条件不能为空!"}
return errorMsg
result = self.service.Del(ctx.query, self.config)
if self.service.error:
return {"error": self.service.error}
return {"result": result}
4.3管理员功能模块
管理员可以查看后台首页展示的商品销售金额统计、商品销售数量统计图信息。其界面如下图4-11所示。
图4-11后台首页界面图
4.3.2 取消购买管理界面
管理员点击取消购买管理下方的“取消购买列表”进入页面可以查看某一用户的取消购买详情并进行审核和回复。可以对取消购买信息进行查询、重置、添加和删除操作。其界面如下图4-12所示。
图4-12取消购买管理界面图
管理员点击宠物类型管理下方的“宠物类型列表”进入页面可以查看列表中某一宠物类型的详情,可以对列表信息进行查询、重置和删除操作。点击“宠物类型添加”进入页面填写宠物类型内容后点击“提交”即可完成宠物类型信息的添加。其界面如下图4-13所示。
图4-13宠物类型管理界面图
管理员点击服务信息管理下方的“服务信息列表”进入页面可以查看列表中某一服务的详情和评论信息,可以对列表信息进行查询、重置和删除操作。点击“服务信息添加”进入页面填写服务名称、景点类型、服务内容等信息后点击“提交”即可完成服务信息的添加。其界面如下图4-14所示。
图4-14服务信息管理界面图
管理员点击系统管理下方的“轮播图管理”可以查看轮播图列表中某一轮播图详情,可以对轮播图信息进行查询、添加、重置和删除操作。点击列表上方的“添加”进入页面填写标题、上传图片后点击“提交”即可完成轮播图的添加。其界面如下图4-15所示。
图4-15系统管理界面图
4.3.6留言管理界面
管理员点击留言管理下方的“疑问反馈”可以查看列表中某一用户的疑问反馈详情,点击“回复”可以对用户的疑问反馈信息进行回复;可以对疑问反馈列表信息进行查询、重置和删除操作。其界面如下图4-16所示。
图4-16留言管理界面图
4.3.7资源管理界面
管理员点击资源管理下方的“资讯列表”进入页面可以查看资讯列表中某一资讯详情和评论信息,可以对资讯列表信息进行查询、添加、重置和删除操作;点击“资讯分类”进入页面可以查看资讯分类列表中某一分类详情,可以对资讯分类信息进行查询、添加、重置和删除操作。其界面如下图4-17所示。
管理员点击商城管理下方的“宠物商城”进入页面可以查看列表中某一宠物的详情和评论信息,可以对列表信息进行查询、重置、添加和删除操作;点击“分类列表”进入页面可以查看分类列表中某一分类的详情,可以对分类列表信息进行查询、重置、添加和删除操作;点击“订单列表”进入页面可以查看某一订单的详情,可以对列表信息进行查询、重置和删除操作;点击“订单配送”进入页面可以查看某一订单的配送详情,可以对列表信息进行查询、重置和删除操作。其界面如下图4-18所示。
图4-18商城管理界面图
5系统测试
5.1 系统测试目的
无论什么样的系统,测试都至关重要,通过测试可以检查出潜藏的缺陷,从而确保系统的性能和稳定性,避免Bug的出现,并确保系统的功能和性价比达到预期的要求。
系统测试包括:用户登录功能测试、宠物资讯查看功能、轮播图信息添加功能、密码修改功能测试,如表5-1、5-2、5-3、5-4所示:
表5-1 用户登录功能测试表
|
用例名称 |
用户登录系统 |
|
目的 |
测试用户通过正确的用户名和密码可否登录功能 |
|
前提 |
未登录的情况下 |
|
测试流程 |
1) 进入登录页面 2) 输入正确的用户名和密码 |
|
预期结果 |
用户名和密码正确的时候,跳转到登录成功界面,反之则显示错误信息,提示重新输入 |
|
实际结果 |
实际结果与预期结果一致 |
宠物资讯查看功能测试:
表5-2 宠物资讯查看功能测试表
|
用例名称 |
宠物资讯查看 |
|
目的 |
测试宠物资讯查看功能 |
|
前提 |
普通用户登录 |
|
测试流程 |
点击宠物资讯 |
|
预期结果 |
可以查看到所有宠物资讯信息 |
|
实际结果 |
实际结果与预期结果一致 |
轮播图信息添加界面测试:
表5-3 轮播图信息添加界面测试表
|
用例名称 |
轮播图信息添加测试用例 |
|
目的 |
测试轮播图信息添加功能 |
|
前提 |
管理员用户正常登录情况下 |
|
测试流程 |
1)管理员点击系统管理下方的轮播图管理,然后点击添加进入添加页面填写信息。 2)填写完毕后点击提交。 |
|
预期结果 |
提交以后,页面首页会显示新的轮播图信息 |
|
实际结果 |
实际结果与预期结果一致 |
密码修改功能测试:
表5-4 密码修改功能测试表
|
用例名称 |
密码修改测试用例 |
|
目的 |
测试普通用户密码修改功能 |
|
前提 |
普通用户正常登录情况下 |
|
测试流程 |
1)点击我的头像下方的我的账户进入页面点击修改密码。 2)修改后点击“确认修改”。 |
|
预期结果 |
使用新的密码可以登录 |
|
实际结果 |
实际结果与预期结果一致 |
通过编写基于Python的宠物店管理系统的测试用例,已经检测完毕用户登录功能测试、宠物资讯查看功能、轮播图信息添加功能、密码修改功能测试,通过这四大模块的测试为基于Python的宠物店管理系统的后期推广运营提供了强力的技术支撑。
在基于Python的宠物店管理系统开发之前,需要先对用户的具体需求进行分析。包括系统的可行性分析、功能需求分析以及其他需求等。在可行性分析过程中,对系统实现的技术性、经济性等方面进行了分析。总体上证明了系统实施的可行性。
本文总结了基于Python的宠物店管理系统开发背景与意义,然后阐述了系统的具体业务需求,并根据系统需求对系统结构以及功能模块等进行了详细地设计,将整个系统划分为多个不同的功能模块。在分析系统功能需求时,对整个系统的总体架构以及功能模块等进行了分析,并选择合适的系统开发技术完成了对各个模块的开发工作。系统开发完成之后进行了部署,同时进行了系统的测试过程,通过测试证明了系统在功能以及性能等方面都达到了预期的要求,具有较高的稳定性与可靠性。
[1]蔡黎亚,李淑萍.Python语言处理各类空值的方法研究[J].电脑知识与技术,2023,19(34):38-40+58.
[2]魏晓玲,刘红英.基于Python和框架的琴房管理系统设计与实现[J].无线互联科技,2023,20(22):51-53.
[4]宗艳.Python语言与应用[J].小学教学研究,2023,(30):20-22.
[5]Chao H L ,Fa S S .Construction of College Students’ Physical Health Data Sharing System Based on Framework[J].Journal of Sensors,2021,2021
[6]FUIOR F .Introduction in Python frameworks for web development[J].Romanian Journal of Information Technology and Automatic Control,2021,31(3):
[7] Sunday O B ,Nduka O S . MySQL Database Server: Deploying Software Application to Enhance Visibility and Accountability [J]. Current Journal of Applied Science and Technology, 2023, 42 (4): 16-23.
[8]杨华,徐扬.MySQL数据库对中文编码支持的探讨[J].网络安全和信息化,2023,(10):157-160.
[9]魏晓玲,刘红英.基于Python和Django框架的琴房管理系统设计与实现[J].无线互联科技,2023,20(22):51-53.
[10]魏凯.基于Python Django框架的协同办公管理系统构建[J].信息与电脑(理论版),2023,35(16):114-116.
[11]颜惠.基于Web的宠物店信息管理系统设计[J].软件,2023,44(02):147-149.
[12]陈治宇.物联网智能宠物管理系统[C]//四川省电子学会,重庆市电子学会,四川省职业技能竞赛研究中心.2022年川渝大学生“数智”作品设计应用技能大赛暨第八届四川省大学生智能硬件设计应用大赛会议论文集.四川师范大学;,2022:8.
[13]杜晓宇.社群经济下萌小它宠物店社群营销策略研究[D].苏州大学,2022.
[14]潘仪洁,解润东,刘叶.宠物市场问题分析及其对策研究——以西安市未央区宠物市场为例[J].中国市场,2022,(14):117-120.
[15]庄帅.宠物管理系统的设计及实现[J].福建电脑,2022,38(05):68-72.
[16]张译丹,贾峤.新时代宠物行业发展研究[J].现代商贸工业,2021,42(30):17-18.
[17]郭恒川.基于物联网技术的智能宠物饲养系统设计[J].信息与电脑(理论版),2021,33(17):187-190.
[18]金馨.基于SSM的宠物店线上运营系统的设计与实现[D].首都经济贸易大学,2021.DOI:10.27338/d.cnki.gsjmu.2021.000769.
[19]李悦,张丽娟,史忠超等.移动互联网背景下宠物管家平台服务设计研究[C]//工业设计产业研究中心2019年论文汇编.西南科技大学;,2021:5.
[20]吴文洋,刘世宇.基于B/S架构宠物领养管理系统设计[J].软件,2020,41(11):85-87.
首先,我要感谢我的论文指导老师。在论文完成的整个过程中,指导老师始终给予我无微不至的关爱与指导。在论文写作的过程中,导师那耐心细致的指导,以及提出的具有建设性的意见,都给予了我极大的帮助,让我受益匪浅。导师严谨的治学态度、敬业精神以及高水平的教学能力,都给我树立了追求卓越的典范,这对我以后的人生道路和学业成就都产生了极大的积极影响。
此外,我还要感谢我班的同学们,他们既是我的同窗好友,又是我的良师益友。正是由于你们的支持和关怀,使得我在大学期间的学习和生活都变得异常充实。感谢那些在大学期间给予我帮助的所有老师和同学们,是你们给予了我在学业道路上的前进动力。
当然,我也不能忘记我的父母,是他们用无私的爱抚养我成人。你们的养育之恩我将永生难忘,将来我一定会用我的成绩回报你们。在成长的道路上,我会不断努力,不负众望,用实际行动来回报你们对我的期望。
免费领取源码,请点赞关注私信博主
火山引擎开发者社区是火山引擎打造的AI技术生态平台,聚焦Agent与大模型开发,提供豆包系列模型(图像/视频/视觉)、智能分析与会话工具,并配套评测集、动手实验室及行业案例库。社区通过技术沙龙、挑战赛等活动促进开发者成长,新用户可领50万Tokens权益,助力构建智能应用。
更多推荐
所有评论(0)