万字图文:如何从0到1搭建一套自媒体获客AI Agent(日更视频、降低80%获客成本,小白也能轻松上手)
好了,同学们,今天我们详细规划了自媒体获客智能体系统的各个环节和核心智能体。• 从0到1快速建立专业账号• 轻松生产高质量内容,无需绞尽脑汁• 显著节省拍摄和剪辑时间• 通过数据分析持续优化,提升转化率真正实现躺着也能做好自媒体获客!如果你想了解更多关于这套智能体系统的细节,可以点击左下角关注我,后续我会更新每个智能体的具体搭建教程,手把手教你实现自媒体智能化获客。
文章介绍了一套自媒体获客智能体系统,旨在解决短视频创作中的专业技能缺乏、创意枯竭和时间不足三大痛点。该系统通过AI智能体实现效率提升、创意辅助和专业分析,帮助个人创业者、自媒体从业者和传统行业老板降低获客成本80%,实现日更视频,并提升转化率。文章详细阐述了从定位目标、业务流程梳理到智能体设计的完整搭建过程,为用户提供了一套完整的自媒体智能化获客解决方案。
现在自媒体是不是已经成为每个企业必备的获客渠道了?
但说实话,做短视频获客有三大痛点:
1、没有专业技能:拍摄、剪辑、文案,样样都要懂
2、 创意枯竭:天天想选题,脑袋都要炸了
3、时间不够:一条视频从策划到发布,轻松耗掉半天时间
但现在,AI智能体技术彻底改变了这一切!
想象一下,有一个AI助手,它能让你轻松实现日更视频,大幅提升转化率,同时将获客成本降低80%!我今天要介绍的自媒体获客智能体系统。
在接下来的内容中,我会一步步教你如何规划并搭建这个系统:
- • 第一步:设计整体流程框架
- • 第二步:实现各环节的智能体助手
- • 第三步:将系统落地应用
无论你是短视频老手,还是刚刚入门的新人,这套系统都能让你事半功倍,在内容红海中脱颖而出。
让我们一起动手,打造你的专属AI自媒体团队!
1 智能体搭建的整体流程
在开始具体步骤之前,让我们先了解如何构建一个完整的智能体系统。
通过掌握整体工作流程,你能更好地把控每个环节,避免走弯路。
这就像搭建一栋房子,我们需要先有整体的设计图纸,然后才能一步步开工建设。
同样,规划好AI智能体的构建步骤,可以让整个开发过程更加顺畅、高效。
构建智能体的整体流程包括以下几个关键步骤:
1、明确智能体的定位和目标
就像确定房子的用途一样,我们需要清楚智能体要做什么、解决什么问题。只有目标明确,才能让智能体发挥最大价值。这一步决定了后续所有工作的方向,是整个规划的基础。
2、梳理业务流程和分析痛点
相当于了解住户的具体需求,通过全面梳理业务流程,找出每个环节中的痛点和难题,才能确定智能体需要重点解决的问题。这一步让我们能够有的放矢,避免盲目开发没有实际价值的功能。
3、规划智能体的整体架构
根据前面分析的痛点和目标,我们需要规划智能体的整体架构,包括需要哪些功能模块、它们之间如何协作、数据如何流转等。这就像画出房子的设计图纸,让整个系统更加清晰和有条理。
4、细化各个智能体的实现方案并落地
1)梳理场景工作流和功能需求
针对每个智能体,我们需要详细梳理它在具体场景中的工作流程和功能需求,确保它能有效解决目标问题。这一步相当于确定每个房间的具体用途和布局。
2)设计智能体的具体实现方案
根据功能需求,设计智能体的具体实现方案,包括使用什么技术、如何处理数据、界面交互如何设计等。这就像确定房间的装修风格、材料选择和细节处理。
3)使用Coze搭建智能体
有了详细的设计方案后,就可以使用Coze平台开始搭建智能体了。Coze提供了丰富的工具和组件,让我们能够快速将设计方案转化为可用的智能体产品,就像按照图纸开始实际建造房子一样。
2 明确智能体的定位和目标
在设计和构建AI智能体之前,我们必须首先明确一个关键问题:它将解决什么问题,为用户带来什么价值?
这就是我们所说的核心价值定位和目标。
为什么这一步如此重要?因为只有定位清晰,我们才能确定正确的发展方向。
这就像开店一样,你需要先明确要开什么类型的店,服务哪类客户,这样后续的装修和进货才不会混乱。
要做好定位,我们需要深入了解目标用户,他们面临什么问题?有什么期望?
通过这些分析,我们才能设计出真正能解决用户痛点的智能体功能。
2.1 价值定位
自媒体获客智能体的价值定位主要体现在以下三个方面:
1、效率提升
将繁琐的短视频制作流程全部交给AI智能助手,它能自动完成选题、文案、剪辑等重复性工作。
你不再需要花费数小时研究热门话题或绞尽脑汁编写吸引人的文案,AI可以在几分钟内为你生成多个备选方案。
这样,你就能将精力集中在最重要的业务决策和创意构思上,节省至少70%的时间和精力,实现真正的"躺赚"效果。
2、创意助手
当你遇到创作瓶颈时,AI就像一位经验丰富的导师,能为你提供源源不断的创意灵感。
它会分析热门短视频趋势,识别平台算法偏好,推荐适合你的选题方向,甚至帮你设计内容框架。
无论是季节性热点、行业趋势还是用户关注的痛点问题,AI都能提供独特的创意角度,让你的内容保持新鲜感和竞争力,轻松突破创作瓶颈,使创作过程变得轻松自然。
3、分析专家
借助DeepSeek等大模型强大的数据分析能力,智能体能快速解读你的视频数据表现,找出关键问题并给出优化建议。
它不仅能告诉你哪些视频表现好,更能深入分析背后原因——是封面吸引了用户,还是内容结构更符合平台推荐?通过对大量数据的智能处理,AI能发现普通人难以察觉的规律和趋势,为你提供专业化的优化方向。
这些专业分析报告让你在内容调整时更有方向感,不必再靠猜测做决定,真正实现数据驱动的内容创作。
2.1 目标受众
接下来,我们需要明确自媒体获客智能体的目标受众,它特别适合以下三类人群:
1、个人创业者
对于想要打造个人IP或创业项目的你来说,最大的困扰可能是不会拍摄、不懂剪辑,甚至不知道如何在镜头前自然表现。
有了AI智能体,这些技术门槛都不再是问题。AI能为你量身定制适合风格的内容策略,生成专业级的脚本和分镜,甚至指导你如何进行简单有效的拍摄。
即使是完全的视频小白,也能在短时间内制作出专业水准的内容,让你专注于展现自己的专业价值和个人魅力,而不必为技术细节而烦恼。
2、自媒体从业者
如果你已经在尝试短视频获客,但效果不够理想——内容创作频率跟不上、粉丝增长缓慢、变现效果差强人意。
AI智能体能帮你突破这些瓶颈,通过智能化的选题分析,快速找到适合你账号定位的高潜力内容方向。
它不仅提供更高效的内容制作方案,还能帮你发现新的获客思路,优化引流和转化路径。凭借AI的持续学习能力,你的账号表现将不断提升,让转化率有质的飞跃,轻松实现从小号到大号的跨越。
3、传统行业中小老板
如果你经营着实体店或服务行业,想通过短视频引流获客,但苦于没有专业团队支持,也没有充足时间自学短视频技能。
那么AI智能体就是你的得力助手和私人顾问。它能分析你的行业特点,找到最适合你业务类型的内容策略,从账号定位到日常运营,提供全方位指导。
无需雇佣昂贵的短视频团队,也不用担心被机构收割智商税,你只需按照AI的建议执行,就能快速掌握短视频运营技巧,用最低成本实现数字化转型,让门店客流翻倍增长。
2.2 预期目标
基于以上定位分析,我们可以确定自媒体获客智能体的具体目标:
1、获客成本降低 80%
以往需要外包给专业团队的工作,现在AI全部能够胜任。不再需要支付高昂的文案策划、视频拍摄和后期制作费用,一个AI智能体就能替代多个岗位的工作,大幅降低人力和时间成本。
即使是小团队或个人创业者,也能享受到企业级的内容创作能力。
2、日更短视频
掌握AI短视频获客的自动化工作流后,每天高频输出变得轻而易举。从前需要一整天才能完成的视频制作流程,现在只需几十分钟即可完成。
AI智能体能快速生成多个选题和脚本,自动安排拍摄计划,甚至提供拍摄引导,让你轻松实现日更甚至多更的内容节奏,持续保持账号活跃度。
3、转化率倍增
AI帮你分析爆款视频逻辑、输出针对性脚本,让每条内容都能精准吸引目标客户。它会研究平台算法偏好,同时分析你的历史数据表现,找出最适合你的内容模式。
通过精准的用户画像分析和内容匹配,AI能为你设计更吸引人的视频标题、更有共鸣的内容结构和更自然的引流方式,从而大幅提升观看完成率、互动率和最终的转化率。
3.梳理业务流程和分析痛点
在明确智能体的定位和目标后,我们需要将业务流程梳理清楚。
这就像盖房子前必须先绘制完整的图纸。
梳理业务流程不仅帮助我们更好地理解整个工作过程,还能找出AI可以提升效率的环节。例如,那些重复性的工作特别适合交给AI完成。
在开始具体的流程梳理前,让我们先明确两个基本问题:什么是业务流程?我们如何用系统化的方法来分析它?理解这些基础概念后,后续工作将变得更加轻松。
3.1 什么是业务流程
业务流程是完成特定业务目标所需的一系列活动和步骤的集合。它像一张详细的路线图,指引我们从起点到终点需要经过的每个环节。
以短视频创作为例,业务流程包括:选题策划、文案撰写、拍摄录制、后期剪辑和发布推广等环节。这些环节都可以进一步细分为更具体的步骤。
理解业务流程对智能体的开发至关重要。只有将流程梳理清晰,我们才能准确找到AI可以提升效率的切入点。
3.2 如何梳理业务流程
梳理业务流程最简单的方法是记录员工的工作流程,详细记录日常工作中的每个步骤。
建议准备一个笔记本,用一周时间记录工作中的所有操作步骤,包括查阅的资料、处理的文件和使用的工具等。
记录完成后,你将看清整个工作流程的全貌。此时可以用思维导图或流程图将其可视化,使流程更加清晰。
如果企业已经梳理并沉淀了标准操作流程(SOP),那么梳理业务流程就会变得非常简单。
例如,一个门店老板的短视频起号业务流程:

-
- 账号定位:确定账号主题方向、定义目标受众画像、分析竞品差异化卖点、制定内容风格策略。
-
- 对标账号拆解:收集同行业优质账号、分析内容结构和形式、研究话术和引流方式、总结可复制的成功要素。
-
- 账号基础搭建:设计个人资料页(头像/昵称/简介)、完善基础信息(地理位置/联系方式)、制作置顶视频。
-
- 选题库搭建:收集热门话题、整理对标账号选题、建立内容分类标签体系、准备长期选题储备库。
-
- 内容创作与拍摄:编写视频分镜脚本、准备拍摄道具和场景、录制多组镜头素材。
-
- 剪辑与发布:筛选优质素材片段、添加音乐/特效/字幕、设计视频封面和标题、选择最佳时间发布。
-
- 数据分析与优化:收集关键数据指标、分析用户互动反馈、总结内容效果报告、调整优化策略。
3.3 如何分析痛点,找到可提效的场景?
有了详细的业务流程,我们就可以开始深入分析每个环节中存在的痛点,并找到相应的解决方案。这就像给病人做全身检查,找出问题所在,然后对症下药。
在AI技术快速发展的今天,我们有了强大的助手DeepSeek。
它就像一个经验丰富的分析师,能帮我们快速发现业务中的关键问题,并提供专业的解决建议。这种AI辅助分析不仅节省时间,还能得到更全面的诊断结果。
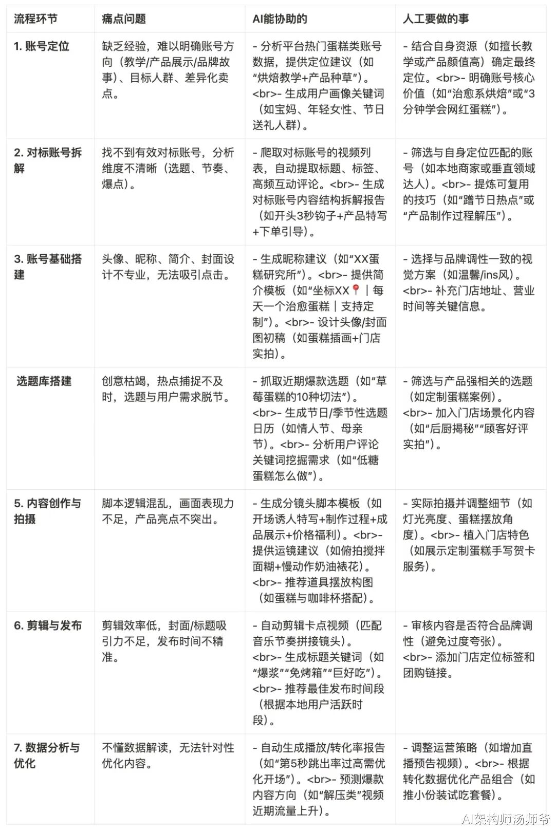
为了让大家更直观地理解这个过程,我们来看一个具体案例,我们向DeepSeek发送:
我是一名蛋糕店老板,是一个纯纯的短视频小白,我想拍摄短视频,帮门店引流获客,我的短视频起号业务流程大概如下:
- 账号定位
- 对标账号拆解
- 账号基础搭建
- 选题库搭建
- 内容创作与拍摄
- 剪辑与发布
- 数据分析与优化
基于上述业务流程,梳理出工作流程、痛点问题、AI能协助的、人工要做的事,以表格形式输出。

DeepSeek的回答:
以下是根据您的流程环节梳理的表格,包含各环节的痛点问题、AI能协作的部分以及人工需要完成的任务:

DeepSeek的回答非常全面,它不仅系统地梳理了各个流程环节的具体需求,还深入分析了每个环节的痛点问题。
此外,它清晰地区分了AI可协助的部分和需要人工完成的任务,为我们后续开发AI智能体提供了坚实的基础框架。
尽管DeepSeek的回答很有价值,但内容还不够具体,无法完全满足智能体的开发需求。
不过这并不是问题,我们可以继续与DeepSeek对话,逐步深入地梳理业务场景中的智能体功能需求。
梳理场景工作流,分析智能体的功能需求
根据前面的痛点分析与问题诊断,我们可以更清晰地看到短视频获客中各个环节的挑战。
要打造一个真正有价值的AI助手,不能仅停留在粗粒度的需求描述上,而是要深入到每个环节的具体需求中去。因此,我们需要为每个场景设计更详细的执行方案。
1 让AI帮我们梳理场景,分析功能需求
接下来,我们以对标账号拆解环节为例,进一步细化该环节的场景工作流和智能体的功能需求。
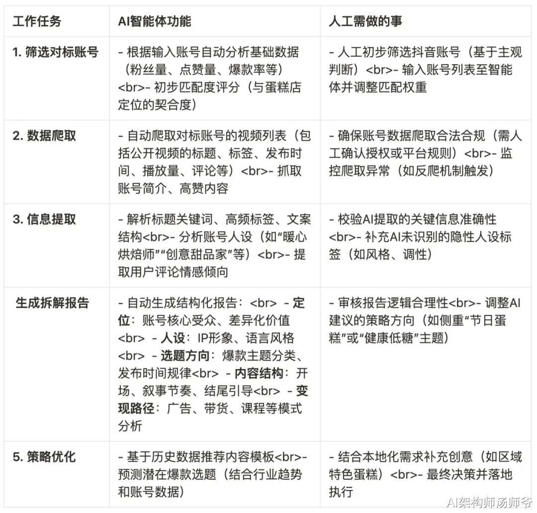
我们向DeepSeek发送:
我是一名蛋糕店老板,把下面的工作流做成一个智能体:
我会在抖音筛选与自身定位匹配的账号,并发送给智能体,智能体帮我爬取对标账号的视频列表,自动提取视频的标题、标签、文案、数据等内容,生成对标账号的定位、人设、选题方向、内容结构、变现路径的拆解报告。
梳理出工作任务、AI智能体功能、人工要做的事,以表格形式输出。
DeepSeek的回复:
以下是针对您需求的智能体工作流程梳理表,分为工作任务、AI智能体功能和人工任务三部分:

注意事项
-
- 数据合规性:使用抖音开放API或授权第三方工具,避免直接爬取带来的违规风险;
-
- 动态更新:智能体需定期重新抓取对标账号数据,持续跟踪内容迭代;
-
- 人机协同:AI善于结构化分析,但需人工补充情感化、创意化要素(如"治愈感"“节日氛围”)。
通过DeepSeek的协助,我们清晰地确定了对标账号拆解智能体的核心功能需求。
DeepSeek指出,将80%的重复性分析工作交由AI处理,使人员可以专注于创意决策和个性化调整,能显著提升工作效率至原来的5倍以上。
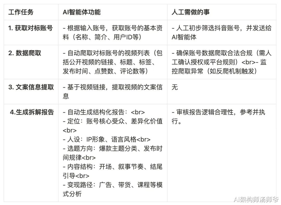
2 基于AI的分析,进一步完善功能需求
需要注意的是,DeepSeek提供的分析并非完全准确。
它主要为我们提供了分析框架和基础素材,我们还需要基于这些内容,进一步规划更贴合自身业务场景的具体功能需求。
基于DeepSeek提供的分析,我们进一步完善对标拆解智能体的具体功能:

5.设计智能体的实现方案
完成场景梳理和智能体功能需求分析后,下一步是设计具体的实现方案。这是智能体开发过程中的关键环节,直接决定智能体能否高效运行并达到预期效果。
实现方案需要明确定义智能体的人设与逻辑、工作流程、各节点的输入输出以及配置信息,形成一个完整的工作链条。
简而言之,我们需要回答几个核心问题:如何设置智能体的人设和逻辑?它应该按什么步骤工作?每个步骤需要什么输入信息,又会产生什么输出结果?这些设计必须清晰明确,以确保后续开发和使用过程顺畅。
对标拆解智能体的实现方案展示了从用户输入到最终报告生成的完整流程。每个节点都有明确的功能和责任,确保整个系统能高效协同工作。

在明确智能体的实现方案后,我们需要开始真正搭建智能体。
这个环节将前面的理论规划转化为实际可用的工具,是整个项目中最令人兴奋的部分。
搭建过程并不复杂,主要分为两个核心步骤:
1、工作流创建
将我们前面设计的场景流程转化为可自动化运行的步骤化模块。这相当于搭建智能体的核心业务逻辑,明确各环节如何衔接、数据如何传递。每个节点都有明确的输入和输出,确保整个流程顺畅运行。
2、智能体创建
将工作流嵌入AI智能体中,使其能理解用户的对话内容并智能判断何时调用相应工具。这一步赋予了智能体"大脑",让它不仅能执行预设流程,还能根据上下文做出智能判断,提供更自然的交互体验。
在接下来的章节中,我们将通过详细的实战演示,一步步指导如何搭建自媒体获客智能体。
6.规划AI自媒体获客“部门”
前文,我们展示了如何应用DeepSeek,对短视频起号过程中各个环节的痛点问题进行了全面且深入的分析。
基于这些分析结果,我们将为每个关键阶段规划并设计相应的智能体,有效解决这些痛点问题。
每个智能体就相当于你的数字员工,帮助创作者更高效地完成各个环节的工作,从而实现真正的效率提升。
这些智能体可以24小时不间断工作,不需要休息,也不会因为情绪波动而影响工作质量。它们能够按照预设的标准一致性地输出内容,避免了人为的不稳定因素。
所有智能体加在一起,就等于一个AI获客部门。这个部门不需要支付额外的人力成本,却能够完成从内容策划、创作到数据分析的全流程工作,相比传统团队,它运作更加高效,沟通成本更低。

接下来,我们将详细介绍每个智能体的核心职责。这些智能体犹如专业团队成员,各司其职、协同合作,让自媒体运营事半功倍。
通过了解它们的具体功能和应用场景,你能更有效地利用这些数字员工,实现内容创作和获客流程的全面自动化。
6.1 账号定位环节
1、账号定位智能体
账号定位智能体能快速帮助你明确账号的目标受众、内容方向和定位标签。它就像一位专业的品牌策划师,通过全面分析你的业务特点和目标市场,为你量身打造最适合的账号定位策略。
只需准备好企业或个人的业务介绍、产品详情、核心优势、常见问答和成功案例等资料,输入给智能体,它就会自动提取关键信息。结合行业趋势和用户喜好,智能体会给出精准的账号定位建议,让你少走弯路,快速找准市场定位。
2、对标账号拆解智能体
对标账号拆解智能体能对目标账号进行多维度数据抓取,包括视频标题、发布时间、文案和互动数据等,并通过AI大模型评估其优势与可借鉴之处。这相当于为你提供了一个全天候运行的竞品分析团队,捕捉所有可能的洞察。
分析完成后,智能体会为你总结人设、选题、内容结构、话术模式和引流转化等方面的经验,帮助你快速找到差距并制定提升方案。无需花费大量时间手动收集和分析数据,只需查看智能体生成的详细报告,即可获取有价值的竞争情报。
3、账号搭建智能体
根据账户定位和知识库,账号搭建智能体会自动生成多套账号基础搭建方案供你选择。从头像设计建议、简介撰写、首批内容规划到互动策略,它能提供一站式的账号搭建服务,让你的账号从一开始就具备专业水准。
4、个人/企业知识库助手
个人/企业知识库助手能帮助用户快速整理和管理关键业务信息,自动提取、分类和存储企业或个人的核心资料,如产品详情、常见问题和案例分析等。创建内容时,智能体可以精准调用相关知识,确保内容专业且保持一致性。
有了这个助手,你无需反复查找资料,专业知识随时可用,从而大幅提升内容创作效率和质量,成为自媒体获客过程中的重要支持工具。
6.2 内容规划环节
1、对标账号监控智能体
不必手动挨个去查看对标账号,它会自动提供每日、每周或每月的视频更新记录。
智能体会持续关注你指定的竞争对手账号,收集他们的最新内容、发布频率和互动情况,将这些信息整理成清晰的表格,让你一目了然地了解对标账号的动态。
2、热点监控智能体
智能体会每日抓取全网实时热搜、平台热点榜等信息,结合账号定位进行筛选,推荐最适合当前账号可追的热点。
3、选题规划智能体
结合热点监控数据、对标账号内容等多重信息源,自动生成一份动态更新的选题库。
这个智能体相当于你的内容策划专家,它会根据你的账号定位、历史数据表现和市场趋势,为你提供多种内容方向和具体选题建议。
让你的内容创作有据可依,不再为"今天该发什么"而烦恼。
6.3 内容创作环节
1、视频拆解智能体
这个智能体能深入分析优质视频作品,全方位拆解其成功要素。它会分析标题吸引力和文案结构,同时识别爆款元素、开头类型、情感钩子、痛点触发和转化技巧等关键因素。
通过这种多维度分析,你可以快速掌握爆款视频的核心秘诀,并将这些成功经验应用到自己的内容创作中。
2、文案创作智能体
只需提供简单的关键词、选题方向或内容大纲,这个智能体就能为你一键生成完整、有吸引力的文案。无需再花费大量时间苦思冥想,AI将为你处理从创意构思到文字润色的全过程。
更棒的是,它会自动结合你的账号定位和知识库内容,确保生成的文案完美契合你的人设和标签定位。这样,你的每一条内容都能保持一致的品牌调性,帮助你建立稳定的粉丝认知。
3、文案仿写智能体
这个智能体可以帮你进行风格仿写,保留原作的精髓和框架,同时融入你自己的业务需求和特色,创造出既有参考价值又不失原创性的内容。
它还能基于同一主题,为不同社交平台生成多个相似但各具特色的文案版本,完美适配各平台的内容特点和用户习惯,让你的全平台分发,效率翻倍。
4、口播数字人智能体
不想真人出镜?这个智能体可以将你生成的文案直接转交给AI数字人,一键生成专业的口播视频。你可以自由选择不同形象、声音和表现风格的数字人,无需摄影设备、场地和专业技巧,也能制作出高质量的视频内容,大大降低内容创作的门槛和成本。
6.4 拍摄剪辑与发布环节
1、AI智能剪辑智能体
上传录制素材后,AI智能剪辑智能体通过先进的语音识别和画面分析技术,自动识别并清除视频中的冗余内容、重复片段和口误部分。整个过程完全自动化,无需手动标记或剪辑,大幅节省后期处理时间。
智能体还能精准识别视频中的重点词汇和关键信息,自动添加醒目的特效字幕,增强视频的表现力和观看体验。字幕样式可根据你的品牌风格自动调整,保持视觉一致性。
2、数据复盘智能体
数据复盘智能体实时追踪并全面收集你的短视频在各平台的关键数据指标,包括播放量、点赞量、评论量、转发量、粉丝增长率、用户停留时长、完播率和转化率等。这些复杂数据会自动整理成直观的可视化报表,让你一目了然地掌握内容表现。
更重要的是,智能体不只提供原始数据,还通过AI大模型分析能力,挖掘数据背后的规律和洞察。它会分析哪些内容元素(如开场方式、话题选择、视频长度、发布时间等)对数据表现产生积极影响,同时指出内容中的不足之处。
基于这些深度分析,数据复盘智能体会提供具体可行的优化建议,帮助你不断调整和完善内容策略,实现数据驱动的内容创作,确保每个新视频都比上一个表现更好,持续提升获客效果。
7 写在最后
好了,同学们,今天我们详细规划了自媒体获客智能体系统的各个环节和核心智能体。
通过这套系统,你完全可以做到:
- • 从0到1快速建立专业账号
- • 轻松生产高质量内容,无需绞尽脑汁
- • 显著节省拍摄和剪辑时间
- • 通过数据分析持续优化,提升转化率
真正实现躺着也能做好自媒体获客!
如果你想了解更多关于这套智能体系统的细节,可以点击左下角关注我,后续我会更新每个智能体的具体搭建教程,手把手教你实现自媒体智能化获客。
零基础如何高效学习大模型?
你是否懂 AI,是否具备利用大模型去开发应用能力,是否能够对大模型进行调优,将会是决定自己职业前景的重要参数。
为了帮助大家打破壁垒,快速了解大模型核心技术原理,学习相关大模型技术。从原理出发真正入局大模型。在这里我和鲁为民博士系统梳理大模型学习脉络,这份 LLM大模型资料 分享出来:包括LLM大模型书籍、640套大模型行业报告、LLM大模型学习视频、LLM大模型学习路线、开源大模型学习教程等, 😝有需要的小伙伴,可以 扫描下方二维码免费领取🆓**⬇️⬇️⬇️

【大模型全套视频教程】
教程从当下的市场现状和趋势出发,分析各个岗位人才需求,带你充分了解自身情况,get 到适合自己的 AI 大模型入门学习路线。
从基础的 prompt 工程入手,逐步深入到 Agents,其中更是详细介绍了 LLM 最重要的编程框架 LangChain。最后把微调与预训练进行了对比介绍与分析。
同时课程详细介绍了AI大模型技能图谱知识树,规划属于你自己的大模型学习路线,并且专门提前收集了大家对大模型常见的疑问,集中解答所有疑惑!

深耕 AI 领域技术专家带你快速入门大模型
跟着行业技术专家免费学习的机会非常难得,相信跟着学习下来能够对大模型有更加深刻的认知和理解,也能真正利用起大模型,从而“弯道超车”,实现职业跃迁!

【精选AI大模型权威PDF书籍/教程】
精心筛选的经典与前沿并重的电子书和教程合集,包含《深度学习》等一百多本书籍和讲义精要等材料。绝对是深入理解理论、夯实基础的不二之选。

【AI 大模型面试题 】
除了 AI 入门课程,我还给大家准备了非常全面的**「AI 大模型面试题」,**包括字节、腾讯等一线大厂的 AI 岗面经分享、LLMs、Transformer、RAG 面试真题等,帮你在面试大模型工作中更快一步。
【大厂 AI 岗位面经分享(92份)】

【AI 大模型面试真题(102 道)】

【LLMs 面试真题(97 道)】

【640套 AI 大模型行业研究报告】

【AI大模型完整版学习路线图(2025版)】
明确学习方向,2025年 AI 要学什么,这一张图就够了!

👇👇点击下方卡片链接免费领取全部内容👇👇

抓住AI浪潮,重塑职业未来!
科技行业正处于深刻变革之中。英特尔等巨头近期进行结构性调整,缩减部分传统岗位,同时AI相关技术岗位(尤其是大模型方向)需求激增,已成为不争的事实。具备相关技能的人才在就业市场上正变得炙手可热。
行业趋势洞察:
- 转型加速: 传统IT岗位面临转型压力,拥抱AI技术成为关键。
- 人才争夺战: 拥有3-5年经验、扎实AI技术功底和真实项目经验的工程师,在头部大厂及明星AI企业中的薪资竞争力显著提升(部分核心岗位可达较高水平)。
- 门槛提高: “具备AI项目实操经验”正迅速成为简历筛选的重要标准,预计未来1-2年将成为普遍门槛。
与其观望,不如行动!
面对变革,主动学习、提升技能才是应对之道。掌握AI大模型核心原理、主流应用技术与项目实战经验,是抓住时代机遇、实现职业跃迁的关键一步。

01 为什么分享这份学习资料?
当前,我国在AI大模型领域的高质量人才供给仍显不足,行业亟需更多有志于此的专业力量加入。
因此,我们决定将这份精心整理的AI大模型学习资料,无偿分享给每一位真心渴望进入这个领域、愿意投入学习的伙伴!
我们希望能为你的学习之路提供一份助力。如果在学习过程中遇到技术问题,也欢迎交流探讨,我们乐于分享所知。
*02 这份资料的价值在哪里?*
专业背书,系统构建:
-
本资料由我与鲁为民博士共同整理。鲁博士拥有清华大学学士和美国加州理工学院博士学位,在人工智能领域造诣深厚:
-
- 在IEEE Transactions等顶级学术期刊及国际会议发表论文超过50篇。
- 拥有多项中美发明专利。
- 荣获吴文俊人工智能科学技术奖(中国人工智能领域重要奖项)。
-
目前,我有幸与鲁博士共同进行人工智能相关研究。

内容实用,循序渐进:
-
资料体系化覆盖了从基础概念入门到核心技术进阶的知识点。
-
包含丰富的视频教程与实战项目案例,强调动手实践能力。
-
无论你是初探AI领域的新手,还是已有一定技术基础希望深入大模型的学习者,这份资料都能为你提供系统性的学习路径和宝贵的实践参考,助力你提升技术能力,向大模型相关岗位转型发展。



抓住机遇,开启你的AI学习之旅!

火山引擎开发者社区是火山引擎打造的AI技术生态平台,聚焦Agent与大模型开发,提供豆包系列模型(图像/视频/视觉)、智能分析与会话工具,并配套评测集、动手实验室及行业案例库。社区通过技术沙龙、挑战赛等活动促进开发者成长,新用户可领50万Tokens权益,助力构建智能应用。
更多推荐
所有评论(0)