DeepSeek结合KIMI,PPT一键生成,感觉自己要失业了!
还在为熬夜做PPT而焦头烂额?还在为设计排版而绞尽脑汁?DeepSeek 联手 KIMI,颠覆你的认知!只需输入你的想法,AI 自动生成精美 PPT,
还在为熬夜做PPT而焦头烂额?
还在为设计排版而绞尽脑汁?
DeepSeek 联手 KIMI,颠覆你的认知!
只需输入你的想法,
AI 自动生成精美 PPT,
逻辑清晰,排版美观,
🔥 让你告别繁琐,效率倍增!
🔥 是解放生产力,还是被 AI 取代?
🔥 未来已来,你准备好了吗?
一、DeepSeek 生成 PPT 大纲
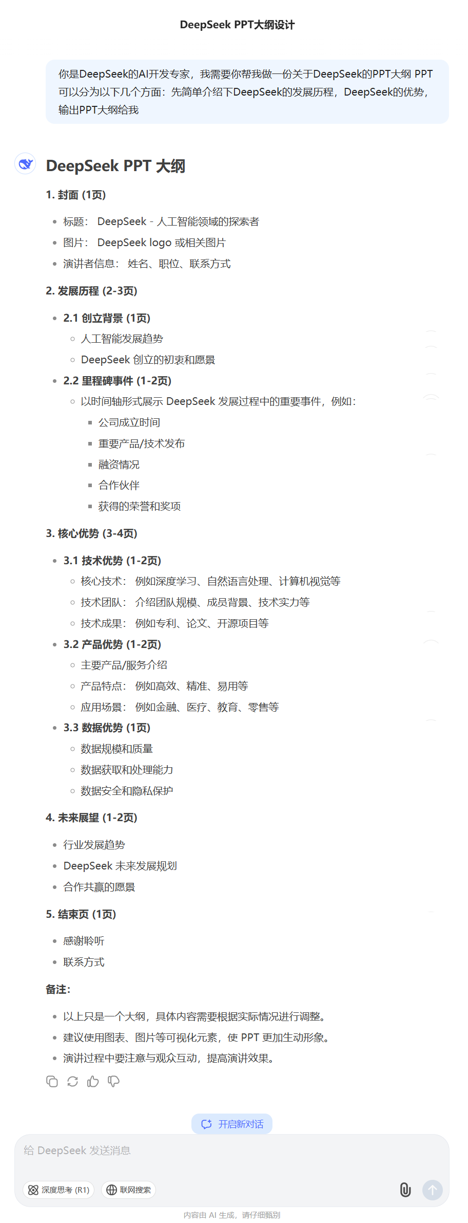
首先向 DeepSeek 提出自己的要求,例如:你的需求是什么,你要做什么,要给谁看,过程尽量详细!以下是我的提示词:
你是DeepSeek的AI开发专家,我需要你帮我做一份关于DeepSeek的PPT大纲,PPT可以分为以下几个方面:先简单介绍下DeepSeek的发展历程,DeepSeek的优势,输出PPT大纲给我
生成完毕后,点击右下角【复制】按钮,复制生成的 PPT 大纲

二、KIMI 生成 PPT 内容
登录 KIMI 的官网,需要注意的是:需要登录后才能使用PPT生成的功能!登录后在右侧点击 KIMI+,就会显示很多的工具,我们要在其中找到【PPT 助手】进入

将刚才复制的 PPT 大纲输入给 KIMI 的PPT助手,让它根据大纲来润色,润色之后点击左下角的【一键生成PPT】就能来到PPT的生成窗口!

三、一键生成 PPT
我们点击左下角的【一键生成 PPT】就能来到 PPT 的生成窗口,进行模版选择、主题选择等,如下所示

我们点击【生成 PPT】后,就会快速生成 PPT 内容。如下所示,当内容生成后,我们可以进行 PPT 编辑,也可以直接进行下载!

🔥 是解放生产力,还是被 AI 取代?
🔥 未来已来,你准备好了吗?
如果你喜欢本文,欢迎点赞,并且关注我们的微信公众号:Python技术极客,我们会持续更新分享 Python 开发编程、数据分析、数据挖掘、AI 人工智能、网络爬虫等技术文章!让大家在Python 技术领域持续精进提升,成为更好的自己!
添加作者微信(coder_0101),拉你进入行业技术交流群,进行技术交流!
火山引擎开发者社区是火山引擎打造的AI技术生态平台,聚焦Agent与大模型开发,提供豆包系列模型(图像/视频/视觉)、智能分析与会话工具,并配套评测集、动手实验室及行业案例库。社区通过技术沙龙、挑战赛等活动促进开发者成长,新用户可领50万Tokens权益,助力构建智能应用。
更多推荐
所有评论(0)