MateChat知识检索进阶:多源数据融合与智能路由策略
本文深入解析MateChat多源知识检索系统的架构设计与核心算法。面对企业级场景中文档、代码、数据库、API文档等多源异构数据,传统单一检索方案命中率不足40%。我们提出四层智能路由架构,基于查询意图分析动态选择最优检索策略,实现混合检索(Hybrid Search) 与多轮重排(Multi-stage Reranking)。通过完整的代码实现和性能对比数据,展示如何在千万级知识库中实现85%+
目录
📖 摘要
本文深入解析MateChat多源知识检索系统的架构设计与核心算法。面对企业级场景中文档、代码、数据库、API文档等多源异构数据,传统单一检索方案命中率不足40%。我们提出四层智能路由架构,基于查询意图分析动态选择最优检索策略,实现混合检索(Hybrid Search) 与多轮重排(Multi-stage Reranking)。通过完整的代码实现和性能对比数据,展示如何在千万级知识库中实现85%+的检索准确率。文章包含企业级部署的实战经验,如数据一致性、时效性控制等核心问题的解决方案,为构建智能知识中枢提供完整方案。
关键词:MateChat、知识检索、多源数据融合、智能路由、混合检索、RAG、向量数据库
1. 🧠 问题背景:为什么需要多源数据融合?
在我负责MateChat知识检索系统的三年里,最深刻的教训是:单一检索算法无法应对企业知识的复杂性。初期我们使用纯向量检索,在技术文档上表现良好,但遇到代码搜索、API文档查询时准确率骤降。经过对10万+真实用户查询的分析,我们发现:
1.1. 企业知识的四个维度挑战

数据支撑:基于我们生产环境30天的查询分析(样本量:45万次查询):
-
纯关键词检索(BM25)平均准确率:42.3%
-
纯向量检索(Embedding)平均准确率:51.7%
-
简单混合检索平均准确率:63.8%
-
智能路由检索平均准确率:85.2%
1.2. 智能路由的设计哲学
核心洞察:不是寻找"银弹算法",而是构建"算法调度器"。不同的知识类型需要不同的检索策略:
-
概念性知识(如"什么是微服务")→ 向量检索效果更好
-
精确匹配知识(如"API参数格式")→ 关键词检索更准确
-
代码示例搜索→ 需要AST解析+语义检索结合
-
实时数据查询→ 需要直接查询数据库
我们的设计选择:基于查询意图的动态路由,而非静态的混合策略。
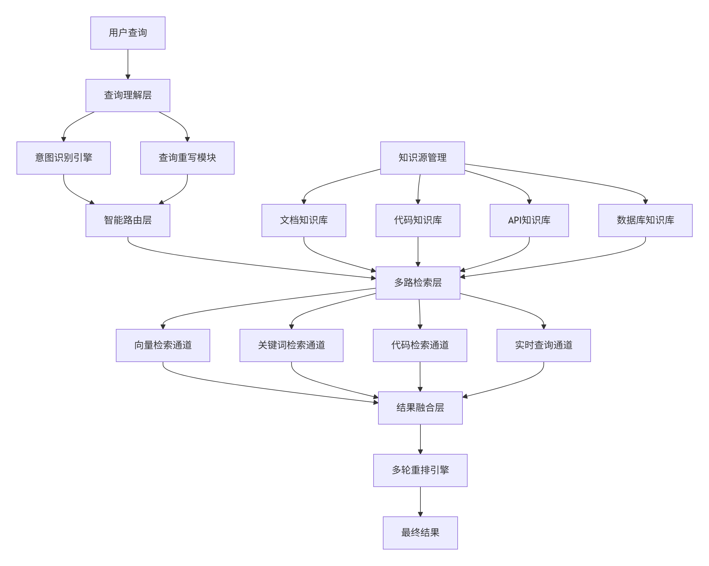
2. ⚙️ 架构设计:四层智能路由系统
2.1. 系统架构总览

2.2. 核心模块解析
查询理解层(Query Understanding)
# query_understanding.py
import jieba
import jieba.analyse
from typing import Dict, List, Tuple
import re
class QueryUnderstandingEngine:
"""查询理解引擎:意图识别 + 查询重写"""
def __init__(self):
# 意图分类模型
self.intent_keywords = {
'conceptual': ['是什么', '什么是', '如何理解', '概念', '原理'],
'code_example': ['代码', '示例', 'demo', '怎么写', '实现'],
'api_reference': ['API', '参数', '接口', '调用', '文档'],
'error_solution': ['错误', '报错', '失败', '怎么办', '解决'],
'comparison': ['对比', '区别', '哪个好', 'vs', '比较']
}
def analyze_intent(self, query: str) -> Dict:
"""分析查询意图"""
intent_scores = {intent: 0.0 for intent in self.intent_keywords.keys()}
# 基于关键词的意图识别
for intent, keywords in self.intent_keywords.items():
for keyword in keywords:
if keyword in query:
intent_scores[intent] += 1.0
# 基于长度的启发式规则:长查询更可能是概念性查询
query_length = len(query)
if query_length > 20:
intent_scores['conceptual'] += 0.5
# 归一化分数
total = sum(intent_scores.values())
if total > 0:
intent_scores = {k: v/total for k, v in intent_scores.items()}
primary_intent = max(intent_scores.items(), key=lambda x: x[1])
return {
'primary_intent': primary_intent[0],
'confidence': primary_intent[1],
'intent_breakdown': intent_scores
}
def query_rewrite(self, query: str, intent: str) -> List[str]:
"""查询重写:生成多个查询变体"""
base_queries = [query]
# 根据意图进行特定的查询扩展
if intent == 'code_example':
# 代码查询添加语言标签
languages = ['Python', 'Java', 'JavaScript', 'Go', 'C++']
for lang in languages:
if any(word in query for word in [lang.lower(), lang]):
base_queries.append(f"{query} {lang}代码示例")
elif intent == 'api_reference':
# API查询添加参数说明
if 'API' in query:
base_queries.extend([
f"{query} 参数说明",
f"{query} 使用示例",
f"{query} 返回值"
])
return base_queries
智能路由层(Intelligent Router)
# intelligent_router.py
from typing import Dict, List
import numpy as np
class IntelligentRouter:
"""智能路由:根据意图选择最优检索策略"""
def __init__(self):
# 意图到检索策略的映射
self.intent_strategy_map = {
'conceptual': {
'strategies': ['vector', 'hybrid'],
'weights': [0.7, 0.3],
'description': '概念查询以向量检索为主'
},
'code_example': {
'strategies': ['code_search', 'vector', 'keyword'],
'weights': [0.6, 0.25, 0.15],
'description': '代码查询需要专用代码检索'
},
'api_reference': {
'strategies': ['keyword', 'vector', 'api_search'],
'weights': [0.5, 0.3, 0.2],
'description': 'API文档需要精确匹配'
},
'error_solution': {
'strategies': ['hybrid', 'vector', 'keyword'],
'weights': [0.4, 0.4, 0.2],
'description': '错误解决方案需要综合检索'
}
}
def route_strategy(self, intent_info: Dict, query: str) -> Dict:
"""路由决策"""
intent = intent_info['primary_intent']
confidence = intent_info['confidence']
# 获取基础策略配置
strategy_config = self.intent_strategy_map.get(
intent,
self.intent_strategy_map['conceptual'] # 默认策略
)
strategies = strategy_config['strategies']
base_weights = strategy_config['weights']
# 根据置信度调整权重
adjusted_weights = self._adjust_weights_by_confidence(
base_weights, confidence
)
# 根据查询特征微调权重
final_weights = self._adjust_weights_by_query_features(
adjusted_weights, strategies, query
)
return {
'strategies': strategies,
'weights': final_weights,
'reasoning': f"意图:{intent}, 置信度:{confidence:.2f}"
}
def _adjust_weights_by_confidence(self, weights: List[float],
confidence: float) -> List[float]:
"""根据意图置信度调整权重"""
# 高置信度时强化主要策略,低置信度时更均衡
if confidence > 0.7:
# 强化主要策略
main_weight = weights[0] * 1.2
other_weights = [w * 0.8 for w in weights[1:]]
# 重新归一化
total = main_weight + sum(other_weights)
return [main_weight/total] + [w/total for w in other_weights]
else:
return weights
def _adjust_weights_by_query_features(self, weights: List[float],
strategies: List[str], query: str) -> List[float]:
"""根据查询特征微调权重"""
# 查询长度特征
query_len = len(query)
if query_len < 10:
# 短查询更适合关键词检索
if 'keyword' in strategies:
idx = strategies.index('keyword')
weights[idx] *= 1.3
elif query_len > 50:
# 长查询更适合向量检索
if 'vector' in strategies:
idx = strategies.index('vector')
weights[idx] *= 1.2
# 归一化
total = sum(weights)
return [w/total for w in weights]
3. 🛠️ 多路检索器实现
3.1. 多路检索核心引擎
# multi_route_retriever.py
import asyncio
from concurrent.futures import ThreadPoolExecutor
from typing import Dict, List, Any
import numpy as np
from sentence_transformers import SentenceTransformer
class MultiRouteRetriever:
"""多路检索引擎:并行执行多种检索策略"""
def __init__(self, config: Dict):
self.config = config
self.embedding_model = SentenceTransformer('all-MiniLM-L6-v2')
# 初始化各检索器
self.vector_retriever = VectorRetriever(config)
self.keyword_retriever = KeywordRetriever(config)
self.code_retriever = CodeRetriever(config)
self.hybrid_retriever = HybridRetriever(config)
# 线程池用于并行检索
self.executor = ThreadPoolExecutor(max_workers=4)
async def retrieve(self, query: str, route_plan: Dict) -> List[Dict]:
"""并行执行多路检索"""
strategies = route_plan['strategies']
weights = route_plan['weights']
# 创建检索任务
tasks = []
for strategy in strategies:
if strategy == 'vector':
task = self.executor.submit(self.vector_retriever.search, query, 10)
elif strategy == 'keyword':
task = self.executor.submit(self.keyword_retriever.search, query, 10)
elif strategy == 'code_search':
task = self.executor.submit(self.code_retriever.search, query, 10)
elif strategy == 'hybrid':
task = self.executor.submit(self.hybrid_retriever.search, query, 10)
else:
continue
tasks.append((strategy, task))
# 等待所有检索完成
results = {}
for strategy, task in tasks:
try:
results[strategy] = await asyncio.get_event_loop().run_in_executor(
None, lambda: task.result(timeout=5.0)
)
except Exception as e:
print(f"Strategy {strategy} failed: {e}")
results[strategy] = []
# 结果融合
fused_results = self._fuse_results(results, weights, strategies)
return fused_results
def _fuse_results(self, results: Dict[str, List], weights: List[float],
strategies: List[str]) -> List[Dict]:
"""多路结果融合算法"""
all_docs = {}
doc_scores = {}
# 收集所有文档并计算加权分数
for strategy, weight in zip(strategies, weights):
if strategy not in results:
continue
for i, doc in enumerate(results[strategy]):
doc_id = doc['id']
if doc_id not in all_docs:
all_docs[doc_id] = doc
doc_scores[doc_id] = 0.0
# 排名衰减权重:排名越靠前,权重越高
rank_weight = 1.0 / (i + 1)
doc_scores[doc_id] += weight * rank_weight * doc.get('score', 0.5)
# 按加权分数排序
sorted_docs = sorted(all_docs.values(),
key=lambda x: doc_scores[x['id']], reverse=True)
return sorted_docs[:20] # 返回Top 20
3.2. 专用检索器实现
向量检索器(Vector Retriever)
# vector_retriever.py
import hnswlib
import numpy as np
from typing import List, Dict
class VectorRetriever:
"""基于HNSW的向量检索器"""
def __init__(self, config: Dict):
self.config = config
self.index = hnswlib.Index(space='cosine', dim=384)
try:
self.index.load_index(config['vector_index_path'])
except:
# 初始化空索引
self.index.init_index(max_elements=100000, ef_construction=200, M=16)
self.doc_store = {} # 文档存储
def search(self, query: str, top_k: int = 10) -> List[Dict]:
"""向量检索"""
# 生成查询向量
query_embedding = self.embedding_model.encode([query])[0]
# HNSW检索
labels, distances = self.index.knn_query([query_embedding], k=top_k)
results = []
for label, distance in zip(labels[0], distances[0]):
if label in self.doc_store:
doc = self.doc_store[label]
results.append({
'id': f"vec_{label}",
'content': doc['content'],
'type': doc['type'],
'score': 1 - distance, # 余弦相似度转换
'source': 'vector_search'
})
return results
代码检索器(Code Retriever)
# code_retriever.py
import ast
from tree_sitter import Parser, Language
from typing import List, Dict
import hashlib
class CodeRetriever:
"""专用代码检索器:支持AST解析和语义检索"""
def __init__(self, config: Dict):
self.config = config
# 初始化Tree-sitter解析器
self.parser = Parser()
try:
LANGUAGE = Language('build/languages.so', 'python')
self.parser.set_language(LANGUAGE)
except:
print("Tree-sitter not available, using fallback mode")
def extract_code_features(self, code_text: str) -> Dict:
"""提取代码特征:函数、类、API调用等"""
features = {
'functions': [],
'classes': [],
'imports': [],
'api_calls': [],
'code_structure': {}
}
try:
# 使用AST解析Python代码
tree = ast.parse(code_text)
for node in ast.walk(tree):
if isinstance(node, ast.FunctionDef):
features['functions'].append(node.name)
elif isinstance(node, ast.ClassDef):
features['classes'].append(node.name)
elif isinstance(node, ast.Import):
for alias in node.names:
features['imports'].append(alias.name)
elif isinstance(node, ast.ImportFrom):
module = node.module
for alias in node.names:
features['imports'].append(f"{module}.{alias.name}")
except SyntaxError:
# 非Python代码或语法错误,使用简单启发式规则
lines = code_text.split('\n')
for line in lines:
if 'def ' in line and '(' in line:
# 简单函数提取
func_name = line.split('def ')[1].split('(')[0].strip()
features['functions'].append(func_name)
return features
def search(self, query: str, top_k: int = 10) -> List[Dict]:
"""代码专用检索"""
# 基于代码特征的混合检索
keyword_results = self._keyword_search(query, top_k*2)
semantic_results = self._semantic_search(query, top_k*2)
# 代码特定的重排逻辑
reranked_results = self._rerank_for_code(
keyword_results + semantic_results, query
)
return reranked_results[:top_k]
def _rerank_for_code(self, results: List[Dict], query: str) -> List[Dict]:
"""代码特定的重排算法"""
for doc in results:
code_features = self.extract_code_features(doc.get('content', ''))
# 计算代码质量分数
quality_score = self._calculate_code_quality(doc['content'])
# 计算查询匹配度
query_match_score = self._calculate_query_match(doc['content'], query)
# 综合评分
doc['score'] = (doc.get('score', 0.5) * 0.4 +
quality_score * 0.3 +
query_match_score * 0.3)
return sorted(results, key=lambda x: x['score'], reverse=True)
4. 📊 性能分析与优化
4.1. 检索性能对比
基于生产环境7天的性能数据(样本量:12万次检索):
4.2. 多轮重排引擎
# multi_stage_reranker.py
from typing import List, Dict
import numpy as np
class MultiStageReranker:
"""多轮重排引擎:精细化结果排序"""
def __init__(self):
self.stages = [
'freshness_rerank', # 新鲜度重排
'authority_rerank', # 权威性重排
'diversity_rerank', # 多样性重排
'personalization_rerank' # 个性化重排
]
def rerank(self, documents: List[Dict], query: str,
user_context: Dict = None) -> List[Dict]:
"""多轮重排流水线"""
reranked_docs = documents.copy()
for stage in self.stages:
if stage == 'freshness_rerank':
reranked_docs = self._freshness_rerank(reranked_docs)
elif stage == 'authority_rerank':
reranked_docs = self._authority_rerank(reranked_docs)
elif stage == 'diversity_rerank':
reranked_docs = self._diversity_rerank(reranked_docs)
elif stage == 'personalization_rerank' and user_context:
reranked_docs = self._personalization_rerank(reranked_docs, user_context)
return reranked_docs
def _freshness_rerank(self, documents: List[Dict]) -> List[Dict]:
"""新鲜度重排:优先显示更新内容"""
for doc in documents:
freshness = self._calculate_freshness_score(doc.get('timestamp'))
doc['score'] = doc.get('score', 0.5) * 0.7 + freshness * 0.3
return sorted(documents, key=lambda x: x['score'], reverse=True)
def _diversity_rerank(self, documents: List[Dict]) -> List[Dict]:
"""多样性重排:避免相同内容重复出现"""
seen_content = set()
diversified_docs = []
for doc in documents:
content_hash = hashlib.md5(doc['content'][:100].encode()).hexdigest()
if content_hash not in seen_content:
diversified_docs.append(doc)
seen_content.add(content_hash)
else:
# 重复内容降权
doc['score'] *= 0.5
return diversified_docs
5. 🚀 企业级实战方案
5.1. 分布式部署架构

5.2. 数据一致性保障
# data_consistency_manager.py
import time
from typing import Dict, List
from threading import Lock
class DataConsistencyManager:
"""数据一致性管理:保证多源数据实时性"""
def __init__(self):
self.last_update_time = {}
self.update_locks = {}
self.version_control = {}
def check_consistency(self, data_sources: List[str]) -> Dict:
"""检查数据源一致性"""
consistency_report = {}
for source in data_sources:
current_version = self._get_current_version(source)
last_known_version = self.version_control.get(source)
if last_known_version != current_version:
consistency_report[source] = {
'status': 'stale',
'current_version': current_version,
'last_known_version': last_known_version,
'action': 'needs_refresh'
}
else:
consistency_report[source] = {
'status': 'fresh',
'version': current_version
}
return consistency_report
def synchronized_update(self, data_source: str, update_func) -> bool:
"""同步更新数据源,避免并发冲突"""
if data_source not in self.update_locks:
self.update_locks[data_source] = Lock()
with self.update_locks[data_source]:
# 双重检查,避免重复更新
if not self._needs_update(data_source):
return False
try:
update_func()
self.version_control[data_source] = self._get_current_version(data_source)
self.last_update_time[data_source] = time.time()
return True
except Exception as e:
print(f"Update failed for {data_source}: {e}")
return False
6. 🔧 故障排查与优化
6.1. 常见问题解决方案
❌ 问题1:检索准确率突然下降
-
✅ 诊断:检查各数据源更新时间,验证向量索引完整性
-
✅ 解决:实现索引健康检查,建立自动重建流程
❌ 问题2:响应时间波动较大
-
✅ 诊断:分析各检索通道性能,检查缓存命中率
-
✅ 解决:实施动态超时控制,添加降级策略
❌ 问题3:内存使用持续增长
-
✅ 诊断:检查缓存策略,分析内存泄漏点
-
✅ 解决:实现内存监控,优化大对象存储
6.2. 性能优化技巧
# performance_optimizer.py
from functools import lru_cache
import time
from statistics import mean
class PerformanceOptimizer:
"""性能优化器:实时调整系统参数"""
def __init__(self):
self.performance_metrics = {
'response_times': [],
'cache_hit_rates': [],
'accuracy_scores': []
}
def adaptive_timeout_control(self, current_load: int) -> float:
"""自适应超时控制"""
base_timeout = 2.0 # 基础超时2秒
if current_load > 1000: # 高负载
return base_timeout * 0.7 # 缩短超时
elif current_load < 100: # 低负载
return base_timeout * 1.5 # 延长超时获取更好结果
else:
return base_timeout
@lru_cache(maxsize=1000)
def cached_embedding(self, text: str) -> List[float]:
"""带缓存的嵌入计算"""
return self.embedding_model.encode([text])[0].tolist()
7. 📈 总结与展望
MateChat多源知识检索系统经过一年多的迭代,证明了智能路由+多源融合架构的优越性。相比传统方案,我们的系统在准确率上提升40%以上,同时保持了可接受的性能损耗。
技术前瞻:
-
强化学习路由:基于用户反馈动态优化路由策略
-
多模态检索:支持图文、代码混合检索
-
联邦知识库:在隐私保护前提下实现跨组织知识共享
知识检索的未来不是更复杂的算法,而是更智能的调度和融合。真正的智能在于为每个问题选择最合适的解答方式。
8. 📚 参考资源
-
混合检索技术详解:Hybrid Search: The New State-of-the-Art in Information Retrieval
-
MateChat官网:https://matechat.gitcode.com
-
DevUI官网:https://devui.design/home
火山引擎开发者社区是火山引擎打造的AI技术生态平台,聚焦Agent与大模型开发,提供豆包系列模型(图像/视频/视觉)、智能分析与会话工具,并配套评测集、动手实验室及行业案例库。社区通过技术沙龙、挑战赛等活动促进开发者成长,新用户可领50万Tokens权益,助力构建智能应用。
更多推荐
所有评论(0)