SCT2A00TVDR——5.5V-100V 0.6A高效率非同步降压DCDC转换器
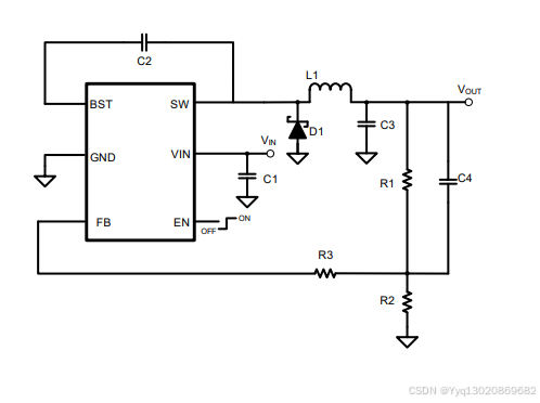
SCT2A00在轻负载下采用脉冲频率调制(PFM)模式,具有典型的49uA低静态电流,能够在轻负载或空载条件下实现高功率效率。SCT2A00是一款异步降压转换器,输入电压范围从5.5V到100V,可适应各种降压应用,是汽车、工业和照明应用的理想选择。该器件采用SOT23 -6L封装。SCT2A00集成了975mΩ高侧MOSFET,峰值输出电流限制为1.3A,可支持高峰值电流应用。SCT2A00采用
·
特性:
- 宽输入电压:5.5V-100V
- 最大输出电压:30V
- 0.6A持续输出电流
- 1.3A峰值电流限制
- 集成975mΩ高侧功率MOSFET
- 静态电流49uA
- 1.2V反馈参考电压
- 3.5ms内部软启动时间
- 270kHz开关频率
- 集成内部环路补偿的COT控制模式
- 可调节的输入欠压锁定阈值及延迟
- 逐周期电流限制
- 过压保护
- 过温保护
- SOT23-6封装
SCT2A00是一款异步降压转换器,输入电压范围从5.5V到100V,可适应各种降压应用,是汽车、工业和照明应用的理想选择。
SCT2A00集成了975mΩ高侧MOSFET,峰值输出电流限制为1.3A,可支持高峰值电流应用。
SCT2A00采用具有集成环路补偿的恒定导通时间(COT)模式控制,大大简化了转换器的外围配置。
SCT2A00在轻负载下采用脉冲频率调制(PFM)模式,具有典型的49uA低静态电流,能够在轻负载或空载条件下实现高功率效率。
SCT2A00提供逐周期电流限制、过温保护、输出过压保护和输入电压欠压保护。该器件采用SOT23 -6L封装。
应用:
- 48V分布式电力传输总线
- 电池管理系统(电动自行车、滑板车)
- 电机驱动器,无人机

火山引擎开发者社区是火山引擎打造的AI技术生态平台,聚焦Agent与大模型开发,提供豆包系列模型(图像/视频/视觉)、智能分析与会话工具,并配套评测集、动手实验室及行业案例库。社区通过技术沙龙、挑战赛等活动促进开发者成长,新用户可领50万Tokens权益,助力构建智能应用。
更多推荐
所有评论(0)