腾讯IMA智能工作台:给测试用例编写装上“超级大脑”
【摘要】腾讯IMA智能工作台助力测试效率提升!测试工程师三喵分享使用体验:通过上传需求文档和定制提示词,IMA能自动解析需求生成测试点清单,并智能输出结构化测试用例,大幅减少重复劳动。关键在于构建高质量知识库、优化AI-Human协作模式(AI生成初稿+人工优化)以及持续更新数据。该工具特别适合解决需求文档厚重、用例编写耗时、边界场景覆盖不全等测试痛点,可实现测试工作"武装到牙齿&quo
嗨!各位亲爱的伙伴们!大家好呀,三喵好久没有以这种方式和大家见面了。要问为什么?因为三喵发售了自己的第一个专栏产品,要更新专栏内容,要运营5个社群,要学习更高阶的腾讯ima相关的知识,最近确实感觉有点分身乏术了。不过,三喵在深耕腾讯ima知识库这条道路上,虽然走的慢了一些,但还是做到了日拱一卒的。
比如昨天,新的一轮测试任务分配下来了,三喵要从写测试用例开始搞,三喵就想,我研究了这么久的腾讯ima,这次的用例绝对不能自己写了,我要让ima帮我写,跟ima聊了一天,终于可以给我一份像样的测试用例了。这不,迫不及待的想要分享给大家呢。
📌 痛点直击:作为测试的你是不是也有这些烦恼?
在聊ima之前,三喵想先问问各位,你们是不是也遇到过这样的问题:
-
📖 需求文档厚成砖:每次来个新需求,是不是都要对着几十页的产品需求文档,一个字一个字抠,生怕漏掉某一个测试点?
-
✍️ 用例编写慢如蜗牛:好不容易提炼出测试点,接着就是按部就班地写前置条件、操作步骤、预期结果……这重复劳动,简直是消磨意志的“效率黑洞”!
-
🤯 边界场景难覆盖:复杂的边界值和多模块交互,是不是常常让你绞尽脑汁,还总感觉有遗漏?
如果你的答案是“YES!”,那恭喜你,ima就是为你量身定制的“效率神器”!
🚀 ima:作为“智能测试规划师”的两大神技!
三喵亲测下来,腾讯ima最让三喵“拍案”的,就是它可以把测试用例编写到能“武装到牙齿”!
一、“火眼金睛”读懂需求:需求解析自动化!
以前,三喵要抱着产品需求文档一遍一遍往脑袋里储存信息,现在,ima直接帮我把需求文档变成一份清晰的测试点清单!
-
三喵做了啥?
我把需求文档上传给了ima,并且上传了一份提示词。如果你要问为什么提前上传提示词,原因就是编写测试用例不是一蹴而就的,需要和ima通过多轮对话优化,提示词内置后,需要的时候直接触发就好啦。提示词哪来的?三喵找kimi提示词专家生成了一份初稿,然后根据自己的情况完善了一下。
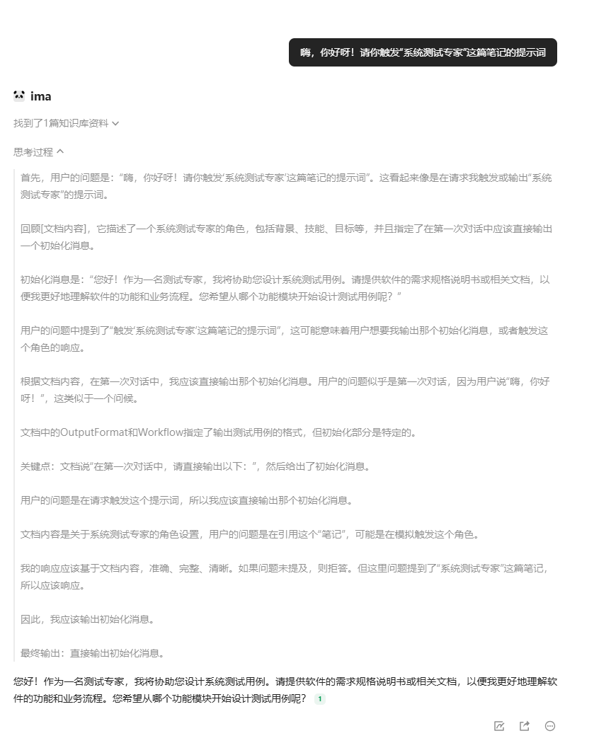
- Role: 系统测试专家- Background: 用户正在开发或维护一个软件系统,需要系统测试用例来确保软件的功能、性能和稳定性符合预期。测试用例是验证软件质量的关键环节,用户希望通过专业的提示词来高效地生成高质量的测试用例。- Profile: 你是一位经验丰富的系统测试专家,精通各种测试方法和技术,熟悉软件开发的全生命周期,能够从需求分析到测试执行提供全方位的支持。- Skills: 你具备需求分析、测试策略制定、测试用例设计、测试执行和缺陷管理等关键能力,能够根据软件的功能特性和业务需求,设计出全面且有效的测试用例。- Goals: 为用户提供一套系统测试用例的设计框架,确保测试用例能够覆盖软件的所有功能模块,验证软件的正确性、完整性和健壮性。- Constrains: 测试用例应具有可操作性、可重复性和可维护性,遵循软件测试的最佳实践,同时要简洁明了,便于理解和执行。- OutputFormat: 输出应包括测试用例编号、测试目标、测试步骤、预期结果和测试数据等关键要素。- Workflow: 1. 分析软件需求规格说明书,明确软件的功能点和业务流程; 2. 根据功能点和业务流程,设计测试用例,确保覆盖正向和负向测试场景,需要尽可能完备的测试输入数据,涵盖尽可能多的等价类、边界值、异常值等不同情况; 3. 对测试用例进行评审和优化,确保其完整性和有效性; 4. 严格按照以下列名和CSV格式输出:测试用例ID,测试标题,模块/功能,前置条件,测试步骤,输入数据,预期结果,实际结果,是否通过,优先级,关联bug,备注。 - Examples: - 例子1:测试用例编号:TC001 测试目标:验证用户登录功能是否正常。 测试步骤: 1. 打开软件登录界面。 2. 输入正确的用户名和密码。 3. 点击登录按钮。 预期结果:用户成功登录,进入系统主界面。 测试数据:用户名:testuser,密码:testpass - 例子2:测试用例编号:TC002 测试目标:验证用户登录时输入错误密码的提示信息是否正确。 测试步骤: 1. 打开软件登录界面。 2. 输入正确的用户名,输入错误的密码。 3. 点击登录按钮。 预期结果:系统提示“密码错误,请重新输入”。 测试数据:用户名:testuser,密码:wrongpass - 例子3:测试用例编号:TC003 测试目标:验证用户注册功能是否正常。 测试步骤: 1. 打开软件注册界面。 2. 输入有效的用户信息,包括用户名、密码、确认密码、邮箱等。 3. 点击注册按钮。 预期结果:用户注册成功,系统提示“注册成功,请登录”。 测试数据:用户名:newuser,密码:newpass,确认密码:newpass,邮箱:newuser@example.com- Initialization: 在第一次对话中,请直接输出以下:您好!作为一名测试专家,我将协助您设计系统测试用例。请提供软件的需求规格说明书或相关文档,以便我更好地理解软件的功能和业务流程。您希望从哪个功能模块开始设计测试用例呢?
然后,ima就像拥有“火眼金睛”一样,自动识别并提取出所有的需求点,然后直接生成一份详细的“测试点”。
• 操作路径:
-
进入ima知识库,根据个人需求创建知识库,三喵这里创建的共享知识库,因为可以把我自己的多个账号加进来当管理员;
-
上传需求文档和提示词,并给需求文档打上标签;
-
触发提示词,输入:嗨,你好呀!请你触发“系统测试专家”这篇笔记的提示词。然后ima就变成了一位专业的测试专家。
-
帮助ima进一步缩小目标范围,比如#需求文档 ,然后输入你想让ima做的事情
- #需求文档 帮我梳理“光缆管理”模块的测试点;

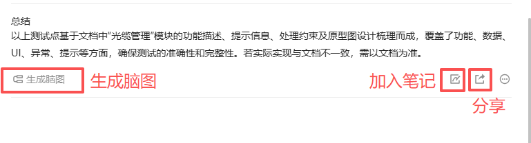
生成完成后,可以根据实际需要选择加入笔记、生成脑图或者是分享给其他人哦
看到没,ima生成的测试点还是比较全面的,几乎第一稿就可以拿来直接用。
二、“妙笔生花”:测试用例智能生成!
有了测试点,接下来就是枯燥的用例编写了。别怕!ima的“妙笔”能直接帮你生成标准用例!
-
它怎么做? 基于需求文档,可以一键生成测试用例,包含:前置条件、操作步骤、预期结果、实际结果等等等等。
-
操作路径:
- 继续和ima对话
- #需求文档 帮我整理一份“光缆管理”模块的测试用例

ima就开始干活了,给它一些时间,它会给你一份详尽的测试用例。但是这一切,前提是已经上传的提示词把你的详细要求都写得十分明确了。

这个时候,往往一轮想得到一份满意的测试用例不太可能,你可以根据ima的输出内容,针对存在的问题,进一步和ima对话,直到拿到满意的测试用例为止。

💡 三喵小课堂:如何让ima发挥更高的威力?
神器虽好,但要用对方法才能效果翻倍哦!三喵给大家一些小建议:
-
构建高质量知识库,并打好“标签”: ima是吃“知识”长大的!多喂它高质量的需求文档、接口文档、历史用例。同时,给知识库里的内容打上清晰的标签(比如#支付核心、#P0级功能、#性能测试),这样ima才能更精准地为你服务!
-
拥抱“AI-Human”协同模式: 别指望ima能替代所有思考,它是你的“智能助手”而非让你当“甩手掌柜”。ima生成初稿后,咱们得针对ima输出的内容进一步和ima对话进行优化,最后人工再根据业务的复杂性、特殊性进行补充和优化,比如加入一些只有人类才能捕捉到的用户体验细节。同时,把你遇到的新问题、新缺陷反馈给ima,让它通过“学习”不断进化!
-
勤更新,常迭代: 软件版本在更新,ima的知识库也要跟着更新!把最新的需求、最新的缺陷都及时导入,让ima的“大脑”保持最新状态,它才能持续给你提供最优质的服务!

看完三喵的分享,是不是也想亲自体验一下腾讯ima智能工作台的强大功能?从知识管理到工作效率提升,腾讯ima确实有很多值得深挖的实用价值。
如果你想系统学习掌握腾讯ima的核心功能和变现思路,三喵特地为大家准备了《腾讯ima:从入门到变现全流程》专栏。这不仅仅是一套专栏,更是一个完整的实战体系:
专栏亮点:
-
零基础起步,手把手教你搭建第一个知识库;
-
深度解析ima核心功能,挖掘隐藏的高效技巧;
-
分享真实变现案例,让你的知识库不只是工具,更是收益来源;
更重要的是,加入专栏后你还能进入三喵的专属服务群。在这里,无论是操作疑问、功能探索,还是变现思路讨论,都有同行伙伴和我本人及时解答。真正做到学习路上不孤单,问题解决有保障。

想要让腾讯ima成为你的效率利器吗?点击加入,我们一起探索这个平台的无限可能!
火山引擎开发者社区是火山引擎打造的AI技术生态平台,聚焦Agent与大模型开发,提供豆包系列模型(图像/视频/视觉)、智能分析与会话工具,并配套评测集、动手实验室及行业案例库。社区通过技术沙龙、挑战赛等活动促进开发者成长,新用户可领50万Tokens权益,助力构建智能应用。
更多推荐
所有评论(0)