人工智能大模型如何助力用户画像,提升数字化营销效果
本文探讨了人工智能大模型在用户画像构建和应用中的重要作用。大模型通过强大的数据处理、特征提取和预测能力,能够更精准地刻画用户特征和行为模式,为数字化营销提供有力支持。文章重点分析了四个典型应用场景:精准广告投放、个性化推荐、用户生命周期管理和营销策略优化,详细阐述了GPT-3等大模型在这些领域的具体应用方法和实施流程。同时,文章也指出了大模型应用中存在的局限性,包括数据依赖性、模型复杂度等问题。最
摘要
用户画像是数字化营销中的重要手段,它可以帮助产品经理和运营人员更好地了解用户的需求、偏好和行为,从而提供更精准的广告投放、个性化推荐、用户生命周期管理和营销策略优化等服务。本文将介绍人工智能大模型在用户画像中的应用方法和价值,以及它所面临的挑战和局限性。人工智能大模型是指具有超大规模的参数和数据的深度学习模型,它们可以通过自我学习和迁移学习的方式,实现多种复杂的任务和功能。本文将以GPT-3为例,展示它在用户画像中的四个应用场景,分别是精准广告投放、个性化推荐、用户生命周期管理和营销策略优化。本文还将推荐我的个人号“产品经理独孤虾”(全网同号)中的专栏《智能营销—大模型如何为运营与产品经理赋能》,该专栏将深入探讨人工智能大模型在数字化营销中的更多应用和案例,欢迎关注和交流。

在精准广告投放中如何使用大模型应用用户画像
精准广告投放是指根据用户的特征、兴趣、行为等信息,向用户展示最相关和最有吸引力的广告,从而提高广告的转化率和收益。精准广告投放的核心是用户画像,即对用户进行细分和标签化的过程。用户画像可以分为静态画像和动态画像,静态画像是指用户的基本属性,如年龄、性别、地域、职业等;动态画像是指用户的行为特征,如浏览、搜索、购买、收藏、评论等。用户画像的构建和更新需要大量的数据和算法,而人工智能大模型可以在这方面发挥重要的作用。
人工智能大模型在精准广告投放中的作用主要有以下几个方面:
- 数据处理:人工智能大模型可以对海量的用户数据进行快速和高效的处理,包括数据清洗、数据融合、数据压缩、数据增强等,从而提高数据的质量和可用性。
- 特征提取:人工智能大模型可以利用其强大的自我学习能力,从用户数据中自动提取出有效和有意义的特征,如用户的兴趣、偏好、情感、意图等,从而丰富用户画像的维度和深度。
- 模型训练:人工智能大模型可以利用其超大规模的参数和数据,进行深度的模型训练,从而提高模型的泛化能力和适应能力,使模型能够适应不同的场景和任务。
- 模型预测:人工智能大模型可以利用其强大的推理能力,对用户的行为和需求进行准确的预测,从而实现精准的广告匹配和推送,提高广告的点击率和转化率。
如何使用用户画像进行精准广告投放呢?一般来说,有以下几个步骤:
- 数据收集:通过各种渠道和方式,收集用户的数据,包括用户的基本信息、行为数据、反馈数据等。
- 数据处理:使用人工智能大模型对用户数据进行处理,提高数据的质量和可用性。
- 特征提取:使用人工智能大模型对用户数据进行特征提取,构建用户的静态画像和动态画像。
- 模型训练:使用人工智能大模型对用户画像进行模型训练,学习用户的特征和规律。
- 模型预测:使用人工智能大模型对用户的行为和需求进行模型预测,匹配和推送最合适的广告。
下图是一个简化的示意图,展示了人工智能大模型在精准广告投放中的应用流程:

人工智能大模型在精准广告投放中的应用流程
延伸阅读: 人工智能大模型如何应用用户画像:精准广告投放
个性化推荐中如何使用大模型应用用户画像
个性化推荐是指根据用户的特征、兴趣、行为等信息,向用户推荐最符合其需求和喜好的内容、产品、服务等,从而提高用户的满意度和忠诚度。个性化推荐的核心也是用户画像,即对用户进行细分和标签化的过程。用户画像可以分为静态画像和动态画像,静态画像是指用户的基本属性,如年龄、性别、地域、职业等;动态画像是指用户的行为特征,如浏览、搜索、购买、收藏、评论等。用户画像的构建和更新需要大量的数据和算法,而人工智能大模型可以在这方面发挥重要的作用。
人工智能大模型在个性化推荐中的作用主要有以下几个方面:
- 数据处理:人工智能大模型可以对海量的用户数据和内容数据进行快速和高效的处理,包括数据清洗、数据融合、数据压缩、数据增强等,从而提高数据的质量和可用性。
- 特征提取:人工智能大模型可以利用其强大的自我学习能力,从用户数据和内容数据中自动提取出有效和有意义的特征,如用户的兴趣、偏好、情感、意图等,以及内容的主题、风格、情感、质量等,从而丰富用户画像和内容画像的维度和深度。
- 模型训练:人工智能大模型可以利用其超大规模的参数和数据,进行深度的模型训练,从而提高模型的泛化能力和适应能力,使模型能够适应不同的场景和任务。
- 模型预测:人工智能大模型可以利用其强大的推理能力,对用户的行为和需求进行准确的预测,从而实现精准的内容匹配和推荐,提高内容的点击率和转化率。
如何使用用户画像进行个性化推荐呢?一般来说,有以下几个步骤:
- 数据收集:通过各种渠道和方式,收集用户的数据和内容的数据,包括用户的基本信息、行为数据、反馈数据等,以及内容的基本信息、内容数据、评价数据等。
- 数据处理:使用人工智能大模型对用户数据和内容数据进行处理,提高数据的质量和可用性。
- 特征提取:使用人工智能大模型对用户数据和内容数据进行特征提取,构建用户的静态画像和动态画像,以及内容的静态画像和动态画像。
- 模型训练:使用人工智能大模型对用户画像和内容画像进行模型训练,学习用户和内容之间的相似度和相关度。
- 模型预测:使用人工智能大模型对用户的行为和需求进行模型预测,匹配和推荐最合适的内容。
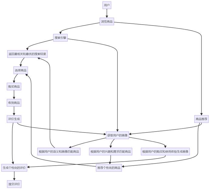
下图是一个简化的示意图,展示了人工智能大模型在个性化推荐中的应用流程:

人工智能大模型在电商中进行个性化推荐中的应用流程
延伸阅读: 人工智能大模型如何应用用户画像:个性化推荐
用户生命周期管理中如何使用大模型应用用户画像
用户生命周期管理是指根据用户的不同阶段,提供不同的服务和策略,从而提高用户的价值和留存。用户生命周期管理的核心也是用户画像,即对用户进行细分和标签化的过程。用户画像可以分为静态画像和动态画像,静态画像是指用户的基本属性,如年龄、性别、地域、职业等;动态画像是指用户的行为特征,如浏览、搜索、购买、收藏、评论等。用户画像的构建和更新需要大量的数据和算法,而人工智能大模型可以在这方面发挥重要的作用。
人工智能大模型在用户生命周期管理中的作用主要有以下几个方面:
- 数据处理:人工智能大模型可以对海量的用户数据进行快速和高效的处理,包括数据清洗、数据融合、数据压缩、数据增强等,从而提高数据的质量和可用性。
- 特征提取:人工智能大模型可以利用其强大的自我学习能力,从用户数据中自动提取出有效和有意义的特征,如用户的兴趣、偏好、情感、意图等,从而丰富用户画像的维度和深度。
- 模型训练:人工智能大模型可以利用其超大规模的参数和数据,进行深度的模型训练,从而提高模型的泛化能力和适应能力,使模型能够适应不同的场景和任务。
- 模型预测:人工智能大模型可以利用其强大的推理能力,对用户的行为和需求进行准确的预测,从而实现精准的用户分层和用户运营。
用户生命周期管理的概述
用户生命周期管理的目的是将用户分为不同的阶段,根据用户的特征和行为,提供不同的服务和策略,从而提高用户的价值和留存。一般来说,用户生命周期可以分为以下五个阶段:
- 引入期:用户第一次接触产品或服务,对其有一定的兴趣和好奇,但还没有产生使用的行为。在这个阶段,需要通过各种渠道和方式,吸引用户的注意力,激发用户的兴趣,引导用户进行注册或下载等操作,从而将用户转化为潜在用户。
- 激活期:用户开始使用产品或服务,对其有一定的认知和体验,但还没有形成稳定的使用习惯。在这个阶段,需要通过各种功能和内容,提高用户的使用频率和时长,增加用户的互动和参与,培养用户的使用习惯,从而将用户转化为活跃用户。
- 成长期:用户已经形成了稳定的使用习惯,对产品或服务有一定的依赖和信任,但还没有产生付费的行为。在这个阶段,需要通过各种策略和手段,提高用户的价值感和满意度,增加用户的忠诚度和黏性,引导用户进行付费或推荐等操作,从而将用户转化为付费用户或忠诚用户。
- 留存期:用户已经产生了付费的行为,对产品或服务有很高的满意度和忠诚度,但还有可能流失或转移。在这个阶段,需要通过各种服务和优惠,提高用户的满足感和归属感,增加用户的维系和复购,防止用户的流失或转移,从而将用户保留为稳定用户或核心用户。
- 推广期:用户已经成为了产品或服务的核心用户,对产品或服务有很强的认同和推崇,愿意主动地向他人推荐或分享。在这个阶段,需要通过各种激励和奖励,提高用户的荣誉感和影响力,增加用户的传播和推荐,从而将用户转化为品牌大使或忠实粉丝。
下图是一个简化的示意图,展示了用户生命周期的五个阶段:

用户生命周期的五个阶段
用户生命周期管理的策略
用户生命周期管理的策略是指根据用户的不同阶段,提供不同的服务和策略,从而提高用户的价值和留存。一般来说,用户生命周期管理的策略可以分为以下四类:
- 引流策略:引流策略是指通过各种渠道和方式,吸引用户的注意力,激发用户的兴趣,引导用户进行注册或下载等操作,从而将用户转化为潜在用户。引流策略的主要方法有以下几种:
- SEO(搜索引擎优化):SEO是指通过优化网站的结构、内容、关键词等,提高网站在搜索引擎中的排名和曝光,从而吸引用户的点击和访问。
- SEM(搜索引擎营销):SEM是指通过在搜索引擎中投放广告,根据用户的搜索词和意图,展示最相关和最有吸引力的广告,从而吸引用户的点击和访问。
- SNS(社交网络服务):SNS是指通过在社交媒体平台上发布内容、互动、分享等,提高产品或服务的知名度和口碑,从而吸引用户的关注和访问。
- KOL(关键意见领袖):KOL是指通过与具有影响力和专业度的人士合作,利用其在目标用户群中的信任和认可,从而吸引用户的关注和访问。
- EDM(电子邮件营销):EDM是指通过发送电子邮件,向用户提供有价值的信息、内容、优惠等,从而吸引用户的关注和访问。
- 激活策略:激活策略是指通过各种功能和内容,提高用户的使用频率和时长,增加用户的互动和参与,培养用户的使用习惯,从而将用户转化为活跃用户。激活策略的主要方法有以下几种:
- 引导教程:引导教程是指通过简单和有趣的方式,向用户介绍产品或服务的核心功能和价值,帮助用户快速上手和熟悉,从而提高用户的使用信心和兴趣。
- 试用体验:试用体验是指通过提供免费或低价的方式,让用户体验产品或服务的高级功能和优质内容,从而提高用户的使用满意度和忠诚度。
- 社区互动:社区互动是指通过建立用户之间的交流和互助的平台,让用户分享自己的经验和感受,从而提高用户的使用参与度和归属感。
- 激励机制:激励机制是指通过设置各种奖励和惩罚的规则,激发用户的使用动机和行为,从而提高用户的使用频率和时长。
- 成长策略:成长策略是指通过各种策略和手段,提高用户的价值感和满意度,增加用户的忠诚度和黏性,引导用户进行付费或推荐等操作,从而将用户转化为付费用户或忠诚用户。成长策略的主要方法有以下几种:
- 价值提升:价值提升是指通过不断地优化和更新产品或服务的功能和内容,提高产品或服务的质量和性能,从而提高用户的价值感和满意度。
- 忠诚培养:忠诚培养是指通过提供各种优惠和服务,增加用户的使用成本和转移难度,从而提高用户的忠诚度和黏性。
- 付费引导:付费引导是指通过设置各种付费的门槛和动机,让用户认识到付费的必要性和好处,从而引导用户进行付费或续费的操作。
- 推荐激励:推荐激励是指通过设置各种推荐的奖励和动机,让用户主动地向他人推荐或分享产品或服务,从而增加用户的传播和推荐的行为。
- 留存策略:留存策略是指通过各种服务和优惠,提高用户的满足感和归属感,增加用户的维系和复购,防止用户的流失或转移,从而将用户保留为稳定用户或核心用户。留存策略的主要方法有以下几种:
- 服务提供:服务提供是指通过提供各种贴心和专业的服务,解决用户的问题和困难,从而提高用户的满足感和归属感。
- 优惠赠送:优惠赠送是指通过提供各种优惠券、红包、积分、礼品等,增加用户的使用收益和感恩,从而提高用户的维系和复购的意愿。
- 回访邀请:回访邀请是指通过发送各种邮件、短信、电话等,向用户询问使用情况和反馈意见,从而提高用户的关注度和重视度。
- 活动举办:活动举办是指通过举办各种有趣和有价值的活动,吸引用户的参与和关注,从而提高用户的活跃度和忠诚度。
- 推广策略:推广策略是指通过各种激励和奖励,提高用户的荣誉感和影响力,增加用户的传播和推荐,从而将用户转化为品牌大使或忠实粉丝。推广策略的主要方法有以下几种:
- 荣誉认证:荣誉认证是指通过给予用户各种荣誉和认证,如会员等级、勋章、证书等,提高用户的荣誉感和影响力,从而激发用户的传播和推荐的动机。
- 奖励分成:奖励分成是指通过给予用户各种奖励和分成,如现金、积分、优惠券等,提高用户的传播和推荐的收益,从而激发用户的传播和推荐的行为。
- 互动竞赛:互动竞赛是指通过举办各种互动和竞赛的活动,如投票、评选、排行榜等,提高用户的传播和推荐的趣味和挑战,从而激发用户的传播和推荐的热情。
- 社群建设:社群建设是指通过建立用户之间的社群和关系,如群聊、论坛、社区等,提高用户的传播和推荐的便利和效果,从而激发用户的传播和推荐的习惯。
基于大模型的用户生命周期管理策略
基于大模型的用户生命周期管理策略是指利用人工智能大模型的能力和优势,对用户生命周期管理的策略进行优化和创新,从而提高用户生命周期管理的效果和效率。基于大模型的用户生命周期管理策略主要有以下几个特点:
- 数据驱动:基于大模型的用户生命周期管理策略是以数据为基础,以数据为依据,以数据为指导,通过对海量的用户数据进行处理、分析、挖掘、预测等,从而实现对用户的精准识别、细分、标签化、运营等。
- 智能化:基于大模型的用户生命周期管理策略是以智能为核心,以智能为目标,以智能为手段,通过利用人工智能大模型的自我学习、迁移学习、多任务学习等能力,从而实现对用户的智能化引导、激活、成长、留存、推广等。
- 个性化:基于大模型的用户生命周期管理策略是以个性为特色,以个性为需求,以个性为服务,通过利用人工智能大模型的深度理解、精准匹配、个性推荐等能力,从而实现对用户的个性化沟通、互动、体验、满足等。
- 创新化:基于大模型的用户生命周期管理策略是以创新为动力,以创新为方向,以创新为方法,通过利用人工智能大模型的生成、优化、创造等能力,从而实现对用户的创新化产品、内容、服务、活动等。
下图是一个简化的示意图,展示了基于大模型的用户生命周期管理策略的特点:

基于大模型的用户生命周期管理策略的特点
基于大模型的用户生命周期管理策略的实例
为了更好地说明基于大模型的用户生命周期管理策略的应用,我们以一个虚构的例子来进行说明。假设我们的产品是一个在线教育平台,我们的目标用户是想要学习各种技能和知识的人,我们的产品或服务是提供各种在线课程和学习资源。我们可以利用人工智能大模型,如GPT-3,来优化和创新我们的用户生命周期管理策略,具体如下:
- 引流策略:我们可以利用GPT-3的生成能力,来创建各种有趣和有价值的内容,如文章、视频、音频、图片等,来吸引用户的注意力和兴趣。例如,我们可以让GPT-3根据我们的产品或服务的主题,生成一些相关的文章,如《如何利用在线教育平台提升自己的职业技能》、《在线教育平台的优势和挑战》、《在线教育平台的未来趋势和发展方向》等,然后通过SEO、SEM、SNS、KOL、EDM等渠道,将这些文章推送给目标用户,从而引导用户访问我们的网站或下载我们的应用。
- 激活策略:我们可以利用GPT-3的匹配能力,来提供各种个性化的功能和内容,来提高用户的使用频率和时长,增加用户的互动和参与,培养用户的使用习惯。例如,我们可以让GPT-3根据用户的画像,如年龄、性别、地域、职业、兴趣等,匹配和推荐最适合用户的在线课程和学习资源,如《Python编程入门》、《英语口语提高》、《摄影技巧分享》等,然后通过引导教程、试用体验、社区互动、激励机制等方法,让用户开始使用和体验我们的产品或服务。
- 成长策略:我们可以利用GPT-3的优化能力,来提高用户的价值感和满意度,增加用户的忠诚度和黏性,引导用户进行付费或推荐等操作。例如,我们可以让GPT-3根据用户的反馈和行为,优化和更新我们的产品或服务的功能和内容,如增加新的课程、改进课程质量、提供更多的学习资源等,然后通过价值提升、忠诚培养、付费引导、推荐激励等策略,让用户成为我们的付费用户或忠诚用户。
- 留存策略:我们可以利用GPT-3的创造能力,来提高用户的满足感和归属感,增加用户的维系和复购,防止用户的流失或转移。例如,我们可以让GPT-3根据用户的需求和喜好,创造和提供各种服务和优惠,如定制化的学习计划、专属的导师指导、个性化的学习报告、丰富的优惠券、礼品等,然后通过服务提供、优惠赠送、回访邀请、活动举办等策略,让用户保留为我们的稳定用户或核心用户。
- 推广策略:我们可以利用GPT-3的推荐能力,来提高用户的荣誉感和影响力,增加用户的传播和推荐,从而将用户转化为品牌大使或忠实粉丝。例如,我们可以让GPT-3根据用户的成就和贡献,推荐和赋予用户各种荣誉和认证,如会员等级、勋章、证书等,然后通过荣誉认证、奖励分成、互动竞赛、社群建设等策略,让用户主动地向他人推荐或分享我们的产品或服务。
大模型在生命周期管理中的局限性
虽然人工智能大模型在用户生命周期管理中有很多的优势和价值,但是它也有一些局限性和挑战,需要我们注意和解决。大模型在生命周期管理中的局限性主要有以下几个方面:
- 数据依赖:人工智能大模型的性能和效果很大程度上取决于数据的质量和数量,如果数据不足或不准确,那么大模型的输出也会不可靠或不准确,从而影响用户生命周期管理的效果和效率。因此,我们需要不断地收集、处理、分析、更新用户的数据,保证数据的完整性和准确性。
- 模型复杂:人工智能大模型的结构和参数非常复杂和庞大,需要很高的计算能力和存储空间,如果没有足够的硬件和软件资源,那么大模型的运行和维护将会非常困难和昂贵,从而影响用户生命周期管理的效果和效率。因此,我们需要不断地优化和更新大模型的结构和参数,保证模型的高效性和稳定性。
- 模型不透明:人工智能大模型的工作原理和逻辑很难被人类理解和解释,如果大模型的输出出现了错误或偏差,那么我们很难找到原因和解决方法,从而影响用户生命周期管理的效果和效率。因此,我们需要不断地监控和评估大模型的输出,保证输出的合理性和可解释性。
- 模型不可控:人工智能大模型的行为和结果很难被人类控制和预测,如果大模型的输出违反了人类的道德和法律,或者损害了用户的利益和权利,那么我们将面临很大的风险和责任,从而影响用户生命周期管理的效果和效率。因此,我们需要不断地规范和约束大模型的输出,保证输出的合法性和安全性。
营销策略优化中如何使用大模型应用用户画像
营销策略优化是指根据用户的特征、兴趣、行为等信息,制定和执行最有效的营销策略,从而提高产品或服务的销量和收益。营销策略优化的核心也是用户画像,即对用户进行细分和标签化的过程。用户画像可以分为静态画像和动态画像,静态画像是指用户的基本属性,如年龄、性别、地域、职业等;动态画像是指用户的行为特征,如浏览、搜索、购买、收藏、评论等。用户画像的构建和更新需要大量的数据和算法,而人工智能大模型可以在这方面发挥重要的作用。
人工智能大模型在营销策略优化中的作用主要有以下几个方面:
- 数据处理:人工智能大模型可以对海量的用户数据和市场数据进行快速和高效的处理,包括数据清洗、数据融合、数据压缩、数据增强等,从而提高数据的质量和可用性。
- 特征提取:人工智能大模型可以利用其强大的自我学习能力,从用户数据和市场数据中自动提取出有效和有意义的特征,如用户的兴趣、偏好、情感、意图等,以及市场的需求、竞争、趋势等,从而丰富用户画像和市场画像的维度和深度。
- 模型训练:人工智能大模型可以利用其超大规模的参数和数据,进行深度的模型训练,从而提高模型的泛化能力和适应能力,使模型能够适应不同的场景和任务。
- 模型预测:人工智能大模型可以利用其强大的推理能力,对用户的行为和需求,以及市场的变化和机会进行准确的预测,从而实现精准的营销策略制定和执行,提高营销的效果和效率。
营销策略优化概述
营销策略优化的目的是根据用户的特征和行为,以及市场的变化和机会,制定和执行最有效的营销策略,从而提高产品或服务的销量和收益。一般来说,营销策略优化可以分为以下四个步骤:
- 目标设定:目标设定是指根据产品或服务的特点和定位,以及市场的状况和分析,确定营销的目标和指标,如销量、收益、市场份额、品牌知名度等。
- 策略制定:策略制定是指根据用户的画像和市场的画像,以及营销的目标和指标,确定营销的策略和方案,如目标用户、目标市场、产品定价、产品促销、产品分销、产品包装等。
- 策略执行:策略执行是指根据营销的策略和方案,采取相应的行动和措施,如广告投放、渠道建设、活动举办、客户服务等,从而实现营销的目标和指标。
- 策略评估:策略评估是指根据营销的目标和指标,收集和分析营销的数据和结果,如销量、收益、市场份额、品牌知名度等,从而评估营销的效果和效率,以及优势和不足。
下图是一个简化的示意图,展示了营销策略优化的四个步骤:

营销策略优化的四个步骤
大模型如何应用用户画像进行营销策略优化
大模型如何应用用户画像进行营销策略优化呢?一般来说,有以下几个方面:
- 目标设定:大模型可以利用其预测能力,对用户的行为和需求,以及市场的变化和机会进行预测,从而帮助我们确定更合理和更具有挑战性的营销目标和指标。例如,我们可以让GPT-3根据我们的产品或服务的特点和定位,以及用户的画像和市场的画像,预测我们的产品或服务在未来的销量、收益、市场份额、品牌知名度等,从而设定我们的营销目标和指标。
- 策略制定:大模型可以利用其匹配能力,对用户的画像和市场的画像进行匹配,从而帮助我们确定更精准和更有效的营销策略和方案。例如,我们可以让GPT-3根据我们的营销目标和指标,以及用户的画像和市场的画像,匹配和推荐最适合我们的目标用户、目标市场、产品定价、产品促销、产品分销、产品包装等,从而制定我们的营销策略和方案。
- 策略执行:大模型可以利用其生成能力,对营销的策略和方案进行生成,从而帮助我们实现更有创意和更有吸引力的营销行动和措施。例如,我们可以让GPT-3根据我们的营销策略和方案,生成和提供各种有趣和有价值的营销内容、素材、活动等,如广告文案、广告图片、广告视频、优惠券、红包、礼品、游戏、竞赛等,从而执行我们的营销策略和方案。
- 策略评估:大模型可以利用其优化能力,对营销的数据和结果进行优化,从而帮助我们实现更准确和更全面的营销评估和改进。例如,我们可以让GPT-3根据我们的营销目标和指标,收集和分析我们的营销数据和结果,如销量、收益、市场份额、品牌知名度等,从而评估我们的营销效果和效率,以及优势和不足,从而提出我们的营销改进和优化的建议和方案。
下图是一个简化的示意图,展示了大模型如何应用用户画像进行营销策略优化的方面:

大模型如何应用用户画像进行营销策略优化的方面
营销策略优化案例分析
为了更好地说明大模型如何应用用户画像进行营销策略优化的应用,我们以一个虚构的例子来进行说明。假设我们的产品是一个在线音乐平台,我们的目标用户是喜欢听音乐的人,我们的产品或服务是提供各种在线音乐和音乐资源。我们可以利用人工智能大模型,如GPT-3,来优化和创新我们的营销策略,具体如下:
- 目标设定:我们可以利用GPT-3的预测能力,对用户的行为和需求,以及市场的变化和机会进行预测,从而帮助我们确定更合理和更具有挑战性的营销目标和指标。例如,我们可以让GPT-3根据我们的产品或服务的特点和定位,以及用户的画像和市场的画像,预测我们的产品或服务在未来的销量、收益、市场份额、品牌知名度等,从而设定我们的营销目标和指标。假设我们的营销目标是在未来一年内,将我们的销量提高50%,将我们的收益提高100%,将我们的市场份额提高10%,将我们的品牌知名度提高20%。
- 策略制定:我们可以利用GPT-3的匹配能力,对用户的画像和市场的画像进行匹配,从而帮助我们确定更精准和更有效的营销策略和方案。例如,我们可以让GPT-3根据我们的营销目标和指标,以及用户的画像和市场的画像,匹配和推荐最适合我们的目标用户、目标市场、产品定价、产品促销、产品分销、产品包装等,从而制定我们的营销策略和方案。假设我们的营销策略和方案是:
- 目标用户:我们的目标用户是年龄在18-35岁之间,喜欢听各种风格和类型的音乐,有一定的音乐素养和审美,愿意为高品质的音乐和音乐资源付费的人。
- 目标市场:我们的目标市场是中国大陆,因为中国大陆有着庞大的人口和音乐消费市场,有着丰富的音乐文化和多元的音乐需求,有着良好的网络和移动设备普及率,有着较高的付费意愿和能力。
- 产品定价:我们的产品定价是采用会员制的模式,分为普通会员和高级会员,普通会员每月收费10元,可以享受无限量的在线音乐和部分音乐资源,高级会员每月收费30元,可以享受无限量的在线音乐和全部音乐资源,以及一些额外的优惠和服务。我们的产品定价是根据用户的价值感和支付能力,以及市场的竞争和定位来确定的,既能保证我们的收益,又能吸引和留住用户。
- 产品促销:我们的产品促销是采用多种方式和手段,来提高用户的兴趣和动机,增加用户的转化和付费,从而提高我们的销量和收益。我们的产品促销的主要方法有以下几种:
- 免费试用:我们提供给用户一定的免费试用期,让用户可以免费体验我们的产品或服务的部分功能和内容,从而提高用户的认知和体验,引导用户进行注册或下载等操作。
- 优惠券:我们提供给用户一定的优惠券,让用户可以以更低的价格或更多的优惠,购买我们的产品或服务的会员或其他项目,从而提高用户的价值感和满意度,引导用户进行付费或续费等操作。
- 红包:我们提供给用户一定的红包,让用户可以在我们的平台上随机获得一些现金或积分等奖励,从而提高用户的兴趣和参与,引导用户进行使用或推荐等操作。
- 礼品:我们提供给用户一定的礼品,让用户可以在我们的平台上兑换一些有价值或有意义的物品或服务,如音乐CD、音乐会门票、音乐课程等,从而提高用户的忠诚度和黏性,引导用户进行复购或分享等操作。
- 产品分销:我们的产品分销是采用多渠道和多层次的模式,来扩大我们的产品或服务的覆盖和影响,从而提高我们的市场份额和品牌知名度。我们的产品分销的主要渠道和层次有以下几种:
- 网络渠道:我们利用网络的广泛和便捷,通过建立自己的官方网站和应用,以及在各大搜索引擎、社交媒体、视频平台、音乐平台等上投放广告和内容,从而吸引和引导用户访问我们的平台或下载我们的应用。
- 合作渠道:我们利用合作的互利和互补,通过与各大音乐厂牌、音乐人、音乐节、音乐媒体、音乐教育等合作,以及与各大电商、支付、社交、游戏等合作,从而扩大和丰富我们的产品或服务的内容和功能,以及提高我们的产品或服务的曝光和推荐。
- 分销渠道:我们利用分销的激励和传播,通过建立自己的分销体系,让用户可以成为我们的分销商或代理商,从而通过自己的网络和影响,向他人推荐或销售我们的产品或服务,从而获得一定的奖励和分成。
- 产品包装:我们的产品包装是采用多样化和个性化的模式,来提高我们的产品或服务的形象和品质,从而提高用户的认同和喜爱。我们的产品包装的主要方法有以下几种:
- 视觉包装:我们利用视觉的美感和吸引,通过设计和制作我们的产品或服务的LOGO、图标、界面、海报、视频等,从而提高我们的产品或服务的视觉效果和识别度。
- 文字包装:我们利用文字的表达和传达,通过编写和发布我们的产品或服务的名称、介绍、文案、评论、故事等,从而提高我们的产品或服务的文字效果和影响力。
- 声音包装:我们利用声音的感受和感染,通过录制和播放我们的产品或服务的音乐、歌曲、声音、口号、口碑等,从而提高我们的产品或服务的声音效果和感染力。
- 气氛包装:我们利用气氛的营造和维持,通过举办和参与我们的产品或服务的活动、演出、比赛、庆典等,从而提高我们的产品或服务的气氛效果和忠诚度。
- 策略执行:我们可以利用GPT-3的生成能力,对营销的策略和方案进行生成,从而帮助我们实现更有创意和更有吸引力的营销行动和措施。例如,我们可以让GPT-3根据我们的营销策略和方案,生成和提供各种有趣和有价值的营销内容、素材、活动等,如广告文案、广告图片、广告视频、优惠券、红包、礼品、游戏、竞赛等,从而执行我们的营销策略和方案。假设我们的营销内容、素材、活动等是:
- 广告文案:我们利用GPT-3的文本生成能力,编写和发布一些吸引和打动用户的广告文案,如:
- 在线音乐平台,让你听到不一样的世界!
- 无限量的在线音乐,任你挑选,任你欣赏!
- 高品质的音乐资源,让你学习,让你成长,让你享受!
- 专属的音乐会员,让你享受更多的优惠和服务!
- 快来加入我们的在线音乐平台,让音乐成为你的生活的一部分!
- 广告图片:我们利用GPT-3的图像生成能力,设计和制作一些美观和有意义的广告图片,如:
- 一个展示我们的产品或服务的LOGO和名称的图片,配上一句简洁和有力的口号,如“在线音乐平台,让你听到不一样的世界!”
- 一个展示我们的产品或服务的功能和内容的图片,配上一些说明和标签,如“无限量的在线音乐,任你挑选,任你欣赏!”
- 一个展示我们的产品或服务的优势和特色的图片,配上一些证据和数据,如“高品质的音乐资源,让你学习,让你成长,让你享受!”
- 一个展示我们的产品或服务的会员和优惠的图片,配上一些吸引和激励的信息,如“专属的音乐会员,让你享受更多的优惠和服务!”
- 一个展示我们的产品或服务的用户和社群的图片,配上一些感染和传播的信息,如“快来加入我们的在线音乐平台,让音乐成为你的生活的一部分!”
- 广告视频:我们利用GPT-3的视频生成能力,拍摄和制作一些动感和有情感的广告视频,如:
- 一个展示我们的产品或服务的故事和场景的视频,配上一些音乐和旁白,如一个年轻人在不同的地方和时间,通过我们的产品或服务,听到了不同的音乐,感受到了不同的情感,从而改变了自己的生活和态度的故事。
- 一个展示我们的产品或服务的评价和口碑的视频,配上一些音乐和文字,如一些用户在我们的平台上,对我们的产品或服务,进行了一些真实和积极的评价和口碑,从而影响了更多的人的选择和行为的评价。
- 一个展示我们的产品或服务的活动和演出的视频,配上一些音乐和文字,如一些用户在我们的平台上,参与了一些有趣和有价值的活动和演出,从而享受了更多的乐趣和收获的活动。
- 优惠券:我们利用GPT-3的优惠券生成能力,创建和发放一些有吸引力和有价值的优惠券,如:
- 一个可以让用户免费体验我们的高级会员一个月的优惠券,配上一些说明和条件,如“限时免费体验高级会员,享受无限量的在线音乐和全部音乐资源,以及一些额外的优惠和服务,只需在本月内注册或下载我们的应用,即可获得此优惠券,每个用户限领一张,先到先得,数量有限,赶快行动吧!”
- 一个可以让用户以半价购买我们的高级会员一年的优惠券,配上一些说明和条件,如“限时半价购买高级会员,享受无限量的在线音乐和全部音乐资源,以及一些额外的优惠和服务,只需在本月内使用此优惠券,即可以150元的价格,购买我们的高级会员一年,原价300元,每个用户限用一张,数量有限,赶快行动吧!”
- 一个可以让用户免费兑换一张我们的音乐会门票的优惠券,配上一些说明和条件,如“限时免费兑换音乐会门票,享受我们的音乐会的精彩演出,只需在本月内使用此优惠券,即可免费兑换一张我们的音乐会门票,原价100元,每个用户限用一张,数量有限,赶快行动吧!”
- 红包:我们利用GPT-3的红包生成能力,创建和发放一些有趣和有奖励的红包,如:
- 一个可以让用户在我们的平台上随机获得一些现金的红包,配上一些说明和条件,如“限时抢现金红包,享受我们的平台的惊喜和乐趣,只需在本月内登录或使用我们的应用,即可随机获得一些现金的红包,最高可达100元,每个用户限抢一次,数量有限,赶快行动吧!”
- 一个可以让用户在我们的平台上随机获得一些积分的红包,配上一些说明和条件,如“限时抢积分红包,享受我们的平台的优惠和服务,只需在本月内登录或使用我们的应用,即可随机获得一些积分的红包,最高可达1000分,每个用户限抢一次,数量有限,赶快行动吧!”
- 一个可以让用户在我们的平台上随机获得一些礼品的红包,配上一些说明和条件,如“限时抢礼品红包,享受我们的平台的精彩和收获,只需在本月内登录或使用我们的应用,即可随机获得一些礼品的红包,最高可达一张音乐CD、一张音乐会门票、一节音乐课程等,每个用户限抢一次,数量有限,赶快行动吧!”
- 广告文案:我们利用GPT-3的文本生成能力,编写和发布一些吸引和打动用户的广告文案,如:
- 策略评估:我们可以利用GPT-3的优化能力,对营销的数据和结果进行优化,从而帮助我们实现更准确和更全面的营销评估和改进。例如,我们可以让GPT-3根据我们的营销目标和指标,收集和分析我们的营销数据和结果,如销量、收益、市场份额、品牌知名度等,从而评估我们的营销效果和效率,以及优势和不足,从而提出我们的营销改进和优化的建议和方案。假设我们的营销评估和改进的建议和方案是:
- 销量:我们的销量在未来一年内提高了40%,达到了我们的营销目标的80%,说明我们的产品或服务有一定的市场需求和用户认可,但是还有一定的提升空间。我们的营销改进和优化的建议和方案是:
- 增加产品或服务的种类和数量,满足更多的用户和市场的需求和喜好。
- 增加产品或服务的质量和性能,提升用户的体验和满意度。
- 增加产品或服务的宣传和推广,扩大用户和市场的覆盖和影响。
- 收益:我们的收益在未来一年内提高了80%,达到了我们的营销目标的80%,说明我们的产品或服务有一定的盈利能力和竞争优势,但是还有一定的提升空间。我们的营销改进和优化的建议和方案是:
- 调整产品或服务的定价和促销,平衡用户的支付意愿和能力,以及我们的收益和成本。
- 增加产品或服务的附加值和差异化,提高用户的价值感和忠诚度。
- 增加产品或服务的分销和合作,增加我们的收入来源和渠道。
- 市场份额:我们的市场份额在未来一年内提高了8%,达到了我们的营销目标的80%,说明我们的产品或服务有一定的市场占有率和竞争力,但是还有一定的提升空间。我们的营销改进和优化的建议和方案是:
- 分析市场的需求和趋势,抓住市场的机会和变化,创新产品或服务的功能和内容。
- 分析市场的竞争和威胁,应对市场的挑战和风险,优化产品或服务的策略和方案。
- 分析市场的细分和定位,针对不同的用户和市场,定制产品或服务的包装和渠道。
- 品牌知名度:我们的品牌知名度在未来一年内提高了15%,达到了我们的营销目标的75%,说明我们的产品或服务有一定的品牌影响力和口碑,但是还有一定的提升空间。我们的营销改进和优化的建议和方案是:
- 增加品牌的形象和品质,提高品牌的识别度和信任度。
- 增加品牌的传播和推荐,提高品牌的曝光度和口碑。
- 增加品牌的活动和演出,提高品牌的气氛度和忠诚度。
- 销量:我们的销量在未来一年内提高了40%,达到了我们的营销目标的80%,说明我们的产品或服务有一定的市场需求和用户认可,但是还有一定的提升空间。我们的营销改进和优化的建议和方案是:
结语
在本文中,我们介绍了人工智能大模型在用户画像的应用上的概念、作用、方法和案例。我们认为,人工智能大模型可以利用其强大的数据处理、特征提取、模型训练、模型预测、模型生成、模型优化等能力,从而实现对用户的更深入和更全面的了解和分析,从而为用户提供更精准和更个性化的产品或服务。我们也认为,人工智能大模型在用户画像的应用上还有一些局限性和挑战,需要我们注意和解决。我们希望本文能够对你有所帮助和启发,也欢迎你关注我的个人号“产品经理独孤虾”(全网同号)中的专栏《智能营销—大模型如何为运营与产品经理赋能》提出你的意见和建议。谢谢你的阅读和支持!

所有评论(0)