看完这篇秒懂算法备案!【保姆级教程】
从新闻资讯的精准推送,到电商平台的商品推荐,从智能客服的高效交互,到金融领域的风险评估,算法无处不在,但是大数据杀熟、信息茧房、隐私泄露等问题频发,引发了社会各界的广泛关注。为了规范算法应用,保障社会公共利益和数据安全,算法备案制度应运而生。
从新闻资讯的精准推送,到电商平台的商品推荐,从智能客服的高效交互,到金融领域的风险评估,算法无处不在,但是大数据杀熟、信息茧房、隐私泄露等问题频发,引发了社会各界的广泛关注。为了规范算法应用,保障社会公共利益和数据安全,算法备案制度应运而生。
一、算法备案的法律规定
算法备案工作主要依托三项具有里程碑意义的法规有序开展:
- 《互联网信息服务算法推荐管理规定》:该规定于 2022 年 3 月 1 日正式施行,作为我国算法推荐服务监管领域的基础性法规,它对算法推荐服务的定义、提供者义务等进行了系统规范,明确将备案列为核心合规要求,为算法备案工作提供了坚实的制度框架。
- 《互联网信息服务深度合成管理规定》:针对深度合成技术这一新兴且应用广泛的领域,该规定细化了内容标识、安全评估等关键责任,将此类算法纳入强制备案范畴,进一步强化了对特定算法的监管力度。
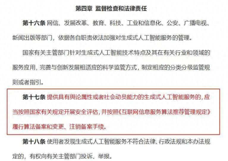
- 《生成式人工智能服务管理暂行办法》:明确指出做大模型备案需按照《互联网信息服务算法推荐管理规定》履行算法备案手续,为生成式人工智能领域的算法备案工作指明了方向。

这三项法规相互协同、互为补充,共同构建起算法备案的法规体系,为监管部门开展工作以及企业落实备案责任提供了清晰、明确的法律依据。
二、算法备案的覆盖范围
备案覆盖的产品类型极为广泛,包括但不限于以下几类:
- 网站平台:无论是资讯类网站,通过算法为用户推送个性化新闻;还是电商类网站,利用算法优化商品搜索排序,只要涉及算法服务,均需纳入备案范围。
- 移动应用程序(APP):资讯 APP 根据用户兴趣偏好推送文章,社交 APP 运用算法推荐好友或内容,这些 APP 的核心算法功能都必须进行备案。
- 小程序:微信小程序、支付宝小程序等,若在运营过程中使用了算法,如基于用户行为推荐相关服务或内容,需按实际使用的算法类型备案。
- 桌面应用程序:部分办公软件利用算法实现智能文档推荐,设计工具借助算法提供个性化创作建议,其中涉及信息服务的算法模块同样需要备案。
- 微信公众号:若公众号运用算法进行内容推荐,以提升用户阅读体验,也需履行备案手续。
- 插件:例如广告插件依据用户画像精准投放广告,内容推荐插件根据用户浏览历史推送相关信息,其核心算法都要进行备案。
- 应用程序编程接口(API):若对外提供算法 API 服务,向其他平台或开发者输出算法能力,需对 API 提供的算法能力进行备案。
值得注意的是,算法备案支持全生命周期管理,不仅已上线产品需要备案,处于开发测试阶段的产品同样可提前备案,确保在产品整个运营过程中,算法始终处于合规监管之下。
三、算法备案的流程拆解
算法备案流程主要包括注册与主体备案、备案信息填报、产品及功能信息提交三个关键环节:
(一)注册与主体备案
- 账号注册:企业登录互联网信息服务算法备案系统,填写企业基本信息,如企业名称、统一社会信用代码、注册地址、法定代表人等,并设置登录账号与密码。
- 资质信息提交:上传营业执照扫描件,需为最新版且清晰完整、在有效期内;提供法人及算法负责人身份证件正反面彩色扫描件,确保信息清晰可辨、证件在有效期内。
- 责任人信息确认:明确法定代表人、算法安全责任人信息,确保联系方式有效可查,以便监管部门在审核过程中能够及时沟通。
- 提交备案申请:签署并上传《算法备案承诺书》和《落实算法安全主体责任基本情况》,提交主体备案申请。主体备案审核周期大概在 7 - 10 天,监管部门会严格审查企业提交的资质信息,只有主体备案通过,后续的算法备案流程才能顺利推进。
(二)备案信息填报
- 选择算法类型:当主体备案通过后,企业进入备案信息页面,根据自身算法的实际类型,在生成合成、个性化推送、排序精选、检索过滤、调度决策等算法类型中进行选择。
- 填报算法信息:依照系统提示,详细且准确地填报算法相关信息,包括算法名称、应用场景、技术原理等基础信息。例如,对于个性化推送算法,要详细说明其应用于 APP 的商品推荐功能,技术原理是基于用户行为数据的协同过滤算法。
- 提交相关材料:同时提交拟公示内容以及自评估报告。拟公示内容应清晰、准确地向公众介绍算法的基本情况;自评估报告需对算法的安全性、合规性进行全面评估,包括数据安全、算法公平性、技术可控性等方面。算法备案一审时间大约为 7 个工作日,监管部门主要审查算法有无明显性矛盾、算法描述是否清晰、结果标识是否规范、内容生态治理措施是否到位等方面。
(三)产品及功能信息提交
- 填写关键信息:企业需进入产品及功能信息页面,填写月活数据、个性化推送关闭情况、未成年保护措施、ICP 备案号等关键信息。例如,明确说明产品的月活跃用户数为 X 万人,提供个性化推送关闭按钮的位置及操作说明,阐述针对未成年人保护采取的技术手段和管理措施。
- 明确算法应用领域:明确算法应用领域,比如是应用于 APP、小程序还是网站等。确认所有信息准确无误后,进行最终提交。二审的审核周期大概在 10 - 14 个工作日,监管部门会对算法模型等进行更为深入细致的审查,全方位确保算法的安全性与合规性。待国家网信办统一公示之后,企业便能获得备案号,整个算法备案流程大约历时 2 个月。
四、办理算法备案需要准备哪些材料
申请算法备案时,企业需准备以下关键材料:
- 营业执照电子扫描件:证明企业合法经营身份,用于确认备案主体的法人资格和经营范围,确保企业在合法合规框架内开展互联网信息服务及相关算法应用。
- 法人及算法负责人身份证件:提供法人身份证件明确企业法律责任主体;提供算法负责人身份证件确定对算法具体负责的人员身份,算法负责人需对算法各环节承担专业责任。
- 算法负责人工作证明:证实算法负责人与备案企业的劳动关系,说明其在企业内负责算法相关工作的职责和权限,体现其具备相应工作背景和专业能力。
- ICP 备案号或 ICP 许可证号:ICP 备案号针对非经营性互联网信息服务,ICP 许可证针对经营性互联网信息服务,此材料确保算法应用所依托的互联网信息服务平台已完成相关备案或许可,保障整个服务生态合规性。
- 承诺书:按官方模板填写并签署,加盖公章,确保内容真实完整,表明企业对算法备案相关事项的承诺和责任担当。
- 算法安全主体责任基本情况:包括算法安全管理制度等文件,展示企业在算法安全管理方面的制度建设和落实情况。
- 算法安全自评估报告:对算法安全性进行全面自评估,涵盖数据安全、算法公平性、技术可控性等多方面内容,是备案审核的核心材料之一。
- 拟公示内容:向公众公示的算法相关信息,应简洁明了、准确客观,便于公众了解算法基本情况。
五、不做算法备案会有哪些后果?
算法备案是强制性要求,企业若未依法进行算法备案,将面临多维度的严重法律后果:
- 产品运营限制:各大应用商店已将算法备案号列为算法服务类产品上线的必要资质条件,未取得备案号的产品无法通过审核上线。对于已上线的产品,也会被强制下架处理,直接导致企业业务中断,严重影响企业的正常运营和商业利益。
- 行政处罚:依据《互联网信息服务算法推荐管理规定》,违规企业将面临一万元以上十万元以下的罚款。情节严重的,可能被责令暂停相关业务、停业整顿或吊销相关业务许可证,对企业声誉和发展造成毁灭性打击。
- 刑事追责:若因未备案算法引发重大安全事故、造成严重社会危害或涉及违法犯罪行为,企业相关责任人将依法承担刑事责任,面临牢狱之灾,给企业和个人带来无法挽回的损失。
- 市场准入壁垒:在当前严格的监管环境下,未取得算法备案号的产品将被市场拒之门外,企业难以拓展新业务、进入新市场,严重限制企业的市场竞争力和发展空间。
以上就是本篇文章的全部内容,有其他备案疑惑的小伙伴们欢迎在评论区交流~
火山引擎开发者社区是火山引擎打造的AI技术生态平台,聚焦Agent与大模型开发,提供豆包系列模型(图像/视频/视觉)、智能分析与会话工具,并配套评测集、动手实验室及行业案例库。社区通过技术沙龙、挑战赛等活动促进开发者成长,新用户可领50万Tokens权益,助力构建智能应用。
更多推荐
所有评论(0)