一站式公网对讲终端接入 GB28181 视频监控平台
也可以加入微信公众号。,满足公安、消防、安保、物业、电梯、机场、物流、铁路、企业园区、智慧工地等行业的通信与视频监控需求。:基于 Mina 的二进制协议,处理心跳、抢麦、上下线、音视频邀请等,支持高并发;视频监控(ZLMediaKit)、音视频通话(WebRTC)、视频会议(SFU):登录、鉴权、组织管理、录音查询等 RESTful 接口。声明:网络内容,仅供学习,尊重版权,侵权速删,歉意致谢!3
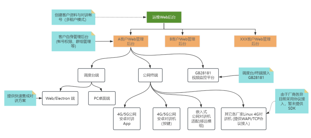
一、平台介绍
MyPOC 是一款轻量级、高兼容性的对讲通信平台,支持部署于公网、企业内网或基站专网,满足公安、消防、安保、物业、电梯、机场、物流、铁路、企业园区、智慧工地等行业的通信与视频监控需求。
平台核心亮点:
终端 POC App 已完整适配 GB28181 国标协议,可直接注册到标准国标视频监控平台;
提供对讲平台 + GB28181 视频平台的完整搭建方案,开箱即用;
全面适配多种 Android 终端设备:
-
大屏触屏公网对讲机
-
小屏按键式公网对讲机
-
安卓平板
-
嵌入式公网对讲终端(如移远 EC600x/EC800x 系列)
二、软件架构
平台采用 云服务器 + 微服务 + C/S + B/S 混合架构,支持多租户模型,可灵活部署于公网或局域网。

1、对讲平台(自主协议)
-
基于自研云服务(非 SIP 协议)
-
功能:语音对讲、定位轨迹、电子围栏、音视频调度
2、SIP 国标对讲平台(即将发布)
-
遵循 RFC 3261 国际标准及国内 ePDT 融合协议(pSIP)
-
应企业与开发者需求开发中,敬请关注
3、音视频通话平台(内网部署)
-
采用 WebRTC 方案
-
开源代码已公开,支持桌面端与移动端内网通话

4、WebRTC SFU 音视频会议系统



|
功能 |
说明 |
|---|---|
|
安全性 |
端到端加密(E2EE) |
|
替代方案 |
可替代“腾讯会议”用于企业内部 |
|
共享能力 |
支持调度台/APP 桌面共享 |
|
会议管理 |
支持录制(带水印)、中途邀请、级联会议 |
|
音频优化 |
内置回音消除、弱网自适应(流畅优先) |
|
部署能力 |
全内网部署,千兆带宽下支持近百人并发 |
5、GB28181 平台集成
基于 ZLMediaKit + WVP-GB28181-Pro 开源框架扩展,实现:
-
公网对讲终端通过 GB28181 协议注册、注销
-
实时音视频点播、录像回放、下载
-
支持 H.264/H.265 编码(自动检测硬件硬编能力)
-
支持前摄、后摄、USB OTG 摄像头接入
-
PS 流封装兼容海康、大华、宇视等主流厂商
-
音频支持 AAC 编码并打包进 PS 流
平台业务架构

三、二次开发与代码集成
平台开放大量客户端源码,支持企业定制与二次开发。
|
客户端类型 |
适配终端 |
源码路径 |
说明 |
|---|---|---|---|
|
Android App |
安卓手机、公网对讲机、平板、单兵终端 |
demo/android_app |
完整集成文档 |
|
IoT 嵌入式 App |
移远 EC600x/EC800x 系列模组 |
demo/iot_app |
支持低功耗嵌入式部署 |
|
PC 桌面端 |
Windows 10/11 |
pc_app |
|
|
Web 插件 |
Chrome / Edge 浏览器 |
webplugin/chrome |
快速集成对讲功能 |
|
Electron 插件 |
Electron 应用 |
webplugin/electron |
插件化集成方案 |
四、对讲功能方案支持
|
功能 |
支持情况 |
说明 |
|---|---|---|
| 组呼 |
✅ |
支持固定组、地图框选组 |
| 临时组呼 |
✅ |
动态创建,退出自动释放 |
| 组呼监听 |
✅(调度台) |
APP 端暂不支持 |
| 单呼 |
✅ |
请求-应答模式 |
| 广播呼叫 |
✅ |
支持语音/录音文件广播,应急后自动返回原组 |
| 强踢/强插 |
✅ |
调度台可操作 |
| 遥晕/遥毙 |
✅ |
按账号远程控制 |
| 麦权等级 |
✅(3级) |
更多等级需定制 |
| 对讲插话 |
✅ |
高麦权可打断低麦权 |
| 对讲录音 |
✅ |
服务端存储,支持查询/播放/下载 |
| 组织架构 |
✅ |
树状行政区划结构,递归统计在线人数 |
| SOS 呼叫 |
✅ |
一键触发,同步上报定位+视频推流 |
语音编码支持:AMR-NB、PCMA、PCMU、Opus
标准支持进展:
pSIP / PDT 融合方案:开发中
B-TrunC / TETRA / 3GPP McX(MCPTT/MCVideo):暂不支持或调研中
五、音视频方案对比
|
能力 |
公网方案 |
内网方案 |
GB28181 方案 |
|---|---|---|---|
|
1对1 通话 |
✅(动态码率,弱网优化) |
✅ |
❌ |
|
视频监控 |
✅(多分辨率、H.264/H.265) |
✅ |
✅(实时点播,PS 流) |
|
视频直播 |
✅ |
✅ |
❌ |
|
视频转发 |
❌ |
✅ |
❌ |
|
终端拉流 |
❌ |
✅ |
❌ |
|
视频录像 |
需 OSS |
服务端切片存储 |
✅ |
|
SOS 视频呼叫 |
✅(定位+语音+视频) |
✅ |
❌ |
|
视频会议 |
✅(100+路) |
✅ |
❌ |
视频监控/直播简单应用图例

视频监控(停车场复杂应用,扩展到64路道闸相机)

平台资料

六、各端技术实现
1、服务端
技术栈:JDK 8+、Mina(TCP Socket)、SpringBoot、SpringCloud、MyBatis-Plus
两大模块:
实时信令/媒体通道:基于 Mina 的二进制协议,处理心跳、抢麦、上下线、音视频邀请等,支持高并发;
业务 API 接口:登录、鉴权、组织管理、录音查询等 RESTful 接口。
2、PC 端(Windows)
开发环境:Visual Studio 2017,.NET Framework 4.5.2+
核心功能:
-
成员状态同步、语音对讲、频道管理、禁言控制
-
地图框选建组、GPS 轨迹回放
-
遥毙/激活、电子围栏告警
-
视频监控(ZLMediaKit)、音视频通话(WebRTC)、视频会议(SFU)

3、安卓端
音频处理:基于 WebRTC 的 3A 算法
-
AEC(回声消除)
-
AGC(自动增益)
-
NS(降噪)
-
VAD(静音检测)
功能亮点:
-
NFC / 二维码巡更签到
-
水印打卡、定位上报
-
SOS 一键报警(含视频推流)
-
支持 USB OTG 外接 UVC 摄像头直播

4、Web 端
框架:Vue2
功能模块:系统管理、角色权限、巡更管理、任务中心、操作日志

5、Android 接入 GB28181 流程
1、在 App 中配置并注册到 GB28181 平台

2、在国标平台侧即可实时点播终端视频流

3、支持前摄、后摄、USB OTG 摄像头三路视频源

七、硬件适配系列
|
设备类型 |
代表机型/平台 |
核心功能 |
|---|---|---|
|
三防触屏对讲机 |
各品牌 PTT 设备 |
PTT/SOS 按键适配、全功能支持 |
|
按键式对讲机 |
传统公网机型 |
GPS、单呼/组呼、电子围栏 |
|
执法记录仪 |
行业专用设备 |
全功能集成 |
|
双模对讲机 |
如彬其 BQ889 |
模拟 + 公网双模切换 |
|
嵌入式对讲机 |
移远 EC600x/EC800x |
低功耗、GPS、组呼、报警 |
公网对讲机(按键机型)


执fa记录仪



双模对讲机(模拟对讲+公网对讲)
下图是其中适配了彬其BQ889款机型



嵌入式公网对讲机
基于移远的EC600x, EC800x 等系列适配


八、其他资源
二次开发文档
https://gitee.com/zhousiraaa/mypoc/wikis/%E6%80%BB%E4%BD%93%E4%BB%8B%E7%BB%8D
PC 端应用下载
https://saas-park.oss-cn-shenzhen.aliyuncs.com/app/release/PC-Platform.zip
Android 端应用下载
https://saas-park.oss-cn-shenzhen.aliyuncs.com/app/release/middle_PocApp_V8.0.7_202503210959.apk
项目源码
Gitee:https://gitee.com/zhousiraaa/mypoc
关键词
#公网对讲、#GB28181、#Android对讲机、#ZLMediaKit、#WebRTC、#音视频会议、#SIP、#多终端适配、#开源项目、#集群对讲
最后
如果你觉得这篇文章对你有帮助,不妨点个赞支持一下!你的支持是我继续分享知识的动力。如果有任何疑问或需要进一步的帮助,欢迎随时留言。也可以加入微信公众号[DotNet技术匠] 社区,与其他热爱技术的同行一起交流心得,共同成长!
作者:小码编匠
出处:gitee.com/smallcore/DotNetCore
声明:网络内容,仅供学习,尊重版权,侵权速删,歉意致谢!
END
方便大家交流、资源共享和共同成长
纯技术交流群,需要加入的小伙伴请扫码,并备注【加群】

推荐阅读
.NET 8 微服务框架长什么样?集成 AI 智能体、多租户、自动调度与实时通信
一套工具搞定工业通讯全场景?让 PLC、Modbus、TCP 通信一目了然
WPF 轻量级插件框架:动态菜单、浮动窗口、热加载 DLL,开箱即用
WPF 智能仓储上位机系统,集成数据采集与轻量级 MES 功能
C# + FFmpeg 一键转码,轻松解决海康视频网页播放难题
开源 .NET 工作流引擎 + 可视化设计,轻松搞定 OA/CRM/ERP 开发
WinForm + STM32 打造稳定好用的工业设备远程升级工具
Visual Studio 2026 上手体验,AI 懂你、界面清爽、协作无缝
不用 GPU 也能跑的 WPF 视觉检测软件(Emgu CV + SQLite)
C# 工业级扫码难题破解,用微信实现精准扫码并自动填入任意应用
工业软件缺好 UI?这套 .NET 控件库从 IO 灯到圆角按钮全搞定
工业级 MES 系统开发 WPF + MVVM 从入门到实战(全源码/收藏版)
觉得有收获?不妨分享让更多人受益
关注「DotNet技术匠」,共同提升技术实力

收藏

点赞

分享

在看
火山引擎开发者社区是火山引擎打造的AI技术生态平台,聚焦Agent与大模型开发,提供豆包系列模型(图像/视频/视觉)、智能分析与会话工具,并配套评测集、动手实验室及行业案例库。社区通过技术沙龙、挑战赛等活动促进开发者成长,新用户可领50万Tokens权益,助力构建智能应用。
更多推荐
所有评论(0)