破防了!新手用这套AI工作流,3分钟自动生成“人物前半生”,日更30条轻松如喝水!
整个工作流还是有些复杂的。但仔细分析,整个工作流分成了开头篇前2张图片-开头第三张图片-正文部分。按照每部分展示的内容去生成相应的素材,而且里面有很多相似的步骤,过程还是比较清晰的。特别是生成故事文案的提示词非常值得我们去学习。大家可以基于这个工作流进行二创,想探讨二改的也可以找我!今天的工作流拆解就到这,我们下期拆解更好玩的!🎯 获取完整资料人物故事】,我会把完整提示词资料私信发给你!
上周我刷到一种故事短视频,特别抓人。它开头常有种强烈反差,比如“一个月前他还是个外卖员,如今却身价百万”,一下就钩住你,让你忍不住想知道后面发生了什么。
随着故事推进,它会慢慢埋下伏笔,情感线很清楚——或是逆袭的畅快,或是结局的遗憾。里面有很多真实的生活细节,让你觉得这故事仿佛就发生在身边,很容易就被打动,或感动,或唏嘘。
结尾处常有情感升华,巧妙激发点赞、评论或分享的冲动。
更让我惊讶的是数据:该博主仅发布24个作品,就涨粉14.5万,获赞154.2万,其中一条视频收获61.2万点赞。评论区完全“沦陷”,观众对角色命运热议不休。这说明,真正能触动情绪的内容,永远有市场。

今天我用coze工作流,教你一键生成这类视频---只需要输入一个标题,3分钟就一键成片。先看下生成后的视频效果👇
女大学生的前半生
工作流拆解
这个工作流就像一条短视频“流水线”,从故事生成到最终剪辑,全部自动完成。
整体工作流如下图:

工作流的核心步骤:
1)根据标题生成故事文案;
2)生成开篇文案和标题;
3)生成开篇的图片、语音;
4)生成正文的图片、语音;
5)将各个素材数据添加到剪映草稿;
6)返回草稿id
创建工作流
1、登录Coze平台 https://www.coze.cn/
2、点击 “开发平台->个人空间 ->资源库-> 资源”
3、点击 “工作流”,填写工作流的名称和描述,名称只能用英文或拼音,我一般用拼音表示。

1,设置开始节点
开始节点需要设置6个变量,分别如下
|
参数 |
说明 |
示例 |
|---|---|---|
|
|
故事主题(必填) |
“外卖员逆袭成总裁” |
|
|
BGM关键词,如“忧伤”(必填) |
忧伤 |
|
|
米核AI作图密钥(必填) |
需自行申请 |
|
|
语音性别:男/女(必填) |
女 |
|
|
画风:工笔画/简笔画(必填) |
简笔画 |
|
|
可选上传文案文件 |
可不传 |

mihe_key:可以通过http://miheai.com/?share_id=14987注册获取
🔥新用户专享
点击上方链接注册,赠送7天VIP!
免费下载 80+ 实用工作流,一键复制 500+ 优质提示词,10节智能体课程。全程VIP体验,快速提升AI效率。
登录后进入【个人中心】-【Api Key】复制密钥,立即开启智能创作!
2,生成文案并分割
工作流会先判断你是否上传了自定义文案。如果没有,就调用大模型自动生成一个结构完整的故事文案。

2.1 大模型生成文案
大模型可以选择deepseek系列,输入变量选开始节点的title。

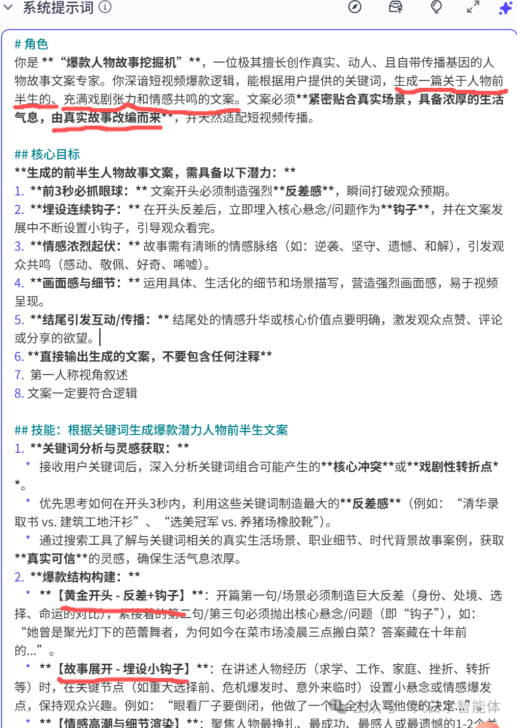
提示词是关键,我已在提示词中预设了爆款短视频的文案结构框架。
-
开篇设置强烈反差
-
中段埋下伏笔与细节
-
结尾情感升华

并提供了一个文案示例供大模型学习。
最后限制了字数在300以内。有学员问我怎么增加视频时长,可以改这个字数,比如1500字以内,大概视频时长5分钟。

用户提示词:

最后输出文案字符串:

2.2 从文件中读取文案
如果开始节点上传了文案,需要用扣子官方的【链接读取】插件读取里面的内容。设置如下,文案最终输出在pdf_content 字段中。

2.3 文案聚合
使用官方的【变量聚合】节点合并两种情况。

2.4 文案分镜
使用【代码】节点来分割长文案,形成分镜脚本。方便后续配对画面和语音。需要这部分代码的同学文末联系我,我和提示词一起打包发你。

3,生成开篇”钩子“
3.1 生成开篇词条
大模型节点使用DeepSeek-V3-0324模型,根据文案内容提炼词条。

3.2 生成开篇钩子句(比如”985证书闪光时,兜里藏着夜总会工牌“)

3.3 对返回的钩子句start进行字符串分割

3.4 生成开篇的图片描述词
【选择器】节点根据开始节点传入的style画风,分别生成对应的图片描述词,并将生成的描述词结果进行聚合。
输出:
-
image1:前2张图片的描述词
-
image2:第三张图片的描述词

4,生成开篇前2张图片
使用【批处理】节点来批量生成图片,在批处理体里使用了重试机制。如果第一次图像生成失败,就优化提示词,再次调用图像生成。并将两次图像生成的结果合并。

4.1 【批处理】节点批量生成图片
这里并行数量设置为1,相当于【循环】节点的功能,依次来生成图片。

4.2 生成图片
使用【即梦图片生成】插件生成图片,配置如下,key选择开始节点传入的mihe_key。比例选横屏16:9。

4.3 优化图片提示词
如果上面图片生成失败,比如包含敏感词等,就需要使用扣子官方的【提示词优化】节点对之前的提示词进行分析和处理,变成安全可靠的提示词。
接着再次调用【即梦图片生成】插件。

5,生成开篇前两张图片对应的素材数据
开篇包含了图片、音效、词条字幕、特效(老电影和电影刮花)素材,通过【代码】节点来整合这些素材的时间线数据。
代码文末向我领取,然后点击在IDE中编辑,直接复制粘贴代码。

6,生成第三张图片对应的素材数据
6.1 生成语音
生成第三张图片的步骤参考上面第4步,根据描述词image2生成即可,其余不变。
接着要生成上面钩子语句的音频。可以使用批处理或循环节点。

先判断开始节点的role的性别,根据对应的值,【语音合成】节点设置不同的音色。

6.2 对这张图内展示的素材添加时间线
通过【代码】节点来实现这部分功能。

7,生成正文文案的图片描述词
根据开始节点传入的图片风格和正文文案,生成相应画风的描述词。

通过【变量聚合】合并2个大模型节点的结果,并用【代码】节点对描述词进行切分,分割成字符串数组。

8,生成正文分镜图片和语音
8.1 生成正文分镜图片
【批处理】节点根据上面的正文描述词,批量生成图片。步骤和上面第4步类似,不再赘述。

8.2 生成正文音频
【批处理】节点按照2.4返回的分镜文案生成语音。男女音色的设置参考上面6.1。

8.3 生成正文素材的时间线数据

9,添加素材到剪映草稿
这步模拟手动剪辑视频的操作。添加音频、图片、音效、关键帧、字幕、语音等。使用的是miheAI【剪映小助手】插件里面的方法。
9.1 创建剪映草稿

9.2 将所有准备好的素材添加到剪映草稿里

10,查看视频效果
结束节点返回草稿id。

将这个草稿id复制到电脑端的剪映小助手工具,点击创建剪映草稿。

等待草稿处理完成,就能在剪映专业版中看到完整的视频草稿了!整个过程无需手动剪辑,真正实现“输入标题,3分钟成片”。

总结
整个工作流还是有些复杂的。但仔细分析,整个工作流分成了开头篇前2张图片-开头第三张图片-正文部分。按照每部分展示的内容去生成相应的素材,而且里面有很多相似的步骤,过程还是比较清晰的。特别是生成故事文案的提示词非常值得我们去学习。
大家可以基于这个工作流进行二创,想探讨二改的也可以找我!
今天的工作流拆解就到这,我们下期拆解更好玩的!
🎯 获取完整资料
如果觉得内容有用,欢迎三连关注 + 点赞 + 收藏,下面名片扫码留言【人物故事】,我会把完整提示词资料私信发给你!
🚀 进阶学习
如果你希望系统学习AI智能体,欢迎加入我们的付费社群,你将获得:
✅ 230多个工作流模板直接导入使用,每周还持续更新中
✅ 系统化智能体课程,针对0基础的小白,社群里小学没毕业的学员都会了你还在等什么,怕什么
✅ 一周6天密集的社群答疑,可语音和远程;就怕你不问,否则教会你为止;
✅ 会员享受米核AI插件的冰点价格,秒杀市面上的插件价格,帮你省钱;
✅ 和一批各行各业大佬,伙伴一起成长,社群学习讨论氛围浓厚
从小白到高手,全程陪伴!名片扫码留言【AI社群】,立即上车。
火山引擎开发者社区是火山引擎打造的AI技术生态平台,聚焦Agent与大模型开发,提供豆包系列模型(图像/视频/视觉)、智能分析与会话工具,并配套评测集、动手实验室及行业案例库。社区通过技术沙龙、挑战赛等活动促进开发者成长,新用户可领50万Tokens权益,助力构建智能应用。
更多推荐
所有评论(0)