计算机毕业设计springboot基于Java的饮品销售系统的实现 基于SpringBoot+Java的奶茶店线上订购平台的设计与实现 融合SpringBoot框架的饮品外卖销售系统研发
移动互联网把“人找店”变成了“店找人”,小程序、外卖、社群团购让一杯饮品的成交场景从柜台延伸到指尖。后疫情时代,消费者对无接触点单、自取、外卖的依赖度陡增,门店则迫切需要一套轻量级、可快速复制的数字化工具来同时管好线上流量与线下库存。SpringBoot生态成熟、开发效率高,恰好能在最短时间内把“想法”变“系统”,于是这套基于Java的饮品销售系统应运而生。系统把一杯饮品的生命周期拆成“数据”:从
计算机毕业设计springboot基于Java的饮品销售系统的实现w5xti4t5 (配套有源码 程序 mysql数据库 论文)
本套源码可以在文本联xi,先看具体系统功能演示视频领取,可分享源码参考。
移动互联网把“人找店”变成了“店找人”,小程序、外卖、社群团购让一杯饮品的成交场景从柜台延伸到指尖。后疫情时代,消费者对无接触点单、自取、外卖的依赖度陡增,门店则迫切需要一套轻量级、可快速复制的数字化工具来同时管好线上流量与线下库存。SpringBoot生态成熟、开发效率高,恰好能在最短时间内把“想法”变“系统”,于是这套基于Java的饮品销售系统应运而生。
系统把一杯饮品的生命周期拆成“数据”:从用户打开首页到喝完最后一口,每一个环节都在后台留下可追溯的记录。核心功能如下:
用户侧
-
注册/登录/找回密码
-
饮品浏览(分类、搜索、排序、收藏)
-
购物车(加料、改规格、批量结算)
-
订单中心(立即下单、预约下单、再来一单)
-
支付(微信、余额、优惠券抵扣)
-
叫号取餐(实时队列、语音播报)
-
外卖地址管理、配送费实时计算
-
评价、打分、上传图片
-
在线留言、催单、退款申请
-
个人中心(积分、历史订单、我的收藏、红包卡券)
门店侧
-
饮品分类管理(多级类目、口味模板、加料库)
-
饮品档案(主图、详情图、价格、成本、上下架)
-
库存预警(原料配比、销量预测、自动扣减)
-
订单管理(新单提醒、接单、拒单、退单、小票打印)
-
叫号管理(自动叫号、重呼、过号、完成状态)
-
取餐管理(扫码取餐、核销、异常上报)
-
会员管理(标签、RFM模型、批量发券)
-
营销工具(满减、折扣、秒杀、拼团、买赠)
-
数据面板(日销、周销、月销、客单价、复购率)
-
系统公告、轮播图、友情链接一键发布
技术支撑
-
基于SpringBoot+MyBatis-Plus快速搭建RESTful接口
-
Vue2 管理后台 + 微信小程序前端,一套接口多端复用
-
MySQL主从+Redis缓存,高峰下单读写分离
-
JWT+SpringSecurity做无状态鉴权,支持移动端长登录
-
RocketMQ异步下单,防止超卖;库存与订单最终一致性
-
ELK日志收集,链路追踪,线上排障分钟级定位
一句话概括:把“点单—制作—取餐—数据沉淀”全流程搬到云端,让门店只专注调饮,其余交给系统。
注:以上是纯课题毕业设计功能介绍,并非实际开发完成,最终开发完成的毕业设计程序以下面的的环境软件、功能图和界面为准。
系统所需要的环境软件:idea、eclipse+mysql5.7、8.0+Navicat+JDK1.8+tomcat7.0
系统设计
4.1系统功能结构图
系统功能结构图是系统设计阶段,系统功能结构图只是这个阶段一个基础,整个系统的架构决定了系统的整体模式,是系统的根据。饮品销售系统的整个设计结构如图4-1所示。

图4-1系统功能结构图
4.2系统数据库设计
对于饮品销售系统而言,数据库中最核心的数据就是信息,并且有许多其他关联数据都储存于数据库中。随着时间推移,将发布大量信息于本系统中,届时数据库中也将蕴藏海量数据。一个优秀的数据库设计方案能在保证系统能够高效处理大量数据的同时保证系统的安全性。因此,在本饮品销售系统设计方案中将数据库的设计摆在重要位置,将数据库设计视为系统设计的重要内容。
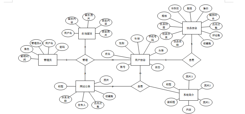
4.2.1数据库E-R图
E-R图,是通过用户的想法将一些数据形成一种关系结构,这种关系结构也可视为一种概念模型,而数据库的数据处理可以通过概念模型表现直观反映出来。由于E-R图是从用户的角度设立的模型,因此系统E-R图具有很强的实践意义。
在线留言E-R图如图4-2所示:

图4-2在线留言E-R如图
网站公告E-R图如图4-3所示:

图4-3网站公告E-R如图
系统简介E-R图如图4-4所示:

图4-4系统简介E-R如图
用户信息E-R图如图4-5所示:

图4-5用户信息 E-R如图
总体E-R图4-6:

图4-6 总体E-R图
饮品销售系统的设计与实现部分
5.1注册登录界面
用户需要输入正确的用户名和密码后才可以登录系统并正常使用。如果是第一次使用的新用户,应当先进行账户的注册。注册和登录的界面应当设置便捷的跳转按钮。当用户输入的信息不正确时应当进行相应的提示。如登录时输入的账户有误,应当提示用户该账户不存在。同样的,操作时应该提供积极的反馈,避免用户重复操作。如新用户注册账户时,如果注册成功应该提示“注册成功”的消息栏。
当用户成功登录后,应该进入到系统的导航界面。
登陆界面利用表单输入,点击登录按钮会将表单通过相关接口提交给前台,前台验证通过会返回用户的对应Token信息,将Token信息存储到浏览器Session Stroge中,保证浏览器可以判断用户是否未登录状态。反之,如果该用户不存在,前台会返回对应的提示信息。
注册界面由用户名,密码组成,填写完整后通过相关接口提交,后台会将该用户信息存入Mysql数据库中,建立相关的表结构,返回注册成功code。
5.2前台用户功能模块
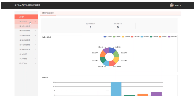
注册账号成功且登录系统后,用户即可进入主页查看系统首页、饮品信息、网站公告、在线留言、个人中心,并开始执行业务操作,如图5-1所示:

图5-1 系统首页界面
在注册流程中,用户在Vue前端填写必要信息(如账号是、密码等)并提交。前端将这些信息通过HTTP请求发送到Java后端。后端处理这些信息,检查用户账号是否唯一,并将新用户数据存入MySQL数据库。完成后,后端向前端发送注册成功的确认,前端随后通知用户完成注册。这个过程实现了新用户的数据收集、验证和存储。,如图5-2所示:

图5-2 用户注册界面
在登录流程中,用户首先在Vue前端界面输入账号和密码。这些信息通过HTTP请求发送到Java后端。后端接收请求,通过与MySQL数据库交互验证用户凭证。如果认证成功,后端会返回给前端,允许用户访问系统。这个过程涵盖了从用户输入到系统验证和响应的全过程。如图5-3所示;

图5-3用户登录界图
个人中心页面可通过输入修改密码、订单信息、叫号信息、取餐信息、我的收藏具体信息等操作,如图5-4所示:

图5-4个人中心页面
用户可通过饮品信息页面输入饮品名称,进行查询,可以查看饮品信息等具体信息,还可以进行立即购买或收藏等操作,如图5-5所示:

图5-5饮品信息页面
用户在在线留言页面输入留言信息,可以进行立即提交或退出等操作,如图5-6所示:

图5-6在线留言页面
5.3 管理员功能模块
管理员登录,在登录页面选择需要登录的角色,在正确输入用户名和密码后,点击登录进入系统进行操作;如图5-7所示。

图5-7管理员登录界面
管理员进入系统主页面,主要功能包括对首页、用户管理、饮品分类管理、饮品信息管理管理、订单信息管理、确认信息管理、叫号信息管理、取餐信息管理、在线留言、系统管理、用户资料等进行操作。管理员主页面如图5-8所示:

图5-8管理员主界面
用户在视图层(view层)进行交互,比如点击“新增”按钮或填写用户需求信息表单。这些用户信息动作被视图层捕获并作为请求发送给相应的控制器层(control1er层)。控制器接收到这些请求后,调用服务层(service层)以执行相关的业务逻辑,例如验证输入数据的有效性和与数据库的交互。服务层处理完这些逻辑后,进一步与数据访问对象层(DAO层)交互,后者负责具体的数据操作如查询、新增、更新或删除用户信息,并将操作结果返回给控制器。最终,控制器根据这些结果更新视图层,以便用户信息可以看到最新的信息或相应的操作反馈。在用户信息页面的输入栏中输入账号、姓名,进行索搜,可以查看到用户详细信息,并根据需要进行新增或者删除等操作。如图5-9所示:

图5-9用户界面
管理员点击“饮品分类管理”会显示出所有的饮品分类管理,支持输入饮品分类,进行搜索,如果想要增加新的饮品分类管理,点击“新增”按钮,输入相关信息,点击“提交”按钮就可以新增了,同时可以选择某一条饮品分类管理,点击“删除”进行删除,也可以点击后面的“新增”按钮对饮品分类管理进行更新维护。如图5-10所示:

图5-10饮品分类管理界面
饮品信息管理在视图层(view层)进行交互,比如点击“新增”按钮或填写饮品信息管理需求信息表单。这些饮品信息管理动作被视图层捕获并作为请求发送给相应的控制器层(control1er层)。控制器接收到这些请求后,调用服务层(service层)以执行相关的业务逻辑,例如验证输入数据的有效性和与数据库的交互。服务层处理完这些逻辑后,进一步与数据访问对象层(DAO层)交互,后者负责具体的数据操作如查询、新增、更新或删除饮品信息,并将操作结果返回给控制器。最终,控制器根据这些结果更新视图层,以便饮品信息管理可以看到最新的信息或相应的操作反馈。在饮品信息管理页面的输入栏中输入饮品名称、规格、冷热饮、甜度,进行索搜,可以查看到饮品信息管理详细信息,并根据需要进行新增或者删除等操作如图5-11所示:

图5-11饮品信息管理界面
管理员点击“订单信息管理”会显示出所有的订单信息管理,支持输入饮品名称、饮品分类、规格、姓名、订单状态、是否支付等,进行搜索,同时可以选择某一条订单信息管理,点击“删除”进行删除,也可以点击后面的“通过”按钮对订单信息管理进行更新维护。如图5-12所示:

图5-12订单信息管理界面
管理员点击“叫号信息管理”会显示出所有的叫号信息管理,支持输入饮品名称、饮品分类、规格、姓名、取餐状态等,进行搜索,同时可以选择某一条叫号信息,点击“删除”进行删除,也可以点击后面的“通过”按钮对叫号信息管理进行更新维护。如图5-13所示:

图5-13叫号信息管理界面
管理员点击“在线留言”会显示出所有的在线留言,支持输入用户名,进行搜索,同时可以选择某一条在线留言,点击“删除”进行删除,也可以点击后面的“回复”按钮对在线留言进行更新维护。如图5-14所示:

图5-14在线留言界面
管理员点击“系统管理”会显示出所有的系统管理,支持输入标题进行搜索,同时可以选择某一条系统管理,可以点击后面的“修改”按钮对系统管理进行更新维护。如图5-15所示:

图5-15系统管理界面
源码无偿分享,文未领取
火山引擎开发者社区是火山引擎打造的AI技术生态平台,聚焦Agent与大模型开发,提供豆包系列模型(图像/视频/视觉)、智能分析与会话工具,并配套评测集、动手实验室及行业案例库。社区通过技术沙龙、挑战赛等活动促进开发者成长,新用户可领50万Tokens权益,助力构建智能应用。
更多推荐
所有评论(0)