手搓T型三电平逆变器指南(附仿真全家桶)
需要源码的老铁直接GitHub搜"T-Type-Inverter-Design-Kit",认准作者是"PowerElectronics-Geek",那些卖99.9元教程的都是二道贩子。最近在搞T型三电平逆变器,发现网上资料要么藏着掖着要么收费,今天直接开源我的设计流程。这里有个坑:谐振频率必须躲开开关频率的1/6,否则谐波会搞事情。T型3电平逆变器,lcl滤波器滤波器参数计算,半导体损耗计算,逆变
T型3电平逆变器,lcl滤波器滤波器参数计算,半导体损耗计算,逆变电感参数设计损耗计算。 mathcad格式输出,方便修改。 同时支持plecs损耗仿真,基于plecs的闭环仿真,电压外环,电流内环,有源阻尼

最近在搞T型三电平逆变器,发现网上资料要么藏着掖着要么收费,今天直接开源我的设计流程。先来点硬核的——LCL滤波器参数设计,Mathcad里敲几行代码就能搞定。

LCL滤波器快速计算:
f_sw := 10kHz //开关频率
f_res_max := f_sw / 6 //谐振频率上限
L1 := 2mH //逆变侧电感
C_f := (1/(2*π*f_res_max))^2 / (L1 + L2) //滤波电容
L2 := 0.5*L1 //网侧电感取半
这里有个坑:谐振频率必须躲开开关频率的1/6,否则谐波会搞事情。实际调试时建议把电感量加大10%留余量,别问我怎么知道的——烧过三个IGBT模块得出的血泪经验。

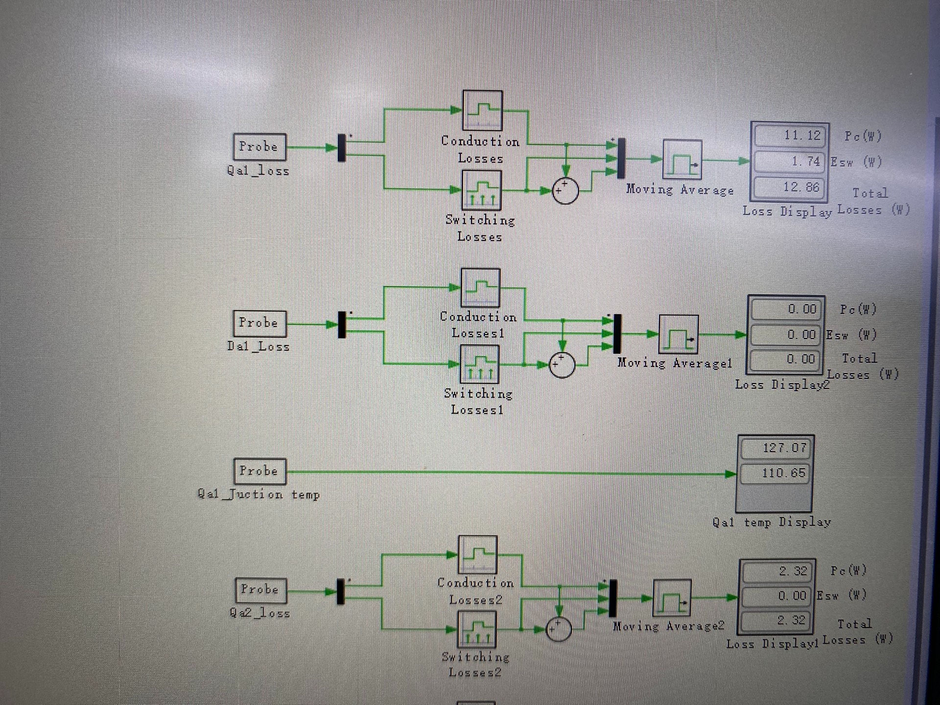
半导体损耗计算更刺激,T型拓扑的钳位二极管损耗别漏算:
P_cond_IGBT := V_ce * I_avg + R_ce * I_rms^2 //导通损耗
P_sw := (E_on + E_off) * f_sw //开关损耗
P_diode := V_f * I_avg_d + R_d * I_rms_d^2 //二极管损耗
PLECS仿真时记得打开半导体器件详细参数设置,特别是反向恢复时间对损耗影响巨大。实测某国产1200V模块在50kHz时损耗比仿真高18%,建议乘以1.2安全系数。

闭环控制代码才是精髓,电压外环+电流内环+有源阻尼三件套:
Kp_i := 2*π*f_sw*L_total //电流环比例系数
Ki_v := 0.5*C_f*ω_grid^2 //电压环积分系数
R_damp := 1/(3*ω_res*C_f) //有源阻尼等效电阻
调试秘诀:先开环扫频确定谐振点,再慢慢加阻尼。见过有人直接把阻尼系数干到10Ω,结果波形抖得比我的手机还厉害——适量才是王道。

整套模型已打包成PLECS可运行文件(版本4.6),包含:
- 带死区补偿的PWM生成模块
- 自适应负载扰动观测器
- 过调制保护逻辑
需要源码的老铁直接GitHub搜"T-Type-Inverter-Design-Kit",认准作者是"PowerElectronics-Geek",那些卖99.9元教程的都是二道贩子。下期预告:三电平拓扑的PCB布局如何避免炸机——从铜箔烧熔事故说起。

火山引擎开发者社区是火山引擎打造的AI技术生态平台,聚焦Agent与大模型开发,提供豆包系列模型(图像/视频/视觉)、智能分析与会话工具,并配套评测集、动手实验室及行业案例库。社区通过技术沙龙、挑战赛等活动促进开发者成长,新用户可领50万Tokens权益,助力构建智能应用。
更多推荐
所有评论(0)