一文看懂AI 智能体与代理性 AI 的核心差异,这篇顶刊综述6个维度讲清两者核心概念!
一文看懂AI 智能体与代理性 AI 的核心差异
导读
我已经整理好ICLR/ ICML/ CVPR 2025 agent 各研究方向论文,👉👉原文、这里 第一时间获取
本文针对生成式人工智能时代下“AI智能体”与“代理性AI”概念混淆、缺乏清晰理论界定的问题,进行了系统性的概念梳理与分类学研究。
随着ChatGPT等大语言模型的普及,AI系统正从被动的内容生成向主动的任务执行与多智能体协作演进,但学术界和工业界对“AI智能体”和“代理性AI”的定义、架构差异及应用范畴缺乏统一认识,这导致了系统设计原则的误用和评估标准的不一致。
本文填补了这一关键的理论空白,首次提出了一个结构化的概念分类法,明确区分了以工具增强、单任务自动化为核心的AI智能体,与以多智能体协作、动态任务分解、持久记忆和协调自治为特征的代理性AI,为下一代智能系统的设计、评估与部署提供了清晰的理论基础和路线图。
论文基本信息

-
论文标题:AI Agents vs. Agentic AI: A Conceptual taxonomy, applications and challenges
-
作者与单位:Ranjan Sapkota, Manoj Karkee (Cornell University); Konstantinos I. Roumeliotis (University of the Peloponnese)
-
发表信息:Information Fusion, Volume 126, 2026, 103599. Available online 22 August 2025.
-
论文链接:https://doi.org/10.1016/j.inffus.2025.103599
我已经整理好ICLR/ ICML/ CVPR 2025 agent 各研究方向论文,👉👉原文、这里 第一时间获取
摘要精炼

本文旨在构建一个系统的概念分类法,以区分和定义AI智能体与代理性AI。研究目标在于澄清两者在设计哲学、能力范围和应用场景上的根本差异。
论文核心贡献在于提出了一个多层次比较框架,明确指出AI智能体是模块化的单实体系统,依赖LLMs和工具集成实现特定任务自动化;而代理性AI则代表一种范式转变,其核心在于多智能体协作、目标动态分解、持久记忆和协调自治。
通过时序评估、架构比较和应用场景映射,论文得出结论:AI智能体适用于客户支持、日程管理等界限分明的任务,而代理性AI则在研究自动化、机器人协调和医疗决策支持等复杂协作场景中展现出显著优势。研究进一步识别出各自范式面临的独特挑战(如幻觉、协调失灵),并提出了如ReAct循环、RAG、因果建模等针对性解决方案。
一、理论基础与概念界定
研究首先确立了AI Agents的三大核心属性:自主性(Autonomy)、任务专一性(Task-Specificity)与反应适应性(Reactivity & Adaptation)。AI Agents被定义为在有限数字环境中执行目标导向任务的自主软件实体,其区别于传统自动化脚本的关键在于具备动态输入解析与行为重构能力。
其认知核心依赖于大语言模型(LLMs)与大图像模型(LIMs),分别承担语言理解与视觉感知功能。例如:
-
GPT-4、PaLM等LLMs通过指令微调与人类反馈强化学习实现自然语言交互与任务规划
-
CLIP、BLIP-2等LIMs则赋予Agent视觉grounding能力,如在农业无人机中实现病果识别与自主干预
生成式AI被定位为AI Agents的技术前驱,但其本质是被动响应系统,缺乏状态持续性与目标追踪机制。为突破这一局限,AI Agents引入了工具调用、函数执行与记忆缓冲区等模块,形成“感知-推理-行动-学习”的闭环架构。例如:
-
ReAct框架通过推理链与工具调用的交替迭代,模拟自主决策过程
-
AutoGPT则通过动态任务分解与API调用实现多步骤工作流执行
二、架构演进:从单体智能到群体协同
Agentic AI标志着从单体AI Agent到多智能体协作系统的范式转变。其架构演进体现为四大核心增强:
1. 专责智能体协作体系
系统由多个角色专一的Agent构成,通过消息队列或共享内存实现交互。MetaGPT通过模拟企业架构(如CEO、工程师等角色)实现模块化任务分配。
2. 高级推理与规划机制
集成ReAct、思维链(Chain-of-Thought)与思维树(Tree of Thoughts)等框架,支持任务动态分解与适应性重规划。例如,Tree of Thoughts通过多路径推理评估最优行动序列。
3. 持久化记忆架构
涵盖情景记忆(任务历史)、语义记忆(领域知识)与向量记忆(RAG支持),如AutoGen的草稿本机制实现跨会话状态保持。
4. 编排层与元智能体
引入协调者角色管理任务依赖与冲突消解,如ChatDev中的虚拟CEO Agent实现子任务分配与输出整合。
我整理好ICLR/ ICML/ CVPR 2025 agent 各研究方向论文,👉👉原文、这里 第一时间获取
三、应用场景对比分析
AI Agents主要应用于边界明确的场景:
-
客户支持自动化:集成CRM系统实现订单查询与退货处理
-
邮件优先级分类:通过语义分析实现自动标签与智能回复
-
个性化推荐系统:基于协同过滤与行为模式生成动态内容
-
自主日程管理:解析自然语言指令并协调多方日历
Agentic AI则面向复杂协作场景:
-
多智能体科研助手:在AutoGen架构中,检索、摘要、格式化Agent协同完成文献综述
-
农业机器人集群:无人机与采摘机通过共享空间记忆实现协同作业
-
医疗决策支持系统:诊断、病史检索与治疗规划Agent通过临床指南对齐实现协同推理
-
网络安全事件响应:威胁分类、合规审查与缓解策略Agent并行处理入侵检测
四、核心挑战与关键技术路径
研究识别出两类系统的差异化挑战:
AI Agents受限于LLM的固有缺陷:
-
幻觉现象
-
因果推理缺失
-
长程规划能力不足
例如,Chain-of-Thought提示虽提升推理透明度,但未解决逻辑有效性验证问题。
Agentic AI面临系统级复杂性:
-
错误级联传播
-
通信协议异构性
-
涌现行为不可控性
实验表明,多智能体系统中单个Agent的幻觉输出可能导致系统级决策偏差。
针对这些挑战,论文提出十项技术解决方案:
-
检索增强生成通过向量数据库实现知识实时更新
-
工具增强推理将API调用嵌入规划循环
-
Agentic Loop通过“推理-行动-观察”迭代提升决策稳健性
-
记忆架构实现跨任务状态持久化
-
角色专业化编排通过元Agent协调任务依赖
-
自反式批判机制引入二次验证降低错误率
-
程序化提示工程减少人工调优需求
-
因果建模结合结构因果图提升干预预测能力
-
可解释性管线通过日志回放实现决策追溯
-
治理感知架构集成沙箱隔离与伦理约束
五、未来演进方向
研究指出:
-
AI Agents将向主动智能演进,融合因果推理与持续学习机制
-
Agentic AI则需建立统一编排标准与伦理治理框架
特别值得关注的是AZR框架(Absolute Zero: Reinforced Self-play Reasoning with Zero Data)的提出,其通过自生成任务与可验证反馈机制,实现完全数据无关的自主学习,为构建真正自演进智能系统提供理论基石。
主要贡献与创新
-
提出了首个清晰区分AI智能体与代理性AI的结构化概念分类法。该分类法基于自主性水平、协调策略、交互模型和推理范围等多个维度,明确了AI智能体是“模块化单实体系统”,而代理性AI是“具有涌现行为的协调生态系统”。
-
系统化地描绘了从生成式AI到AI智能体,再到代理性AI的架构演进路径。论文详细对比了核心子系统(感知、推理、行动)的增强过程,并指出代理性AI引入了专业化智能体集合、高级规划、持久记忆和编排层等关键架构组件。
-
全面映射了两大范式在八大核心功能域的应用场景。为AI智能体划分了客户支持、邮件过滤、内容推荐和日程助理;为代理性AI划分了多智能体研究助手、机器人协调、医疗决策支持和自适应工作流自动化,并辅以具体案例(如AutoGen用于资助提案撰写,多机器人系统用于果园收获)。
-
深入剖析了各自范式面临的独特挑战与潜在解决方案。明确指出了AI智能体的因果理解缺失、继承的LLM局限性和不完全的代理特性,以及代理性AI的协调瓶颈、涌现行为不可预测性和可解释性赤字,并系统性地提出了RAG、工具增强推理、因果建模等十项解决方案。
我整理好ICLR/ ICML/ CVPR 2025 agent 各研究方向论文,👉👉原文、这里 第一时间获取
https://mp.weixin.qq.com/s/UpJOcgL1K2GpfQsS-HI2vg
研究方法与原理
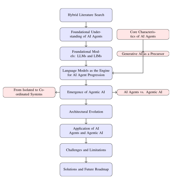
本文的方法论核心是一个结构化的、多阶段的分析框架,其概念和架构的演进如论文中图3所示。该框架从基础概念理解出发,逐步深入到模型集成、架构演进、应用映射,最终分析局限性与解决方案。

AI智能体的核心操作原理遵循“理解-思考-行动-学习”的闭环周期。其推理能力很大程度上由ReAct框架的实现所驱动,该框架将推理(Chain-of-Thought)与行动(工具使用)相结合。智能体在每一步的推理可以表示为:
随后,智能体根据推理结果选择一个行动(工具调用),执行后获得观察结果 ,并迭代此过程直至任务完成。
代理性AI的架构原理则显著扩展了上述模型。其核心在于一个编排层,通常由一个元智能体实现,负责目标分解和角色分配。对于一个高级目标 ,编排器执行动态任务分解:
随后,这些子任务被分配给一组专业化的智能体 。智能体间的协调通过共享记忆架构(如向量记忆、情景记忆)实现,其信息更新可形式化为:
这种设计使得系统能够支持复杂的多步规划和协作推理,超越了单智能体的能力范围。
论文结论与启示
本文的核心结论是,AI智能体和代理性AI代表了自主智能系统发展中两个截然不同但连续的时代。AI智能体作为工具增强的单一实体,在定义明确、范围有限的任务中实现了高效的自动化。而代理性AI通过多智能体协作、编排和持久记忆,实现了向分布式、系统级智能的范式转变,能够应对复杂、动态和长期的目标。
这项研究对后续工作和实际应用具有重要启示:它为研究人员和从业人员提供了一个清晰的选择框架——根据任务的复杂性、对协作的需求以及所需的自主水平,来决定采用AI智能体还是代理性AI架构。同时,论文强调,未来在因果推理、标准化通信协议、可验证的安全保证和伦理治理框架方面的研究,对于代理性AI在医疗、金融等高风险领域的可靠部署至关重要。
ICLR/ ICML/ CVPR 2025 agent 各研究方向论文,👉👉原文、这里 第一时间获取
https://mp.weixin.qq.com/s/UpJOcgL1K2GpfQsS-HI2vg
火山引擎开发者社区是火山引擎打造的AI技术生态平台,聚焦Agent与大模型开发,提供豆包系列模型(图像/视频/视觉)、智能分析与会话工具,并配套评测集、动手实验室及行业案例库。社区通过技术沙龙、挑战赛等活动促进开发者成长,新用户可领50万Tokens权益,助力构建智能应用。
更多推荐
所有评论(0)